Click here to close
Hello! We notice that you are using Internet Explorer, which is not supported by Xenbase and may cause the site to display incorrectly.
We suggest using a current version of Chrome,
FireFox, or Safari.
???displayArticle.abstract???
GATA factors and Wnt signals are key regulators of vertebrate cardiogenesis, but specific roles for individual GATA factors and how they interact with Wnt signaling remain unknown. We use loss of function and overexpression approaches to elucidate how these molecules regulate early cardiogenesis in Xenopus. In order to minimize indirect effects due to abnormal early embryogenesis, we use pluripotent embryonic tissues as cardiogenic assays. We confirm central roles for GATA4, 5, and 6 in cardiogenesis, but also discover individual and different requirements. We show that GATA4 or 6 regulate both cardiogenic potential and subsequent cardiomyocyte differentiation but that GATA5 is involved in regulating cardiomyocyte differentiation. We also show that Wnt11b signaling can rescue reduced cardiac differentiation resulting from loss of function of GATA4 and 6 but not GATA5. We conclude that Wnt11b mediates the differential requirements for GATA factors during vertebrate cardiogenesis.
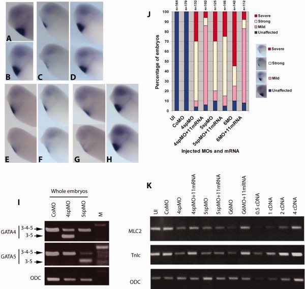
Figure 1. Wnt11b mediates the differential requirements for GATA4, 5, and 6 during cardiogenesis in vivo. AâH: In situ hybridization of TnIc in stage-32 embryos. Uninjected embryos (A) or embryos injected into prospective cardiac mesoderm with CoMO (B), GATA4 spMO alone (C), GATA4 spMO with Wnt11b mRNA (D), GATA5 spMO alone (E), GATA5 spMO with Wnt11b mRNA (F), GATA6 tlMO alone (G), and GATA6 tlMO with Wnt11b mRNA (H). I: RT-PCR analysis of endogenous GATA4 and 5 mRNAs on pools of embryos injected either with GATA4 or GATA5 spMOs. GATA4 and 5 spMOs cause splicing out of exon 4 in GATA4 and 5 mRNAs, respectively. 3-4-5, cDNA that contains exon 4 and parts of exons 3 and 5 (GATA4: 371bp, GATA5: 333bp); 3-5, cDNA without exon 4 (GATA4: 273bp, GATA5: 204bp). J: Bar charts showing percentage of embryos with severely, strongly, and mildly reduced or unaffected expression of TnIc in the experiment shown in AâH. K: Semi-quantitative RT-PCR analysis of gene expression of two cardiac differentiation markers MLC2 and TnIc at stage 32 on pools of embryos derived from embryos injected as those shown in AâH. The cardiac phenotype in the GATA morphants is analyzed by in situ hybridization of TnIc (C, E, and G) or RT-PCR of MLC2 and TnIc (K). Note that Wnt11b mRNA rescues to a large extent loss of cardiogenesis caused by GATA4 and 6 MOs (D, H, and K) but not by GATA5 MO (F and K). ODC was used as control and the linearity of the PCR reaction was controlled with a dilution series of the control cDNA. UI, CoMO, 4spMO, 5spMO, G6MO, and 11mRNA indicate uninjected, control morpholino, GATA4 splice morpholino, GATA5 splice morpholino, GATA6 morpholino, and Wnt11b mRNA, respectively.