Click here to close
Hello! We notice that you are using Internet Explorer, which is not supported by Xenbase and may cause the site to display incorrectly.
We suggest using a current version of Chrome,
FireFox, or Safari.
???displayArticle.abstract???
BACKGROUND: The three distinct types of kidneys, pronephros, mesonephros and metanephros, develop consecutively in vertebrates. The earliest form of embryonic kidney, the pronephros, is derived from intermediate mesoderm and the first expressed genes localized in the pronephros anlage are the transcription factors osr1, osr2, hnf1b, lhx1 and pax8, here referred to as the early nephrogenic transcription factors. However, the pathway inducing nephrogenesis and the network of theses factors are poorly understood. Treatment of the undifferentiated animal pole explant (animal cap) of Xenopus with activin A and retinoic acid induces pronephros formation providing a powerful tool to analyze key molecular events in nephrogenesis.
RESULTS: We have investigated the expression kinetics of the early nephrogenic transcription factors in activin A and retinoic acid treated animal caps and their potential to induce pronephric differentiation. In treated animal caps, expression of osr1, osr2, hnf1b and lhx1 are induced early, whereas pax8 expression occurs later implying an indirect activation. Activin A alone is able to induce osr2 and lhx1 after three hours treatment in animal caps while retinoic acid fails to induce any of these nephrogenic transcription factors. The early expression of the five transcription factors and their interference with pronephros development when overexpressed in embryos suggest that these factors potentially induce nephrogenesis upon expression in animal caps. But no pronephros development is achieved by either overexpression of OSR1, by HNF1B injection with activin A treatment, or the combined application of LHX1 and PAX8, although they influenced the expression of several early nephrogenic transcription factors in some cases. In an additional approach we could show that HNF1B induces several genes important in nephrogenesis and regulates lhx1 expression by an HNF1 binding site in the lhx1 promoter.
CONCLUSIONS: The early nephrogenic transcription factors play an important role in nephrogenesis, but have no pronephros induction potential upon overexpression in animal caps. They activate transcriptional cascades that partially reflect the gene activation initiated by activin A and retinoic acid. Significantly, HNF1B activates the lhx1 promoter directly, thus extending the known activin A regulation of the lhx1 gene via an activin A responsive element.
Figure 3. Expression of OSR1 and Osr2A leads to an increase of pronephros size in Xenopus laevis larvae. (A) Enlargement of pronephros: Dorsal view of stage 45 larvae [36] injected with 200 pg OSR1 mRNA and whole-mount immunostained with antibodies 3G8 and 4A6 [37]. The injected side is marked by an arrow. Bar = 200 μm (B) Ectopic kidney cell patches (marked by arrow heads): Lateral view of a stage 45 larvae [36] expressing OSR1 and prepared as in A. Bar = 200 μm (C) Pronephros size on injected versus control side in OSR1 or Osr2A injected embryos was determined in lateral views by measuring the area through the widest part of the immunostained pronephros. The Student's t-test was used to score significant differences. The p-value is given by comparing embryos injected with gene of interest plus GFP mRNA as marker with those injected with GFP mRNA taken from previous data [23]. *** denotes p-value ⤠0.001. The vertical line in the middle represents the mean and the small bars the standard deviation. N is the number of animals investigated.
Figure 4. Expression of human OSR1 in animal caps. Animal caps derived from embryos injected with OSR1 mRNA were cultured in Steinberg's solution, retinoic acid (RA, 10-4M) and/or activin A (ActA, 10 ng/ml) as indicated. To avoid a too high lethality only 150 pg mRNA was injected. (A) Classification of whole-mount immunostained animal caps used for the analysis of pronephric tissue induction. The immunostaining was done with a mixture of the antibodies 3G8 and 4A6: - no pronephric tissue, + two or more pronephric cell patches or a small area of pronephric cells, +++ pronephric tubule like structures. Bar = 200 μm (B) Exogenous OSR1 is expressed in injected embryos. After cutting the animal caps protein extracts of the remaining late blastula stage embryos injected with OSR1 mRNA were used for Western blot analysis with myc-tag specific antibody. Lane 1 and 2 refer to two pools of ten embryos. The exogenous myc-OSR1 is marked by an arrow. (C) The pronephros induction potential in animal caps was assayed after four days using the categories given in panel A. N refers to the number of animal caps investigated. (D) Quantitative RT-PCR analysis for the expression of early nephrogenic transcription factors (TFs) of animal caps after three hours and treated as indicated in (C). The bar represents the values of two independent animal cap pools (N = 30) tested. The results of OSR1 injection with retinoic acid treatment alone or in combination with activin A are each from one animal cap pool. Data obtained for hnf1b expression were only from one pool tested except for OSR1 injection alone.
Figure 5. Expression of human LHX1, PAX8 and HNF1B in animal caps. Animal caps of LHX1 and/or PAX8 (250 pg alone or 125 pg each) or HNF1B (150 pg) injected embryos were cultured in Steinberg's solution for three hours and analysed after four days by whole-mount immunostaining using a mixture of the antibodies 3G8 and 4A6. Activin A (ActA, 10 ng/ml) and retinoic acid (RA, 10-4M) were added as given. (A) and (B) The pronephric tissue induction in animal caps treated as indicated on the left was scored using the categories given in Figure 4A. The number of animal caps (N) is given.
Figure 1. Time dependent induction of the early nephrogenic transcription factors in retinoic acid and activin A treated animal caps. (A) Animal caps were cut at the late blastula stage 9 [36] and incubated for 1.5 or 3 hours in retinoic acid (10-4M) and activin A (10 ng/ml). For 5, 7 and 13 hours treatments retinoic acid and activin A was replaced after three hours with Steinberg's solution [15]. The mRNA levels were analysed by quantitative RT-PCR using the primers given in Additional file 2. The standard deviations from four independent animal cap pools (N = 30) are given and alterations are indicated by an upward arrow, if all four induction values were higher than one for a given probe. To detect osr2 transcripts primers targeting osr2B, the splice variant predominantly expressed in Xenopus laevis (compare Figure 2Bs) were used for two animal cap pools analyzed after 3, 5 and 7 hours and three after 13 hours In all other experiments primers targeting both splice variants were used. (B) Animal caps cut at the late blastula stage 9 were incubated with or without cycloheximide (CHX, 5 μg/ml) for 30 min and then stimulated for 1.5 hours in retinoic acid (10-4M) and activin A (10 ng/ml). RNA was quantified from six pools (N = 30) and upward arrows indicate induction for all six experiments. (C) Animal caps were cultured for three hours in retinoic acid (RA, 10-4M), activin A (ActA, 10 ng/ml) or both inducers together (RA+ActA) and then analysed by quantitative RT-PCR. The standard deviations from five (RA) or four (ActA or RA+ActA) independent animal cap pools (N = 30) are given and reproducible induction or reduction is indicated by an upward or downward arrow, if increased or decreased in all samples, respectively.
Figure 2. Splice variants of Xenopus osr2. (A) Schematic representation of the Xenopus osr2 splicing variants A and B based on the mammalian data [35] shows alternative splice sites 2A and 2B indicated by arrowheads. Boxes represent exons and filled areas reflect open reading frames, while lines represent the promoter and introns. In the lower panel a scheme of the five and three zinc-finger domains (grey boxes) in osr2A and in osr2B protein is given, respectively. The black box in osr2B denotes the alternatively spliced exon 4. (B) Alignment of the nucleotide sequence around alternatively spliced exon 4 is based on a Xenopus laevis osr2B full-length cDNA sequence (accession no. BC108579), whereas the corresponding osr2A cDNA of Xenopus tropicalis (accession no. CU075721) is taken, as no corresponding Xenopus laevis cDNA is available. The nucleotide sequence around alternatively spliced sites 2A and 2B (indicated by arrowheads) is conserved in both species. The forward primer FP is identical for both splice variants, whereas the reverse primers distinguish between osr2A and osr2B. (C) Animal caps were cut at the late blastula stage 9 [36] and incubated for 1.5 or 3 hours in retinoic acid (10-4M) and activin A (10 ng/ml). For 5, 7 and 13 hours treatments retinoic acid and activin A was replaced after three hours with Steinberg's solution as originally described [15]. The mRNA levels were analysed by quantitative RT-PCR using the specific primers for osr2A and osr2B (see Additional file 2) and the results are normalized to odc expression levels. If two independent pools were analysed, the mean is given and the bar marks the two values.
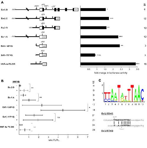
Figure 6. Functional identification of HNF1 binding sites in the promoter region of lhx1 in HEK293 cells and in animal caps. (A) HEK293(HNF1B) cells [45] were transfected with lhx1 gene firefly luciferase fusion constructs and HNF1B expression was induced by adding doxycycline. On the left panel schematic drawings of transfected lhx1 promoter luciferase fusion constructs (not to scale) are given. Lines represent promoter and intron regions, boxes are exons with protein coding (filled) or untranslated (open) regions (adapted from [42]). Arrows mark potential HNF1 binding sites identified by JASPAR [44]. The arrow head marks the ARE (activin response element) in intron 1 [42]. The Ex1(-120/+3) construct contains the complete HNF1 binding site in the promoter region of lhx1, whereas the binding site in the Ex1(-117/+3) construct is partially deleted (compare panel C). The HNF-4a P2-285 construct contains the P2-promoter of the HNF-4a gene which is regulated by HNF1B [46]. The fold change of luciferase activity of transfected constructs in doxycycline induced HEK293(HNF1B) versus untreated cells is given using the renilla luciferase reporter pRL-Con as an internal control. The Student's t-test was used and *, ** and *** refer to p-value of ≤ 0.05, ≤ 0.01 and ≤ 0.001, respectively and n.s. means not significant. N is the number of independent transfections made. (B) The luciferase reporter constructs (50 pg each) were tested in animal caps of controls or HNF1B (150 pg) injected embryos. The luciferase activity was measured in pools of four animal caps after four hours cultivation in Steinberg's solution. To calculate the increase of luciferase activity in HNF1B injected animal caps the ratio of firefly luciferase (FL) to renilla luciferase (RL) was used (FL/RL). The vertical line in the middle represents the mean and the small bars the standard deviation. Since experiments with different pools of animal caps were not comparable in quantitative terms, we used the Mann-Whitney-test to score significant differences. * and ** refer to p-value of ≤ 0.05 and ≤ 0.01, respectively and n.s. means not significant. N is the number of animal cap pools tested. (C) The upper panel shows the sequence logo of HNF1 binding site given in JASPAR [44] and the lower panel the sequences of the HNF1 binding site (capital letters) in Ex1(-120/+3) and Ex1(-117/+3) constructs. The vector sequence is indicated by italics.
Figure 7. Induction of the early nephrogenic transcription factors and other genes in animal caps. osr1, osr2, hnf1b and lhx1 are induced already after 1.5 hours treatment with activin A (ActA) and retinoic acid (RA) suggesting that they are direct targets, whereas pax8 is first expressed after thirteen hours implying an indirect activation. osr2 and lhx1 (highlighted in grey) are induced after three hours by activin A alone. HNF1B overexpressed in animal caps induces after seven hours osr1, osr2, hnf1a, hnf4a, wnt11b, gdnf and tfe3. After fourteen hours pax2 and esd are increased and rbms1, fgfr4c and gsc are decreased suggesting secondary effects. HNF1B induces the expression of lhx1 by an HNF1 binding site in its promoter region (arrow). Furthermore, the lhx1 target genes cer1 and chrd are induced in HNF1B injected animal caps possibly via lhx1.
Agulnick,
Interactions of the LIM-domain-binding factor Ldb1 with LIM homeodomain proteins.
1996, Pubmed,
Xenbase
Agulnick,
Interactions of the LIM-domain-binding factor Ldb1 with LIM homeodomain proteins.
1996,
Pubmed
,
Xenbase Ariizumi,
In vitro induction systems for analyses of amphibian organogenesis and body patterning.
2001,
Pubmed Asashima,
In vitro organogenesis from undifferentiated cells in Xenopus.
2009,
Pubmed
,
Xenbase Asashima,
Role of activin and other peptide growth factors in body patterning in the early amphibian embryo.
1999,
Pubmed Birsoy,
Vg 1 is an essential signaling molecule in Xenopus development.
2006,
Pubmed
,
Xenbase Bohn,
Distinct molecular and morphogenetic properties of mutations in the human HNF1beta gene that lead to defective kidney development.
2003,
Pubmed
,
Xenbase Bouchard,
Nephric lineage specification by Pax2 and Pax8.
2002,
Pubmed Brändli,
Towards a molecular anatomy of the Xenopus pronephric kidney.
1999,
Pubmed
,
Xenbase Brennan,
The specification and growth factor inducibility of the pronephric glomus in Xenopus laevis.
1999,
Pubmed
,
Xenbase Brunskill,
Atlas of gene expression in the developing kidney at microanatomic resolution.
2008,
Pubmed Carroll,
Dynamic patterns of gene expression in the developing pronephros of Xenopus laevis.
1999,
Pubmed
,
Xenbase Carroll,
Synergism between Pax-8 and lim-1 in embryonic kidney development.
1999,
Pubmed
,
Xenbase Cartry,
Retinoic acid signalling is required for specification of pronephric cell fate.
2006,
Pubmed
,
Xenbase Chan,
A role for Xlim-1 in pronephros development in Xenopus laevis.
2000,
Pubmed
,
Xenbase Chan,
Growing kidney in the frog.
2006,
Pubmed
,
Xenbase Chan,
A model system for organ engineering: transplantation of in vitro induced embryonic kidney.
1999,
Pubmed
,
Xenbase Chen,
Increased XRALDH2 activity has a posteriorizing effect on the central nervous system of Xenopus embryos.
2001,
Pubmed
,
Xenbase Colas,
Mix.1/2-dependent control of FGF availability during gastrulation is essential for pronephros development in Xenopus.
2008,
Pubmed
,
Xenbase Cunliffe,
Ectopic mesoderm formation in Xenopus embryos caused by widespread expression of a Brachyury homologue.
1992,
Pubmed
,
Xenbase Demartis,
Cloning and developmental expression of LFB3/HNF1 beta transcription factor in Xenopus laevis.
1994,
Pubmed
,
Xenbase Dressler,
Advances in early kidney specification, development and patterning.
2009,
Pubmed Goode,
The PAX258 gene subfamily: a comparative perspective.
2009,
Pubmed Gresh,
A transcriptional network in polycystic kidney disease.
2004,
Pubmed Heasman,
Morpholino oligos: making sense of antisense?
2002,
Pubmed
,
Xenbase Heller,
Xenopus Pax-2/5/8 orthologues: novel insights into Pax gene evolution and identification of Pax-8 as the earliest marker for otic and pronephric cell lineages.
1999,
Pubmed
,
Xenbase Huber,
neptune, a Krüppel-like transcription factor that participates in primitive erythropoiesis in Xenopus.
2001,
Pubmed
,
Xenbase Hukriede,
Conserved requirement of Lim1 function for cell movements during gastrulation.
2003,
Pubmed
,
Xenbase James,
Odd-skipped related 1 is required for development of the metanephric kidney and regulates formation and differentiation of kidney precursor cells.
2006,
Pubmed
,
Xenbase Jones,
Xenopus: a prince among models for pronephric kidney development.
2005,
Pubmed
,
Xenbase Kawai,
Odd-skipped related 2 splicing variants show opposite transcriptional activity.
2005,
Pubmed Kyuno,
GDNF expression during Xenopus development.
2007,
Pubmed
,
Xenbase Lan,
Osr2, a new mouse gene related to Drosophila odd-skipped, exhibits dynamic expression patterns during craniofacial, limb, and kidney development.
2001,
Pubmed Lan,
Odd-skipped related 2 (Osr2) encodes a key intrinsic regulator of secondary palate growth and morphogenesis.
2004,
Pubmed Lokmane,
vHNF1 functions in distinct regulatory circuits to control ureteric bud branching and early nephrogenesis.
2010,
Pubmed Loughna,
Overexpression of esterase D in kidney from trisomy 13 fetuses.
1993,
Pubmed Mansouri,
Follicular cells of the thyroid gland require Pax8 gene function.
1998,
Pubmed Mauch,
Signals from trunk paraxial mesoderm induce pronephros formation in chick intermediate mesoderm.
2000,
Pubmed Mitchell,
Chordin affects pronephros development in Xenopus embryos by anteriorizing presomitic mesoderm.
2007,
Pubmed
,
Xenbase Mochizuki,
Xlim-1 and LIM domain binding protein 1 cooperate with various transcription factors in the regulation of the goosecoid promoter.
2000,
Pubmed
,
Xenbase Moriya,
Induction of Pronephric Tubules by Activin and Retinoic Acid in Presumptive Ectoderm of Xenopus laevis: (RA/kidney/mesoderm induction/Xenopus laevis).
1993,
Pubmed
,
Xenbase Mudumana,
odd skipped related1 reveals a novel role for endoderm in regulating kidney versus vascular cell fate.
2008,
Pubmed
,
Xenbase Mugford,
Osr1 expression demarcates a multi-potent population of intermediate mesoderm that undergoes progressive restriction to an Osr1-dependent nephron progenitor compartment within the mammalian kidney.
2008,
Pubmed Nakata,
Xenopus Zic3, a primary regulator both in neural and neural crest development.
1997,
Pubmed
,
Xenbase Niederreither,
Retinoic acid in development: towards an integrated view.
2008,
Pubmed Nitta,
Expression of Sox1 during Xenopus early embryogenesis.
2006,
Pubmed
,
Xenbase Okabayashi,
Tissue generation from amphibian animal caps.
2003,
Pubmed Osafune,
In vitro induction of the pronephric duct in Xenopus explants.
2002,
Pubmed
,
Xenbase Pillai,
Inhibition of translational initiation by Let-7 MicroRNA in human cells.
2005,
Pubmed Portales-Casamar,
JASPAR 2010: the greatly expanded open-access database of transcription factor binding profiles.
2010,
Pubmed Rebagliati,
Identification and cloning of localized maternal RNAs from Xenopus eggs.
1985,
Pubmed
,
Xenbase Rebbert,
Transcriptional regulation of the Xlim-1 gene by activin is mediated by an element in intron I.
1997,
Pubmed
,
Xenbase Rupp,
Xenopus embryos regulate the nuclear localization of XMyoD.
1994,
Pubmed
,
Xenbase Ryffel,
What can a frog tell us about human kidney development.
2003,
Pubmed
,
Xenbase Sato,
Neural crest determination by co-activation of Pax3 and Zic1 genes in Xenopus ectoderm.
2005,
Pubmed
,
Xenbase Senkel,
Identification of target genes of the transcription factor HNF1beta and HNF1alpha in a human embryonic kidney cell line.
2005,
Pubmed Seufert,
Developmental basis of pronephric defects in Xenopus body plan phenotypes.
1999,
Pubmed
,
Xenbase Shawlot,
Requirement for Lim1 in head-organizer function.
1995,
Pubmed Smith,
Expression of a Xenopus homolog of Brachyury (T) is an immediate-early response to mesoderm induction.
1991,
Pubmed
,
Xenbase Tada,
Analysis of competence and of Brachyury autoinduction by use of hormone-inducible Xbra.
1997,
Pubmed
,
Xenbase Tadano,
Differential induction of regulatory genes during mesoderm formation in Xenopus laevis embryos.
1993,
Pubmed
,
Xenbase Taira,
Expression of the LIM class homeobox gene Xlim-1 in pronephros and CNS cell lineages of Xenopus embryos is affected by retinoic acid and exogastrulation.
1994,
Pubmed
,
Xenbase Taira,
The LIM domain-containing homeo box gene Xlim-1 is expressed specifically in the organizer region of Xenopus gastrula embryos.
1992,
Pubmed
,
Xenbase Tena,
Odd-skipped genes encode repressors that control kidney development.
2007,
Pubmed
,
Xenbase Tételin,
Xenopus Wnt11b is identified as a potential pronephric inducer.
2010,
Pubmed
,
Xenbase Thomas,
A distant upstream promoter of the HNF-4alpha gene connects the transcription factors involved in maturity-onset diabetes of the young.
2001,
Pubmed Torres,
Pax-2 controls multiple steps of urogenital development.
1995,
Pubmed Uochi,
Sequential gene expression during pronephric tubule formation in vitro in Xenopus ectoderm.
1996,
Pubmed
,
Xenbase Uochi,
XCIRP (Xenopus homolog of cold-inducible RNA-binding protein) is expressed transiently in developing pronephros and neural tissue.
1998,
Pubmed
,
Xenbase Vize,
Development of the Xenopus pronephric system.
1995,
Pubmed
,
Xenbase Wang,
Odd-skipped related 1 (Odd 1) is an essential regulator of heart and urogenital development.
2005,
Pubmed Watanabe,
Regulation of the Lim-1 gene is mediated through conserved FAST-1/FoxH1 sites in the first intron.
2002,
Pubmed
,
Xenbase Weber,
Mesoderm and endoderm differentiation in animal cap explants: identification of the HNF4-binding site as an activin A responsive element in the Xenopus HNF1alpha promoter.
1996,
Pubmed
,
Xenbase Weeks,
A maternal mRNA localized to the vegetal hemisphere in Xenopus eggs codes for a growth factor related to TGF-beta.
1987,
Pubmed
,
Xenbase White,
Maternal control of pattern formation in Xenopus laevis.
2008,
Pubmed
,
Xenbase Wild,
The mutated human gene encoding hepatocyte nuclear factor 1beta inhibits kidney formation in developing Xenopus embryos.
2000,
Pubmed
,
Xenbase Wirsing,
Novel monogenic diabetes mutations in the P2 promoter of the HNF4A gene are associated with impaired function in vitro.
2010,
Pubmed Wu,
The HNF1beta transcription factor has several domains involved in nephrogenesis and partially rescues Pax8/lim1-induced kidney malformations.
2004,
Pubmed
,
Xenbase Yamamoto,
Molecular link in the sequential induction of the Spemann organizer: direct activation of the cerberus gene by Xlim-1, Xotx2, Mix.1, and Siamois, immediately downstream from Nodal and Wnt signaling.
2003,
Pubmed
,
Xenbase Zapp,
Elements and factors involved in tissue-specific and embryonic expression of the liver transcription factor LFB1 in Xenopus laevis.
1993,
Pubmed
,
Xenbase