XB-ART-42767
J Biol Chem
2011 Apr 01;28613:11855-64. doi: 10.1074/jbc.M110.199521.
Show Gene links
Show Anatomy links
MCM2-7 form double hexamers at licensed origins in Xenopus egg extract.
Gambus A, Khoudoli GA, Jones RC, Blow JJ.
???displayArticle.abstract???
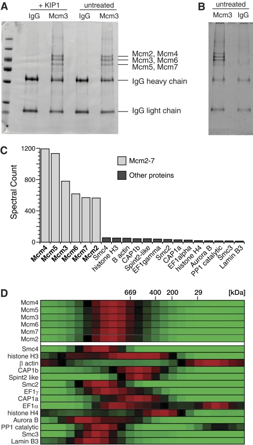
In late mitosis and G1, Mcm2-7 are assembled onto replication origins to license them for initiation in the upcoming S phase. After initiation, Mcm2-7 provide helicase activity to unwind DNA at the replication fork. Here we examine the structure of Mcm2-7 on chromatin in Xenopus egg extracts. We show that prior to replication initiation, Mcm2-7 is present at licensed replication origins in a complex with a molecular mass close to double that of the Mcm2-7 hexamer. This complex has approximately stoichiometric quantities of the 6 Mcm2-7 proteins and we conclude that it consists of a double heterohexamer. This provides a configuration potentially capable of initiating a pair of bidirectional replication forks in S phase. We also show that after initiation, Mcm2-7 associate with Cdc45 and GINS to form a relatively stable CMG (Cdc45-MCM-GINS) complex. The CMG proteins also associate less strongly with other replication proteins, consistent with the idea that a single CMG complex forms the core of the replisome.
???displayArticle.pubmedLink??? 21282109
???displayArticle.pmcLink??? PMC3064236
???displayArticle.link??? J Biol Chem
???displayArticle.grants??? [+]
08136/Z/06/Z Wellcome Trust , 083524/Z/07/Z Wellcome Trust , BB/H013024/1 Biotechnology and Biological Sciences Research Council , C303/A3135 Cancer Research UK, C303/A5434 Cancer Research UK, C303/A7399 Cancer Research UK, C303/A8102 Cancer Research UK
Species referenced: Xenopus laevis
Genes referenced: cdc45 cdc7 cdkn1b mcm2 mcm3l mcm4 mmut wdhd1
???displayArticle.antibodies??? Cdc45 Ab2 Psf2 Ab1
???attribute.lit??? ???displayArticles.show???
References [+] :
Aparicio,
The human GINS complex associates with Cdc45 and MCM and is essential for DNA replication.
2009, Pubmed,
Xenbase
Aparicio, The human GINS complex associates with Cdc45 and MCM and is essential for DNA replication. 2009, Pubmed , Xenbase
Arias, Strength in numbers: preventing rereplication via multiple mechanisms in eukaryotic cells. 2007, Pubmed
Bauerschmidt, Interactions of human Cdc45 with the Mcm2-7 complex, the GINS complex, and DNA polymerases delta and epsilon during S phase. 2007, Pubmed
Blow, A model for DNA replication showing how dormant origins safeguard against replication fork failure. 2009, Pubmed
Blow, Preventing re-replication of chromosomal DNA. 2005, Pubmed
Bochman, The Mcm2-7 complex has in vitro helicase activity. 2008, Pubmed
Chong, Characterization of the Xenopus replication licensing system. 1997, Pubmed , Xenbase
Chong, A double-hexamer archaeal minichromosome maintenance protein is an ATP-dependent DNA helicase. 2000, Pubmed
Costa, Structural studies of the archaeal MCM complex in different functional states. 2006, Pubmed
DePamphilis, Regulating the licensing of DNA replication origins in metazoa. 2006, Pubmed
Dingman, Bidirectional chromosome replication: some topological considerations. 1974, Pubmed
Evrin, A double-hexameric MCM2-7 complex is loaded onto origin DNA during licensing of eukaryotic DNA replication. 2009, Pubmed , Xenbase
Falaschi, Eukaryotic DNA replication: a model for a fixed double replisome. 2000, Pubmed
Fletcher, The structure and function of MCM from archaeal M. Thermoautotrophicum. 2003, Pubmed
Forsburg, Eukaryotic MCM proteins: beyond replication initiation. 2004, Pubmed
Frolova, Xenopus Cdc6 performs separate functions in initiating DNA replication. 2002, Pubmed , Xenbase
Gambus, GINS maintains association of Cdc45 with MCM in replisome progression complexes at eukaryotic DNA replication forks. 2006, Pubmed
Gambus, A key role for Ctf4 in coupling the MCM2-7 helicase to DNA polymerase alpha within the eukaryotic replisome. 2009, Pubmed
Ge, Dormant origins licensed by excess Mcm2-7 are required for human cells to survive replicative stress. 2007, Pubmed
Gillespie, Nucleoplasmin-mediated chromatin remodelling is required for Xenopus sperm nuclei to become licensed for DNA replication. 2000, Pubmed , Xenbase
Gillespie, Reconstitution of licensed replication origins on Xenopus sperm nuclei using purified proteins. 2001, Pubmed , Xenbase
Gillespie, ELYS/MEL-28 chromatin association coordinates nuclear pore complex assembly and replication licensing. 2007, Pubmed , Xenbase
Ibarra, Excess MCM proteins protect human cells from replicative stress by licensing backup origins of replication. 2008, Pubmed
Ilves, Activation of the MCM2-7 helicase by association with Cdc45 and GINS proteins. 2010, Pubmed
Im, Assembly of the Cdc45-Mcm2-7-GINS complex in human cells requires the Ctf4/And-1, RecQL4, and Mcm10 proteins. 2009, Pubmed
Jares, Xenopus cdc7 function is dependent on licensing but not on XORC, XCdc6, or CDK activity and is required for XCdc45 loading. 2000, Pubmed , Xenbase
Khoudoli, Temporal profiling of the chromatin proteome reveals system-wide responses to replication inhibition. 2008, Pubmed , Xenbase
Kitamura, Live-cell imaging reveals replication of individual replicons in eukaryotic replication factories. 2006, Pubmed
Kubota, A novel ring-like complex of Xenopus proteins essential for the initiation of DNA replication. 2003, Pubmed , Xenbase
Labib, Is the MCM2-7 complex the eukaryotic DNA replication fork helicase? 2001, Pubmed
Ligasová, Organization of human replicon: singles or zipping couples? 2009, Pubmed
Machida, Right place, right time, and only once: replication initiation in metazoans. 2005, Pubmed
Marinsek, GINS, a central nexus in the archaeal DNA replication fork. 2006, Pubmed
Mimura, Central role for cdc45 in establishing an initiation complex of DNA replication in Xenopus egg extracts. 2000, Pubmed , Xenbase
Montagnoli, A Cdc7 kinase inhibitor restricts initiation of DNA replication and has antitumor activity. 2008, Pubmed
Morohashi, The amino-terminal TPR domain of Dia2 tethers SCF(Dia2) to the replisome progression complex. 2009, Pubmed
Moyer, Isolation of the Cdc45/Mcm2-7/GINS (CMG) complex, a candidate for the eukaryotic DNA replication fork helicase. 2006, Pubmed
Oehlmann, The role of Cdc6 in ensuring complete genome licensing and S phase checkpoint activation. 2004, Pubmed , Xenbase
Pacek, Localization of MCM2-7, Cdc45, and GINS to the site of DNA unwinding during eukaryotic DNA replication. 2006, Pubmed , Xenbase
Pereverzeva, Distinct phosphoisoforms of the Xenopus Mcm4 protein regulate the function of the Mcm complex. 2000, Pubmed , Xenbase
Prokhorova, Sequential MCM/P1 subcomplex assembly is required to form a heterohexamer with replication licensing activity. 2000, Pubmed , Xenbase
Remus, Concerted loading of Mcm2-7 double hexamers around DNA during DNA replication origin licensing. 2009, Pubmed
Shechter, The intrinsic DNA helicase activity of Methanobacterium thermoautotrophicum delta H minichromosome maintenance protein. 2000, Pubmed
Siegel, Determination of molecular weights and frictional ratios of proteins in impure systems by use of gel filtration and density gradient centrifugation. Application to crude preparations of sulfite and hydroxylamine reductases. 1966, Pubmed
Takahashi, Pumps, paradoxes and ploughshares: mechanism of the MCM2-7 DNA helicase. 2005, Pubmed
Tanaka, Replisome progression complex links DNA replication to sister chromatid cohesion in Xenopus egg extracts. 2009, Pubmed , Xenbase
Thömmes, The RLF-M component of the replication licensing system forms complexes containing all six MCM/P1 polypeptides. 1997, Pubmed , Xenbase
Walter, Evidence for sequential action of cdc7 and cdk2 protein kinases during initiation of DNA replication in Xenopus egg extracts. 2000, Pubmed , Xenbase
Wigley, ORC proteins: marking the start. 2009, Pubmed
Woodward, Excess Mcm2-7 license dormant origins of replication that can be used under conditions of replicative stress. 2006, Pubmed , Xenbase
Yardimci, Uncoupling of sister replisomes during eukaryotic DNA replication. 2010, Pubmed , Xenbase
