Click here to close
Hello! We notice that you are using Internet Explorer, which is not supported by Xenbase and may cause the site to display incorrectly.
We suggest using a current version of Chrome,
FireFox, or Safari.
J Cell Biol
2011 Feb 07;1923:433-45. doi: 10.1083/jcb.201011142.
Show Gene links
Show Anatomy links
The N-terminal coiled-coil of Ndel1 is a regulated scaffold that recruits LIS1 to dynein.
Zyłkiewicz E, Kijańska M, Choi WC, Derewenda U, Derewenda ZS, Stukenberg PT.
???displayArticle.abstract??? Ndel1 has been implicated in a variety of dynein-related processes, but its specific function is unclear. Here we describe an experimental approach to evaluate a role of Ndel1 in dynein-dependent microtubule self-organization using Ran-mediated asters in meiotic Xenopus egg extracts. We demonstrate that extracts depleted of Ndel1 are unable to form asters and that this defect can be rescued by the addition of recombinant N-terminal coiled-coil domain of Ndel1. Ndel1-dependent microtubule self-organization requires an interaction between Ndel1 and dynein, which is mediated by the dimerization fragment of the coiled-coil. Full rescue by the coiled-coil domain requires LIS1 binding, and increasing LIS1 concentration partly rescues aster formation, suggesting that Ndel1 is a recruitment factor for LIS1. The interactions between Ndel1 and its binding partners are positively regulated by phosphorylation of the unstructured C terminus. Together, our results provide important insights into how Ndel1 acts as a regulated scaffold to temporally and spatially regulate dynein.
Figure 1. Ndel1 function is required for microtubule aster formation. (a) Affinity-purified α-Ndel1 antibodies recognize a 39-kD band in Xenopus egg extracts. (b) Schematic of putative role of dynein and Ndel1 in Ran aster formation in egg extracts. (c) Ndel1 colocalizes with dynein in the central focus of asters. (d) Addition of p50/dynamitin, α-dynein intermediate chain (DIC) or α-Ndel1 antibodies disrupts formation of microtubule asters. (e) Quantification of aster formation in the experiment described in panel d. Over 100 microtubule structures were quantified in three independent antibody addition experiments; asterisks indicate statistically significant differences (Student’s t test with P < 0.05; ** indicates P < 0.005; *** indicates P < 0.0005). Bar, 20 µm.
Figure 2. The entire N-terminal coiled-coil of Ndel1, but not the L IS1-binding domain alone, is sufficient to rescue microtubule aster formation in Xenopus egg extracts. (a) Schematic of truncated mouse Ndel1 (mNdel1) proteins used in rescue experiments. (b) Ndel1 proteins were immunodepleted greater than 90%. CSF-arrested extracts were diluted to the specified amount or control ΔIgG and ΔxNdel1 extracts were immunoblotted with affinity-purified polyclonal α-Ndel1 antibodies. (b′) Representative images of the predominant microtubule structures observed after rescuing xNdel1-depleted extracts (ΔxNdel1) with the indicated recombinant proteins. Structures such as those in ΔxNdel1+1–174 (mNdel11–174), ΔxNdel1+8–192 (mNdel18–192), and ΔNdel1+8–310 (mNdel18–310) would be classified as asters, whereas those seen in ΔxNdel1+BSA and ΔxNdel1+8–99 (mNdel18–99) are unfocused structures. (b′′) Quantification of three independent experiments after Ndel1 depletion and rescue with truncated mouse Ndel1 proteins; for each depletion and rescue condition over 100 microtubule structures were quantified; asterisks indicate statistically significant differences (Student’s t test with P < 0.05; *** indicates P < 0.0005). (c) Ndel1 coimmunoprecipitates LIS1, but not dynein and dynactin in Xenopus egg extracts, and α-Ndel1 antibodies do not deplete LIS1. α-Ndel1 antibodies were used to immunoprecipitate proteins from Xenopus CSF-arrested extracts. The resulting precipitates (IPs) and extracts from which the IP was performed (SUPS) were immunoblotted for indicated proteins. (d) Level of Ndel1 depletion from CSF-arrested egg extract as measured by immunoblot. (d′) LIS1-binding domain mNdel188–192 (88–192) is not sufficient to rescue aster formation in Ndel1-depleted extracts. (d′′) Quantification of microtubule structures from three independent experiments where Ndel1-depleted extracts were rescued with the indicated mNdel1 variants. Over 100 microtubule structures were quantified, asterisks indicate statistically significant differences (Student’s t test with P < 0.05; *** indicates P < 0.0005). Bar, 20 µm.
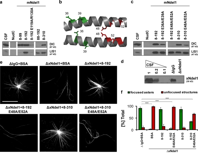
Figure 3. Dynein interacts with polar residues within the coiled-coil domain of Ndel1. (a) Immunoblot analysis of dynein IC (DIC) and LIS1 pulled down from CSF-arrested Xenopus egg extract by the indicated recombinant mouse Ndel1 proteins. (b) Multiple conserved glutamic acids extend form the coiled-coil backbone of Ndel1; residues shown in color were mutated, residues shown in red are the most critical for dynein binding; image created in Pymol (http://www.pymol.org/) based on the structure of mNdel18–192 (Protein Data Bank accession no. 2v71). (c) Immunoblot analysis of dynein IC (DIC) and LIS1 pulled down from mitotic Xenopus egg extract by mutated mNdel18–192 and mNdel18–310 proteins. (d) Level of Ndel1 depletion from CSF-arrested egg extract with affinity-purified polyclonal α-Ndel1 antibodies analyzed by Western blot. (e) mNdel18–192 E48A/E52A (8–192 E48A/E52A) and mNdel18–310 E48A/E52A (8–310 E48A/E52A) proteins do not significantly rescue aster formation. Representative images of predominant phenotypes from each condition are shown. (f) Quantification of over 100 microtubule structures from three independent experiments after Ndel1 depletion and rescue with mouse Ndel1 variants; asterisks indicate statistically significant differences (Student’s t test with P < 0.05; *** indicates P < 0.0005). Bar, 20 µm.
Figure 4. The N terminus of Nde1 can focus microtubules into asters. (a) Immunoblot analysis of dynein IC (DIC) and LIS1 pulled down from CSF-arrested Xenopus egg extract by the indicated recombinant mouse Nde1 proteins. (b) Level of Ndel1 depletion from CSF-arrested egg extracts with affinity-purified polyclonal α-Ndel1 antibody analyzed by Western blot. (c) Addition of mNde17–170 to xNdel1-depleted extracts rescues aster formation. (d) Quantification of microtubule structures from three independent experiments where Ndel1-depleted extracts were rescued with the indicated mouse Nde1 variants; over 100 microtubule structures were quantified from each experiment; asterisks indicate statistically significant differences (Student’s t test with P < 0.05; *** indicates P < 0.0005). Bar, 20 µm.
Figure 5. Ndel1 recruits L IS1 to drive aster formation, and a mutant that cannot bind L IS1 generates microtubule bundles. (a) Depletion level quantification for experiment shown in panel d. (b) The role of Ndel1 is to recruit LIS1 to drive aster formation. The interaction between LIS1 and Ndel1 is required for aster formation, but Ndel1 also has a LIS1-independent function. Representative images of the predominant microtubule structures assembled in Ndel1-depleted extracts rescued with the indicated recombinant protein(s). Note that the Ndel1 proteins with mutated LIS1-binding residues are unable to form asters, but the resulting structures are more organized than in Ndel1-depleted extracts (bundles). Addition of 350 nM exogenous LIS1 to Ndel1-depleted extracts partly rescues microtubule focusing, whereas addition of 350 nM LIS1 and 100 nM Ndel18–192 E119A/R130A (8–192 E119A/R130A) rescues significantly better. (c) Quantification of microtubule structures from three independent experiments where Ndel1-depleted extracts were rescued with the indicated mouse Ndel1 proteins and/or LIS1; over 100 microtubule structures were quantified; asterisks indicate statistically significant differences in percentage of focused asters (Student’s t test with P < 0.05; ** indicates P < 0.005; *** indicates P < 0.0005). (d) Representative image of a hollow aster. Image is shown at different contrast than in panel b to emphasize presence of a hollow center of the aster. Bar, 20 µm.
Figure 6. Proposed role for the regulation of Ndel1 ability to act as a scaffold to promote the interaction between dynein and L IS1. (a) Ndel1 mutants in Aurora A consensus site (S251A) and Cdk1/Cdk5 sites (T219 and T245) abolish the interaction with dynein in a pull-down assay. (b, top) A ribbon model of a nascent Ndel1 tetramer where one dimeric coiled-coil is green and the second is yellow. Note that the structure of the C terminus has not been solved and is presented in cartoon format. The asterisks indicate potential phosphorylation sites. (b, bottom) Space-filling model colored to show charge distribution of Ndel1 in the presumptive autoinhibited form. The C terminus has a pI of 9.8 and is therefore depicted schematically as blue. We propose that in the unphosphorylated state the two Ndel1 dimers interact through the LIS1-binding region, as seen in the crystal structure. In this conformation the highly basic C-terminal tail inhibits the interaction between Ndel1 and dynein by binding the highly acidic (pI 4.5) dynein interaction region on the coiled-coil as shown. (c) Proposed model of the tripartite interaction between dynein, LIS1, and the N terminus of Ndel1. The proteins are all drawn approximately to scale, although their precise locations are not known.
Bradshaw,
NDE1 and NDEL1: multimerisation, alternate splicing and DISC1 interaction.
2009, Pubmed
Bradshaw,
NDE1 and NDEL1: multimerisation, alternate splicing and DISC1 interaction.
2009,
Pubmed Burgess,
Dynein structure and power stroke.
2003,
Pubmed Collins,
Ndel1 alters its conformation by sequestering cAMP-specific phosphodiesterase-4D3 (PDE4D3) in a manner that is dynamically regulated through Protein Kinase A (PKA).
2008,
Pubmed Derewenda,
The structure of the coiled-coil domain of Ndel1 and the basis of its interaction with Lis1, the causal protein of Miller-Dieker lissencephaly.
2007,
Pubmed Efimov,
The LIS1-related NUDF protein of Aspergillus nidulans interacts with the coiled-coil domain of the NUDE/RO11 protein.
2000,
Pubmed
,
Xenbase Emanuele,
Measuring the stoichiometry and physical interactions between components elucidates the architecture of the vertebrate kinetochore.
2005,
Pubmed
,
Xenbase Feng,
LIS1 regulates CNS lamination by interacting with mNudE, a central component of the centrosome.
2000,
Pubmed
,
Xenbase Gaglio,
Mitotic spindle poles are organized by structural and motor proteins in addition to centrosomes.
1997,
Pubmed
,
Xenbase Goshima,
Mechanisms for focusing mitotic spindle poles by minus end-directed motor proteins.
2005,
Pubmed Heald,
Self-organization of microtubules into bipolar spindles around artificial chromosomes in Xenopus egg extracts.
1996,
Pubmed
,
Xenbase Kalab,
The ran GTPase regulates mitotic spindle assembly.
1999,
Pubmed
,
Xenbase Kim,
The structure of the N-terminal domain of the product of the lissencephaly gene Lis1 and its functional implications.
2004,
Pubmed Liang,
Nudel functions in membrane traffic mainly through association with Lis1 and cytoplasmic dynein.
2004,
Pubmed Liang,
Nudel modulates kinetochore association and function of cytoplasmic dynein in M phase.
2007,
Pubmed Ma,
Requirement for Nudel and dynein for assembly of the lamin B spindle matrix.
2009,
Pubmed
,
Xenbase Mateja,
The dimerization mechanism of LIS1 and its implication for proteins containing the LisH motif.
2006,
Pubmed McKenney,
LIS1 and NudE induce a persistent dynein force-producing state.
2010,
Pubmed Merdes,
Formation of spindle poles by dynein/dynactin-dependent transport of NuMA.
2000,
Pubmed Merlie,
Mitotic spindle assembly in vitro.
2001,
Pubmed
,
Xenbase Mizuno,
Three-dimensional structure of cytoplasmic dynein bound to microtubules.
2007,
Pubmed Mori,
NDEL1 phosphorylation by Aurora-A kinase is essential for centrosomal maturation, separation, and TACC3 recruitment.
2007,
Pubmed Mori,
An essential role of the aPKC-Aurora A-NDEL1 pathway in neurite elongation by modulation of microtubule dynamics.
2009,
Pubmed Murray,
Cell cycle extracts.
1991,
Pubmed Niethammer,
NUDEL is a novel Cdk5 substrate that associates with LIS1 and cytoplasmic dynein.
2000,
Pubmed Ohba,
Self-organization of microtubule asters induced in Xenopus egg extracts by GTP-bound Ran.
1999,
Pubmed
,
Xenbase Sasaki,
A LIS1/NUDEL/cytoplasmic dynein heavy chain complex in the developing and adult nervous system.
2000,
Pubmed Schroer,
Dynactin.
2004,
Pubmed Sheffield,
Overcoming expression and purification problems of RhoGDI using a family of "parallel" expression vectors.
1999,
Pubmed Smith,
Regulation of cytoplasmic dynein behaviour and microtubule organization by mammalian Lis1.
2000,
Pubmed Stehman,
NudE and NudEL are required for mitotic progression and are involved in dynein recruitment to kinetochores.
2007,
Pubmed Stukenberg,
Systematic identification of mitotic phosphoproteins.
1997,
Pubmed
,
Xenbase Tai,
Role of dynein, dynactin, and CLIP-170 interactions in LIS1 kinetochore function.
2002,
Pubmed Tarricone,
Coupling PAF signaling to dynein regulation: structure of LIS1 in complex with PAF-acetylhydrolase.
2004,
Pubmed Vaisberg,
Cytoplasmic dynein plays a role in mammalian mitotic spindle formation.
1993,
Pubmed Vergnolle,
Cenp-F links kinetochores to Ndel1/Nde1/Lis1/dynein microtubule motor complexes.
2007,
Pubmed Walczak,
Mechanisms of mitotic spindle assembly and function.
2008,
Pubmed
,
Xenbase Walczak,
A model for the proposed roles of different microtubule-based motor proteins in establishing spindle bipolarity.
,
Pubmed
,
Xenbase Wang,
Identification of a novel dynein binding domain in nudel essential for spindle pole organization in Xenopus egg extract.
2011,
Pubmed
,
Xenbase Wilde,
Stimulation of microtubule aster formation and spindle assembly by the small GTPase Ran.
1999,
Pubmed
,
Xenbase Wittmann,
Recombinant p50/dynamitin as a tool to examine the role of dynactin in intracellular processes.
1999,
Pubmed
,
Xenbase Xiang,
NudF, a nuclear migration gene in Aspergillus nidulans, is similar to the human LIS-1 gene required for neuronal migration.
1995,
Pubmed Yan,
Human Nudel and NudE as regulators of cytoplasmic dynein in poleward protein transport along the mitotic spindle.
2003,
Pubmed