XB-ART-42723
PLoS Biol
2010 Nov 16;811:e1000534. doi: 10.1371/journal.pbio.1000534.
Show Gene links
Show Anatomy links
A post-burst after depolarization is mediated by group i metabotropic glutamate receptor-dependent upregulation of Ca(v)2.3 R-type calcium channels in CA1 pyramidal neurons.
???displayArticle.abstract???
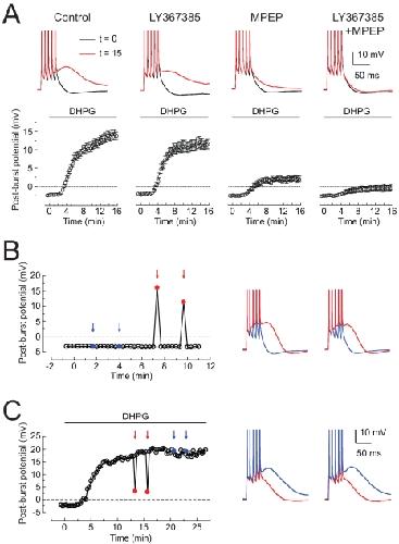
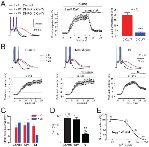
Activation of group I metabotropic glutamate receptors (subtypes mGluR1 and mGluR5) regulates neural activity in a variety of ways. In CA1 pyramidal neurons, activation of group I mGluRs eliminates the post-burst afterhyperpolarization (AHP) and produces an afterdepolarization (ADP) in its place. Here we show that upregulation of Ca(v)2.3 R-type calcium channels is responsible for a component of the ADP lasting several hundred milliseconds. This medium-duration ADP is rapidly and reversibly induced by activation of mGluR5 and requires activation of phospholipase C (PLC) and release of calcium from internal stores. Effects of mGluR activation on subthreshold membrane potential changes are negligible but are large following action potential firing. Furthermore, the medium ADP exhibits a biphasic activity dependence consisting of short-term facilitation and longer-term inhibition. These findings suggest that mGluRs may dramatically alter the firing of CA1 pyramidal neurons via a complex, activity-dependent modulation of Ca(v)2.3 R-type channels that are activated during spiking at physiologically relevant rates and patterns.
???displayArticle.pubmedLink??? 21103408
???displayArticle.pmcLink??? PMC2982802
???displayArticle.link??? PLoS Biol
???displayArticle.grants??? [+]
MH-074866 NIMH NIH HHS, NS-35180 NINDS NIH HHS , R01 NS035180-15 NINDS NIH HHS , K01 DA017750 NIDA NIH HHS , R01 DA024040 NIDA NIH HHS , R03 DA023719 NIDA NIH HHS , R01 NS035180 NINDS NIH HHS , P50 MH074866 NIMH NIH HHS
Species referenced: Xenopus
Genes referenced: cacna1e cacna1h cav2 cav3 cav3.2 dtl grm1
???attribute.lit??? ???displayArticles.show???
References [+] :
Alagarsamy,
Coordinate regulation of metabotropic glutamate receptors.
2001, Pubmed
Alagarsamy, Coordinate regulation of metabotropic glutamate receptors. 2001, Pubmed
Anwyl, Metabotropic glutamate receptors: electrophysiological properties and role in plasticity. 1999, Pubmed
Balschun, Allosteric enhancement of metabotropic glutamate receptor 5 function promotes spatial memory. 2006, Pubmed
Barker, A temporally distinct role for group I and group II metabotropic glutamate receptors in object recognition memory. 2006, Pubmed
Baskys, Metabotropic receptors and 'slow' excitatory actions of glutamate agonists in the hippocampus. 1992, Pubmed
Baude, The metabotropic glutamate receptor (mGluR1 alpha) is concentrated at perisynaptic membrane of neuronal subpopulations as detected by immunogold reaction. 1993, Pubmed
Bear, The mGluR theory of fragile X mental retardation. 2004, Pubmed
Berthele, Differential expression of rat and human type I metabotropic glutamate receptor splice variant messenger RNAs. 1998, Pubmed
Bianchi, Cellular plasticity for group I mGluR-mediated epileptogenesis. 2009, Pubmed
Bianchi, Group I mGluR activation causes voltage-dependent and -independent Ca2+ rises in hippocampal pyramidal cells. 1999, Pubmed
Caeser, Characterization of a calcium-dependent current generating a slow afterdepolarization of CA3 pyramidal cells in rat hippocampal slice cultures. 1993, Pubmed
Catterall, International Union of Pharmacology. XLVIII. Nomenclature and structure-function relationships of voltage-gated calcium channels. 2005, Pubmed
Charpak, Potassium conductances in hippocampal neurons blocked by excitatory amino-acid transmitters. 1990, Pubmed
Chuang, Group I mGluR activation turns on a voltage-gated inward current in hippocampal pyramidal cells. 2000, Pubmed
Chuang, Activation of group I mGluRs elicits different responses in murine CA1 and CA3 pyramidal cells. 2002, Pubmed
Chuang, Group I metabotropic glutamate receptors elicit epileptiform discharges in the hippocampus through PLCbeta1 signaling. 2001, Pubmed
Congar, A long-lasting calcium-activated nonselective cationic current is generated by synaptic stimulation or exogenous activation of group I metabotropic glutamate receptors in CA1 pyramidal neurons. 1997, Pubmed
Crépel, Glutamate metabotropic receptors increase a Ca(2+)-activated nonspecific cationic current in CA1 hippocampal neurons. 1994, Pubmed
Desai, Excitatory effects of ACPD receptor activation in the hippocampus are mediated by direct effects on pyramidal cells and blockade of synaptic inhibition. 1991, Pubmed
Fagni, Complex interactions between mGluRs, intracellular Ca2+ stores and ion channels in neurons. 2000, Pubmed
Ferraguti, Immunohistochemical localization of the mGluR1beta metabotropic glutamate receptor in the adult rodent forebrain: evidence for a differential distribution of mGluR1 splice variants. 1998, Pubmed
Gereau, Roles of specific metabotropic glutamate receptor subtypes in regulation of hippocampal CA1 pyramidal cell excitability. 1995, Pubmed , Xenbase
Golding, Dendritic calcium spike initiation and repolarization are controlled by distinct potassium channel subtypes in CA1 pyramidal neurons. 1999, Pubmed
Greene, Properties and ionic mechanisms of a metabotropic glutamate receptor-mediated slow afterdepolarization in neocortical neurons. 1994, Pubmed
Greene, Metabotropic receptor mediated afterdepolarization in neocortical neurons. 1992, Pubmed
Guérineau, Activation of a nonselective cationic conductance by metabotropic glutamatergic and muscarinic agonists in CA3 pyramidal neurons of the rat hippocampus. 1995, Pubmed
Guérineau, Reduction of resting K+ current by metabotropic glutamate and muscarinic receptors in rat CA3 cells: mediation by G-proteins. 1994, Pubmed
Heuss, G-protein-independent signaling mediated by metabotropic glutamate receptors. 1999, Pubmed
Ireland, Group I mGluRs increase excitability of hippocampal CA1 pyramidal neurons by a PLC-independent mechanism. 2002, Pubmed
Ireland, Metabotropic glutamate receptor-mediated depression of the slow afterhyperpolarization is gated by tyrosine phosphatases in hippocampal CA1 pyramidal neurons. 2004, Pubmed
Jaffe, Metabotropic glutamate receptor activation induces calcium waves within hippocampal dendrites. 1994, Pubmed
Jarsky, Distribution of bursting neurons in the CA1 region and the subiculum of the rat hippocampus. 2008, Pubmed
Jung, Action potential bursting in subicular pyramidal neurons is driven by a calcium tail current. 2001, Pubmed
Kaczorowski, Stability and plasticity of intrinsic membrane properties in hippocampal CA1 pyramidal neurons: effects of internal anions. 2007, Pubmed
Lee, The role of metabotropic glutamate receptors in Alzheimer's disease. 2004, Pubmed
Lee, Amyloid precursor protein processing is stimulated by metabotropic glutamate receptors. 1995, Pubmed
Lee, Nickel block of three cloned T-type calcium channels: low concentrations selectively block alpha1H. 1999, Pubmed , Xenbase
López-Bendito, Differential distribution of group I metabotropic glutamate receptors during rat cortical development. 2002, Pubmed
Lüthi, A slowly inactivating potassium current in CA3 pyramidal cells of rat hippocampus in vitro. 1996, Pubmed
Maciejak, Hippocampal mGluR1 and consolidation of contextual fear conditioning. 2003, Pubmed
Mannaioni, Metabotropic glutamate receptors 1 and 5 differentially regulate CA1 pyramidal cell function. 2001, Pubmed
Metz, R-type calcium channels contribute to afterdepolarization and bursting in hippocampal CA1 pyramidal neurons. 2005, Pubmed
Nakamura, Inositol 1,4,5-trisphosphate (IP3)-mediated Ca2+ release evoked by metabotropic agonists and backpropagating action potentials in hippocampal CA1 pyramidal neurons. 2000, Pubmed
Pozzo Miller, Ca2+ release from intracellular stores induced by afferent stimulation of CA3 pyramidal neurons in hippocampal slices. 1996, Pubmed
Rae, Both mGluR1 and mGluR5 mediate Ca2+ release and inward currents in hippocampal CA1 pyramidal neurons. 2004, Pubmed
Romano, Distribution of metabotropic glutamate receptor mGluR5 immunoreactivity in rat brain. 1995, Pubmed
Shigemoto, Distribution of the mRNA for a metabotropic glutamate receptor (mGluR1) in the central nervous system: an in situ hybridization study in adult and developing rat. 1992, Pubmed
Soong, Structure and functional expression of a member of the low voltage-activated calcium channel family. 1993, Pubmed
Staff, Resting and active properties of pyramidal neurons in subiculum and CA1 of rat hippocampus. 2000, Pubmed
Stea, Determinants of PKC-dependent modulation of a family of neuronal calcium channels. 1995, Pubmed , Xenbase
Ure, Metabotropic glutamate receptors and epilepsy. 2006, Pubmed
Wilson, The status of voltage-dependent calcium channels in alpha 1E knock-out mice. 2000, Pubmed
Wong, Afterpotential generation in hippocampal pyramidal cells. 1981, Pubmed
Wu, Modulation of a slowly inactivating potassium current, I(D), by metabotropic glutamate receptor activation in cultured hippocampal pyramidal neurons. 1999, Pubmed
Xu, mGluR5 has a critical role in inhibitory learning. 2009, Pubmed
Young, Modulation of afterpotentials and firing pattern in guinea pig CA3 neurones by group I metabotropic glutamate receptors. 2004, Pubmed
