Click here to close Hello! We notice that you are using Internet Explorer, which is not supported by Xenbase and may cause the site to display incorrectly. We suggest using a current version of Chrome, FireFox, or Safari.
XB-ART-42707
Development 2011 Feb 01;1384:705-14. doi: 10.1242/dev.055699.
Show Gene links Show Anatomy links

Specification of ion transport cells in the Xenopus larval skin.

Quigley IK, Stubbs JL, Kintner C.


???displayArticle.abstract???
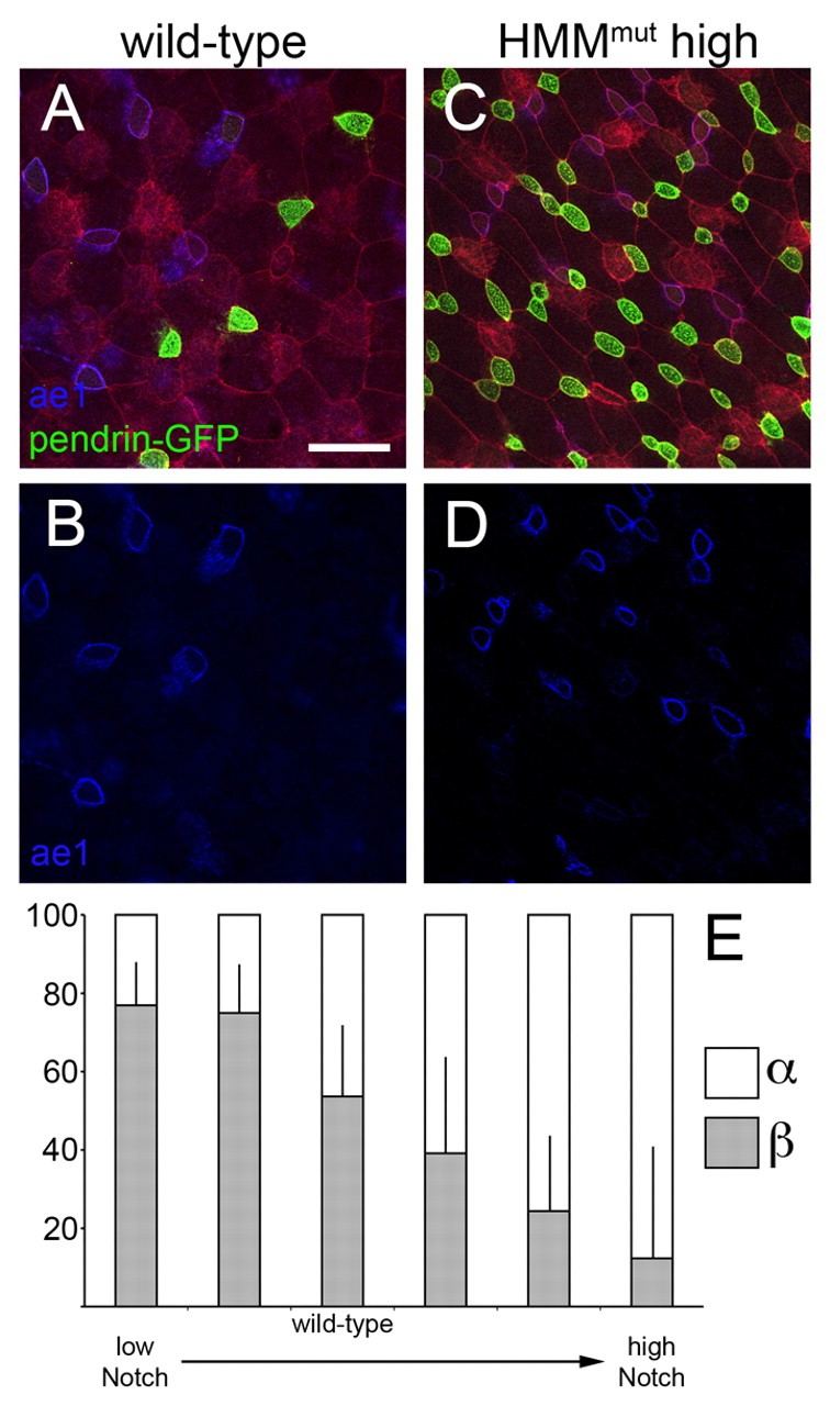
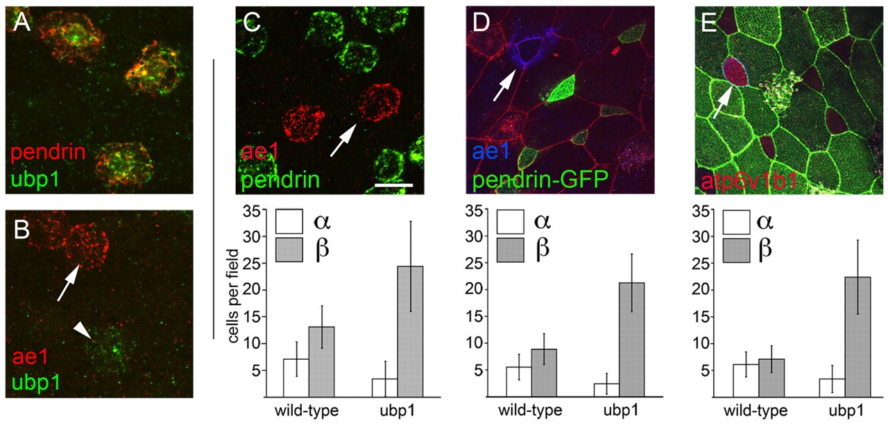
Specialized epithelial cells in the amphibian skin play important roles in ion transport, but how they arise developmentally is largely unknown. Here we show that proton-secreting cells (PSCs) differentiate in the X. laevis larval skin soon after gastrulation, based on the expression of a `kidney-specific' form of the H(+)v-ATPase that localizes to the plasma membrane, orthologs of the Cl(-)/HCO(-)(3) antiporters ae1 and pendrin, and two isoforms of carbonic anhydrase. Like PSCs in other species, we show that the expression of these genes is likely to be driven by an ortholog of foxi1, which is also sufficient to promote the formation of PSC precursors. Strikingly, the PSCs form in the skin as two distinct subtypes that resemble the alpha- and beta-intercalated cells of the kidney. The alpha-subtype expresses ae1 and localizes H(+)v-ATPases to the apical plasma membrane, whereas the beta-subtype expresses pendrin and localizes the H(+)v-ATPase cytosolically or basolaterally. These two subtypes are specified during early PSC differentiation by a binary switch that can be regulated by Notch signaling and by the expression of ubp1, a transcription factor of the grainyhead family. These results have implications for how PSCs are specified in vertebrates and become functionally heterogeneous.

???displayArticle.pubmedLink??? 21266406
???displayArticle.pmcLink??? PMC3026415
???displayArticle.link??? Development
???displayArticle.grants??? [+]

Species referenced: Xenopus laevis
Genes referenced: atp6ap1 atp6ap2 atp6v0a4 atp6v0b atp6v0c atp6v1b1 atp6v1c2 atp6v1e1 atp6v1f atp6v1h bbof1 ca12 ca2 ccs clcnkb crygdl2.2 cyp3a5 fetub foxa1 foxi1 foxi2 foxj1 maml1 neurl1 notch1 slc26a4 slc26a4.2 slc26a4.3 slc26a4l slc4a1 slc4a7 tfcp2l1 tuba4a ubp1 XB22062446
GO keywords: Notch signaling pathway
???displayArticle.antibodies??? Cdh1 Ab1 Slc4a1 Ab1
???displayArticle.morpholinos??? atp6v1b1 MO1 ubp1 MO1 ubp1 MO2

???displayArticle.disOnts??? sensorineural hearing loss [+]
???displayArticle.gses??? GSE23844: NCBI
Phenotypes: Xla Wt + {ca}notch1 + DEX(Fig 3B, E) [+]

???attribute.lit??? ???displayArticles.show???
References [+] :
Al-Awqati, Plasticity in epithelial polarity of renal intercalated cells: targeting of the H(+)-ATPase and band 3. 1996, Pubmed