XB-ART-42706
J Cell Sci
2011 Feb 15;124Pt 4:635-46. doi: 10.1242/jcs.067579.
Show Gene links
Show Anatomy links
Punctuated actin contractions during convergent extension and their permissive regulation by the non-canonical Wnt-signaling pathway.
???displayArticle.abstract???
Actomyosin networks linked to the micro-environment through the plasma membrane are thought to be key players in regulating cell behaviors within multicellular tissues, such as converging and extending mesoderm. Here, we observe the dynamics of actin contractions called 'punctuated actin contractions' in the mid-cell body of embryonic mesenchymal cells in the mesoderm. These contraction dynamics are a common feature of Xenopus embryonic tissues and are important for cell shape changes during morphogenesis. Quantitative morphological analysis of these F-actin dynamics indicates that frequent and aligned movements of multiple actin contractions accompany mesoderm cells as they intercalate and elongate. Using inhibitors combined with fluorescence recovery after photobleaching (FRAP) analysis, we find that the dynamics of actin contractions are regulated by both myosin contractility and F-actin polymerization. Furthermore, we find that the non-canonical Wnt-signaling pathway permissively regulates levels of punctuated actin contractions. Overexpression of Xfz7 (Fzd7) can induce early maturation of actin contractions in mesoderm and produce mesoderm-like actin contractions in ectoderm cells. By contrast, expression of the dominant-negative Xenopus disheveled construct Xdd1 blocks the progression of actin contractions into their late mesoderm dynamics but has no effect in ectoderm. Our study reveals punctuated actin contractions within converging and extending mesoderm and uncovers a permissive role for non-canonical Wnt-signaling, myosin contractility and F-actin polymerization in regulating these dynamics.
???displayArticle.pubmedLink??? 21266466
???displayArticle.pmcLink??? PMC3031374
???displayArticle.link??? J Cell Sci
???displayArticle.grants??? [+]
Species referenced: Xenopus laevis
Genes referenced: actl6a dvl1 fzd7
???attribute.lit??? ???displayArticles.show???
|
|
Fig.1. Transient actin depolymerization results in failure of convergent extension. (A) Xenopus laevis embryos were transiently treated for 20 minutes during gastrulation with low (0.6 μM) or high (1.2 μM) concentrations of LatB. LatB was washed out and whole embryos were cultured until they reached the tadpole stages. Embryos exposed to a pulse of LatB during mid-gastrulation developed with a short and bent axis in a dose-dependent manner. (B) Blastopore closure defects increase with the concentration of LatB. (C) Transverse-sectioned dorsal tissue of control embryos show ordered positioning of nuclei within two cell layers in mesoderm (arrowheads). (D) Three hours after the LatB pulse and wash, dorsal tissue has randomly positioned rounded cells in multiple layers that thicken both the ectoderm and mesoderm. Cell shapes are visualized by rhodamineâdextran injection at the single-cell stage. SO, somite; NT, notochord. |
|
|
Fig.2. Cortical actin cytoskeleton. (A) Maximum intensity projection of 10-μm thick confocal volumes (20 sections at 0.5 μm intervals) of F-actin stained with phallacidin from a transverse-sectioned whole embryo fixed at stage 12. (B) Single confocal image of live early mesoderm cells (at stage 10.5) expressing moeâGFP. (Bâ²) A single confocal section of F-actin in fixed early mesoderm cells stained with phallacidin. (CâCâ²) A single confocal section of F-actin within the mid-cell body (C), within fixed animal cap ectoderm stained with phallacidin. (Câ²) Maximum intensity projection of 3-μm-thick confocal volume collected through the basolateral F-actin cortex. (Câ²) xz-projection showing the lateral F-actin cortex within a 23-μm-thick confocal volume from the shaded region of C. The red arrowheads in Câ² indicate dense F-actin networks within the basolateral actin cortex. (D) Single confocal image of live mesendoderm cells expressing moeâGFP and utrophinâmRFP. Each cell is the product of a scatter-labeled patch of mRNA-injected cells. The surrounding cells are unlabeled. (Dâ²) The F-actin network in fixed mesendoderm cells stained with phallacidin. |
|
|
Fig.3. Punctuated F-actin contractions regulate cell shape. (A) A schematic of the gastrula from the vegetal view (left) and sagittal view (right). bp, blastopore. Mesoderm cells (pink) are exposed by removing the epithelial sheet from the embryo, to give the âwindowed embryoâ, in order to observe the dynamics of cells and F-actin (as shown in C). Confocal images from a time-lapse movie of moeâGFP-expressing animal cap ectoderm on agarose (B,Bâ²) and marginal zone mesoderm from the windowed embryo (C,Câ²). Confocal sections were taken at two depths, either for the F-actin cortex (green) or for the cell outline (red), in order to capture the dynamics of both cell behaviors and F-actin. Câ² shows images from the time-lapse movie of the marked cell in C. (D) The cell area is inversely correlated with the moeâGFP intensity from the cell (results are from the marked cell in C). As the area of the cell decreases (or cells contract their body), the moeâGFP intensity increases (the F-actin network gets tensed). (E) The mean cross-correlation coefficient for the rate of changes between the cell area and the moeâGFP intensity is â0.76 (12 cells from three time-lapse movies). (F) A fate map of the marginal zone explant. (G,H) Confocal images of moeâGFP from dissociated mesoderm cells and cells in the dorsal marginal zone (DMZ) tissue, including mesendoderm, ectoderm, early mesoderm and late mesoderm cells. (I) A time series of confocal images of a single cortical F-actin contraction within an early mesoderm cell. (Iâ²) Kymograph of intensities through the mid-line of the same contraction as in (I). (J) MoeâGFP intensity profiles in the circular region of (BâD) for one episode of F-actin contraction shown as the normalized intensity (I/I0; I0 is initial intensity) within a circular region of each cell type (yellow circles in the scatter-labeled cells in H) over a single contraction. |
|
|
Fig.4. Quantitative analysis of contraction morphology. (A) Flow-chart for the image-processing steps used to identify the contractile actin cortex and categorize the individual punctuated F-actin contraction. (B) The identifying steps applied on a live-cell moeâGFP confocal image of an anterior mesoderm cell. The cell boundary of the selected cell (ROI-Cell) is shown with a white line, which is divided into hexagonal parcels (ROI-hexagon). White-filled ROI-hexagons are the identified ROI-hexagons containing âactiveâ actin cortex. (C) The contractile area displays the region where a contractile F-actin cortex was present in at least a single frame during the 30 minutes. (D) The incident frequency of F-actin contractions in each ROI-hexagon is shown by the F-actin frequency map. A 30-minute time-lapse was used for C and D. (E) A time-lapse movie following moeâGFP identifing punctuate F-actin contractions. (Eâ²âEâ²) The identified positions (red dots) of the center of intensity of a categorized actin contraction enclosed by the hexagonal area. (F) The distance of movements is the sum of segmented distances for one episode of an F-actin contraction. (G) Anglular distributions of the positions of F-actin contractions with respect to the major cell (cm) axis represented by angle θ. (H) (aâc) F-actin frequency maps from a confocal time-lapse movie of moeâGFP-expressing ectoderm (a), early mesoderm (b), and late mesoderm (c) cells. (dâf) Scatter plots display relative movement vectors of F-actin contractions from one representative cell starting from its origin (0,0). (dâ²âfâ²) Circular histograms represent the angular distribution of the punctuate F-actin contractions with respect to the cell major axis. (see G for the method: the major cell axis is set to 0, the angle between the F-actin contraction and the major cell axis is θ). The heat-map colors in (D) and (H) indicate an arbitrary frequency scale from high frequency or high persistence âlightâ to low frequency or low persistence âdarkâ (see supplementary material Tables S1 and S2 for a summary of the quantified punctuated F-actin contractions). |
|
|
Fig.5. Formation of punctuated F-actin contractions on perturbation of myosin contractility and filamentous actin kinetics. (A) Confocal images from a representative time-lapse sequence of moeâGFP-expressing early mesoderm cells treated with 50 nM CalA, 50 μM Y27632, 0.6 μM LatB, 5 μM Jas or expressing LimKCA. The maximum projection of the time-series of moeâGFP shows the overall levels of F-actin dynamics for 10 minutes during early gastrulation. (B) The immobile fraction (*P<0.001, 56 control and 46 Jas-treated cells) and (C) halftime recovery (*P<0.001, 56 control and 46 Jas-treated cells) are significantly higher in Jas-treated cells than in control cells. (D) Jas-treated cells have significantly higher values for the halftime recovery and immobile fraction compared with control cells. (E) Both Y27632- or CalA-treated cells have similar ranges for both immobile fraction and halftime recovery compared with control cells. (F) The F-actin-rich cortex has a higher immobile fraction after photobleaching within control cells. The x-axis represents the ratio of moeâGFP intensity in the bleached region to the intensity over the entire cell before photobleaching. For control cells, the pre-bleach intensity levels of the bleach area are positively correlated with the immobile fraction [Pearson correlation=0.426 (a slope with 95% confidence interval); **P<0.001, 82 control cells], but shows no correlation with the halftime recovery (G). Note that the immobile fractions (B) and time recovery (C) were normalized to controls in order to compare the different treatments. Raw values for are shown in (D) and (E). |
|
|
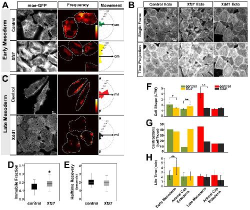
Fig.6. Punctuated F-actin contractions are modulated by non-canonical Wnt-signaling. The dynamics of punctuated F-actin contractions are compared in cells where non-canonical signaling is reduced by Xdd1 or where signaling is stimulated by Xfz7. (A) Punctuated F-actin contractions in moeâGFP-expressing early mesoderm cells (control and Xfz7-expressing cells) exhibit different patterns of frequency and direction of the movements (cm, cell major axis). Note that the calculated orientation of punctuated F-actin contractions from round cells, such as Xfz7-expressing cells (LTW 1.51±0.22) (see supplementary material Tables S1 and S2) are not meaningful when compared with the contraction orientations in elongated cells, such as the late mesoderm cells in (C) (LTW 4.13±1.72). (B) Animal cap ectoderm cells expressing moeâGFP (control, and Xfz7- or Xdd1-expressing cells) and maximum projection of 10-minute time-lapse sequences. (C) Punctuated F-actin contractions in moeâGFP-expressing late mesoderm cells (control and Xdd1-expressing cells) exhibit different patterns of frequency and direction of the movements. ml, mediolateral axis. (D,E) Xfz7-expressing early mesoderm cells have a significantly high immobile fraction than in control cells. (FâH) Quantified results of cell shape, rate and the lifetime of punctuated F-actin contractions from Xfz7- or Xdd1-expressing cells. *P<0.05; ** P<0.01 (see supplementary material Tables S2 and S3). The heat-map colors in (A) and (C) indicate an arbitrary frequency scale from high frequency or high persistence âlightâ to low frequency or low persistence âdarkâ. |
References [+] :
Amato,
Probing the mechanism of incorporation of fluorescently labeled actin into stress fibers.
1986, Pubmed
Amato, Probing the mechanism of incorporation of fluorescently labeled actin into stress fibers. 1986, Pubmed
Axelrod, Mobility measurement by analysis of fluorescence photobleaching recovery kinetics. 1976, Pubmed
Benink, Concentric zones of active RhoA and Cdc42 around single cell wounds. 2005, Pubmed , Xenbase
Blanchard, Cytoskeletal dynamics and supracellular organisation of cell shape fluctuations during dorsal closure. 2010, Pubmed
Burkel, Versatile fluorescent probes for actin filaments based on the actin-binding domain of utrophin. 2007, Pubmed , Xenbase
Capelluto, The DIX domain targets dishevelled to actin stress fibres and vesicular membranes. 2002, Pubmed , Xenbase
Charras, A short history of blebbing. 2008, Pubmed
Danilchick, Xenopus laevis: Practical uses in cell and molecular biology. Pictorial collage of embryonic stages. 1991, Pubmed , Xenbase
Danuser, Quantitative fluorescent speckle microscopy of cytoskeleton dynamics. 2006, Pubmed
Davidson, Live imaging of cell protrusive activity, and extracellular matrix assembly and remodeling during morphogenesis in the frog, Xenopus laevis. 2008, Pubmed , Xenbase
Davidson, Mesendoderm extension and mantle closure in Xenopus laevis gastrulation: combined roles for integrin alpha(5)beta(1), fibronectin, and tissue geometry. 2002, Pubmed , Xenbase
Davidson, Emergent morphogenesis: elastic mechanics of a self-deforming tissue. 2010, Pubmed , Xenbase
Djiane, Role of frizzled 7 in the regulation of convergent extension movements during gastrulation in Xenopus laevis. 2000, Pubmed , Xenbase
Dzamba, Cadherin adhesion, tissue tension, and noncanonical Wnt signaling regulate fibronectin matrix organization. 2009, Pubmed , Xenbase
Edwards, Structural features of LIM kinase that control effects on the actin cytoskeleton. 1999, Pubmed
Effler, A mechanosensory system controls cell shape changes during mitosis. 2007, Pubmed
Frydman, The receptor-like tyrosine phosphatase lar is required for epithelial planar polarity and for axis determination within drosophila ovarian follicles. 2001, Pubmed
Goto, Planar cell polarity genes regulate polarized extracellular matrix deposition during frog gastrulation. 2005, Pubmed , Xenbase
Green, Self-organization of vertebrate mesoderm based on simple boundary conditions. 2004, Pubmed , Xenbase
Hyodo-Miura, XGAP, an ArfGAP, is required for polarized localization of PAR proteins and cell polarity in Xenopus gastrulation. 2006, Pubmed , Xenbase
Khadka, Non-redundant roles for Profilin2 and Profilin1 during vertebrate gastrulation. 2009, Pubmed , Xenbase
Kwan, A microtubule-binding Rho-GEF controls cell morphology during convergent extension of Xenopus laevis. 2005, Pubmed , Xenbase
Lanzetti, Actin in membrane trafficking. 2007, Pubmed
Lauffenburger, Cell migration: a physically integrated molecular process. 1996, Pubmed
Litman, Imaging of dynamic changes of the actin cytoskeleton in microextensions of live NIH3T3 cells with a GFP fusion of the F-actin binding domain of moesin. 2000, Pubmed
Liu, Mechanism of activation of the Formin protein Daam1. 2008, Pubmed , Xenbase
Liu, Endocytic vesicle scission by lipid phase boundary forces. 2006, Pubmed
Liu, Mechanical tugging force regulates the size of cell-cell junctions. 2010, Pubmed
Martin, Pulsed contractions of an actin-myosin network drive apical constriction. 2009, Pubmed
Mlodzik, A GAP in convergent extension scores PAR. 2006, Pubmed , Xenbase
Mseka, ADF/cofilin family proteins control formation of oriented actin-filament bundles in the cell body to trigger fibroblast polarization. 2007, Pubmed
Munro, Cortical flows powered by asymmetrical contraction transport PAR proteins to establish and maintain anterior-posterior polarity in the early C. elegans embryo. 2004, Pubmed
Ninomiya, Epithelial coating controls mesenchymal shape change through tissue-positioning effects and reduction of surface-minimizing tension. 2008, Pubmed , Xenbase
Ninomiya, Antero-posterior tissue polarity links mesoderm convergent extension to axial patterning. 2004, Pubmed , Xenbase
Ramos, Integrin-dependent adhesive activity is spatially controlled by inductive signals at gastrulation. 1996, Pubmed , Xenbase
Ramos, Xenopus embryonic cell adhesion to fibronectin: position-specific activation of RGD/synergy site-dependent migratory behavior at gastrulation. 1996, Pubmed , Xenbase
Rauzi, Planar polarized actomyosin contractile flows control epithelial junction remodelling. 2010, Pubmed
Reichl, Interactions between myosin and actin crosslinkers control cytokinesis contractility dynamics and mechanics. 2008, Pubmed
Rosenblatt, An epithelial cell destined for apoptosis signals its neighbors to extrude it by an actin- and myosin-dependent mechanism. 2001, Pubmed
Sato, Profilin is an effector for Daam1 in non-canonical Wnt signaling and is required for vertebrate gastrulation. 2006, Pubmed , Xenbase
Senju, The role of actomyosin contractility in the formation and dynamics of actin bundles during fibroblast spreading. 2009, Pubmed
Shih, Cell motility driving mediolateral intercalation in explants of Xenopus laevis. 1992, Pubmed , Xenbase
Shih, Patterns of cell motility in the organizer and dorsal mesoderm of Xenopus laevis. 1992, Pubmed , Xenbase
Skoglund, Convergence and extension at gastrulation require a myosin IIB-dependent cortical actin network. 2008, Pubmed , Xenbase
Slattum, P115 RhoGEF and microtubules decide the direction apoptotic cells extrude from an epithelium. 2009, Pubmed
Smutny, Myosin II isoforms identify distinct functional modules that support integrity of the epithelial zonula adherens. 2010, Pubmed
Spector, Latrunculins--novel marine macrolides that disrupt microfilament organization and affect cell growth: I. Comparison with cytochalasin D. 1989, Pubmed
Tanegashima, WGEF activates Rho in the Wnt-PCP pathway and controls convergent extension in Xenopus gastrulation. 2008, Pubmed , Xenbase
Tao, A novel G protein-coupled receptor, related to GPR4, is required for assembly of the cortical actin skeleton in early Xenopus embryos. 2005, Pubmed , Xenbase
Tao, beta-Catenin associates with the actin-bundling protein fascin in a noncadherin complex. 1996, Pubmed , Xenbase
Velarde, Diverse roles of actin in C. elegans early embryogenesis. 2007, Pubmed
Viktorinová, The cadherin Fat2 is required for planar cell polarity in the Drosophila ovary. 2009, Pubmed
Wallingford, Dishevelled controls cell polarity during Xenopus gastrulation. 2000, Pubmed , Xenbase
Wallingford, Neural tube closure requires Dishevelled-dependent convergent extension of the midline. 2002, Pubmed , Xenbase
Winklbauer, Frizzled-7 signalling controls tissue separation during Xenopus gastrulation. 2001, Pubmed , Xenbase
Winklbauer, Mesoderm migration in the Xenopus gastrula. 1996, Pubmed , Xenbase
Wozniak, Mechanotransduction in development: a growing role for contractility. 2009, Pubmed
Yam, Actin-myosin network reorganization breaks symmetry at the cell rear to spontaneously initiate polarized cell motility. 2007, Pubmed , Xenbase
Zallen, Patterned gene expression directs bipolar planar polarity in Drosophila. 2004, Pubmed
Zhou, Actomyosin stiffens the vertebrate embryo during crucial stages of elongation and neural tube closure. 2009, Pubmed , Xenbase
Zhou, Macroscopic stiffening of embryonic tissues via microtubules, RhoGEF and the assembly of contractile bundles of actomyosin. 2010, Pubmed , Xenbase
