Click here to close
Hello! We notice that you are using Internet Explorer, which is not supported by Xenbase and may cause the site to display incorrectly.
We suggest using a current version of Chrome,
FireFox, or Safari.
???displayArticle.abstract???
We have studied the origin of muscle satellite cells in embryos of Xenopus laevis. Fate mapping at the open neural plate stage was carried out using orthotopic grafts from transgenic embryos expressing GFP. This shows that most satellite cells originate from the dorsolateral plate rather than from the paraxial mesoderm. Specification studies were made by isolation of explants from the paraxial and dorsolateral regions of neurulae and these also indicated that the satellite cell progenitors arise from the dorsolateral plate. Muscle satellite cells express Pax7, but overexpression of Pax7 in blastomeres of whole embryos that populate the myogenic areas does not induce the formation of additional satellite cells. Moreover, a dominant-negative construct, Pax7EnR, does not reduce satellite cell formation. Neither Pax7 nor other myogenic transcription factor genes will induce satellite cell formation in animal caps treated with FGF. However, BMP RNA or protein will do so, both for FGF-treated animal caps and for paraxial neurula explants. Conversely, the induction of Noggin in dorsolateral explants from HGEM-Noggin transgenic neurulae will block formation of satellite cells, showing that BMP signaling is required in vivo for satellite cell formation. We conclude that satellite cell progenitors are initially specified in the dorsal part of the lateral plate mesoderm and later become incorporated into the myotomes. The initial specification occurs at the neurula stage and depends on the ventral-to-dorsal BMP gradient in the early embryo.
Fig. 1. Fate mapping by orthotopic graft. (A,B). Location of paraxial, dorsolateral and ventrolateral regions of mesoderm used for orthotopic grafts. (A) Dorsal view of a stage 13 embryo. Anterior is upwards. The line indicates the position of the cross-section shown in B. (B) The mesoderm regions indicated by I, II and III stand for the paraxial, dorsolateral and ventrolateral mesoderm, respectively. N, notochord. (C-E) Typical labeling patterns for the three types of graft, viewed by GFP fluorescence. (F-K) Labeling patterns of typical individual embryos projected onto standard transverse sections of stage 32 embryos. The red in F and G shows two typical labeling distributions of paraxial mesoderm grafts. The blue in H-J shows three typical labeling pattern of dorsolateral mesoderm grafts. (K) Labeling of ventrolateral mesoderm always goes to the body wall or the gut wall, indicated in green.
Fig. 2. Origin of satellite cells in neurula stage mesoderm. (A) Orthotopic grafting from a GFP transgenic donor into wild-type host. (B,C) Immunofluorescent images of tailmuscle of host tadpoles demonstrating Pax7-labeled satellite cells (red) colocalized with GFP. Grafts of paraxial mesoderm labeled few if any satellite cells (arrow in B), while grafts of dorsolateral mesoderm labeled significantly more satellite cells (arrows in C).
Fig. 3. Specification of Pax7-positive cells in neurula explants. (A) Paraxial explants. (B) Confocal view of paraxial explant immunostained for Myosin (green) and Pax7 (red). There are many myofibers but almost no Pax7-positive cells. (C) Dorsolateral explants. (D) Confocal view of dorsolateral explant immunostained for Myosin (green) and Pax7 (red). There are many Pax7-positive cells. DAPI staining (blue) was used to identify total nuclei. Scale bars: 200 μm. Bar chart shows the mean number of Pax7-positive cells counted per explant. Data are mean ± s.e.m. n=12 for each explant type.
Fig. 4. Pax7 mRNA injection induces ectopic expression of Myf5 and Pax3. Xenopus Pax7 mRNA (1 ng) was injected into blastomere C3 of the left side at 32-cell stage. (A,B,G) Expression of Myf5. (C) Control embryo showing normal Myf5 at stage 34. (D,E,H) Expression of Pax3. (F) Control embryo showing normal Pax3 at stage 34. (I) Expression of Pax3 mRNA in embryo injected with Pax7 mRNA in C4 blastomere at 32-cell stage. Arrow indicates ectopic Pax3 expression. (J) Effect on satellite cell numbers of overexpression of Pax7 or Pax7EnR. There is no significant difference between the number of satellite cells on the injected and uninjected side. Each count represents five sections from 10 embryos. Results are mean ± s.e.m. The black lines in B and F indicate the position of sections in D and H, respectively. The black arrowhead in B shows the expression of Myf5 in fins. Scale bars: 100 μm.
Fig. 5. Pax7-positive cells induced by BMP4 in FGF-treated animal caps. (A-E) Immunofluorescence staining of Pax7 (red) and Myosin (green) of animal caps injected with different doses of Bmp4 mRNA. Scale bars: 200 μm. (F) RT-PCR analysis of Pax7 expression in response to Bmp4 mRNA. (G) Number of Pax7-positive cells counted in animal caps after injection of Bmp4 mRNA. Five explants were sectioned per treatment for cell counts and three per treatment for RT-PCR analysis. Results are mean ± s.e.m.
Fig. 6. Regulation of satellite cell formation in neurula stage explants by BMP4. All explants are stained for Myosin (green) and Pax7 (red). (A) Paraxial explant. (B) Dorsolateral explant. (C) Paraxial + BMP4. (D) Dorsolateral + BMP4. Scale bars: 200 μm. (E) Pax7-positive cells in each type of explant. n=5 per group. Results are mean ± s.e.m.
Fig. 7. Effect on satellite cell formation of overexpressing candidate genes in vivo. (A-H) Whole mounts of tailmuscle of whole tadpoles which had the indicated mRNA injected into C3 or C4 at the three-cell stage. An increase in satellite cell formation is evident for all three genes. Scale bars 200 μm. (I) Total number of satellite cells in a standard area of tailmuscle, following overexpression of the indicated gene in blastomere C3 or C4. n=5 per group. Results are mean ± s.e.m.
Fig. 8. Suppression of satellite cell formation in neurula stage explants by Noggin. Explants taken from HGEM-Noggin embryos at the neurula stage and allowed to develop for 4 days. (+) noggin indicates that the explants received heat shocks to induce Noggin expression; (â) noggin indicates that they did not. (A) Dorsolateral explant. Like wild-type explants, this forms numerous Pax7-positive cells. (B) Dorsolateral explant with induced Noggin forms very few Pax7-positive cells. (C,D) The induced Noggin is biologically active in the desired range. (C) An unheated paraxial explant treated with BMP4. Like similar wild-type explants, this shows induction of numerous Pax7-positive cells. D shows a paraxial explant that is treated with BMP4 and heated to induce Noggin. In this case, there is no induction of Pax7-positive cells, indicating that the induced Noggin can inhibit BMP4 in the relevant concentration range. Bar chart shows Pax7-positive cell counts for each type of explant. n=5 per group. Data are mean ± s.e.m. Scale bars: 200 μm.
Fig. 9. Smad1-phosphate and Msx1 expression. (A) Immunostain of cryosection of stage 13 neurula showing some nuclei positive for Smad1-P in the dorsolateral mesoderm (arrow), but not the paraxial mesoderm. White lines indicate the approximate extent of the paraxial and dorsolateral explants used in other experiments. N, notochord. (B) Whole-mount in situ hybridization of stage 13 neurula for Msx1. (C) In situ hybridization for Msx1 on section: staining is apparent only in the neural crest. Scale bars: 100 μm.
Fig. S1. DiI fate mapping of the cardiac NC at stage 17/ (A,B) At stage 27, DiI-labeled NC cells are populating the branchial arches (arrows). Lateral view, dorsal to top, anterior to right. (C,D) Ventral view of a stage 45 embryo showing the restriction of the DiI-positive cardiac NC cells to the aortic arch artery on the right side. (E,F) Transverse sections of a stage 45 embryo. The DiI-positive cardiac NC cells are confined to the aortic sac and arch arteries (arrows) and never populate the cardiac cushions. Brightfield (A,C,E) and fluorescence (B,D,F) images are shown. AA, aortic arch; CC, cardiac cushion; OFT, outflow tract; V, ventricle.
Fig. S2. Lineage tracing of mesoderm by RDA injection at 32-cell stage. RDA was injected into blastomere C3 or C4 at the 32-cell stage. (A,C,E,F) C3 injection. (B,D,G) C4 injection. (A,B) Dorsal view of stage 16 embryos receiving RDA. Anterior is towards the top. (C,D) Sections of stage 16 embryos with RDA injection. (E-G) Sections of stage 32 embryos with RDA injection. (E) An anterior section of a C3 injected embryo and (F) is its more posterior section. (G) The presence of RDA both in the ventral somite and the dorsomedial lip of the somite. The sections were counterstained with DAPI. Scale bars: 100 .
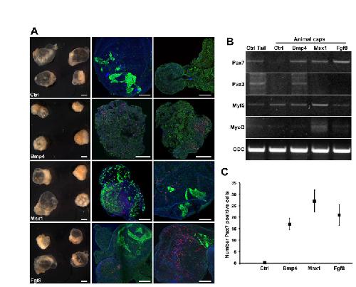
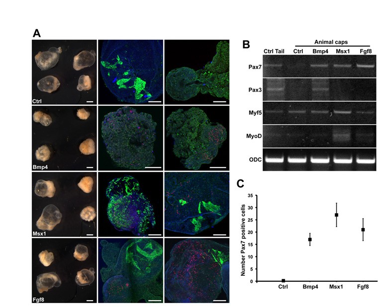
Fig. S3. Formation of satellite cells in animal caps. (A) Animal caps injected with mRNA for the indicated genes after 5 days in culture. Control animal caps generate muscle fibers (Myosin, green) but do not show formation of Pax7-positive cells (red). However, animal caps expressing Bmp4, Msx1 or Fgf8 produce numerous Pax7-positive cells. (B) RT-PCR analysis of day 5 animal caps. Animal caps expressing Bmp4, Msx1 or Fgf8 show an increase in Pax7 expression compared with control. (C) Summary chart showing the mean number of satellite cells formed in animal caps after Bmp4, Msx1 or Fgf8 expression. Scale bars: 200 . Eight animal caps per treatment were sectioned for the cell counting and three per treatment for the RT-PCR analysis.
Fig. S4. Animal caps treated with FGF and BMP4. This shows a similar result to Fig.S3, but uses treatment with BMP4 protein instead of injection of Bmp4 mRNA. Scale bars: 200 .
Armand,
Origin of satellite cells in avian skeletal muscles.
1983, Pubmed
Armand,
Origin of satellite cells in avian skeletal muscles.
1983,
Pubmed Beck,
Temporal requirement for bone morphogenetic proteins in regeneration of the tail and limb of Xenopus tadpoles.
2006,
Pubmed
,
Xenbase Blackshaw,
Low resistance junctions between mesoderm cells during development of trunk muscles.
1976,
Pubmed
,
Xenbase Bryson-Richardson,
The genetics of vertebrate myogenesis.
2008,
Pubmed Buckingham,
The role of Pax genes in the development of tissues and organs: Pax3 and Pax7 regulate muscle progenitor cell functions.
2007,
Pubmed Chargé,
Cellular and molecular regulation of muscle regeneration.
2004,
Pubmed Chen,
Control of muscle regeneration in the Xenopus tadpole tail by Pax7.
2006,
Pubmed
,
Xenbase Christen,
FGF-8 is associated with anteroposterior patterning and limb regeneration in Xenopus.
1997,
Pubmed
,
Xenbase Dale,
Fate map for the 32-cell stage of Xenopus laevis.
1987,
Pubmed
,
Xenbase Daughters,
Ondansetron attenuates CCK induced satiety and c-fos labeling in the dorsal medulla.
2001,
Pubmed De Angelis,
Skeletal myogenic progenitors originating from embryonic dorsal aorta coexpress endothelial and myogenic markers and contribute to postnatal muscle growth and regeneration.
1999,
Pubmed Dequéant,
Segmental patterning of the vertebrate embryonic axis.
2008,
Pubmed De Robertis,
Spemann's organizer and the self-regulation of embryonic fields.
2009,
Pubmed
,
Xenbase Dosch,
Bmp-4 acts as a morphogen in dorsoventral mesoderm patterning in Xenopus.
1997,
Pubmed
,
Xenbase Dubrulle,
fgf8 mRNA decay establishes a gradient that couples axial elongation to patterning in the vertebrate embryo.
2004,
Pubmed Forman,
Determination and cellular commitment in the embryonic amphibian mesoderm.
1980,
Pubmed Gargioli,
Cell lineage tracing during Xenopus tail regeneration.
2004,
Pubmed
,
Xenbase Grimaldi,
Hedgehog regulation of superficial slow muscle fibres in Xenopus and the evolution of tetrapod trunk myogenesis.
2004,
Pubmed
,
Xenbase Gros,
A common somitic origin for embryonic muscle progenitors and satellite cells.
2005,
Pubmed Gussoni,
Dystrophin expression in the mdx mouse restored by stem cell transplantation.
1999,
Pubmed Hamilton,
The formation of somites in Xenopus.
1969,
Pubmed
,
Xenbase Hammond,
Signals and myogenic regulatory factors restrict pax3 and pax7 expression to dermomyotome-like tissue in zebrafish.
2007,
Pubmed Hawke,
Myogenic satellite cells: physiology to molecular biology.
2001,
Pubmed Hemmati-Brivanlou,
Ventral mesodermal patterning in Xenopus embryos: expression patterns and activities of BMP-2 and BMP-4.
1995,
Pubmed
,
Xenbase Hollway,
Whole-somite rotation generates muscle progenitor cell compartments in the developing zebrafish embryo.
2007,
Pubmed Horst,
Comparative expression analysis of Pax3 and Pax7 during mouse myogenesis.
2006,
Pubmed Isaacs,
eFGF regulates Xbra expression during Xenopus gastrulation.
1994,
Pubmed
,
Xenbase Jones,
Bone morphogenetic protein-4 (BMP-4) acts during gastrula stages to cause ventralization of Xenopus embryos.
1996,
Pubmed
,
Xenbase Kuang,
Niche regulation of muscle satellite cell self-renewal and differentiation.
2008,
Pubmed Kurata,
Visualization of endogenous BMP signaling during Xenopus development.
2001,
Pubmed
,
Xenbase Lacosta,
Novel expression patterns of Pax3/Pax7 in early trunk neural crest and its melanocyte and non-melanocyte lineages in amniote embryos.
2005,
Pubmed Lepper,
Adult satellite cells and embryonic muscle progenitors have distinct genetic requirements.
2009,
Pubmed Lettice,
Properties of the dorsalizing signal in gastrulae of Xenopus laevis.
1993,
Pubmed
,
Xenbase Maeda,
Xmsx-1 modifies mesodermal tissue pattern along dorsoventral axis in Xenopus laevis embryo.
1997,
Pubmed
,
Xenbase MAURO,
Satellite cell of skeletal muscle fibers.
1961,
Pubmed Morgan,
Muscle satellite cells.
2003,
Pubmed Morrison,
Salamander limb regeneration involves the activation of a multipotent skeletal muscle satellite cell population.
2006,
Pubmed Oustanina,
Pax7 directs postnatal renewal and propagation of myogenic satellite cells but not their specification.
2004,
Pubmed Patterson,
BMP regulation of myogenesis in zebrafish.
2010,
Pubmed Pollet,
An atlas of differential gene expression during early Xenopus embryogenesis.
2005,
Pubmed
,
Xenbase Relaix,
A Pax3/Pax7-dependent population of skeletal muscle progenitor cells.
2005,
Pubmed Reversade,
Regulation of ADMP and BMP2/4/7 at opposite embryonic poles generates a self-regulating morphogenetic field.
2005,
Pubmed
,
Xenbase Seale,
A new look at the origin, function, and "stem-cell" status of muscle satellite cells.
2000,
Pubmed Seale,
Pax7 is required for the specification of myogenic satellite cells.
2000,
Pubmed Simeoni,
Interpretation of BMP signaling in early Xenopus development.
2007,
Pubmed
,
Xenbase Slack,
Mesoderm induction in early Xenopus embryos by heparin-binding growth factors.
,
Pubmed
,
Xenbase Stellabotte,
The teleost dermomyotome.
2007,
Pubmed Stellabotte,
Dynamic somite cell rearrangements lead to distinct waves of myotome growth.
2007,
Pubmed Suzuki,
Xenopus msx1 mediates epidermal induction and neural inhibition by BMP4.
1997,
Pubmed
,
Xenbase Wang,
Bmp signaling at the tips of skeletal muscles regulates the number of fetal muscle progenitors and satellite cells during development.
2010,
Pubmed Yamada,
[Not Available].
1938,
Pubmed