Click here to close
Hello! We notice that you are using Internet Explorer, which is not supported by Xenbase and may cause the site to display incorrectly.
We suggest using a current version of Chrome,
FireFox, or Safari.
Taelman VF, Dobrowolski R, Plouhinec JL, Fuentealba LC, Vorwald PP, Gumper I, Sabatini DD, De Robertis EM.
???displayArticle.abstract???
Canonical Wnt signaling requires inhibition of Glycogen Synthase Kinase 3 (GSK3) activity, but the molecular mechanism by which this is achieved remains unclear. Here, we report that Wnt signaling triggers the sequestration of GSK3 from the cytosol into multivesicular bodies (MVBs), so that this enzyme becomes separated from its many cytosolic substrates. Endocytosed Wnt colocalized with GSK3 in acidic vesicles positive for endosomal markers. After Wnt addition, endogenous GSK3 activity decreased in the cytosol, and GSK3 became protected from protease treatment inside membrane-bounded organelles. Cryoimmunoelectron microscopy showed that these corresponded to MVBs. Two proteins essential for MVB formation, HRS/Vps27 and Vps4, were required for Wnt signaling. The sequestration of GSK3 extended the half-life of many other proteins in addition to β-Catenin, including an artificial Wnt-regulated reporter protein containing GSK3 phosphorylation sites. We conclude that multivesicular endosomes are essential components of the Wnt signal-transduction pathway.
Figure 1. GSK3b Is Translocated to Acidic Vesicles upon Wnt Signaling
(A) In coculture experiments, xWnt8-Venus (green) secreted by 293T cells caused the relocalization of GSK3b-RFP (red) in 3T3 cells that endocytosed Wnt.
Arrows in the enlargement in (F) indicate xWnt8-Venus endosomes that sequester GSK3-RFP. In controls lacking xWnt8-Venus, GSK3-RFP localizationwas cytoplasmic
(D and E); asterisks indicate untransfected control 293 cell nuclei.
(G0 ) GSK3b antigen relocalized to LysoTracker-positive endosomes upon activation of Wnt pathway by CA-LRP6 in 3T3 cells; note that endogenous GSK3b
was depleted from cytoplasm.
(M0 ) Rab7-GFP (green) and GSK3b-RFP (red) colocalized in CA-LRP6 signalosomes (in 62% 7% of GSK3-positive puncta, n = 80 HeLa cells); note GSK3
sequestration from cytosol.
(S) Endogenous GSK3b puncta (white) were larger and more numerous after 4 hr of Wnt3a addition to untransfected 3T3 cells permeabilized with Digitonin.
Data are represented as mean SEM. Also see Figure S1 and Figure S2.
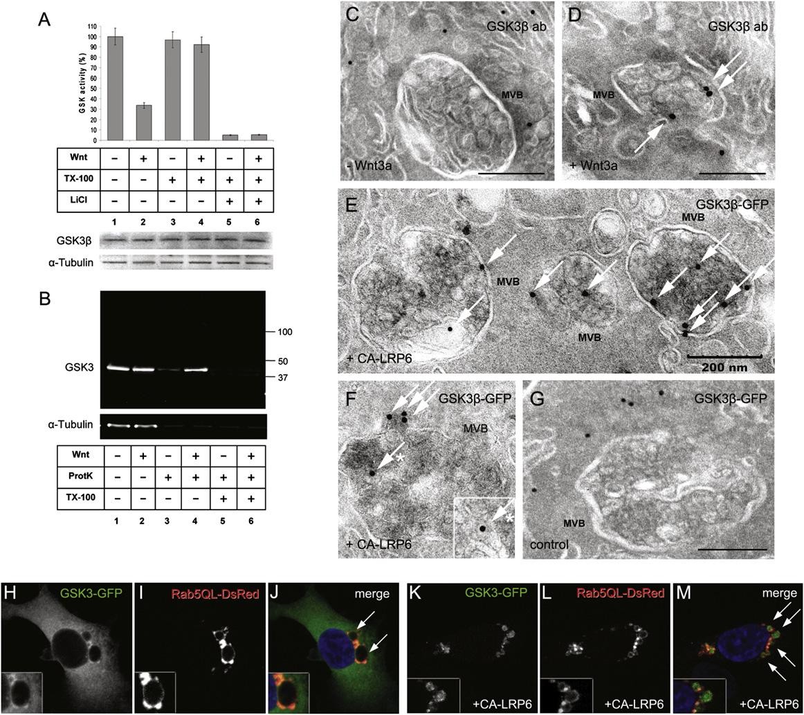
Figure 2. Wnt Signaling Causes Sequestration of GSK3 inside Multivesicular Endosomes
(A) GSK3 kinase activity was decreased by 66% 5% by Wnt3a treatment and was recovered after membrane solubilization with 0.1% Triton X-100 in Digitoninpermeabilized
L cells. LiCl inhibition shows that the radioactive assay was specific for GSK3. Data are from two independent experiments using untransfected L
cells. GSK3b and a-tubulin provide loading controls.
(B) GSK3b becomes protected from Proteinase K after Wnt3a treatment, but only in the absence of Triton X-100 (lanes 3). Similar results were obtained in five
independent experiments (untransfected L cells). All samples were permeabilized with Digitonin, which causes leakage of 37% of the endogenous GSK3 (three
independent experiments).
(C and D) Cryoimmunoelectron microscopy demonstrating relocation of endogenous GSK3b into MVBs (arrows) after Wnt3a treatment in untransfected 3T3 cells.
(E) GSK3-GFP localized in MVBs (white arrows) in CA-LRP6 transfected HeLa cells but was cytosolic in control cells lacking CA-LRP6 transfection.
(H) Rab5-QL-DsRed forms giant endosomes (arrows), whereas GSK3b-GFP remains uniformly distributed in the cytosol (n = 100).
(K) In the presence of CA-LRP6, GSK3-GFP is translocated inside Rab5-QL giant multivesicular endosomes (see arrows) in 77% 9%, n = 80, of cotransfected
cells. Note that GSK3 becomes depleted from cytosol.
Data are represented as mean SEM.
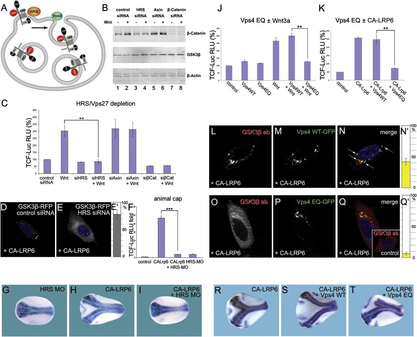
Figure 3. Components of the ESCRT Machinery Are Required for Wnt Signaling
(A) HRS and Vps4 are proteins required for intralumenal vesicle formation in MVBs. GSK3 is indicated in red.
(B) HRS siRNA inhibits Wnt3a-induced accumulation of b-Catenin.
(C) TCF-Luciferase reporter gene assays showing that Wnt signaling requires HRS (brackets).
(D0 ) HRS is required for sequestration of GSK3-RFP in CA-LRP6 signalosomes (78% 8%, n = 150).
(F) Wnt signaling induced by CA-LRP6 mRNA in Xenopus animal caps was blocked by HRS morpholino (brackets). (G) Induction of secondary axis in Xenopus
embryos by CA-LRP6 mRNA (80 pg) requires HRS (neural tissue visualized with Sox2 probe).
(J and K) Expression of Vps4-EQ, but not Vps-WT, inhibited signaling by Wnt3a or CA-LRP6 (brackets) in 293T cells.
(L0 ) CA-LRP6 signalosomes sequestered endogenous GSK3b and partly colocalized with Vps4-WT-GFP, a multivesicular endosome marker (43% 5% of
vesicles, arrows, in n = 80 cells).
(O0 ) Overexpression of Vps4-EQ-GFP inhibits sequestration of endogenous GSK3b in CA-LRP6 signalosomes. (R) Head formation in axes induced by
CA-LRP6 was inhibited by Vps4-EQ, but not by Vps4-WT mRNA.
Data are represented as mean SEM. Also see Figure S3 and Figure S4.
Figure 4. b-Catenin Is Required for GSK3 Localization in Multivesicular Endosomes
(A and B) b-Catenin siRNA inhibited GSK3b relocalization in CA-LRP6 signalosomes (in 86% 7% of transfected HeLa cells, n = 300).
(C) HRSMOblocks the induction of TCF reporter expression (brackets) by b-Catenin mRNA (four injections of 80 pg) in Xenopus animal cap explants, and this was
partially rescued by human HRS mRNA.
(D0 ) Endogenous phospho-b-Catenin colocalizes with CA-LRP6-GFP signalosomes in HeLa cells (85% 3% of transfected cells, n = 56).
(G0 ) Overexpression of a stabilized mutant of b-Catenin-GFP caused its accumulation both in the nucleus and in cytoplasmic particles that sequester GSK3-RFP
from the cytoplasm (75% 11%, n = 60).
(J0 ) Wild-type b-Catenin-GFP becomes localized inside giant endosomes induced by Rab5-QL-DsRed. Seventy-nine percent 10% of giant MVBs contained
b-Catenin-GFP, n = 80.
(M) Axis induction by b-Catenin mRNA (80 pg) in Xenopus was blocked by coinjection of HRS-MO and partially rescued by 10 pg human HRS mRNA.
(P) Vps4-EQ, but not Vps4-WT, mRNA inhibited secondary axis formation by b-Catenin mRNA.
(S) Nuclear function of b-Catenin in Xenopus embryos. Wild-type, but not b-Catenin depleted embryos, contains neural tissue marked by Sox2 (n = 44 and
n = 25). Microinjection of DN-GSK3 mRNA (150 pg, four times at four-cell) dorsalized in a b-Catenin dependent manner (n = 38 and n = 28). DN-Tcf3 mRNA
(200 pg, four times) blocked dorsalization by DN-GSK3 (n = 36), whereas the fusion construct b-Catenin-DN-xTcf3 (30 pg) rescued the ventralizing effects of
b-Catenin MO (n = 26). Arrowheads indicate position of the blastopore.
(Ya) Epistatic experiment showing that b-Catenin-DN-xTcf3 fusion protein does not require MVB formation to induce secondary axes in Xenopus embryos.
(Baa) Epistatic experiment showing that the downstream target of Wnt signaling Siamois is not affected by MVB inhibition.
Data are represented as mean SEM. Also see Figure S5.
Angers,
Proximal events in Wnt signal transduction.
2009, Pubmed
Angers,
Proximal events in Wnt signal transduction.
2009,
Pubmed Bilic,
Wnt induces LRP6 signalosomes and promotes dishevelled-dependent LRP6 phosphorylation.
2007,
Pubmed Bishop,
ATPase-defective mammalian VPS4 localizes to aberrant endosomes and impairs cholesterol trafficking.
2000,
Pubmed Blitzer,
A critical role for endocytosis in Wnt signaling.
2006,
Pubmed Bucci,
Rab7: a key to lysosome biogenesis.
2000,
Pubmed Capelluto,
The DIX domain targets dishevelled to actin stress fibres and vesicular membranes.
2002,
Pubmed
,
Xenbase Clevers,
Wnt/beta-catenin signaling in development and disease.
2006,
Pubmed Cohen,
The renaissance of GSK3.
2001,
Pubmed Coumailleau,
Directional Delta and Notch trafficking in Sara endosomes during asymmetric cell division.
2009,
Pubmed Cruciat,
Requirement of prorenin receptor and vacuolar H+-ATPase-mediated acidification for Wnt signaling.
2010,
Pubmed
,
Xenbase Cselenyi,
LRP6 transduces a canonical Wnt signal independently of Axin degradation by inhibiting GSK3's phosphorylation of beta-catenin.
2008,
Pubmed
,
Xenbase Davidson,
Cell cycle control of wnt receptor activation.
2009,
Pubmed
,
Xenbase Ding,
Differential regulation of glycogen synthase kinase 3beta by insulin and Wnt signaling.
2000,
Pubmed Dunn,
Catecholamine secretion from digitonin-treated adrenal medullary chromaffin cells.
1983,
Pubmed Falguières,
Molecular assemblies and membrane domains in multivesicular endosome dynamics.
2009,
Pubmed Fuentealba,
Integrating patterning signals: Wnt/GSK3 regulates the duration of the BMP/Smad1 signal.
2007,
Pubmed
,
Xenbase Gruenberg,
The biogenesis of multivesicular endosomes.
2004,
Pubmed Jope,
The glamour and gloom of glycogen synthase kinase-3.
2004,
Pubmed Katzmann,
Receptor downregulation and multivesicular-body sorting.
2002,
Pubmed Kim,
Identification of targets of the Wnt pathway destruction complex in addition to beta-catenin.
2009,
Pubmed
,
Xenbase Kimelman,
beta-catenin destruction complex: insights and questions from a structural perspective.
2006,
Pubmed Logan,
The Wnt signaling pathway in development and disease.
2004,
Pubmed MacDonald,
Wnt/beta-catenin signaling: components, mechanisms, and diseases.
2009,
Pubmed
,
Xenbase McKanna,
Hormone receptor topology and dynamics: morphological analysis using ferritin-labeled epidermal growth factor.
1979,
Pubmed Metcalfe,
Stability elements in the LRP6 cytoplasmic tail confer efficient signalling upon DIX-dependent polymerization.
2010,
Pubmed Mi,
The low density lipoprotein receptor-related protein 6 interacts with glycogen synthase kinase 3 and attenuates activity.
2006,
Pubmed Mii,
Secreted Frizzled-related proteins enhance the diffusion of Wnt ligands and expand their signalling range.
2009,
Pubmed
,
Xenbase Mukai,
Balanced ubiquitylation and deubiquitylation of Frizzled regulate cellular responsiveness to Wg/Wnt.
2010,
Pubmed Niehrs,
Regulation of Lrp6 phosphorylation.
2010,
Pubmed Niehrs,
Wnt signaling: multivesicular bodies hold GSK3 captive.
2010,
Pubmed Piao,
Direct inhibition of GSK3beta by the phosphorylated cytoplasmic domain of LRP6 in Wnt/beta-catenin signaling.
2008,
Pubmed
,
Xenbase Rives,
Endocytic trafficking of Wingless and its receptors, Arrow and DFrizzled-2, in the Drosophila wing.
2006,
Pubmed Ryves,
An assay for glycogen synthase kinase 3 (GSK-3) for use in crude cell extracts.
1998,
Pubmed Schuldt,
Membrane trafficking: a GSK3 lockdown.
2011,
Pubmed Seto,
Internalization is required for proper Wingless signaling in Drosophila melanogaster.
2006,
Pubmed Tamai,
A mechanism for Wnt coreceptor activation.
2004,
Pubmed
,
Xenbase van den Heuvel,
Distribution of the wingless gene product in Drosophila embryos: a protein involved in cell-cell communication.
1989,
Pubmed Vanlandingham,
Rab7 regulates late endocytic trafficking downstream of multivesicular body biogenesis and cargo sequestration.
2009,
Pubmed Wegner,
Ultrastructural characterization of giant endosomes induced by GTPase-deficient Rab5.
2010,
Pubmed Wollert,
Molecular mechanism of multivesicular body biogenesis by ESCRT complexes.
2010,
Pubmed Wu,
GSK3: a multifaceted kinase in Wnt signaling.
2010,
Pubmed Wu,
Inhibition of GSK3 phosphorylation of beta-catenin via phosphorylated PPPSPXS motifs of Wnt coreceptor LRP6.
2009,
Pubmed
,
Xenbase Yamamoto,
Caveolin is necessary for Wnt-3a-dependent internalization of LRP6 and accumulation of beta-catenin.
2006,
Pubmed Zeng,
Initiation of Wnt signaling: control of Wnt coreceptor Lrp6 phosphorylation/activation via frizzled, dishevelled and axin functions.
2008,
Pubmed
,
Xenbase