XB-ART-42631
Dev Biol
2011 Mar 15;3512:297-310. doi: 10.1016/j.ydbio.2010.11.037.
Show Gene links
Show Anatomy links
A gene regulatory network controlling hhex transcription in the anterior endoderm of the organizer.
???displayArticle.abstract???
The homeobox gene hhex is one of the earliest markers of the anterior endoderm, which gives rise to foregut organs such as the liver, ventral pancreas, thyroid, and lungs. The regulatory networks controlling hhex transcription are poorly understood. In an extensive cis-regulatory analysis of the Xenopus hhex promoter, we determined how the Nodal, Wnt, and BMP pathways and their downstream transcription factors regulate hhex expression in the gastrula organizer. We show that Nodal signaling, present throughout the endoderm, directly activates hhex transcription via FoxH1/Smad2 binding sites in the proximal -0.44 Kb promoter. This positive action of Nodal is suppressed in the ventral-posterior endoderm by Vent 1 and Vent2, homeodomain repressors that are induced by BMP signaling. Maternal Wnt/β-catenin on the dorsal side of the embryo cooperates with Nodal and indirectly activates hhex expression via the homeodomain activators Siamois and Twin. Siamois/Twin stimulate hhex transcription through two mechanisms: (1) they induce the expression of Otx2 and Lim1 and together Siamois, Twin, Otx2, and Lim1 appear to promote hhex transcription through homeobox sites in a Wnt-responsive element located between -0.65 to -0.55 Kb of the hhex promoter. (2) Siamois/Twin also induce the expression of the BMP-antagonists Chordin and Noggin, which are required to exclude Vents from the organizer allowing hhex transcription. This study reveals a complex network regulating anterior endoderm transcription in the early embryo.
???displayArticle.pubmedLink??? 21215263
???displayArticle.pmcLink??? PMC3044432
???displayArticle.link??? Dev Biol
???displayArticle.grants??? [+]
DK70858 NIDDK NIH HHS , P30 DK078392 NIDDK NIH HHS , R01 DK070858-01A2 NIDDK NIH HHS , R01 DK070858-02 NIDDK NIH HHS , R01 DK070858-03 NIDDK NIH HHS , R01 DK070858-04 NIDDK NIH HHS , R01 DK070858-05 NIDDK NIH HHS , R01 DK070858 NIDDK NIH HHS
Species referenced: Xenopus laevis
Genes referenced: cer1 chrd ctnnb1 foxh1.2 gsc hhex lhx1 mix1 myc myl7 nodal nodal1 nodal3 nodal3.2 nog otx2 prl.2 sia1 sia2 smad2 tbx2 tcf3 tcf7l1 ventx1.2 ventx2.2 wnt8a
???displayArticle.morpholinos??? chrd.1 MO1 chrd.1 MO2 ctnnb1 MO1 gsc MO1 lhx1 MO1 nog MO1 otx2 MO1 sia1 MO1 sia2 MO1 smad2 MO1 smad2 MO2 tcf7l1 MO2 ventx1.1 MO1 ventx2.1 MO2
Phenotypes: Xla Wt + Activin + animal cap explant(fig.2.c) [+]
Xla Wt + Activin + CHX + animal cap explant(fig.2.c)
Xla Wt + BIO + animal cap explant(fig.2.c)
Xla Wt + BIO + CHX + animal cap explant(fig.2.c)
Xla Wt + cer1{del}(fig.2.a)
Xla Wt + cer1{del}(fig.6.c)
Xla Wt + cer1{del} + ctnnb1{tm1}(fig.2.a)
Xla Wt + cer1{del} + sia1(fig.6.c)
Xla Wt + chrd MO + nog MO(fig.8)
Xla Wt + chrd MO + nog MO(fig.S1)
Xla Wt + CHX + animal cap explant(fig.2.c)
Xla Wt + ctnnb1 MO(fig.2.a)
Xla Wt + ctnnb1 MO(fig.6.c)
Xla Wt + ctnnb1 MO(fig.S1)
Xla Wt + {dn}bmpr1a + sia1 MO + sia2 MO(fig.8)
Xla Wt + {dn}tcf3(fig.2.a)
Xla Wt + foxh1-EnR(fig.5.d)
Xla Wt + foxh1 mKD(fig.5.e)
Xla Wt + foxh1 + smad2(fig.5.d)
Xla Wt + foxh1-VP16(fig.5.d)
Xla Wt + gsc MO(fig.S1)
Xla Wt + gsc MO(fig.S6)
Xla Wt + gsc MO(fig.S6)
Xla Wt + lhx1 MO(fig.S1)
Xla Wt + lhx1 MO(fig.S7)
Xla Wt + lhx1 MO + otx2 MO(fig.7.c)
Xla Wt + lhx1 MO + otx2 MO(fig.S1)
Xla Wt + lhx1 MO + otx2 MO(fig.S7)
Xla Wt + lhx1 + otx2(fig.7.c)
Xla Wt + lhx1 + otx2 + sia1 MO + sia2 MO(fig.7.c)
Xla Wt + nodal1 + ctnnb1 MO(fig.2.a)
Xla Wt + nodal1 + {dn}tcf3(fig.2.a)
Xla Wt + nodal1 + sia1 MO + sia2 MO(fig.6.c)
Xla Wt + otx2 MO(fig.S1)
Xla Wt + otx2 MO(fig.S7)
Xla Wt + sia1(fig.6.c)
Xla Wt + sia1(fig.7.c)
Xla Wt + sia1(fig.8)
Xla Wt + sia1 + ctnnb1 MO(fig.6.c)
Xla Wt + sia1-GR + CHX + animal cap explant(fig.7.a)
Xla Wt + sia1-GR + CHX + animal cap explant(fig.9.c)
Xla Wt + sia1-GR + CHX + DEX + animal cap explant(fig.7.a)
Xla Wt + sia1-GR + CHX + DEX + animal cap explant(fig.9.c)
Xla Wt + sia1-GR + DEX + animal cap explant(fig.7.a)
Xla Wt + sia1-GR + DEX + animal cap explant(fig.9.c)
Xla Wt + sia1-GR + ventx1.1 MO + CHX + DEX + animal cap explant(fig.9.c)
Xla Wt + sia1-GR + ventx1.1 MO + ventx2.1 MO + CHX + animal cap explant(fig.9.c)
Xla Wt + sia1-GR + ventx1.1 MO + ventx2.1 MO + DEX + animal cap explant(fig.9.c)
Xla Wt + sia1 MO(fig.S1)
Xla Wt + sia1 MO + sia2 MO(fig.6.c)
Xla Wt + sia1 MO + sia2 MO(fig.7.c)
Xla Wt + sia1 MO + sia2 MO(fig.8)
Xla Wt + smad2(fig.5.d)
Xla Wt + smad2 MO(fig.5.d)
Xla Wt + smad2 MO(fig.S1)
Xla Wt + smad2-VP16(fig.5.d)
Xla Wt + tcf7l1 MO(fig.S1)
Xla Wt + tcf7l1 MO(fig.S2)
Xla Wt + ventx1.1 MO + ventx2.1 MO(fig.8)
Xla Wt + ventx1.1 MO + ventx2.1 MO(fig.S1)
Xla Wt + ventx1.1 MO + ventx2.1 MO + CHX + animal cap explant(fig.9.c)
Xla Wt + VP16-ventx2.2-GR + CHX + animal cap explant(fig.9.a)
Xla Wt + VP16-ventx2.2-GR + CHX + DEX + animal cap explant(fig.9.a)
Xla Wt + VP16-ventx2.2-GR + DEX + animal cap explant(fig.9.a)
Xla Wt + BIO + animal cap explant(fig.2.c)
Xla Wt + BIO + CHX + animal cap explant(fig.2.c)
Xla Wt + cer1{del}(fig.2.a)
Xla Wt + cer1{del}(fig.6.c)
Xla Wt + cer1{del} + ctnnb1{tm1}(fig.2.a)
Xla Wt + cer1{del} + sia1(fig.6.c)
Xla Wt + chrd MO + nog MO(fig.8)
Xla Wt + chrd MO + nog MO(fig.S1)
Xla Wt + CHX + animal cap explant(fig.2.c)
Xla Wt + ctnnb1 MO(fig.2.a)
Xla Wt + ctnnb1 MO(fig.6.c)
Xla Wt + ctnnb1 MO(fig.S1)
Xla Wt + {dn}bmpr1a + sia1 MO + sia2 MO(fig.8)
Xla Wt + {dn}tcf3(fig.2.a)
Xla Wt + foxh1-EnR(fig.5.d)
Xla Wt + foxh1 mKD(fig.5.e)
Xla Wt + foxh1 + smad2(fig.5.d)
Xla Wt + foxh1-VP16(fig.5.d)
Xla Wt + gsc MO(fig.S1)
Xla Wt + gsc MO(fig.S6)
Xla Wt + gsc MO(fig.S6)
Xla Wt + lhx1 MO(fig.S1)
Xla Wt + lhx1 MO(fig.S7)
Xla Wt + lhx1 MO + otx2 MO(fig.7.c)
Xla Wt + lhx1 MO + otx2 MO(fig.S1)
Xla Wt + lhx1 MO + otx2 MO(fig.S7)
Xla Wt + lhx1 + otx2(fig.7.c)
Xla Wt + lhx1 + otx2 + sia1 MO + sia2 MO(fig.7.c)
Xla Wt + nodal1 + ctnnb1 MO(fig.2.a)
Xla Wt + nodal1 + {dn}tcf3(fig.2.a)
Xla Wt + nodal1 + sia1 MO + sia2 MO(fig.6.c)
Xla Wt + otx2 MO(fig.S1)
Xla Wt + otx2 MO(fig.S7)
Xla Wt + sia1(fig.6.c)
Xla Wt + sia1(fig.7.c)
Xla Wt + sia1(fig.8)
Xla Wt + sia1 + ctnnb1 MO(fig.6.c)
Xla Wt + sia1-GR + CHX + animal cap explant(fig.7.a)
Xla Wt + sia1-GR + CHX + animal cap explant(fig.9.c)
Xla Wt + sia1-GR + CHX + DEX + animal cap explant(fig.7.a)
Xla Wt + sia1-GR + CHX + DEX + animal cap explant(fig.9.c)
Xla Wt + sia1-GR + DEX + animal cap explant(fig.7.a)
Xla Wt + sia1-GR + DEX + animal cap explant(fig.9.c)
Xla Wt + sia1-GR + ventx1.1 MO + CHX + DEX + animal cap explant(fig.9.c)
Xla Wt + sia1-GR + ventx1.1 MO + ventx2.1 MO + CHX + animal cap explant(fig.9.c)
Xla Wt + sia1-GR + ventx1.1 MO + ventx2.1 MO + DEX + animal cap explant(fig.9.c)
Xla Wt + sia1 MO(fig.S1)
Xla Wt + sia1 MO + sia2 MO(fig.6.c)
Xla Wt + sia1 MO + sia2 MO(fig.7.c)
Xla Wt + sia1 MO + sia2 MO(fig.8)
Xla Wt + smad2(fig.5.d)
Xla Wt + smad2 MO(fig.5.d)
Xla Wt + smad2 MO(fig.S1)
Xla Wt + smad2-VP16(fig.5.d)
Xla Wt + tcf7l1 MO(fig.S1)
Xla Wt + tcf7l1 MO(fig.S2)
Xla Wt + ventx1.1 MO + ventx2.1 MO(fig.8)
Xla Wt + ventx1.1 MO + ventx2.1 MO(fig.S1)
Xla Wt + ventx1.1 MO + ventx2.1 MO + CHX + animal cap explant(fig.9.c)
Xla Wt + VP16-ventx2.2-GR + CHX + animal cap explant(fig.9.a)
Xla Wt + VP16-ventx2.2-GR + CHX + DEX + animal cap explant(fig.9.a)
Xla Wt + VP16-ventx2.2-GR + DEX + animal cap explant(fig.9.a)
???attribute.lit??? ???displayArticles.show???
|
|
Fig. 1. A â6Kb:hhex:gfp transgene recapitulates hhex expression. (A) Diagram of the Xenopus laevis hhex genomic locus and â6.0Kb:hhex:gfp transgene. (B) The transgene recapitulates hhex expression in the anterior endoderm from blastula (st9.5) to stages 25. Transgenic embryos assayed by in situ hybridization for hhex or gfp mRNA and for GFP fluorescence with a confocal (st9.5 and 10) or stereomicroscope (st18â35). Embryos from st9.5 to 18 are bisected; in st9.5â11, dorsal is left; and in st18â35, anterior is right. The GFP image at st35 shows both a transgenic (top) and non-transgenic embryos (bottom). Two independent transgenic lines exhibited identical expression patterns. Arrowheads indicate endothelial cells (black), thyroid (white), and liver bud (yellow). |
|
|
Fig. 2. Regulation of hhex expression by Nodal and Wnt/β-catenin signaling. (A) Nodal and Wnt signaling are required for hhex expression. In situ hybridization of hhex and gfp in bisected â6.0Kb:hhex:gfp transgenic gastrulae injected with β-catenin-MO (20 ng), âNtcf3 RNA (500 pg), stabilized pt-β-catenin RNA (250 pg), xnr1 RNA (50 pg), and/or cer-s RNA (750 pg). The number of embryos exhibiting the depicted phenotype is indicated. Transgenic F1 males are heterozygous, and approximately 50% of the embryos are expected to express gfp. (B) The schematic indicates the cells injected with the hhex:luc reporter (300 pg) plus pRL-TK:Renilla (25 pg). Co-injection with xnr1 RNA (1â500 pg) and/or β-catenin RNA (20â200 pg) resulted in a dose-dependent activation the hhex:luc reporter in the ectoderm. The histogram shows the average normalized luciferase activity and standard deviation from a single injection experiment performed in biological triplicate. A representative example of 4 independent experiments is shown. (C) hhex is a direct Nodal-target and an indirect Wnt-target. Blastula stage animal cap tissue was cultured either untreated, with Activin or with BIO. Some explants were incubated in CHX for 30 min prior to and during culture to block protein synthesis. At stage 11, the animal caps were assayed by in situ for hhex, gfp, cerb, and xnr3. This experiment was repeated 3 times, with identical results and a total of 12â15 caps per treatment. A representative example is shown. |
|
|
Fig. 3. Mapping Nodal and Wnt-responsive cis-elements. (A) Representative examples of GFP fluorescence from hhex:gfp deletion constructs in bisected transgenic gastrulae. Arrowheads show ectopic GFP. (B) Relative luciferase activity of early gastrulae injected with hhex:luc deletion constructs into either dorsal C1 (green), the ventral C4 cells (red) or (C) into the A4 ectoderm cells with xnr1 RNA (50 pg; gray) or stabilized pt-β-catenin RNA (250 pg; black). (BâC) Histograms show the average normalized luciferase activity and standard deviation from injections performed in biological triplicate. Representative examples from 3 independent experiments are shown. *p < 0.05 in Student T-tests when compared to injection of the same reporter alone; ns = no statistical difference. The NRE localized between â0.44 and â0.38 Kb, and the WRE between â0.65 and â0.55 Kb. |
|
|
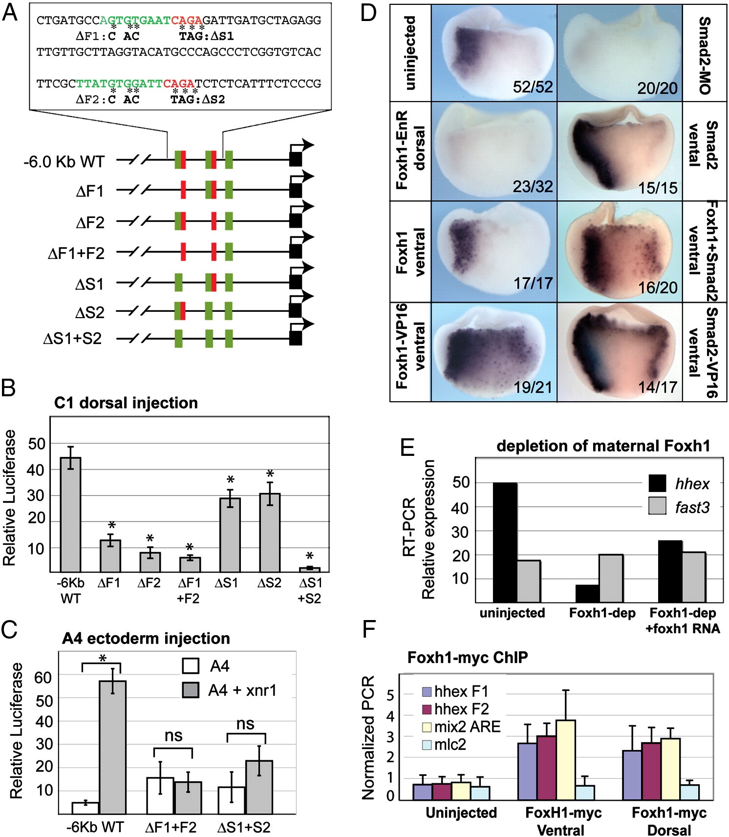
Fig. 5. Nodal-signaling directly activates hhex transcription through Foxh1/Smad2 binding in the proximal â0.44 Kb promoter. (A) Schematic and sequence of the NRE indicating the putative Foxh1 (green) and Smad (red) DNA-binding sites and corresponding âF and âS mutations. (BâC) Relative luciferase activity in gastrulae injected with the indicated reporter constructs into (B) the C1 dorsal mesendoderm or (C) the A4 ectoderm along with or without xnr1 RNA (50 pg). Histograms show the average normalized luciferase activity and standard deviation from a single injection experiment performed in biological triplicate. A representative from 3 independent experiments is shown. *p < 0.01 in Student T-test in (B) compared to the wt reporter or in (C) compared to injection of the same reporter alone; ns = no statistical difference. (D) Foxh1 and Smad2 regulate endogenous hhex expression. Hhex in situ of gastrulae injected into either dorsal or ventral cells with: foxh1-EnR RNA (500 pg), foxh1-VP16 RNA (200 pg), Smad2a/b -MOs (20 ng each), Smad2-VP16 RNA (200 pg) foxh1 RNA (250 pg), smad2 RNA (250 pg), or foxh1 + smad2 RNAs (125 pg each). (E) Normalized QRT-PCR of hhex and fast3 mRNA levels in gastrulae depleted of maternal Foxh1 and rescued by co-injection of foxH1 RNA (100 pg). (F) Normalized QPCR analysis of chromatin immunoprecipitated (in triplicate) from gastrulae injected dorsally or ventrally with Myc-Foxh1 RNA (50 pg). Primers amplified genomic DNA fragments containing the F1 or F2 Foxh1-sited in the hhex NRE, the mix2 ARE as a positive control and mlc2 promoter as a negative control. |
|
|
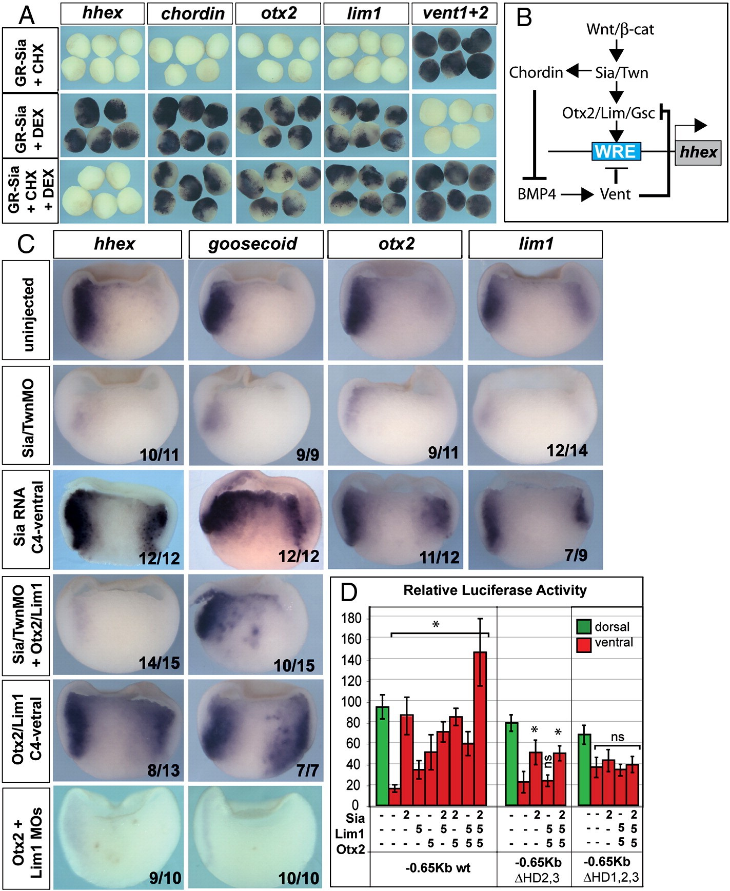
Fig. 6. Sia/Twn act downstream of Wnt/β-catenin to activate the WRE. (A) In situ hybridization of hhex, twin, and siamois in bisected blastula. (B) Schematic and sequence of the WRE indicating the homeobox sites (HD) and the âHD mutations. (C) In situ hybridization of hhex or gfp in bisected â6.0Kb:hhex:gfp transgenic gastrulae injected as follows: a combination of Sia-MO and Twn-MO (20 ng each; dorsal at 4-cell), Sia/Twn-MOs (20 ng each; dorsal at 4-cell) + xnr1 RNA (50 pg; dorsalâvegetal at 8-cell), sia RNA (25 pg; ventral 4-cell), cer-S RNA (500 pg; dorsal 4-cell) to block Nodal signaling, cer-S + sia RNA (500 pg + 25 pg; dorsal 4-cell), β-catenin-MO (20 ng; 2-cell) and β-catenin-MO (20 ng; 2-cell) + sia RNA (50 pg; dorsalâvegetal at 8-cell). (DâE) Sia activates hhex transcription via HD sites in the WRE. Embryos were injected with the indicated hhex:luc constructs into either the C1 dorsal mesendoderm, the C4 ventral mesenoderm or the A4 ectoderm, with or without sia RNA (25 pg). Histograms show the average normalized luciferase activity and standard deviation at stage 10.5 from a single injection experiment performed in biological triplicate. A representative from 3 independent experiments is shown. *p < 0.01 in Student T-test compared to injection of the same reporter alone and ns = no statistical difference. |
|
|
Fig. 7. Otx2 and Lim1 promote hhex transcription downstream of Sia/Twn. (A) GR-sia RNA (30 pg) + gfp RNA (200 pg) was injected into ventralâvegetal cells and explants were isolated at blastula stage based on GFP fluorescence. Explants were cultured with or without CHX for 30 min, and then DEX was added to activate the GR-Sia as indicated. In situ hybridization at stage 11 shows that chordin, otx2, and lim1, but not hhex are directly induced by GR-Sia in CHX treated explants. This experiment was repeated 3 independent times with identical results and > 10 explants for each condition. (B) A model showing two mechanisms by which Sia/Twn could promote hhex transcription. (C) Induction of hhex by Sia/Twn is partially mediated by Otx2 and Lim1. In situ hybridization of hhex, gsc, otx2, and lim1 in gastrulae injected as follows: Sia/Twn-MOs (20 ng each, dorsal 4-cell), sia RNA (50 pg, ventralâvegetal 8-cell), Sia/Twn-MOs (20 ng each, dorsal 4-cell) + otx2 and lim1 RNA (50 pg each dorsalâvegetal 8-cell), otx2 and lim1 RNA (50 pg each ventralâvegetal 8-cell), Otx2-MO + Lim-MO1 (20 ng each, dorsal 4-cell) or Gsc-MO (60 ng, dorsal 4-cell). (D) WT or âHD mutant â0.65 Kb hhex:luc reporters were injected into either C1 dorsal (green) or C4 ventral cells (red), with or without the indicated mRNAs (pg). Histograms show the average normalized luciferase activity and standard deviation from a single injection experiment performed in biological triplicate. A representative example from 3 independent experiments is shown. *p < 0.05 in Student T-test when compared to injection of reporter alone and ns = no statistical difference. |
|
|
Fig. 8. Sia/Twn promote hhex transcription by inhibiting BMP and Vent. In situ hybridization of â6.0Kb hhex:gfp transgenic embryos injected as follows: Sia/Twn-MOs (20Â ng each, 4-cell dorsal), Sia/Twn-MOs (20Â ng each, 4-cell dorsal)Â +Â tBR mRNA (400Â pg, 8-cell dorsalâvegetal), Vent1-MOÂ +Â Vent2-MO (30Â ng each; 4-cell ventral), Sia/Twn-MOs (20Â ng each, 4-cell dorsal)Â +Â Vent1/2-MOs (30Â ng each, 8-cell dorsalâvegetal), Chordin-MOÂ +Â Noggin-MO (10Â ng each, 4-cell dorsal) or sia mRNA (50Â pg, 8-cell ventralâvegetal). |
|
|
Fig. 9. Vent and Sia directly act on the hhex promoter. (A) Animal cap explants injected with GR-Vent2âVP16 RNA (100 pg) were cultured with or without CHX for 30 min and then treated with DEX. In situ hybridization at stage 11 shows that hhex and otx2, but not chordin, were directly induced by GR-Vent2âVP16 in CHX-treated explants. (B) The indicated hhex:luc reporters were injected into either C1 dorsal (green) or C4 ventral cells (red), with either Vent1/2-MOs (30 ng each) or Sia mRNA (50 pg). The histogram shows the average normalized luciferase activity at stage 10.5 and standard deviation from a single representative injection experiment performed in biological triplicate. *p < 0.05 in Student T-test when compared to injection of reporter alone and ns = no statistical difference. A representative example of 3 independent injection experiments is shown. (C) GR-Sia can directly activate hhex transcription in Vent-depleted animal caps. Animal caps injected with GR-sia RNA (30 pg) with or without Vent1/2-MOs (30 ng each) were cultured with CHX, DEX, or CHX + DEX followed by in situ hybridization at stage 11 for hhex or chordin mRNA. (A, C) Animal cap experiments were repeated twice with identical results and a total of ~ 10 explants/condition. One experiment is shown. |
|
|
Fig. 10. A model of the regulatory network controlling hhex transcription. The Nodal and mWnt pathways leading to activation of hhex transcription in the dorsal–anterior endoderm are shown in the green box. Repression of hhex transcription by BMP, zygotic Wnt8, and Vents are shown in the red box. Interactions mediated by secreted factors are indicated by hatched arrows, and interactions not yet known to be direct are indicated by dashed lines. The Nodal- and Wnt-responsive cis-elements are indicated in orange and blue boxes, respectively. |
|
|
Figure S1. Efficacy of antisense morpholinos used in this study. Stage 35 embryos injected with the indicated MOs reproduced published phenotypes. Standard control-MO injected embryos have no phenotype. B-catenin-MO results in ventralized embryos (Heasman et al., 2000). Co-injection of Sia-MO + Twn-MOs results in anterior truncation (Ishibashi et al., 2008). Injection of Tcf3-MO results in truncated heads and short axis (Liu et al., 2005). Co-Injection of Vent1-MO + Vent2-MO (Sander et al., 2007) results in loss of ventralosterior structures, while injection of Gsc-MO (Sander et al., 2007), Chordin-MOs (Oelgeschlager et al., 2003) plus Noggin-MO (Kuroda et al., 2004) and the Otx2-MO (Carron et al., 2005) result in loss of dorsalnterior structures. The Lim1-MO causes gastrulation defects (Schambony and Wedlich, 2007). Injection of Smad2a-MO + Smad2b-MO, which target both Xenopus laevis Smad2 pseudo alleles results in a phenotype similar to Nodal inhibition by cerb-S. |
|
|
Figure S2. Hhex expression is up regulated in Tcf3-depleted embryos. In situ hybridization to hhex or gfp mRNA in bisected â6.0Kb:hhex:gfp transgenic gastrulae injected with a Tcf3-MO (60 ng). Mating a wild-type female to a heterozygous â6.0Kb:hhex:gfp male approximately 50% of the embryos carry the transgene. |
|
|
Figure S6. Gsc-depleted embryos. In situ hybridization of bisected hhex:gfp transgenic embryos injected with Gsc-MO (40 ng). At stage 10.5 Gsc-MO embryos exhibit increased wnt8, vent1, and vent2, mRNA levels, but hhex expression is unchanged. By stage 12.5 Gsc-MO embryos fail to maintain hhex expression. |
|
|
Figure S7. Otx2- and Lim1-depleted embryos. In situ hybridization of bisected gastrula embryos injected with Otx2-MO and/or Lim1-MOs (20 ng each). |
|
|
sia2 (siamois homeodomain 2 ) gene expression in bisected Xenopus laevis embryo, mid-sagittal section, assayed via in situ hybridization, NF stage 10.5, dorsal left, animal pole up. |
References [+] :
Ahmed,
Early endodermal expression of the Xenopus Endodermin gene is driven by regulatory sequences containing essential Sox protein-binding elements.
2004, Pubmed,
Xenbase
Ahmed, Early endodermal expression of the Xenopus Endodermin gene is driven by regulatory sequences containing essential Sox protein-binding elements. 2004, Pubmed , Xenbase
Blitz, Anterior neurectoderm is progressively induced during gastrulation: the role of the Xenopus homeobox gene orthodenticle. 1995, Pubmed , Xenbase
Blythe, Chromatin immunoprecipitation in early Xenopus laevis embryos. 2009, Pubmed , Xenbase
Bort, Hex homeobox gene-dependent tissue positioning is required for organogenesis of the ventral pancreas. 2004, Pubmed
Bouwmeester, Cerberus is a head-inducing secreted factor expressed in the anterior endoderm of Spemann's organizer. 1996, Pubmed , Xenbase
Brannon, A beta-catenin/XTcf-3 complex binds to the siamois promoter to regulate dorsal axis specification in Xenopus. 1997, Pubmed , Xenbase
Brickman, Hex is a transcriptional repressor that contributes to anterior identity and suppresses Spemann organiser function. 2000, Pubmed , Xenbase
Carnac, The homeobox gene Siamois is a target of the Wnt dorsalisation pathway and triggers organiser activity in the absence of mesoderm. 1996, Pubmed , Xenbase
Carron, Antagonistic interaction between IGF and Wnt/JNK signaling in convergent extension in Xenopus embryo. 2005, Pubmed , Xenbase
Chen, Smad4 and FAST-1 in the assembly of activin-responsive factor. 1997, Pubmed , Xenbase
Cho, Molecular nature of Spemann's organizer: the role of the Xenopus homeobox gene goosecoid. 1991, Pubmed , Xenbase
Collart, The novel Smad-interacting protein Smicl regulates Chordin expression in the Xenopus embryo. 2005, Pubmed , Xenbase
Dahle, Nodal signaling recruits the histone demethylase Jmjd3 to counteract polycomb-mediated repression at target genes. 2010, Pubmed
Danilov, Negative autoregulation of the organizer-specific homeobox gene goosecoid. 1998, Pubmed , Xenbase
De Robertis, Spemann's organizer and the self-regulation of embryonic fields. 2009, Pubmed , Xenbase
Engleka, Siamois cooperates with TGFbeta signals to induce the complete function of the Spemann-Mangold organizer. 2001, Pubmed , Xenbase
Fan, Wnt signaling and transcriptional control of Siamois in Xenopus embryos. 1998, Pubmed , Xenbase
Foley, Heart induction by Wnt antagonists depends on the homeodomain transcription factor Hex. 2005, Pubmed , Xenbase
Friedle, Cooperative interaction of Xvent-2 and GATA-2 in the activation of the ventral homeobox gene Xvent-1B. 2002, Pubmed , Xenbase
Friedle, Xvent-1 mediates BMP-4-induced suppression of the dorsal-lip-specific early response gene XFD-1' in Xenopus embryos. 1998, Pubmed , Xenbase
Gammill, Identification of otx2 target genes and restrictions in ectodermal competence during Xenopus cement gland formation. 1997, Pubmed , Xenbase
Germain, Homeodomain and winged-helix transcription factors recruit activated Smads to distinct promoter elements via a common Smad interaction motif. 2000, Pubmed , Xenbase
Heasman, Beta-catenin signaling activity dissected in the early Xenopus embryo: a novel antisense approach. 2000, Pubmed , Xenbase
Heasman, Patterning the early Xenopus embryo. 2006, Pubmed , Xenbase
Hilton, VegT activation of the early zygotic gene Xnr5 requires lifting of Tcf-mediated repression in the Xenopus blastula. 2003, Pubmed , Xenbase
Houston, Repression of organizer genes in dorsal and ventral Xenopus cells mediated by maternal XTcf3. 2002, Pubmed , Xenbase
Howell, XSmad2 directly activates the activin-inducible, dorsal mesoderm gene XFKH1 in Xenopus embryos. 1997, Pubmed , Xenbase
Hyde, Regulation of the early expression of the Xenopus nodal-related 1 gene, Xnr1. 2000, Pubmed , Xenbase
Ishibashi, Expression of Siamois and Twin in the blastula Chordin/Noggin signaling center is required for brain formation in Xenopus laevis embryos. 2008, Pubmed , Xenbase
Jones, An anterior signalling centre in Xenopus revealed by the homeobox gene XHex. 1999, Pubmed , Xenbase
Karaulanov, Transcriptional regulation of BMP4 synexpression in transgenic Xenopus. 2004, Pubmed , Xenbase
Kaufmann, Antagonistic actions of activin A and BMP-2/4 control dorsal lip-specific activation of the early response gene XFD-1' in Xenopus laevis embryos. 1996, Pubmed , Xenbase
Keng, Expression of Hex mRNA in early murine postimplantation embryo development. 1998, Pubmed
Keng, Homeobox gene Hex is essential for onset of mouse embryonic liver development and differentiation of the monocyte lineage. 2000, Pubmed
Kessler, Siamois is required for formation of Spemann's organizer. 1997, Pubmed , Xenbase
Kodjabachian, Siamois functions in the early blastula to induce Spemann's organiser. 2001, Pubmed , Xenbase
Kodjabachian, A study of Xlim1 function in the Spemann-Mangold organizer. 2001, Pubmed , Xenbase
Kofron, New roles for FoxH1 in patterning the early embryo. 2004, Pubmed , Xenbase
Koide, Xenopus as a model system to study transcriptional regulatory networks. 2005, Pubmed , Xenbase
Kroll, Transgenic Xenopus embryos from sperm nuclear transplantations reveal FGF signaling requirements during gastrulation. 1996, Pubmed , Xenbase
Kuroda, Neural induction in Xenopus: requirement for ectodermal and endomesodermal signals via Chordin, Noggin, beta-Catenin, and Cerberus. 2004, Pubmed , Xenbase
Labbé, Smad2 and Smad3 positively and negatively regulate TGF beta-dependent transcription through the forkhead DNA-binding protein FAST2. 1998, Pubmed , Xenbase
Latinkic, Goosecoid and mix.1 repress Brachyury expression and are required for head formation in Xenopus. 1999, Pubmed , Xenbase
Latinkić, The Xenopus Brachyury promoter is activated by FGF and low concentrations of activin and suppressed by high concentrations of activin and by paired-type homeodomain proteins. 1997, Pubmed , Xenbase
Laurent, The Xenopus homeobox gene twin mediates Wnt induction of goosecoid in establishment of Spemann's organizer. 1997, Pubmed , Xenbase
Lemaire, Expression cloning of Siamois, a Xenopus homeobox gene expressed in dorsal-vegetal cells of blastulae and able to induce a complete secondary axis. 1995, Pubmed , Xenbase
Li, Sfrp5 coordinates foregut specification and morphogenesis by antagonizing both canonical and noncanonical Wnt11 signaling. 2008, Pubmed , Xenbase
Liu, Distinct roles for Xenopus Tcf/Lef genes in mediating specific responses to Wnt/beta-catenin signalling in mesoderm development. 2005, Pubmed , Xenbase
Martinez Barbera, The homeobox gene Hex is required in definitive endodermal tissues for normal forebrain, liver and thyroid formation. 2000, Pubmed
McKendry, LEF-1/TCF proteins mediate wnt-inducible transcription from the Xenopus nodal-related 3 promoter. 1997, Pubmed , Xenbase
McLin, Repression of Wnt/beta-catenin signaling in the anterior endoderm is essential for liver and pancreas development. 2007, Pubmed , Xenbase
Mochizuki, Xlim-1 and LIM domain binding protein 1 cooperate with various transcription factors in the regulation of the goosecoid promoter. 2000, Pubmed , Xenbase
Molenaar, XTcf-3 transcription factor mediates beta-catenin-induced axis formation in Xenopus embryos. 1996, Pubmed , Xenbase
Moretti, Molecular cloning of a human Vent-like homeobox gene. 2001, Pubmed , Xenbase
Newman, The XHex homeobox gene is expressed during development of the vascular endothelium: overexpression leads to an increase in vascular endothelial cell number. 1997, Pubmed , Xenbase
Niehrs, Regionally specific induction by the Spemann-Mangold organizer. 2004, Pubmed
Noyes, Analysis of homeodomain specificities allows the family-wide prediction of preferred recognition sites. 2008, Pubmed
Oelgeschläger, Chordin is required for the Spemann organizer transplantation phenomenon in Xenopus embryos. 2003, Pubmed , Xenbase
Onichtchouk, The Xvent-2 homeobox gene is part of the BMP-4 signalling pathway controlling [correction of controling] dorsoventral patterning of Xenopus mesoderm. 1996, Pubmed , Xenbase
Onichtchouk, Requirement for Xvent-1 and Xvent-2 gene function in dorsoventral patterning of Xenopus mesoderm. 1998, Pubmed , Xenbase
Piccolo, The head inducer Cerberus is a multifunctional antagonist of Nodal, BMP and Wnt signals. 1999, Pubmed , Xenbase
Ramel, Repression of the vertebrate organizer by Wnt8 is mediated by Vent and Vox. 2004, Pubmed , Xenbase
Rastegar, Transcriptional regulation of Xvent homeobox genes. 1999, Pubmed , Xenbase
Ring, The role of a Williams-Beuren syndrome-associated helix-loop-helix domain-containing transcription factor in activin/nodal signaling. 2002, Pubmed , Xenbase
Rodriguez, Distinct enhancer elements control Hex expression during gastrulation and early organogenesis. 2001, Pubmed , Xenbase
Sander, The opposing homeobox genes Goosecoid and Vent1/2 self-regulate Xenopus patterning. 2007, Pubmed , Xenbase
Schambony, Wnt-5A/Ror2 regulate expression of XPAPC through an alternative noncanonical signaling pathway. 2007, Pubmed , Xenbase
Shimizu, Swift is a novel BRCT domain coactivator of Smad2 in transforming growth factor beta signaling. 2001, Pubmed , Xenbase
Sinner, Sox17 and beta-catenin cooperate to regulate the transcription of endodermal genes. 2004, Pubmed , Xenbase
Smithers, Xhex-expressing endodermal tissues are essential for anterior patterning in Xenopus. 2002, Pubmed , Xenbase
Sparrow, A simplified method of generating transgenic Xenopus. 2000, Pubmed , Xenbase
Standley, Maternal XTcf1 and XTcf4 have distinct roles in regulating Wnt target genes. 2006, Pubmed , Xenbase
Taira, Role of the LIM class homeodomain protein Xlim-1 in neural and muscle induction by the Spemann organizer in Xenopus. 1994, Pubmed , Xenbase
Takahashi, Two novel nodal-related genes initiate early inductive events in Xenopus Nieuwkoop center. 2000, Pubmed , Xenbase
Tao, Cloning and analysing of 5' flanking region of Xenopus organizer gene noggin. 1999, Pubmed , Xenbase
Thomas, Hex: a homeobox gene revealing peri-implantation asymmetry in the mouse embryo and an early transient marker of endothelial cell precursors. 1998, Pubmed
Trindade, DNA-binding specificity and embryological function of Xom (Xvent-2). 1999, Pubmed , Xenbase
Watabe, Molecular mechanisms of Spemann's organizer formation: conserved growth factor synergy between Xenopus and mouse. 1995, Pubmed , Xenbase
Watanabe, Regulation of the Lim-1 gene is mediated through conserved FAST-1/FoxH1 sites in the first intron. 2002, Pubmed , Xenbase
Watanabe, FAST-1 is a key maternal effector of mesoderm inducers in the early Xenopus embryo. 1999, Pubmed , Xenbase
Witta, XIPOU 2 is a potential regulator of Spemann's Organizer. 1997, Pubmed , Xenbase
Xanthos, The roles of three signaling pathways in the formation and function of the Spemann Organizer. 2002, Pubmed , Xenbase
Yamamoto, Molecular link in the sequential induction of the Spemann organizer: direct activation of the cerberus gene by Xlim-1, Xotx2, Mix.1, and Siamois, immediately downstream from Nodal and Wnt signaling. 2003, Pubmed , Xenbase
Yang, BMP antagonism protects Nodal signaling in the gastrula to promote the tissue interactions underlying mammalian forebrain and craniofacial patterning. 2010, Pubmed
Yao, Goosecoid promotes head organizer activity by direct repression of Xwnt8 in Spemann's organizer. 2001, Pubmed , Xenbase
Yost, The axis-inducing activity, stability, and subcellular distribution of beta-catenin is regulated in Xenopus embryos by glycogen synthase kinase 3. 1996, Pubmed , Xenbase
Zorn, Vertebrate endoderm development and organ formation. 2009, Pubmed , Xenbase
Zorn, Anterior endomesoderm specification in Xenopus by Wnt/beta-catenin and TGF-beta signalling pathways. 1999, Pubmed , Xenbase
