XB-ART-42555
J Neurosci
2011 Jan 05;311:78-88. doi: 10.1523/JNEUROSCI.3542-10.2011.
Show Gene links
Show Anatomy links
Contexts for dopamine specification by calcium spike activity in the CNS.
Velázquez-Ulloa NA, Spitzer NC, Dulcis D.
???displayArticle.abstract???
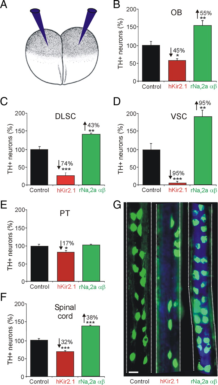
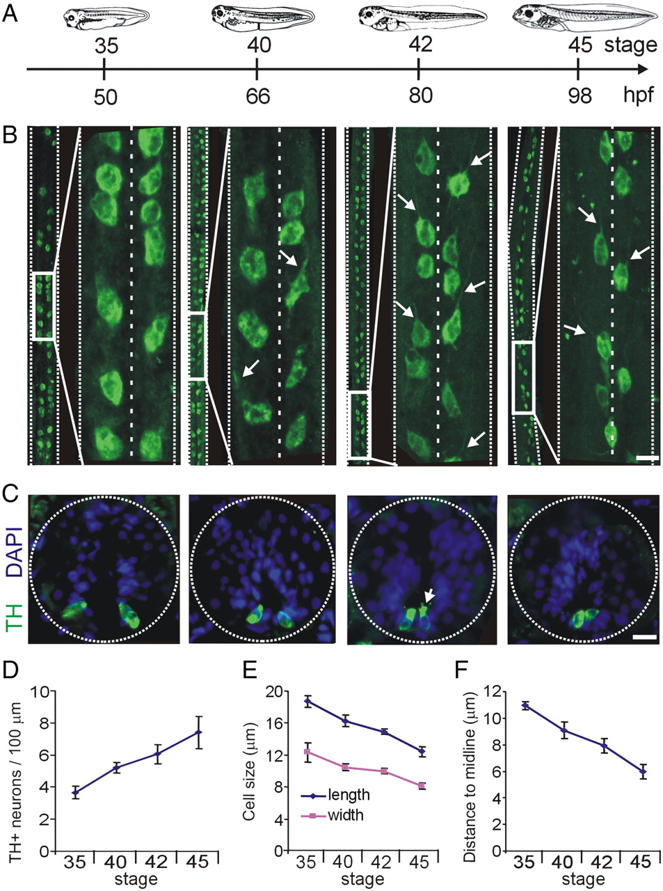
Calcium-dependent electrical activity plays a significant role in neurotransmitter specification at early stages of development. To test the hypothesis that activity-dependent differentiation depends on molecular context, we investigated the development of dopaminergic neurons in the CNS of larval Xenopus laevis. We find that different dopaminergic nuclei respond to manipulation of this early electrical activity by ion channel misexpression with different increases and decreases in numbers of dopaminergic neurons. Focusing on the ventral suprachiasmatic nucleus and the spinal cord to gain insight into these differences, we identify distinct subpopulations of neurons that express characteristic combinations of GABA and neuropeptide Y as cotransmitters and Lim1,2 and Nurr1 transcription factors. We demonstrate that the developmental state of neurons identified by their spatial location and expression of these molecular markers is correlated with characteristic spontaneous calcium spike activity. Different subpopulations of dopaminergic neurons respond differently to manipulation of this early electrical activity. Moreover, retinohypothalamic circuit activation of the ventral suprachiasmatic nucleus recruits expression of dopamine selectively in reserve pool neurons that already express GABA and neuropeptide Y. The results are consistent with the hypothesis that spontaneously active neurons expressing GABA are most susceptible to activity-dependent expression of dopamine in both the spinal cord and brain. Because loss of dopaminergic neurons plays a role in neurological disorders such as Parkinson's disease, understanding how subpopulations of neurons become dopaminergic may lead to protocols for differentiation of neurons in vitro to replace those that have been lost in vivo.
???displayArticle.pubmedLink??? 21209192
???displayArticle.pmcLink??? PMC3080040
???displayArticle.link??? J Neurosci
???displayArticle.grants??? [+]
R01NS15918 NINDS NIH HHS , R01 NS015918-30 NINDS NIH HHS , R01 NS015918-31 NINDS NIH HHS , R01 NS015918-32 NINDS NIH HHS , R01 NS015918 NINDS NIH HHS
Species referenced: Xenopus laevis
Genes referenced: isl1 lhx1 lhx3 npy nr4a2 tbx2 th trhd
???attribute.lit??? ???displayArticles.show???
References [+] :
Abalo,
Development of the dopamine-immunoreactive system in the central nervous system of the sea lamprey.
2005, Pubmed
Abalo, Development of the dopamine-immunoreactive system in the central nervous system of the sea lamprey. 2005, Pubmed
Abbott, Co-localization of tyrosine hydroxylase and zebrin II immunoreactivities in Purkinje cells of the mutant mice, tottering and tottering/leaner. 1996, Pubmed
Ang, Transcriptional control of midbrain dopaminergic neuron development. 2006, Pubmed
Appel, Motoneuron fate specification revealed by patterned LIM homeobox gene expression in embryonic zebrafish. 1995, Pubmed
Austin, Expression of tyrosine hydroxylase in cerebellar Purkinje neurons of the mutant tottering and leaner mouse. 1992, Pubmed
Barreiro-Iglesias, Dopamine and gamma-aminobutyric acid are colocalized in restricted groups of neurons in the sea lamprey brain: insights into the early evolution of neurotransmitter colocalization in vertebrates. 2009, Pubmed
Binor, Development of GABA-immunoreactive neuron patterning in the spinal cord. 2001, Pubmed , Xenbase
Blin, NR4A2 controls the differentiation of selective dopaminergic nuclei in the zebrafish brain. 2008, Pubmed
Borodinsky, Activity-dependent homeostatic specification of transmitter expression in embryonic neurons. 2004, Pubmed , Xenbase
Brosenitsch, Expression of Phox2 transcription factors and induction of the dopaminergic phenotype in primary sensory neurons. 2002, Pubmed
Brosenitsch, A role for L-type calcium channels in developmental regulation of transmitter phenotype in primary sensory neurons. 1998, Pubmed
Dal Bo, Enhanced glutamatergic phenotype of mesencephalic dopamine neurons after neonatal 6-hydroxydopamine lesion. 2008, Pubmed
Dale, The morphology and distribution of 'Kolmer-Agduhr cells', a class of cerebrospinal-fluid-contacting neurons revealed in the frog embryo spinal cord by GABA immunocytochemistry. 1987, Pubmed , Xenbase
Dale, The development of a population of spinal cord neurons and their axonal projections revealed by GABA immunocytochemistry in frog embryos. 1987, Pubmed , Xenbase
Dallwig, Cell-type specific calcium responses in acute rat hippocampal slices. 2002, Pubmed
Demarque, Activity-dependent expression of Lmx1b regulates specification of serotonergic neurons modulating swimming behavior. 2010, Pubmed , Xenbase
de Rijk, Demonstration of coexisting catecholamine (dopamine), amino acid (GABA), and peptide (NPY) involved in inhibition of melanotrope cell activity in Xenopus laevis: a quantitative ultrastructural, freeze-substitution immunocytochemical study. 1992, Pubmed , Xenbase
Dubach, Primate neostriatal neurons containing tyrosine hydroxylase: immunohistochemical evidence. 1987, Pubmed
Dulcis, Illumination controls differentiation of dopamine neurons regulating behaviour. 2008, Pubmed , Xenbase
Endepols, 6-hydroxydopamine lesions in anuran amphibians: a new model system for Parkinson's disease? 2004, Pubmed
Flames, Gene regulatory logic of dopamine neuron differentiation. 2009, Pubmed
Fletcher, Absence epilepsy in tottering mutant mice is associated with calcium channel defects. 1996, Pubmed
Ghee, AP-1, CREB and CBP transcription factors differentially regulate the tyrosine hydroxylase gene. 1998, Pubmed
González, Ontogeny of catecholamine systems in the central nervous system of anuran amphibians: an immunohistochemical study with antibodies against tyrosine hydroxylase and dopamine. 1994, Pubmed , Xenbase
González, Distribution of tyrosine hydroxylase and dopamine immunoreactivities in the brain of the South African clawed frog Xenopus laevis. 1993, Pubmed , Xenbase
Hack, Neuronal fate determinants of adult olfactory bulb neurogenesis. 2005, Pubmed
Hardingham, Distinct functions of nuclear and cytoplasmic calcium in the control of gene expression. 1997, Pubmed
Hartenstein, Early neurogenesis in Xenopus: the spatio-temporal pattern of proliferation and cell lineages in the embryonic spinal cord. 1989, Pubmed , Xenbase
Heathcote, Morphogenesis of catecholaminergic interneurons in the frog spinal cord. 1994, Pubmed , Xenbase
Hédou, Immunohistochemical studies of the localization of neurons containing the enzyme that synthesizes dopamine, GABA, or gamma-hydroxybutyrate in the rat substantia nigra and striatum. 2000, Pubmed
Hess, Tottering and leaner mutations perturb transient developmental expression of tyrosine hydroxylase in embryologically distinct Purkinje cells. 1991, Pubmed
Hnasko, Vesicular glutamate transport promotes dopamine storage and glutamate corelease in vivo. 2010, Pubmed
Hökfelt, Neuropeptides in perspective: the last ten years. 1991, Pubmed
Huot, Dopaminergic neurons intrinsic to the striatum. 2007, Pubmed
Jankovic, The role of Nurr1 in the development of dopaminergic neurons and Parkinson's disease. 2005, Pubmed
Kawano, Particular subpopulations of midbrain and hypothalamic dopamine neurons express vesicular glutamate transporter 2 in the rat brain. 2006, Pubmed
Kohwi, Pax6 is required for making specific subpopulations of granule and periglomerular neurons in the olfactory bulb. 2005, Pubmed
Lamborghini, Rohon-beard cells and other large neurons in Xenopus embryos originate during gastrulation. 1980, Pubmed , Xenbase
Liang, Differential expression of gamma-aminobutyric acid type B receptor-1a and -1b mRNA variants in GABA and non-GABAergic neurons of the rat brain. 2000, Pubmed
Liu, Regulation of cholinergic phenotype in developing neurons. 2008, Pubmed
Lopez-Real, Localization and functional significance of striatal neurons immunoreactive to aromatic L-amino acid decarboxylase or tyrosine hydroxylase in rat Parkinsonian models. 2003, Pubmed
Mao, Profound astrogenesis in the striatum of adult mice following nigrostriatal dopaminergic lesion by repeated MPTP administration. 2001, Pubmed
Marek, cJun integrates calcium activity and tlx3 expression to regulate neurotransmitter specification. 2010, Pubmed , Xenbase
Márin, Basal ganglia organization in amphibians: development of striatal and nucleus accumbens connections with emphasis on the catecholaminergic inputs. 1997, Pubmed , Xenbase
Mastick, Pax6 regulates the identity of embryonic diencephalic neurons. 2001, Pubmed
McLean, Ontogeny and innervation patterns of dopaminergic, noradrenergic, and serotonergic neurons in larval zebrafish. 2004, Pubmed
Mendez, Developmental and target-dependent regulation of vesicular glutamate transporter expression by dopamine neurons. 2008, Pubmed
Moreno, LIM-homeodomain genes as developmental and adult genetic markers of Xenopus forebrain functional subdivisions. 2004, Pubmed , Xenbase
Moreno, Spatio-temporal expression of Pax6 in Xenopus forebrain. 2008, Pubmed , Xenbase
Palfi, Lentivirally delivered glial cell line-derived neurotrophic factor increases the number of striatal dopaminergic neurons in primate models of nigrostriatal degeneration. 2002, Pubmed
Rodicio, Colocalization of dopamine and GABA in spinal cord neurones in the sea lamprey. 2008, Pubmed
Scanziani, GABA spillover activates postsynaptic GABA(B) receptors to control rhythmic hippocampal activity. 2000, Pubmed
Schlosser, Thyroid hormone promotes neurogenesis in the Xenopus spinal cord. 2002, Pubmed , Xenbase
Smeets, Catecholamine systems in the brain of vertebrates: new perspectives through a comparative approach. 2000, Pubmed
Stricker, BrightStat.com: free statistics online. 2008, Pubmed
Tandé, New striatal dopamine neurons in MPTP-treated macaques result from a phenotypic shift and not neurogenesis. 2006, Pubmed
Tashiro, Tyrosine hydroxylase-like immunoreactive neurons in the striatum of the rat. 1989, Pubmed
Trudeau, On cotransmission & neurotransmitter phenotype plasticity. 2007, Pubmed
Tuinhof, Neuropeptide Y in the developing and adult brain of the South African clawed toad Xenopus laevis. 1994, Pubmed , Xenbase
Ubink, Identification of suprachiasmatic melanotrope-inhibiting neurons in Xenopus laevis: a confocal laser-scanning microscopy study. 1998, Pubmed , Xenbase
Vígh, The system of cerebrospinal fluid-contacting neurons. Its supposed role in the nonsynaptic signal transmission of the brain. 2004, Pubmed
Vitalis, Defect of tyrosine hydroxylase-immunoreactive neurons in the brains of mice lacking the transcription factor Pax6. 2000, Pubmed
White, The GABAB receptor interacts directly with the related transcription factors CREB2 and ATFx. 2000, Pubmed
Wullimann, Detailed immunohistology of Pax6 protein and tyrosine hydroxylase in the early zebrafish brain suggests role of Pax6 gene in development of dopaminergic diencephalic neurons. 2001, Pubmed
Wullimann, Secondary neurogenesis in the brain of the African clawed frog, Xenopus laevis, as revealed by PCNA, Delta-1, Neurogenin-related-1, and NeuroD expression. 2005, Pubmed , Xenbase
Xia, Calcium influx via the NMDA receptor induces immediate early gene transcription by a MAP kinase/ERK-dependent mechanism. 1996, Pubmed
Zetterström, Cellular expression of the immediate early transcription factors Nurr1 and NGFI-B suggests a gene regulatory role in several brain regions including the nigrostriatal dopamine system. 1996, Pubmed
Zetterström, Dopamine neuron agenesis in Nurr1-deficient mice. 1997, Pubmed
