XB-ART-42554
Mol Biol Cell
2011 Mar 01;225:661-72. doi: 10.1091/mbc.E10-06-0478.
Show Gene links
Show Anatomy links
Nup98 regulates bipolar spindle assembly through association with microtubules and opposition of MCAK.
Cross MK, Powers MA.
???displayArticle.abstract???
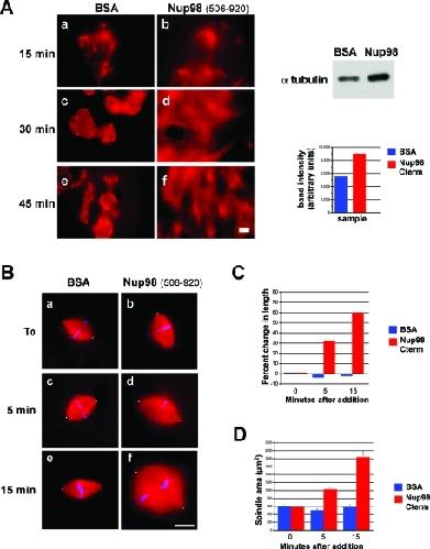
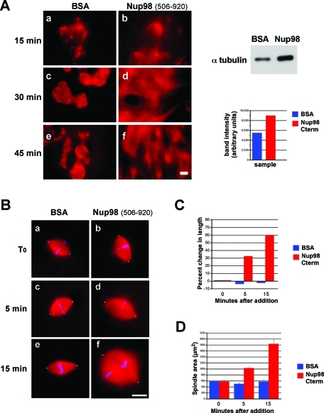
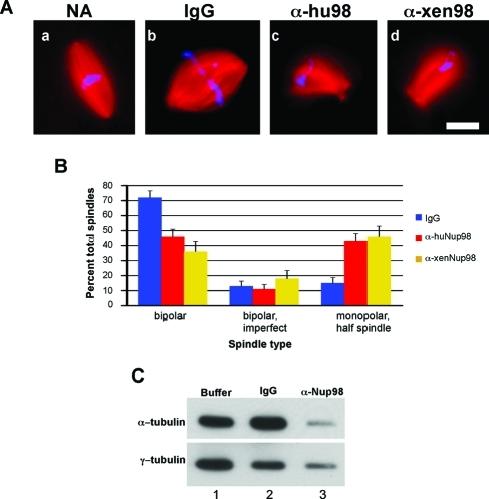
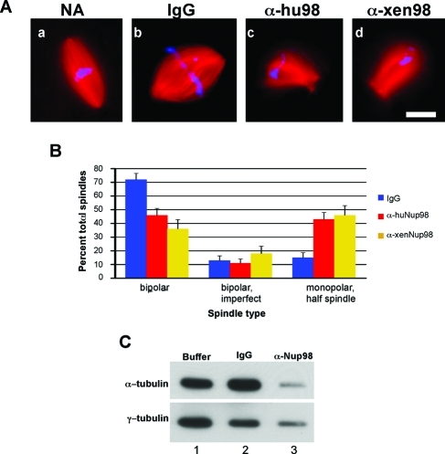
During mitosis, the nuclear pore complex is disassembled and, increasingly, nucleoporins are proving to have mitotic functions when released from the pore. We find a contribution of the nucleoporin Nup98 to mitotic spindle assembly through regulation of microtubule dynamics. When added to Xenopus extract spindle assembly assays, the C-terminal domain of Nup98 stimulates uncontrolled growth of microtubules. Conversely, inhibition or depletion of Nup98 leads to formation of stable monopolar spindles. Spindle bipolarity is restored by addition of purified, recombinant Nup98 C-terminus. The minimal required region of Nup98 corresponds to a portion of the C-terminal domain lacking a previously characterized function. We show association between this region of the C-terminus of Nup98 and both Taxol-stabilized microtubules and the microtubule-depolymerizing mitotic centromere-associated kinesin (MCAK). Importantly, we demonstrate that this domain of Nup98 inhibits MCAK depolymerization activity in vitro. These data support a model in which Nup98 interacts with microtubules and antagonizes MCAK activity, thus promoting bipolar spindle assembly.
???displayArticle.pubmedLink??? 21209315
???displayArticle.pmcLink??? PMC3046062
???displayArticle.link??? Mol Biol Cell
???displayArticle.grants??? [+]
GM-008367 NIGMS NIH HHS , R01 GM-059975 NIGMS NIH HHS , R01 GM059975 NIGMS NIH HHS , T32 GM008367 NIGMS NIH HHS
Species referenced: Xenopus
Genes referenced: isyna1 kif2c nup98 ran rcc1 stmn1
???attribute.lit??? ???displayArticles.show???
References [+] :
Andrews,
Aurora B regulates MCAK at the mitotic centromere.
2004, Pubmed
Andrews, Aurora B regulates MCAK at the mitotic centromere. 2004, Pubmed
Arnaoutov, Ran-GTP regulates kinetochore attachment in somatic cells. 2005, Pubmed , Xenbase
Belgareh, An evolutionarily conserved NPC subcomplex, which redistributes in part to kinetochores in mammalian cells. 2001, Pubmed
Blevins, Complex formation among the RNA export proteins Nup98, Rae1/Gle2, and TAP. 2003, Pubmed , Xenbase
Blower, Genome-wide analysis demonstrates conserved localization of messenger RNAs to mitotic microtubules. 2007, Pubmed , Xenbase
Blower, A Rae1-containing ribonucleoprotein complex is required for mitotic spindle assembly. 2005, Pubmed , Xenbase
Budde, Regulation of Op18 during spindle assembly in Xenopus egg extracts. 2001, Pubmed , Xenbase
Capelson, Chromatin-bound nuclear pore components regulate gene expression in higher eukaryotes. 2010, Pubmed
Carazo-Salas, Generation of GTP-bound Ran by RCC1 is required for chromatin-induced mitotic spindle formation. 1999, Pubmed , Xenbase
Clarke, Spatial and temporal coordination of mitosis by Ran GTPase. 2008, Pubmed
D'Angelo, Structure, dynamics and function of nuclear pore complexes. 2008, Pubmed
Desai, Assays for microtubule-destabilizing kinesins. 2001, Pubmed
Desai, The use of Xenopus egg extracts to study mitotic spindle assembly and function in vitro. 1999, Pubmed , Xenbase
Desai, Kin I kinesins are microtubule-destabilizing enzymes. 1999, Pubmed , Xenbase
Devos, Simple fold composition and modular architecture of the nuclear pore complex. 2006, Pubmed
Ems-McClung, The interplay of the N- and C-terminal domains of MCAK control microtubule depolymerization activity and spindle assembly. 2007, Pubmed , Xenbase
Fontoura, The nucleoporin Nup98 is a site for GDP/GTP exchange on ran and termination of karyopherin beta 2-mediated nuclear import. 2000, Pubmed
Franz, MEL-28/ELYS is required for the recruitment of nucleoporins to chromatin and postmitotic nuclear pore complex assembly. 2007, Pubmed , Xenbase
Fukuhara, Specific monoclonal antibody against the nuclear pore complex protein, nup98. 2005, Pubmed
Griffis, Nup98 localizes to both nuclear and cytoplasmic sides of the nuclear pore and binds to two distinct nucleoporin subcomplexes. 2003, Pubmed
Griffis, Nup98 is a mobile nucleoporin with transcription-dependent dynamics. 2002, Pubmed , Xenbase
Groisman, CPEB, maskin, and cyclin B1 mRNA at the mitotic apparatus: implications for local translational control of cell division. 2000, Pubmed , Xenbase
Gruss, Ran induces spindle assembly by reversing the inhibitory effect of importin alpha on TPX2 activity. 2001, Pubmed , Xenbase
Hodel, The three-dimensional structure of the autoproteolytic, nuclear pore-targeting domain of the human nucleoporin Nup98. 2002, Pubmed
Hunter, The kinesin-related protein MCAK is a microtubule depolymerase that forms an ATP-hydrolyzing complex at microtubule ends. 2003, Pubmed
Jeganathan, The Rae1-Nup98 complex prevents aneuploidy by inhibiting securin degradation. 2005, Pubmed
Joseph, The RanGAP1-RanBP2 complex is essential for microtubule-kinetochore interactions in vivo. 2004, Pubmed
Joseph, SUMO-1 targets RanGAP1 to kinetochores and mitotic spindles. 2002, Pubmed
Kalab, The ran GTPase regulates mitotic spindle assembly. 1999, Pubmed , Xenbase
Kalab, The RanGTP gradient - a GPS for the mitotic spindle. 2008, Pubmed
Kalverda, Nucleoporins directly stimulate expression of developmental and cell-cycle genes inside the nucleoplasm. 2010, Pubmed
Knauer, The Survivin-Crm1 interaction is essential for chromosomal passenger complex localization and function. 2006, Pubmed
Koffa, HURP is part of a Ran-dependent complex involved in spindle formation. 2006, Pubmed , Xenbase
Kutay, Reorganization of the nuclear envelope during open mitosis. 2008, Pubmed
Lan, Aurora B phosphorylates centromeric MCAK and regulates its localization and microtubule depolymerization activity. 2004, Pubmed , Xenbase
Lee, Tpr directly binds to Mad1 and Mad2 and is important for the Mad1-Mad2-mediated mitotic spindle checkpoint. 2008, Pubmed
Loïodice, The entire Nup107-160 complex, including three new members, is targeted as one entity to kinetochores in mitosis. 2004, Pubmed
Lussi, The nucleoporin Nup153 affects spindle checkpoint activity due to an association with Mad1. 2010, Pubmed
Mackay, The nucleoporin Nup153 has separable roles in both early mitotic progression and the resolution of mitosis. 2009, Pubmed
Maresca, Xnf7 contributes to spindle integrity through its microtubule-bundling activity. 2005, Pubmed , Xenbase
Mishra, The Nup107-160 complex and gamma-TuRC regulate microtubule polymerization at kinetochores. 2010, Pubmed , Xenbase
Mitchison, Roles of polymerization dynamics, opposed motors, and a tensile element in governing the length of Xenopus extract meiotic spindles. 2005, Pubmed , Xenbase
Nachury, Importin beta is a mitotic target of the small GTPase Ran in spindle assembly. 2001, Pubmed , Xenbase
O'Brien, The Xenopus TACC homologue, maskin, functions in mitotic spindle assembly. 2005, Pubmed , Xenbase
O'Connell, Cooperative mechanisms of mitotic spindle formation. 2007, Pubmed
Ohba, Self-organization of microtubule asters induced in Xenopus egg extracts by GTP-bound Ran. 1999, Pubmed , Xenbase
Ohi, Differentiation of cytoplasmic and meiotic spindle assembly MCAK functions by Aurora B-dependent phosphorylation. 2004, Pubmed , Xenbase
Orjalo, The Nup107-160 nucleoporin complex is required for correct bipolar spindle assembly. 2006, Pubmed , Xenbase
Platani, The Nup107-160 nucleoporin complex promotes mitotic events via control of the localization state of the chromosome passenger complex. 2009, Pubmed
Powers, Reconstituted nuclei depleted of a vertebrate GLFG nuclear pore protein, p97, import but are defective in nuclear growth and replication. 1995, Pubmed , Xenbase
Powers, Preparation and use of interphase Xenopus egg extracts. 2001, Pubmed , Xenbase
Powers, The vertebrate GLFG nucleoporin, Nup98, is an essential component of multiple RNA export pathways. 1997, Pubmed , Xenbase
Rabut, Dynamics of nuclear pore complex organization through the cell cycle. 2004, Pubmed
Radu, The peptide repeat domain of nucleoporin Nup98 functions as a docking site in transport across the nuclear pore complex. 1995, Pubmed
Raemaekers, NuSAP, a novel microtubule-associated protein involved in mitotic spindle organization. 2003, Pubmed
Rasala, ELYS is a dual nucleoporin/kinetochore protein required for nuclear pore assembly and proper cell division. 2006, Pubmed , Xenbase
Robinson, Multiple conformations in the ligand-binding site of the yeast nuclear pore-targeting domain of Nup116p. 2005, Pubmed
Rosenblum, Autoproteolysis in nucleoporin biogenesis. 1999, Pubmed
Roux, From pore to kinetochore and back: regulating envelope assembly. 2006, Pubmed
Ruchaud, Chromosomal passengers: conducting cell division. 2007, Pubmed
Salina, Nup358 integrates nuclear envelope breakdown with kinetochore assembly. 2003, Pubmed
Sampath, The chromosomal passenger complex is required for chromatin-induced microtubule stabilization and spindle assembly. 2004, Pubmed , Xenbase
Schwartz, Modularity within the architecture of the nuclear pore complex. 2005, Pubmed
Terry, Crossing the nuclear envelope: hierarchical regulation of nucleocytoplasmic transport. 2007, Pubmed
Tournebize, Control of microtubule dynamics by the antagonistic activities of XMAP215 and XKCM1 in Xenopus egg extracts. 2000, Pubmed , Xenbase
Tran, Dynamic nuclear pore complexes: life on the edge. 2006, Pubmed
Vasu, Novel vertebrate nucleoporins Nup133 and Nup160 play a role in mRNA export. 2001, Pubmed , Xenbase
Walczak, Mechanisms of mitotic spindle assembly and function. 2008, Pubmed , Xenbase
Walczak, XKCM1: a Xenopus kinesin-related protein that regulates microtubule dynamics during mitotic spindle assembly. 1996, Pubmed , Xenbase
Waterman-Storer, Fluorescent speckle microscopy of spindle microtubule assembly and motility in living cells. 1999, Pubmed
Whalen, Advancement through mitosis requires rae1 gene function in fission yeast. 1997, Pubmed
Wiese, Role of importin-beta in coupling Ran to downstream targets in microtubule assembly. 2001, Pubmed , Xenbase
Wilde, Stimulation of microtubule aster formation and spindle assembly by the small GTPase Ran. 1999, Pubmed , Xenbase
Wong, Rae1 interaction with NuMA is required for bipolar spindle formation. 2006, Pubmed
Wordeman, Identification and partial characterization of mitotic centromere-associated kinesin, a kinesin-related protein that associates with centromeres during mitosis. 1995, Pubmed
Xu, Nup98-homeodomain fusions interact with endogenous Nup98 during interphase and localize to kinetochores and chromosome arms during mitosis. 2010, Pubmed
Zhang, Aurora A phosphorylates MCAK to control ran-dependent spindle bipolarity. 2008, Pubmed , Xenbase
Zhang, Ran-GTP stabilises microtubule asters and inhibits nuclear assembly in Xenopus egg extracts. 1999, Pubmed , Xenbase
Zuccolo, The human Nup107-160 nuclear pore subcomplex contributes to proper kinetochore functions. 2007, Pubmed
