XB-ART-42491
J Cell Biol
2010 Nov 01;1913:645-59. doi: 10.1083/jcb.201004074.
Show Gene links
Show Anatomy links
The tumor-associated EpCAM regulates morphogenetic movements through intracellular signaling.
Maghzal N, Vogt E, Reintsch W, Fraser JS, Fagotto F.
???displayArticle.abstract???
Epithelial cell adhesion molecule (EpCAM) is best known as a tumor-associated protein highly expressed in carcinomas. The function of this cell surface protein during embryonic development and its potential role in cancer are still poorly understood. We identified EpCAM in a gain-of-function screen for inducers of abnormal tissue mixing during gastrulation. Elevated EpCAM levels in either the ectoderm or the mesoderm confer "invasive" properties to cells in both populations. We found that this phenotype represents an "overstimulation" of an essential activity of EpCAM in controlling cell movements during embryonic development. Surprisingly, this property is independent of the putative adhesive function of EpCAM, and rather relies on a novel signaling function that operates through down-regulation of PKC activity. We show that inhibition of novel PKCs accounts entirely for the invasive phenotype induced by abnormally high levels of EpCAM as well as for its normal function in regulating cell rearrangement during early development.
???displayArticle.pubmedLink??? 20974811
???displayArticle.pmcLink??? PMC3003323
???displayArticle.link??? J Cell Biol
Species referenced: Xenopus
Genes referenced: actl6a bcr cat.2 cdh3 ctnnb1 epcam gal.2 mlc1 myc rhoa
???displayArticle.morpholinos??? epcam MO1 epcam MO2
???attribute.lit??? ???displayArticles.show???
|
|
Figure 1. Identification of EpCAM as inhibitor of the ectoderm–mesoderm boundary. (A) Diagram of an early Xenopus gastrula (stage 10.5). Curved arrow indicates direction of mesoderm involution. (A′) Test for disruption of the ectoderm–mesoderm boundary (Brachet’s cleft) by dorsal injection of mRNA (green). (B and B′) Sagittal views of the dorsal region of embryos injected with control GFP mRNA (B) or EpCAM mRNA (B′). The boundary (arrowheads) is disrupted in the posterior region (arrow) of EpCAM-overexpressing embryos. Cryosections were stained with anti–C-cadherin antibody. Note that exposure has been increased for controls to match the staining intensity of EpCAM-expressing samples. For proper comparison of C-cadherin levels, see Fig. 3. (C) Ubiquitous expression of endogenous EpCAM in all three germ layers, ectoderm (ecto), mesoderm (meso), and endoderm (endo) of the early gastrula. Arrowheads point to Brachet’s cleft. (C′–C′′) Detail of ectoderm from cryosections of control MO (COMO) and EpCAM MO-injected embryos stained with anti-EpCAM antibody, demonstrating antibody specificity. (D–F) Reconstituted boundaries made of dissected wild-type mesoderm sandwiched between two injected BCRs, analyzed by cryosectioning and immunofluorescence. (D) Diagram of the assay. (E–E′′) Examples of a control boundary (E) and of the irregular interfaces observed between wild-type mesoderm and EpCAM-overexpressing BCR (E′, E′′). Membrane GFP was coexpressed as tracer. Cell contours were visualized using an anti–β-catenin (red) and injected ectodermal cells with anti-GFP ab (green). (F) Quantification of boundary straightness (see Materials and methods), represented in box plots (50% of the data are within the box, the median is represented by a horizontal line, the whiskers indicate the maximum and minimum value, without outliers, and the single dots the outliers). 1 corresponds to a perfectly rectilinear boundary, high values to convoluted lines, reflecting tissue mixing. EpCAM and its ΔE mutant caused significant mixing compared with controls (P < 0.001, Tukey-HSD test). Numbers on top represent number of fields/number of sandwiches (from three independent experiments). |
|
|
Figure 2. EpCAM induces ectoderm–mesoderm tissue mixing. (A) Diagram of the in vitro tissue separation assay. mRNA is injected animally at the 2-cell stage for BCR expression and dorsally at the 4-cell stage for mesoderm expression. At stage 10+, explants and BCRs are dissected and combined, and the degree of separation is scored as “out” (complete separation), “fused,” or “mixed.” (B) Roof assay of control GFP-expressing and EpCAM-overexpressing mesoderm on wild-type BCRs. The three EpCAM-overexpressing mesoderms, distinguishable thanks to their lighter color, have mixed with the BCR, whereas control explants have remained out. (C) Quantification of tissue mixing induced by EpCAM in the BCRs or in the mesoderm. mRNA amounts/injection are indicated. β-Gal and membrane GFP mRNAs were used as controls. (D) The extracellular domain of EpCAM is dispensable for induction of tissue mixing. Quantification of tissue mixing upon expression in the BCR (C) or the mesoderm (D) of full-length EpCAM (FL), or mutant constructs lacking the cytoplasmic tail (ΔC) or the extracellular domain (ΔE). In both tissues, the cytoplasmic tail is required for activity, but the extracellular domain is dispensable. Numbers on top indicate total number of explants/number of experiments. * and **, P < 0.05 and P < 0.01, respectively, compared with controls (Student’s t test). |
|
|
Figure 3. C-Cadherin levels are increased by wild-type EpCAM but not by ΔE EpCAM. (A–F) Sections of control membrane GFP, wild-type EpCAM, or ΔE EpCAM-expressing tissues (200 pg mRNA/injection) stained for C-cadherin. (C and D) Double staining using mouse monoclonal 5G5 (C and D) or rabbit polyclonal CE antibodies (C′ and D′). Note that exposure has been increased in C and D compared with A and B. (E) Western Blot comparing C-cadherin levels in control GFP- and EpCAM or ΔE-expressing ectoderm explants. |
|
|
Figure 4. EpCAM stimulates cell migration within the ectodermal tissue. (A) Schematic representation of a migration assay in ectoderm explants. Sandwiches were produced by combining wild-type uninjected BCRs with BCRs injected with various mRNAs coding for membrane GFP, EpCAM-MT (see Fig. S2) or ΔE, or with EpCAM MO or COMO (coinjected with membrane GFP mRNA to trace injected cells). The degree of mixing was scored by determining the relative position of individual injected cells, immunostained for GFP or Myc, at the interface with wild-type cells. (B–D) Examples of sandwiches with BCRs expressing control membrane GFP, and low and high levels of EpCAM. (E) Illustration of the four categories used to score cell migration: cells protruding less than 1/2 cell diameter relative to their neighbors (nonprotr.), cells protruding between 1/2 and 1 diameter (0.5–1), or more than one cell diameter (>1), and cells entirely surrounded by wild-type cells (single cells). (F–H) Quantification. Cells moderately overexpressing EpCAM tended to migrate significantly more, whereas cells with high EpCAM levels remained more compacted. Cells expressing ΔE also showed increased migration, for both mRNA doses tested. On the contrary, cells depleted of EpCAM (EpCAM MO) remained significantly more compact. Numbers on top indicate total number of explants/number of experiments. * and **, P < 0.05 and P < 0.01, respectively, compared with controls (Student’s t test; see Materials and methods). |
|
|
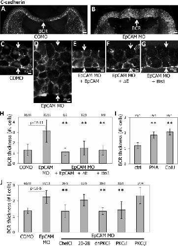
Figure 5. Block of BCR epiboly upon EpCAM depletion and rescue by ΔE EpCAM or by PKC inhibition. (A and B) Cross sections of early gastrula BCRs from embryos injected with control MO (COMO) and EpCAM MO. Sections were stained with anti–C-cadherin antibody. (C–F) Higher magnification views of BCRs from controls, EpCAM MO, and rescue by full-length EpCAM or ΔE mRNA coinjection. Arrows indicate the outer and inner surfaces of the BCRs. Control BCRs were 2–3 cell layers thick, including the outer layer, which does not undergo radial intercalation. EpCAM MO BCRs were much thicker. Normal morphology was rescued by EpCAM or ΔE. (G) BCR of an embryo injected with EpCAM MO and incubated for 2 h with the PKC inhibitor Bis1 before fixation. (H) Quantification of BCR thickness (counted as number of inner cell layers, excluding the outer layer). **, P < 0.01 compared with EpCAM MO (Student’s t test). (I) Impaired epiboly upon treatment with PMA or Coleon U (Col U), a specific inhibitor of novel PKCs. **, P < 0.01 compared with controls. (J) Effect of selective PKC inhibitors on epiboly of EpCAM MO-injected embryos. **, P < 0.01 compared with EpCAM MO. Activator/inhibitor concentrations are listed in Materials and methods. Numbers on top indicate total number of embryos/number of experiments. |
|
|
Figure 6. EpCAM-induced tissue mixing is independent of β-cat/TCF signaling but involves down-regulation of PKC signaling. (A) Effect of dominant-negative xTCF (dnTCF) coexpression. dnTCF does not rescue EpCAM-induced cell mixing. (B) Effect of dnTCF on secondary axis induction by β-catenin. dnTCF completely abolished double-axis induction. **, P < 0.01, Studentâs t test. (C) Rescue of EpCAM-induced mixing by PMA and Coleon U (ColU). EpCAM overexpressing BCRs or mesoderm explants were incubated in the presence of PMA/Coleon U for 15 min before the assay. * and **, P < 0.05 and P < 0.01, respectively, compared with EpCAM alone. (D) PKC inhibition interferes with tissue separation. Wild-type BCRs or mesoderm explants were preincubated for 15 min in the presence of 500 nM Bis1. The assay was then performed in the absence (second column) or in the presence (third column) of Bis1. * and **, P < 0.05 and P < 0.01, respectively, compared with controls. (E) Effect of PKC isoform-specific inhibitors on tissue separation. Inhibitors were added to the BCRs 15 min before assembling the assay. In the case of Gö6976, the assay was also then performed in the continuous presence of the inhibitor (last column). * and **, P < 0.05 and P < 0.01, respectively, compared with controls. Numbers on top indicate total number of explants/number of experiments. |
|
|
Figure 7. PKC overactivation in EpCAM-depleted embryos, and enhanced activation at the ectoderm–mesoderm boundary. (A–F) Cryosections of ectoderm explants stained with an antibody recognizing phosphorylated PKC substrates. (A) Control, with weak signal at the cell periphery (large arrows), in the nucleus (small arrow), and at the nuclear membrane (arrowheads). Note that not all nuclei are visible on one section. (B) Bright signal in EpCAM-depleted cells, including a prominent signal at the periphery (large arrows) and at the nuclear membrane (arrowheads). (C–E) Strong decrease after treatment of EpCAM-depleted explants with chelerythrine chloride (ChelCl, inhibitor of classical and novel PKCs), PKC-ε peptide inhibitor, or expression of dominant-negative PKC-δ. (F) Partial selective decrease (mostly cytoplasm and nuclear membrane) after treatment with Gö6976 (classical PKCs). (G and G′) Dorsal region of stage 10.5 whole-embryo section double-stained for C-cadherin (G, red channel), and phospho-PKC substrates (G′, green channel; including enlarged areas and corresponding pseudocolors). Nuclei were counterstained with Hoechst (not depicted). Exposure is higher than for panels A–F. The signal tends to be enriched along parts of Brachet’s cleft (arrowheads). Other bright signals correspond mainly to nuclei and mitotic structures (small arrows). |
|
|
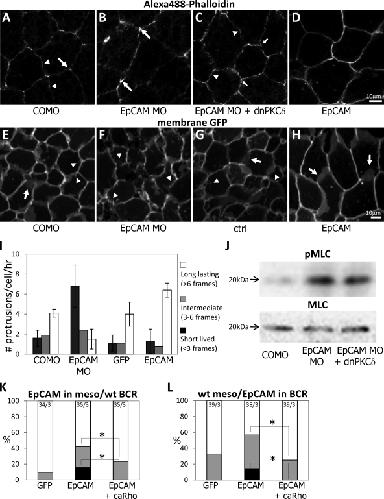
Figure 8. Effects of EpCAM depletion on actin cytoskeleton organization, myosin phosphorylation, and protrusive activity. (AâD) Confocal images of phalloidin-stained BCR explants. (A) Typical punctate phalloidin pattern (arrowheads) in control cells (COMO) with prominent accumulation at tricellular corners (large arrows). (B) Concentration at corners in EpCAM MO cells (large arrows), and decrease of the signal along the membranes. (C) Rescue of membrane staining and disappearance of the signal at corners upon coinjection of dominant-negative PKC-δ mRNA. (D) Homogenous membrane staining of EpCAM-overexpressing cells. (EâH) Live confocal images of the surface of membrane GFP-expressing BCR cells. Arrows: large protrusion. Arrowheads: small protrusions. (I) Quantitation of protrusive activity from time-lapse movies (see selected frames in Fig. S4). EpCAM MO-injected cells showed much fewer long-lasting protrusions than controls (P = 2,5Eâ07; Studentâs t test) but many more short-lived extensions (P = 5,4Eâ07). Most protrusions emanating from EpCAM-overexpressing cells were long lived (P = 6,9Eâ06 compared with GFP controls). (J) Increased myosin light chain (MLC) phosphorylation in EpCAM MO BCRs, and partial rescue by coexpression of dominant-negative PKC-δ. (K and L) Rescue of tissue separation by coexpression of constitutively active RhoA. EpCAM mRNA (200 pg) was injected alone or with V14RhoA mRNA (25 pg). Numbers on top indicate total number of explants/number of experiments. *, P < 0.05 compared with EpCAM alone (Studentâs t test). |
References [+] :
Balzar,
Cytoplasmic tail regulates the intercellular adhesion function of the epithelial cell adhesion molecule.
1998, Pubmed
Balzar, Cytoplasmic tail regulates the intercellular adhesion function of the epithelial cell adhesion molecule. 1998, Pubmed
Cavey, A two-tiered mechanism for stabilization and immobilization of E-cadherin. 2008, Pubmed
Chung, ANR5, an FGF target gene product, regulates gastrulation in Xenopus. 2007, Pubmed , Xenbase
Cirulli, KSA antigen Ep-CAM mediates cell-cell adhesion of pancreatic epithelial cells: morphoregulatory roles in pancreatic islet development. 1998, Pubmed
Claas, The tetraspanin D6.1A and its molecular partners on rat carcinoma cells. 2005, Pubmed
Coutinho, Selective activation of protein kinase C-delta and -epsilon by 6,11,12,14-tetrahydroxy-abieta-5,8,11,13-tetraene-7-one (coleon U). 2009, Pubmed
Danilchick, Xenopus laevis: Practical uses in cell and molecular biology. Pictorial collage of embryonic stages. 1991, Pubmed , Xenbase
de Boer, Expression of Ep-CAM in normal, regenerating, metaplastic, and neoplastic liver. 1999, Pubmed
Fagotto, Detection of nuclear beta-catenin in Xenopus embryos. 2008, Pubmed , Xenbase
Fagotto, Induction of the primary dorsalizing center in Xenopus by the Wnt/GSK/beta-catenin signaling pathway, but not by Vg1, Activin or Noggin. 1997, Pubmed , Xenbase
Hukriede, Conserved requirement of Lim1 function for cell movements during gastrulation. 2003, Pubmed , Xenbase
Keller, The cellular basis of epiboly: an SEM study of deep-cell rearrangement during gastrulation in Xenopus laevis. 1980, Pubmed , Xenbase
Kinoshita, PKC delta is essential for Dishevelled function in a noncanonical Wnt pathway that regulates Xenopus convergent extension movements. 2003, Pubmed , Xenbase
Koprowski, Colorectal carcinoma antigens detected by hybridoma antibodies. 1979, Pubmed
Krieg, Tensile forces govern germ-layer organization in zebrafish. 2008, Pubmed
Ladwein, The cell-cell adhesion molecule EpCAM interacts directly with the tight junction protein claudin-7. 2005, Pubmed
Litvinov, Evidence for a role of the epithelial glycoprotein 40 (Ep-CAM) in epithelial cell-cell adhesion. 1994, Pubmed
Litvinov, Epithelial cell adhesion molecule (Ep-CAM) modulates cell-cell interactions mediated by classic cadherins. 1997, Pubmed
Maetzel, Nuclear signalling by tumour-associated antigen EpCAM. 2009, Pubmed
Medina, Xenopus paraxial protocadherin has signaling functions and is involved in tissue separation. 2004, Pubmed , Xenbase
Molenaar, XTcf-3 transcription factor mediates beta-catenin-induced axis formation in Xenopus embryos. 1996, Pubmed , Xenbase
Münz, The carcinoma-associated antigen EpCAM upregulates c-myc and induces cell proliferation. 2004, Pubmed
Osta, EpCAM is overexpressed in breast cancer and is a potential target for breast cancer gene therapy. 2004, Pubmed
Reintsch, beta-Catenin controls cell sorting at the notochord-somite boundary independently of cadherin-mediated adhesion. 2005, Pubmed , Xenbase
Rupp, Xenopus embryos regulate the nuclear localization of XMyoD. 1994, Pubmed , Xenbase
Schmidt, CD44 variant isoforms associate with tetraspanins and EpCAM. 2004, Pubmed
Schohl, Beta-catenin, MAPK and Smad signaling during early Xenopus development. 2002, Pubmed , Xenbase
Schohl, A role for maternal beta-catenin in early mesoderm induction in Xenopus. 2003, Pubmed , Xenbase
Sheldahl, Protein kinase C is differentially stimulated by Wnt and Frizzled homologs in a G-protein-dependent manner. 1999, Pubmed , Xenbase
Slanchev, The epithelial cell adhesion molecule EpCAM is required for epithelial morphogenesis and integrity during zebrafish epiboly and skin development. 2009, Pubmed
Steinberg, Cadherins and their connections: adhesion junctions have broader functions. 1999, Pubmed
Steinberg, Experimental specification of cell sorting, tissue spreading, and specific spatial patterning by quantitative differences in cadherin expression. 1994, Pubmed
Trzpis, Epithelial cell adhesion molecule: more than a carcinoma marker and adhesion molecule. 2007, Pubmed
Wacker, Development and control of tissue separation at gastrulation in Xenopus. 2000, Pubmed , Xenbase
Winklbauer, Frizzled-7 signalling controls tissue separation during Xenopus gastrulation. 2001, Pubmed , Xenbase
Winklbauer, Fibronectin, mesoderm migration, and gastrulation in Xenopus. 1996, Pubmed , Xenbase
Zeng, The mouse Fused locus encodes Axin, an inhibitor of the Wnt signaling pathway that regulates embryonic axis formation. 1997, Pubmed , Xenbase
