Click here to close
Hello! We notice that you are using Internet Explorer, which is not supported by Xenbase and may cause the site to display incorrectly.
We suggest using a current version of Chrome,
FireFox, or Safari.
???displayArticle.abstract???
MicroRNAs (miRNAs) are involved in the fine control of cell proliferation and differentiation during the development of the nervous system. MiR-124, a neural specific miRNA, is expressed from the beginning of eye development in Xenopus, and has been shown to repress cell proliferation in the optic cup, however, its role at earlier developmental stages is unclear. Here, we show that this miRNA exerts a different role in cell proliferation at the optic vesicle stage, the stage which precedes optic cup formation. We show that miR-124 is both necessary and sufficient to promote cell proliferation and repress neurogenesis at the optic vesicle stage, playing an anti-neural role. Loss of miR-124 upregulates expression of neural markers NCAM, N-tubulin while gain of miR-124 downregulates these genes. Furthermore, miR-124 interacts with a conserved miR-124 binding site in the 3'-UTR of NeuroD1 and negatively regulates expression of the proneural marker NeuroD1, a bHLH transcription factor for neuronal differentiation. The miR-124-induced effect on cell proliferation can be antagonized by NeuroD1. These results reveal a novel regulatory role of miR-124 in neural development and uncover a previously unknown interaction between NeuroD1 and miR-124.
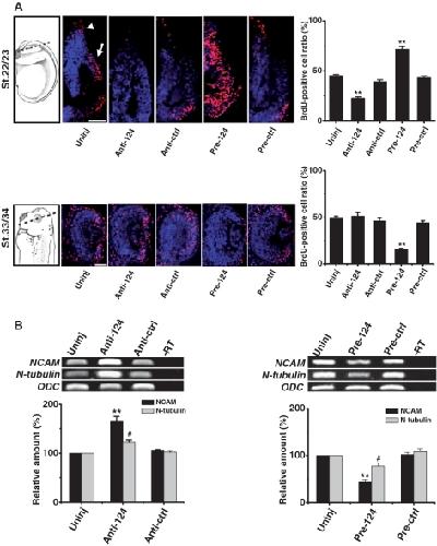
Figure 1. MiR-124 regulates cell proliferation and neurogenesis in the optic vesicle and forebrain. (A) Proliferating cells were detected with a BrdU (red) incorporation assay. Hoechst (blue) was applied to label the nuclei of all cells. The dashed line in the schematic diagram [images from Nieuwkoop and Faber, 1994, Normal Table of Xenopus laevis (Daudin)] indicates the location of the transverse sections in the developing eye. In the optic vesicle (arrow) and forebrain (arrow head) of embryos at stage (st.) 22/23, the BrdU-positive cell ratio was significantly reduced when a miR-124 inhibitor (Anti-124) was injected, but significantly increased when an miR-124 precursor (Pre-124) was applied. In the optic cup (st.33/34), injection of either control inhibitor (Anti-ctrl) or precursor (Pre-ctrl) molecules gave no significant change in cell proliferation compared with the uninjected control (Uninj). The bar graph illustrates the BrdU-positive ratio of the transverse sections (mean ± SEM, 24 sections from six embryos). Scale bar: 100 μm. (B) Expression of NCAM and N-tubulin are significantly upregulated with downregulation of miR-124, but significantly downregulated with overexpression of miR-124. ODC and –RT are the internal and negative controls, respectively, for the RT–PCR procedure. The bar graph illustrates the gene expression level analyzed by real-time RT–PCR. Means ± SEM are from three independent experiments. The values of injected groups were compared with those of uninjected controls by one-way ANOVA followed by the Duncan test. *P and #P < 0.05; **P and ##P < 0.01.
Figure 2. Downregulation of miR-124 increases the expression of NeuroD1 in the optic vesicle. (A) Expression of NeuroD1 increased in stages 20 and 22/23 embryos but not in stages 33/34 embryos injected (Inj.) with Anti-124, as indicated by in situ hybridization, while expression of Lhx2 was not affected at any of these stages. Yellow dashed lines indicate the midlines of Stage 20 embryos. Red dots circle the position of the optic vesicle/cup. Scale bar: 500 μm. (B) RT–PCR and real-time PCR quantification confirm that expression of NeuroD1, but not Lhx2, in stage 22/23 embryos is upregulated on loss of miR-124. (C) Correspondingly, the expression of erC increased and that of xtwi decreased. *P and #P < 0.05; **P and ##P < 0.01.
Figure 3. MiR-124 overexpression reduces the expression of NeuroD1. RT–PCR (gel panel) and real-time PCR (bar graph) conditions are the same as those in Figure 2. (A) Gain of miR-124 resulted in downregulation of both NeuroD1and Lhx2 at Stages 22/23. (B) Expression of elrC decreased and that of xtwi increased. *P and #P < 0.05; **P and ##P < 0.01.
Figure 4. NeuroD1 antagonizes miR-124-induced cell proliferation. Transverse sections of the optic vesicle in stage 22/23 embryos injected with Pre-124 (0.025 pmol) and/or NeuroD1 (10 pg). Proliferzating cells were immunohistochemically stained with phosphohistone-H3 (pH3) antibody (red). Nuclei were labeled with Hoechst33 258 (blue). The pH3-positive cell ratio of transverse sections was shown in the bar graph (Mean ± SEM, 16 sections from four embryos). More proliferating cells in the brain and optic vesicle were detected in the Pre-124 group compared with the uninjected blank control. Injection of NeuroD1 mRNA alone had no obvious effect on cell proliferation. Co-injection with Pre-124 plus NeuroD1 restored cell proliferation to the level of the blank control. Scale bar: 100 μm. *P < 0.05; **P < 0.01.
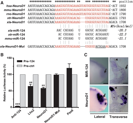
Figure 5. MiR-124 targets NeuroD1. (A) An evolutionarily conserved miR-124 target element (red) is located at the 3â²-UTR of NeuroD1 mRNAs in humans (hsa), mice (mmu), rats (rno), Xenopus tropicalis (xtr) and Xenopus laevis (xla). The minimal free energy (Mfe) of xla-NeuroD1 pairing to xla-miR-124, xtr-miR-124 and mmu-miR-124 was below â20âkcal/mol. A mutant NeuroD1 plasmid (xla-NeuroD1-Mut) was constructed with mutations in the underlined positions which pair with the miR-124 seed sequence (2â7ânt). Homologous sites are marked by asterisks. (B) Luciferase assays were carried out in the 293T cell line using pCS2-Luc-NeuroD1 3â²-UTR reporters (in xla). Positive (Anti-miR-124, Lhx2) and negative (Pax6, NeuroD1-Mut) controls were set. Anti-miR-124 almost completely blocks luciferase activity. The relative luciferase activity of the NeuroD1 group is significantly lower than that of the negative control groups and similar to that of the Lhx2 positive control. Meansâ±âSD are from three independent experiments. *Pâ<â0.05; **Pâ<â0.01; ***Pâ<â0.001. (C) In situ hybridization of miR-124 and NeuroD1 at stage 22/23. MiR-124 is weakly expressed in the eye (arrow) in comparison with expression of NeuroD1 as shown in the lateral view. Transverse sections at the level of the eye showed that the expression patterns of miR-124 and NeuroD1 were partially complementary in the forebrain (arrow head) and optic vesicle (arrow).
Figure 6. A putative scheme of the regulatory effect of miR-124 on NeuroD1 in early eye and brain development. NeuroD1, which represses cell proliferation and promotes neuronal differentiation, is one of the target genes of miR-124. The arrow represents promotion; the right angle represents repression.
Aboobaker,
Drosophila microRNAs exhibit diverse spatial expression patterns during embryonic development.
2005, Pubmed
Aboobaker,
Drosophila microRNAs exhibit diverse spatial expression patterns during embryonic development.
2005,
Pubmed Adler,
Molecular mechanisms of optic vesicle development: complexities, ambiguities and controversies.
2007,
Pubmed Akagi,
Requirement of multiple basic helix-loop-helix genes for retinal neuronal subtype specification.
2004,
Pubmed Andreazzoli,
Role of Xrx1 in Xenopus eye and anterior brain development.
1999,
Pubmed
,
Xenbase Baroukh,
MicroRNA-124a regulates Foxa2 expression and intracellular signaling in pancreatic beta-cell lines.
2007,
Pubmed Cao,
A functional study of miR-124 in the developing neural tube.
2007,
Pubmed Cepko,
Cell fate determination in the vertebrate retina.
1996,
Pubmed Chae,
NeuroD: the predicted and the surprising.
2004,
Pubmed
,
Xenbase Cheng,
miR-124 regulates adult neurogenesis in the subventricular zone stem cell niche.
2009,
Pubmed Chi,
Argonaute HITS-CLIP decodes microRNA-mRNA interaction maps.
2009,
Pubmed Clark,
The microRNA miR-124 controls gene expression in the sensory nervous system of Caenorhabditis elegans.
2010,
Pubmed Darnell,
MicroRNA expression during chick embryo development.
2006,
Pubmed Deo,
Detection of mammalian microRNA expression by in situ hybridization with RNA oligonucleotides.
2006,
Pubmed Frederikse,
miRNA and Dicer in the mammalian lens: expression of brain-specific miRNAs in the lens.
2006,
Pubmed Gao,
Neurod1 is essential for the survival and maturation of adult-born neurons.
2009,
Pubmed Good,
The sequence of a nervous system-specific, class II beta-tubulin gene from Xenopus laevis.
1989,
Pubmed
,
Xenbase Grandjean,
The miR-124-Sox9 paramutation: RNA-mediated epigenetic control of embryonic and adult growth.
2009,
Pubmed Griffiths-Jones,
miRBase: tools for microRNA genomics.
2008,
Pubmed Harada,
Molecular regulation of visual system development: more than meets the eye.
2007,
Pubmed Harland,
In situ hybridization: an improved whole-mount method for Xenopus embryos.
1991,
Pubmed
,
Xenbase Hitchcock,
The basic helix-loop-helix transcription factor neuroD is expressed in the rod lineage of the teleost retina.
2004,
Pubmed Inoue,
Math3 and NeuroD regulate amacrine cell fate specification in the retina.
2002,
Pubmed Krek,
Combinatorial microRNA target predictions.
2005,
Pubmed Krichevsky,
Specific microRNAs modulate embryonic stem cell-derived neurogenesis.
2006,
Pubmed Lagos-Quintana,
Identification of tissue-specific microRNAs from mouse.
2002,
Pubmed Lee,
Conversion of Xenopus ectoderm into neurons by NeuroD, a basic helix-loop-helix protein.
1995,
Pubmed
,
Xenbase Lee,
Expression of neuroD/BETA2 in mitotic and postmitotic neuronal cells during the development of nervous system.
2000,
Pubmed Lewis,
Conserved seed pairing, often flanked by adenosines, indicates that thousands of human genes are microRNA targets.
2005,
Pubmed Li,
miR-124 is frequently down-regulated in medulloblastoma and is a negative regulator of SLC16A1.
2009,
Pubmed Li,
A microRNA mediates EGF receptor signaling and promotes photoreceptor differentiation in the Drosophila eye.
2005,
Pubmed Lim,
Microarray analysis shows that some microRNAs downregulate large numbers of target mRNAs.
2005,
Pubmed
,
Xenbase Liu,
Loss of BETA2/NeuroD leads to malformation of the dentate gyrus and epilepsy.
2000,
Pubmed
,
Xenbase Liu,
NeuroD1 regulates expression of thyroid hormone receptor 2 and cone opsins in the developing mouse retina.
2008,
Pubmed Logan,
Identification of shared transcriptional targets for the proneural bHLH factors Xath5 and XNeuroD.
2005,
Pubmed
,
Xenbase Lupo,
Dorsoventral patterning of the Xenopus eye: a collaboration of Retinoid, Hedgehog and FGF receptor signaling.
2005,
Pubmed
,
Xenbase Ma,
A role of ath5 in inducing neuroD and the photoreceptor pathway.
2004,
Pubmed Maiorano,
Promotion of embryonic cortico-cerebral neuronogenesis by miR-124.
2009,
Pubmed Makeyev,
The MicroRNA miR-124 promotes neuronal differentiation by triggering brain-specific alternative pre-mRNA splicing.
2007,
Pubmed Miska,
Microarray analysis of microRNA expression in the developing mammalian brain.
2004,
Pubmed Miyata,
NeuroD is required for differentiation of the granule cells in the cerebellum and hippocampus.
1999,
Pubmed Moore,
Posttranslational mechanisms control the timing of bHLH function and regulate retinal cell fate.
2002,
Pubmed
,
Xenbase Moreno,
Noelins modulate the timing of neuronal differentiation during development.
2005,
Pubmed
,
Xenbase Mueller,
Expression domains of neuroD (nrd) in the early postembryonic zebrafish brain.
,
Pubmed Nelson,
RAKE and LNA-ISH reveal microRNA expression and localization in archival human brain.
2006,
Pubmed Ochocinska,
Dynamic expression of the basic helix-loop-helix transcription factor neuroD in the rod and cone photoreceptor lineages in the retina of the embryonic and larval zebrafish.
2007,
Pubmed Ochocinska,
NeuroD regulates proliferation of photoreceptor progenitors in the retina of the zebrafish.
2009,
Pubmed O'Farrell,
Regulation of the Drosophila lin-41 homologue dappled by let-7 reveals conservation of a regulatory mechanism within the LIN-41 subclade.
2008,
Pubmed Ohnuma,
Co-ordinating retinal histogenesis: early cell cycle exit enhances early cell fate determination in the Xenopus retina.
2002,
Pubmed
,
Xenbase Pierson,
Regulation of cyclin dependent kinase 6 by microRNA 124 in medulloblastoma.
2008,
Pubmed Qiu,
The role of miR-124a in early development of the Xenopus eye.
2009,
Pubmed
,
Xenbase Quick,
Cell proliferation during the early compartmentalization of the Xenopus laevis inner ear.
2007,
Pubmed
,
Xenbase Rajasethupathy,
Characterization of small RNAs in Aplysia reveals a role for miR-124 in constraining synaptic plasticity through CREB.
2009,
Pubmed Rapaport,
Timing and topography of cell genesis in the rat retina.
2004,
Pubmed Rehmsmeier,
Fast and effective prediction of microRNA/target duplexes.
2004,
Pubmed Schlosser,
Development of neurogenic placodes in Xenopus laevis.
2000,
Pubmed
,
Xenbase Sempere,
Expression profiling of mammalian microRNAs uncovers a subset of brain-expressed microRNAs with possible roles in murine and human neuronal differentiation.
2004,
Pubmed Shkumatava,
Coherent but overlapping expression of microRNAs and their targets during vertebrate development.
2009,
Pubmed Sweetman,
FGF-4 signaling is involved in mir-206 expression in developing somites of chicken embryos.
2006,
Pubmed
,
Xenbase Visvanathan,
The microRNA miR-124 antagonizes the anti-neural REST/SCP1 pathway during embryonic CNS development.
2007,
Pubmed Walker,
microRNA-24a is required to repress apoptosis in the developing neural retina.
2009,
Pubmed
,
Xenbase Wang,
The role of combinational coding by homeodomain and bHLH transcription factors in retinal cell fate specification.
2005,
Pubmed
,
Xenbase Watanabe,
Stage-specific expression of microRNAs during Xenopus development.
2005,
Pubmed
,
Xenbase Wienholds,
MicroRNA expression in zebrafish embryonic development.
2005,
Pubmed Xu,
MicroRNA (miRNA) transcriptome of mouse retina and identification of a sensory organ-specific miRNA cluster.
2007,
Pubmed Yan,
Requirement of neuroD for photoreceptor formation in the chick retina.
2004,
Pubmed