|
Figure 1. A highly conserved Poc1 in Clytia.A. Phylogenetic relationships between eukaryotic Poc1 sequences, deduced by Maximum likelihood (see Materials and Methods). Sequences from the closely related WD40-repeat containing Lis1 proteins, present in the same range of taxa, were included as an out-group. Bootstrap percentages (500 replicates) over 50% are shown. Bd = Batrachochytrium dendrobatidis; Bf = Branchiostoma floridae; Ci = Ciona intestinalis; Che = Clytia hemisphaerica; Cr = Chlamydomonas reinhardtii; Csp = Capitella species; Dr = Dario rerio; Hma = Hydra magnipapillata; Hs = Homo sapiens; Lg = Lottia gigantean; Mb = Monosiga brevicollis; Nv = Nematostella vectensis; Pp = Physcomitrella patens; Pt = Paramecium tetraurelia; Tt = Tetrahymena thermophila; Xl = Xenopus laevis. Note that the POC1 gene probably underwent duplication in the vertebrate lineage, with the Poc1a sequence subsequently retaining higher similarity to the ancestral protein. Scale: amino acid substitutions per site. B. Schematic comparison of the ChePoc1 sequence with those of human and Chlamydomonas. All Poc1 proteins contain a characteristic N-terminal domain comprising 7 WD40 repeats and a C-terminal coiled-coil region containing the POC1 domain. |
|
Figure 2. Expression of Clytia Poc1.A. Poc1 mRNA detected by in situ hybridization in adult Clytia medusae. a: Immature female. b: Mature female gonad showing high Poc1 mRNA concentrations in small and medium sized oocytes (inset shows an individual oocyte at higher magnification, with black arrowheads indicating the particulate distribution of the probe around the oocyte nucleus. Scale bar: 50 µm). c: Mature male gonad. Poc1 is expressed strongly in male and female gonads, and weakly at the base of the tentacle bulb (arrows in b and c). G = gonad; M = manubrium; TB = tentacle bulb; O = oocytes; gv = germinal vesicle. Asterisks in b indicate non-specific staining of the tentacle bulb endoderm, frequently observed in Clytia in situs [1]. Scale bar: 100 µm. B. Poc1 mRNA detected by in situ hybridization of eggs, embryos and larvae. Poc1 maternal mRNA is detected strongly in the unfertilized egg (a) but decreases progressively through cleavage (b: 8-cell stage) and blastula (c) stages. The relatively higher signal in gastrula (d) and planula (e) stages probably reflects new trancription starting from the blastula stage. Scale bar: 50 µm. |
|
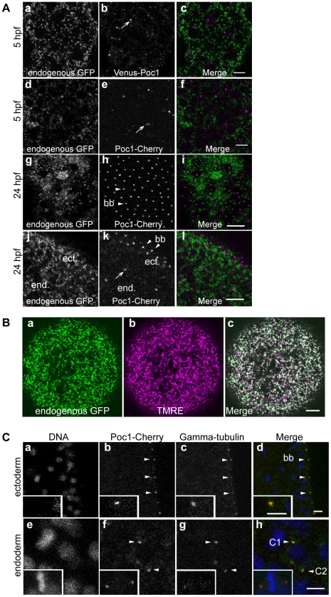
Figure 3. Clytia Poc1 is targeted to centrioles.Confocal images of embryos expressing fluorescent–tagged ChePoc1 protein following microinjection of mRNA constructs into the egg prior to fertilization. A. blastulae fixed at 5hpf (a–f) and planula larvae fixed at 24hpf (g,i: plane through apical ectoderm; j,k,l: plane through both endoderm (end) and ectoderm (ect)). Both fluorescent Poc1 proteins clearly localize to punctate aggregates positioned on the apical side of each ciliated ectoderm cell of the larva (bb/arrowheads: basal bodies), and randomly in blastula cells and larval endoderm (arrows). a,d,g,j: endogenous GFP showing the distribution of mitochondria in the cytoplasm of each cell (see B); b: Venus-Poc1; e,h,k: Poc1-mCherry; c,f,i,j: merged images. Scale bar: 10 µm. B. Confocal images of an unfertilized egg demonstrating that maternal endogenous Clytia GFP (a) is a natural mitochondrial marker, colocalizing with the mitochondrial dye TMRE (b) as seen in the merged image (c). C. Confocal images of larval cells expressing Poc1-mCherry following micro-injection of mRNA constructs into the egg prior to fertilization, fixed, and then processed for immunofluorescence with anti-gamma tubulin to locate centrosomes. Poc1-mCherry colocalizes with gamma-tubulin at the position of the basal body (bb/arrowheads- enlarged in insert) in ectoderm cells (a,b,c,d) and at the centrosomes of dividing cells in the endoderm (e,f,g,h) (C1/C2 = centrosomes close to prometaphase chromatin; metaphase cell in inset). a,e: DNA (Hoechst); b,f: Poc1-Cherry; c,g: gamma tubulin; d,h: merge (blue = DNA; red = Poc1-Cherry; green = gamma tubulin). Scale bars: 5 µm. |
|
Figure 4. An Anti-Human Poc1 antibody recognizes mitochondria but not Clytia Poc1.A. HsPoc1 immunofluorescence (a,d,f) staining (mixed R56 and R57 antibodies) compared In spawned eggs (a–c), HsPoc1 co-localized with the mitochondria-targeted endogenous maternal GFP2 (b), while in larvae (d,e) it strongly resembled staining performed in parallel with rabit anti-VDAC antibody (e: ect. = ectoderm; end. = endoderm) and in oocytes (O) in live ovary pieces (f–g) with TMRE staining (g). Scale bars: 10 µm. B. HsPoc1 antibodies R56 and R57 (a) do not colocalize by immunofluorescence with Poc1-mCherry expressed protein (b) at ectodermal (ect) basal bodies (bb) in fixed planula larvae. In the merged images (c) the Poc1 antibody staining is shown in purple and Poc1-mCherry in green. Scale bar: 10 µm. Insets show enlarged basal bodies. Scale bar: 5 µm. C. Western blot probed with the Anti-HsPoc1b R57 antibody of groups of ten Clytia eggs or 1 with mitochondrial markers. 1-day planula larvae harvested after injection of 3 mM Poc1-MO and/or 1 µg/µl Poc1-RNA. Arrows indicate mayor and minor bands recognized by the antibody. The detected proteins are not depleted in the Poc1-MO extracts, nor enhanced in the ChePoc1 over-expressed extracts. |
|
Figure 5. Poc1 MO disrupts cell division.Images from time-lapse recordings of Clytia embryos injected with Poc1-MO before fertilization (Movie S1). Times post fertilization are indicated. A. Cleavage divisions in Poc1-MO embryos proceeded in line with uninjected controls (a,d). Starting from around 6 hours post fertilization (blastula stage: b,e), Poc1-MO embryos showed lengthening of the cell cycle in some cells, followed by cell division defects/arrest, resulting in the appearance of larger cells (arrowheads). The accumulation of large cells in the blastocoel contributed to disruption and delay of gastrulation, resulting in characteristically deformed planula larvae (c,f). B. Cell cycle lengthening in a Poc1-MO blastula. Arrows identify a cell already larger than those around it cell which remains un-divided for at least 50 minutes (between a and b) before dividing (c). In uninjected controls filmed in parallel, cell division was largely synchronous until the blastula stage, with division occuring every 30 minutes (Movie S1, Figure 5A). C. Accumulation of abnormally large cells (arrowheads) in the blastocoel cavity (a), which remained undivided during gastrulation (b, c). Scale bars: 100 µm. Times indicated are hours post fertilization at 18°C. |
|
Figure 6. Poc1-MO disrupts gastrulation but not ciliogenesis.A. Confocal images of planula-stage embryos fixed one day after fertilization showing nuclear DNA labeled with Hoechst dye (purple in overlay) and actin with rhodamine-phalloidin (green in overlay). Poc1-MO at 2 mM (c,d) had little effect on the morphology of the ectoderm (ect), but cells in the endoderm were noticeably larger than in uninjected controls (a,b) and failed to organize into an epithelial layer. Following injection of Poc1-MO at 3 mM, the ectodermal layer was also found to be thickened compared to uninjected controls observed at the same time (e–f) and the cells organized in distinctive cell “rosettes” joined by strong basal actin bunches (g–h). The ectodermal organization in Poc1-MO embryos (h) closely resembled that of un-ingressed ectoderm cells (stars) in uninjected control embryos (g) at the late gastrula (LG) stage, consistent with the delay in gastrulation observed in time-lapse experiments. B. Confocal images of one-day planula–stage embryos stained with Hoechst dye (purple in overlay), rhodamine-phalloidin (green in overlay) and anti-alpha-tubulin to visualize microtubules including cilia (white in overlay, arrows). Pre-injection of 3 mM Poc1-MO (bottom row of images) caused severe disruption of morphology but did not prevent cilia growth on the ectodermal cells. C. Confocal images of one-day planula–stage embryos stained as in A, comparing uninjected embryos (a) with ones pre-injected with Poc1-MO (b), Poc1-mRNA alone (c) or Poc1-MO followed by Poc1-mRNA (d). The defects caused by Poc1-MO were abolished by subsequent mRNA injection, demonstrating specificity of phenotype. Poc1-mRNA alone had no major effect on cell or embryo morphology. Scale bar: 50 µm. |
|
Figure 7. Centrosomes in Poc1-MO embryos.Confocal images of early gastrula-stage embryos stained with Hoechst dye for DNA (a, e, i, m, q), anti-gamma tubulin immunofluorescence (b, f, j, n, r) and Alexa-488-phalloidin for cortically-enriched F actin. In the overlays (d, h, l, p, t) DNA is blue, gamma tubulin purple and F-actin green. Control uninjected embryos (a–h) showed bright gamma tubulin dots (arrows) at the basal bodies of ectodermal cells (bb) and centrosomes of cells undergoing mitosis (prophase: p; metaphase: m; telophase: t). In embryos derived from Poc1-MO eggs (i–t), the size of the cells and the shape of many nuclei were irregular, indicating cell cycle disruption, however regular basal bodies (bb) remained clearly detectable in confocal sections through the apical ectoderm (m–p), and cells undergoing normal mitosis each with two gamma tubulin-rich centrosomes were detectable in deeper confocal planes (q–t). |