Click here to close
Hello! We notice that you are using Internet Explorer, which is not supported by Xenbase and may cause the site to display incorrectly.
We suggest using a current version of Chrome,
FireFox, or Safari.
Nucleic Acids Res
2011 Apr 01;397:2671-7. doi: 10.1093/nar/gkq1190.
Show Gene links
Show Anatomy links
Cyclin E is recruited to the nuclear matrix during differentiation, but is not recruited in cancer cells.
Munkley J, Copeland NA, Moignard V, Knight JR, Greaves E, Ramsbottom SA, Pownall ME, Southgate J, Ainscough JF, Coverley D.
???displayArticle.abstract???
Cyclin E supports pre-replication complex (pre-RC) assembly, while cyclin A-associated kinase activates DNA synthesis. We show that cyclin E, but not A, is mounted upon the nuclear matrix in sub-nuclear foci in differentiated vertebrate cells, but not in undifferentiated cells or cancer cells. In murine embryonic stem cells, Xenopus embryos and human urothelial cells, cyclin E is recruited to the nuclear matrix as cells differentiate and this can be manipulated in vitro. This suggests that pre-RC assembly becomes spatially restricted as template usage is defined. Furthermore, failure to become restricted may contribute to the plasticity of cancer cells.
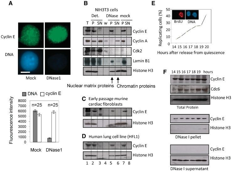
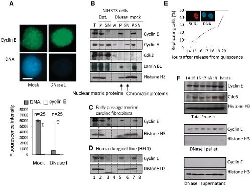
Figure 1. Cyclin E is present in nuclear matrix-associated foci. (A) Immunofluorescent detection of cyclin E (green) and DNA (blue) in cycling NIH3T3 cells after extraction with or without DNase. Bar is 5 μm. Histogram shows average fluorescence intensity derived from multiple images with SEM. (B) Western blot showing cyclin E and other proteins as indicated, in fractions generated by serial extraction of NIH3T3 cells. T = total protein. Cells were lysed in detergent containing buffer to generate pellet (P) and supernatant (SN). Pellet was washed with 0.5 M NaCl to generate ‘w’ and extracted with or without DNase. All fractions are derived from cell equivalents. (C and D) As in B, showing cyclin E in early passage murine cardiac fibroblasts and human lung cell line HFL1, respectively. (E) The proportion of NIH3T3 cells engaged in DNA synthesis between 14 and 19 h after release from quiescence, measured by incorporation of BrdU. Inset shows BrdU (red) in nuclei (blue) at 19 h. (F) Western blots showing total cyclin E, CDC6 and histone H3 14–19 h after release from quiescence (upper panel). After extraction with DNase cyclin E remained in the pellet (middle panel), despite complete release of histone H3 (lower panel), at all time points.
Figure 2. Cyclin E is not immobilized on the nuclear matrix in cancer cells. (A) Western blot showing absence of cyclin E from the DNase resistant fraction in representative cancer cell lines fractionated by the procedure used in Figure 1. (B) Immunofluorescence images of RT4 cells showing cyclin E (green) and DNA (blue). Cyclin E occupies a focal pattern in mock treated cells, but is fully extracted by DNase. Bar is 5 μm.
Figure 3. Cyclin E is recruited to the nuclear matrix during embryonic stem cell differentiation and Xenopus laevis development. (A) Western blot showing protein fractions derived from murine ES cells before and after embryoid body formation, and after 25 days in culture under differentiation conditions. Images show cell populations before extraction. Bar = 50 μm. Cyclin E changes from detergent soluble in ES cells and embryoid bodies to mostly DNase resistant in differentiated cells despite efficient extraction of histone H3. (B) Quantitative RT–PCR of differentiation markers Oct4 and GATA4 in cells in A, with SEM. (C) Xenopus embryos at stages 2, 8, 10 and 39. (D) Western blots showing total cyclin E and the proportion that is detergent-resistant (P) and detergent soluble (SN) at each stage. (E) Western blot showing detergent-resistant cyclin E after further incubation without (mock) or with DNase. Histone H3 was used to control for chromatin digestion. By stage 39 the detergent resistant fraction of cyclin E is DNase resistant.
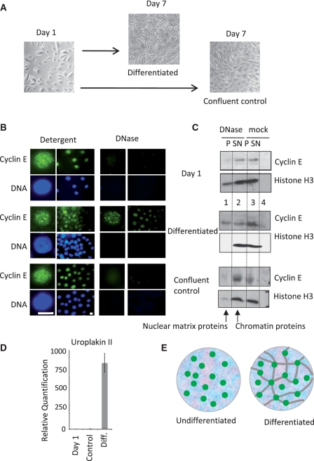
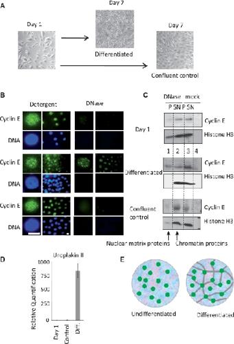
Figure 4. Recruitment of cyclin E to the nuclear matrix during differentiation of NHU cells (A) Cycling NHU cells were grown to confluence without differentiation or induced to differentiate over 7 days. (B) Cyclin E (green) and DNA (blue) in nuclei from cycling cells (Day 1, upper panels), differentiated (Day 7, middle panels) and confluent control cells (Day 7, lower panels), after extraction with detergent or DNase as indicated. Bar is 10 μm. (C) Detergent and DNase extracted protein fractions from the populations shown in A. Cyclin E changes from DNase sensitive in undifferentiated NHU and confluent control cells to partly DNase resistant in differentiated NHU cells, despite efficient extraction of histone H3. (D) Quantitative RT-PCR showing uroplakin 2 expression with SEM. (E) Model of cyclin E foci (green) associated with chromatin (blue background), unconstrained by attachment to the nuclear matrix (gray lines) in undifferentiated cells, but mounted upon a nuclear matrix in differentiated cells.
Ainscough,
C-terminal domains deliver the DNA replication factor Ciz1 to the nuclear matrix.
2007, Pubmed
Ainscough,
C-terminal domains deliver the DNA replication factor Ciz1 to the nuclear matrix.
2007,
Pubmed Berezney,
Nuclear protein matrix: association with newly synthesized DNA.
1975,
Pubmed Berthet,
Cdk2 knockout mice are viable.
2003,
Pubmed Coverley,
Distinct roles for cyclins E and A during DNA replication complex assembly and activation.
2002,
Pubmed Cross,
A biomimetic tissue from cultured normal human urothelial cells: analysis of physiological function.
2005,
Pubmed Djeliova,
Dynamics of association of origins of DNA replication with the nuclear matrix during the cell cycle.
2001,
Pubmed Ekholm,
Accumulation of cyclin E is not a prerequisite for passage through the restriction point.
2001,
Pubmed Ekholm-Reed,
Deregulation of cyclin E in human cells interferes with prereplication complex assembly.
2004,
Pubmed Erlandsson,
Parallel cyclin E and cyclin A expression in neoplastic lesions of the uterine cervix.
2006,
Pubmed Fisher,
eFGF is required for activation of XmyoD expression in the myogenic cell lineage of Xenopus laevis.
2002,
Pubmed
,
Xenbase Fujita,
Nuclear organization of DNA replication initiation proteins in mammalian cells.
2002,
Pubmed Furstenthal,
Cyclin E uses Cdc6 as a chromatin-associated receptor required for DNA replication.
2001,
Pubmed
,
Xenbase Geng,
Cyclin E ablation in the mouse.
2003,
Pubmed Geng,
Kinase-independent function of cyclin E.
2007,
Pubmed Hemerly,
Orc1 controls centriole and centrosome copy number in human cells.
2009,
Pubmed Honda,
The structure of cyclin E1/CDK2: implications for CDK2 activation and CDK2-independent roles.
2005,
Pubmed Hozák,
Visualization of replication factories attached to nucleoskeleton.
1993,
Pubmed Hyrien,
Transition in specification of embryonic metazoan DNA replication origins.
1995,
Pubmed
,
Xenbase Lemaitre,
Mitotic remodeling of the replicon and chromosome structure.
2005,
Pubmed
,
Xenbase Mailand,
CDKs promote DNA replication origin licensing in human cells by protecting Cdc6 from APC/C-dependent proteolysis.
2005,
Pubmed Matsumoto,
A centrosomal localization signal in cyclin E required for Cdk2-independent S phase entry.
2004,
Pubmed Ottaviani,
Anchoring the genome.
2008,
Pubmed Parisi,
Cyclins E1 and E2 are required for endoreplication in placental trophoblast giant cells.
2003,
Pubmed Spruck,
Deregulated cyclin E induces chromosome instability.
1999,
Pubmed Su,
Chromosome association of minichromosome maintenance proteins in Drosophila endoreplication cycles.
1998,
Pubmed Turksen,
Preface. Human Embryonic Stem Cell Protocols.
2016,
Pubmed Vassetzky,
Rearrangement of chromatin domains during development in Xenopus.
2000,
Pubmed
,
Xenbase Zink,
Nuclear structure in cancer cells.
2004,
Pubmed