Click here to close
Hello! We notice that you are using Internet Explorer, which is not supported by Xenbase and may cause the site to display incorrectly.
We suggest using a current version of Chrome,
FireFox, or Safari.
???displayArticle.abstract???
Vertebrate eggs are arrested at Metaphase II by Emi2, the meiotic anaphase-promoting complex/cyclosome (APC/C) inhibitor. Although the importance of Emi2 during oocyte maturation has been widely recognized and its regulation extensively studied, its mechanism of action remained elusive. Many APC/C inhibitors have been reported to act as pseudosubstrates, inhibiting the APC/C by preventing substrate binding. Here we show that a previously identified zinc-binding region is critical for the function of Emi2, whereas the D-box is largely dispensable. We further demonstrate that instead of acting through a "pseudosubstrate" mechanism as previously hypothesized, Emi2 can inhibit Cdc20-dependent activation of the APC/C substoichiometrically, blocking ubiquitin transfer from the ubiquitin-charged E2 to the substrate. These findings provide a novel mechanism of APC/C inhibition wherein the final step of ubiquitin transfer is targeted and raise the interesting possibility that APC/C is inhibited by Emi2 in a catalytic manner.
Figure 1. Characterization of DB and ZBR regions within the Emi2 C-terminus. (A) Emi2 C terminal (CT) mutants. DBM, D-box mutant; ZBRM, zinc-binding region mutant; 2M, double mutant. All relevant experiments in this article were performed with Emi2 CT. (B) In vitro APC/C assay was performed in the presence or absence of 600 nM GST-Emi2 with either Cdc20 or Cdh1 as the activator. Conversion of radiolabeled Cyclin B to ubiquitylated forms was monitored by autoradiography. n.s., nonmodified substrates. (C) recombinant MBP-Emi2, 50 nM (WT or mutants), was conjugated to amylose beads and incubated in Crude S extract for 20 min at 22°C. Beads were washed five times with PBS (supplemented with 300 mM NaCl and 0.1% Triton). The amount of associated Cdc27 was detected by Western blotting. In, Input. (D) recombinant MBP or MPB-Emi2, 50 nM (WT or mutants), was added into CSF extracts supplemented with Ca2+. Aliquots removed at the indicated times were analyzed by SDS-PAGE and immunoblotted for Cyclin B. (E) recombinant MBP or MPB-Emi2, 800 nM (WT or mutants), was added into in vitro APC/C assay with IVT Cdc20 as the activator. The immunoprecipitated APC/C was preincubated with Emi2 and Cdc20 together with E1, E2, and Ubiquitin for 1 h before substrates were added. Conversion of radiolabeled Cyclin B to ubiquitylated forms was monitored by autoradiography and phosphorimager. Four independent experiments were further quantified with ImageQuant5.0 (Molecular Dynamics, Sunnyvale, CA). n.s., nonmodified substrates.
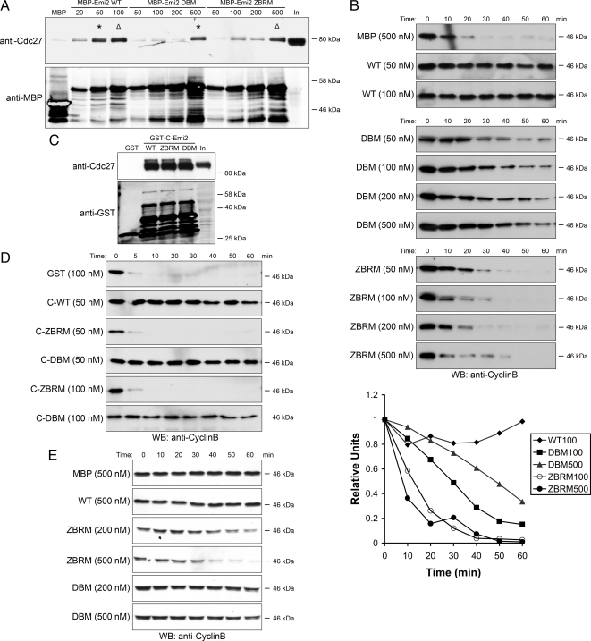
Figure 2. DB promotes binding of Emi2 to APC/C, whereas ZBR, is critical for its APC/C inhibitory activity. (A) Recombinant MBP or MBP-Emi2 (WT or mutant) at indicated concentrations was incubated in Crude S extract for 20 min at 22°C at the concentration as indicated and then pulled out with amylose beads. Samples were analyzed as in Figure 1C. Asterisks indicate that the amount of APC/C associated with 500 nM DBM was equal to that with 50 nM WT; triangles indicate that the amount of APC/C associated with 500 nM ZBRM was equal to that with 100 nM WT. In, Input. (B) Recombinant MBP or MBP-Emi2 (WT or mutant) at indicated concentrations were added into CSF extracts supplemented with Ca2+. Samples were analyzed as in Figure 1D; five samples as indicated were quantified with ImageQuant5.0. (C) recombinant GST-C-Emi2, 100 nM (WT or mutants), was conjugated to Glutathione beads and incubated in CSF extract supplemented with 50 nM MBP-Emi2 for 30 min at 22°C. Beads were washed five times with PBS (supplemented with 300 mM NaCl and 0.1% Triton). The amount of associated Cdc27 was detected by Western blotting. In, Input. (D) Recombinant GST or GST-C-Emi2, 50 nM or 100 nM (WT or mutants), was added into CSF extracts supplemented with Ca2+. Aliquots removed at the indicated times were analyzed by SDS-PAGE and immunoblotted for Cyclin B. (E) Recombinant MBP or MPB-Emi2 proteins (WT or mutants) at indicated concentrations were added into CSF extracts. Aliquots removed at the indicated times were analyzed by SDS-PAGE and immunoblotted for Cyclin B.
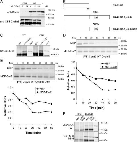
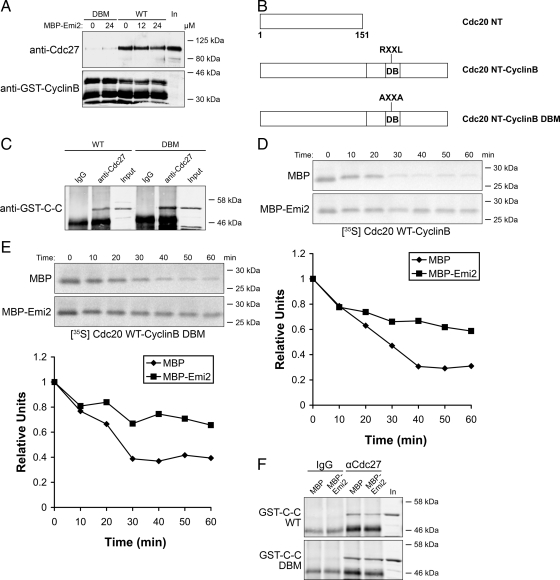
Figure 3. Emi2 inhibits Cdc20 dependent activation of APC/C activity but not substrate binding. (A) WT or DBM GST-Cyclin B (aa 1-70, 2×; 2.5 μM) conjugated to glutathione beads was incubated in M phase extract in the absence or presence of recombinant MBP-Emi2 at indicated concentrations for 20 min at 22°C. GST-Cyclin B was retrieved from the extract by centrifugation, washed, and immunoblotted for Cdc27 or GST. In, Input. (B) Diagram of the chimeric protein. hCdc20 aa 1-151 was linked with hCyclin B1 1-106 (Cdc20 NT-Cyclin B). Cdc20 NT-Cyclin B DBM: Cdc20 NT-Cyclin B with R42A, L45A mutation on Cyclin B. (C) APC/C immunoprecipitated from M phase extracts was incubated in XB buffer with 250 nM recombinant GST-Cdc20 NT-Cyclin B (GST-C-C; WT or DBM) for 20 min at 22°C. APC/C beads were retrieved and washed. The amount of associated GST-C-C was detected by Western blotting. In, Input. (D) IVT 35S labeled Cdc20 NT-Cyclin B was added to Cdc20-depleted CSF extract supplemented with 60 nM recombinant MBP or MBP-Emi2. After Ca2+ addition, aliquots removed at the indicated times were subjected to autoradiography for IVT Cdc20 NT-Cyclin B as well as to Western blotting for endogenous Cyclin B (see Supplementary Figure S1). Results were quantified with ImageQuant5.0. (E) Same as in Figure 2C except that Cdc20 NT-Cyclin B DBM was analyzed. (F) APC/C immunoprecipitated from M phase extracts was incubated in XB buffer with 250 nM recombinant GST-Cdc20 NT-Cyclin B (GST-C-C) in the presence of 500 nM MBP or MBP-Emi2 for 20 min at 22°C. APC/C beads were retrieved and washed. The amount of associated GST-C-C was detected by Western blotting. In, Input.
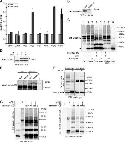
Figure 4. Emi2 inhibits APC/C by blocking the transfer of ubiquitin from activated E2 to substrates. (A) MBP or MBP-Emi2 conjugated to amylose beads were incubated with 35S-labeled IVT APC subunits for 1 h at 22°C. Beads were washed and bound IVT APC subunits were examined by SDS-PAGE and autoradiography. Results from at least three independent experiments for each subunit were quantified with ImageQuant5.0. (B) APC/C immunoprecipitated from mitotic extracts was preincubated with MBP or MBP-Emi2 (600 nM) for 15 min at 22°C. Purified His-UbcH10 was added to both samples and incubated for 1 h at 22°C. APC/C beads were washed and the bound UbcH10 was analyzed by Western blotting. (C) APC/C was immunoprecipitated from mitotic extracts and incubated with purified His-UbcH10 in the presence of MBP or MBP-Emi2 (600 nM) for 1 h at 22°C. E1, ubiquitin, and an energy regeneration system were also added to the reactions. Beads (washed or not with PBS supplemented with 300 mM NaCl and 0.1% Triton-100) and supernatant were separated and analyzed by SDS-PAGE and immunoblotted for UbcH10. Lane 1 was APC/C immunoprecipitant without UbcH10. The arrow indicates unmodified His-UbcH10. (D) His-UbcH10 was incubated with E1, ubiquitin and an energy regenerating system in the presence or absence of 600 nM Emi2 for 30 min at 22°C. Reactions were stopped with addition of sample buffer and charging of UbcH10 was analyzed by His immunoblotting. The asterisk indicates charged/activated E2. (E) APC/C immunoprecipitated from M phase extracts was incubated in XB buffer with recombinant His-Cdc20 in the presence of 500 nM MBP or MBP-Emi2 for 20 min at 22°C. APC/C beads were retrieved and washed. The amount of associated His-Cdc20 was detected by Western blotting. (F) APC/C immunoprecipitated from mitotic extracts were incubated with precharged UbcH10, Cyclin B, and an energy-regenerating system in the presence or absence of MBP-Emi2 (600 nM) for 1 h at 22°C. Sample buffer was added to supernatant and APC/C beads separately. The formation of ubiquitin conjugates on Cyclin B was analyzed by Myc Western blotting. (G) In vitro APC/C assay was performed in the presence of 500 nM MBP or MBP-Emi2 (WT or ZBRM) and the formation of ubiquitin conjugates on both UbcH10 and Cyclin B were analyzed by Western blotting for UbcH10 or Myc. n.s., nonmodified substrates.
Figure 5. Emi2 inhibits APC/C in a catalytic manner. (A) APC/C were immunoprecipitated from M phase extract and incubated with 1 μM recombinant His-Cdc20 and MBP-Emi2 at indicated concentrations for 45 min before substrate was added. Conversion of radiolabeled Cyclin B to ubiquitylated forms was monitored by autoradiography and phosphorimager. Results were further quantified with ImageQuant5.0. n.s., nonmodified substrates. (B) APC/C immunoprecipitated from same egg extract used in Figure 5A (Note that in experiments shown in Figure 5A, extract was driven into M phase as described in Materials and Methods) were quantified with recombinant GST-Cdc27 by Western blotting. Asterisks indicate that 5% of the amount of APC/C from one sample of the APC/C assay in A is equal to the amount of 8 μl recombinant GST-Cdc27 (85 nM). As the total volume of each sample in the APC/C assay was 40 μl, the concentration of APC/C in A was calculated to be 340 nM. (C) APC/C were immunoprecipitated from M phase extract and incubated with 1 μM recombinant His-Cdc20 and 5 nM MBP-Emi2 for indicated length of time before substrate was added. Conversion of radiolabeled Cyclin B to ubiquitylated forms was monitored by autoradiography and phosphorimager. Results were further quantified with ImageQuant5.0. Neg Ctr, 5 nM MBP was added instead of MBP-Emi2; Pos Ctr, 500 nM MBP-Emi2 was added; n.s., nonmodified substrates.
Burton,
Mad3p, a pseudosubstrate inhibitor of APCCdc20 in the spindle assembly checkpoint.
2007, Pubmed
Burton,
Mad3p, a pseudosubstrate inhibitor of APCCdc20 in the spindle assembly checkpoint.
2007,
Pubmed Casaletto,
Inhibition of the anaphase-promoting complex by the Xnf7 ubiquitin ligase.
2005,
Pubmed
,
Xenbase Castro,
The anaphase-promoting complex: a key factor in the regulation of cell cycle.
2005,
Pubmed Choi,
Unique D box and KEN box sequences limit ubiquitination of Acm1 and promote pseudosubstrate inhibition of the anaphase-promoting complex.
2008,
Pubmed Di Fiore,
Emi1 is needed to couple DNA replication with mitosis but does not regulate activation of the mitotic APC/C.
2007,
Pubmed Hayes,
Early mitotic degradation of Nek2A depends on Cdc20-independent interaction with the APC/C.
2006,
Pubmed
,
Xenbase Hochegger,
New B-type cyclin synthesis is required between meiosis I and II during Xenopus oocyte maturation.
2001,
Pubmed
,
Xenbase Kimata,
A mutual inhibition between APC/C and its substrate Mes1 required for meiotic progression in fission yeast.
2008,
Pubmed
,
Xenbase Kimata,
A role for the Fizzy/Cdc20 family of proteins in activation of the APC/C distinct from substrate recruitment.
2008,
Pubmed
,
Xenbase Machida,
The APC/C inhibitor, Emi1, is essential for prevention of rereplication.
2007,
Pubmed Malureanu,
BubR1 N terminus acts as a soluble inhibitor of cyclin B degradation by APC/C(Cdc20) in interphase.
2009,
Pubmed Marangos,
Securin regulates entry into M-phase by modulating the stability of cyclin B.
2008,
Pubmed Matyskiela,
Analysis of activator-binding sites on the APC/C supports a cooperative substrate-binding mechanism.
2009,
Pubmed Miller,
Emi1 stably binds and inhibits the anaphase-promoting complex/cyclosome as a pseudosubstrate inhibitor.
2006,
Pubmed Murray,
Cell cycle extracts.
1991,
Pubmed Musacchio,
The spindle-assembly checkpoint in space and time.
2007,
Pubmed Ozkan,
Mechanistic insight into the allosteric activation of a ubiquitin-conjugating enzyme by RING-type ubiquitin ligases.
2005,
Pubmed Peters,
The anaphase promoting complex/cyclosome: a machine designed to destroy.
2006,
Pubmed Smythe,
Systems for the study of nuclear assembly, DNA replication, and nuclear breakdown in Xenopus laevis egg extracts.
1991,
Pubmed
,
Xenbase Sullivan,
Finishing mitosis, one step at a time.
2007,
Pubmed Summers,
The unique N terminus of the UbcH10 E2 enzyme controls the threshold for APC activation and enhances checkpoint regulation of the APC.
2008,
Pubmed Wolthuis,
Cdc20 and Cks direct the spindle checkpoint-independent destruction of cyclin A.
2008,
Pubmed Wu,
Across the meiotic divide - CSF activity in the post-Emi2/XErp1 era.
2008,
Pubmed
,
Xenbase Wu,
Control of Emi2 activity and stability through Mos-mediated recruitment of PP2A.
2007,
Pubmed
,
Xenbase Wu,
A role for Cdc2- and PP2A-mediated regulation of Emi2 in the maintenance of CSF arrest.
2007,
Pubmed
,
Xenbase Yu,
Cdc20: a WD40 activator for a cell cycle degradation machine.
2007,
Pubmed