|
Fig. 1. Xphb1 is expressed in the presumptive cranial neural crest (CNC) region. (A-Hâ²) In situ hybridization (ISH) for Xphb1 (A-H) and Xphb1 plus twist (Hâ²,Hâ²). (A) At blastula (stage 9) Xphb1 is expressed in the dorsal animal ectoderm (arrowheads; animal pole is towards the top). (B) At late gastrula stage (stage 11.5) Xphb1 transcripts are found in the posterior dorsal area (arrowhead). (C) At neurula stage (dorsal view) Xphb1 is detected in migrating neural crest (arrowhead) and in the neural tube. (D,E) Semi-sections of stage 10 (D) and stage 11.5 (E) gastrula stage Xenopus embryos (animal pole towards the top). Insets demonstrate Xphb1 expression in the mesendoderm (d) and in the posterior neuroectoderm including mesoderm (e). No Xphb1 mRNA is detectable in comparable regions of sense control embryos (dâ²,eâ²). (F,G) From neurulation onwards (F, stage 23; G, stage 28; lateral view) Xphb1 expression is restricted to the neural crest territory (arrowheads), the eye and brain. (H-Hâ²) Double ISH at stage 18 shows that Xphb1 (H, purple) is partially co-expressed with twist (blue) in the neural crest (Hâ²). (Hâ²) Transverse section showing the colocalization of Xphb1 and twist (arrow); Xphb1 (purple arrowhead) and twist (blue arrowhead) are also expressed in non-overlapping regions. Scale bars: 400 μm. (I) RT-PCR analysis of Xphb1 expression at the indicated stages. ornithine decarboxylase (ODC) was used as an internal control. Additional controls were performed without reverse transcriptase (âRT) and without cDNA (H2O). |
|
Fig. 2. Xphb1 is required for CNC formation. (A) The phb1 MO, showing its binding site in Xphb1. Nucleotides that are identical between Xphb1 and human PHB1 (Hphb1) or Xphb2 are indicated (asterisks). A standard control morpholino (co MO) tagged with 3Ⲡcarboxyfluorescein was used as control. (B) In TnT in vitro translation, phb1 MO specifically blocks the translation of Xphb1 (lane 2). The phb1 MO had no effect on the translation of Hphb1 (lane 3) or Xphb2 (lane 6). (C) Injection (*) of phb1 MO, but not of co MO, efficiently inhibited twist expression. This was rescued by co-injection of Hphb1 mRNA or Xphb1 mRNA lacking the morpholino binding site, whereas Xphb2 mRNA showed no effect. β-gal was used as a lineage tracer (light blue). The co MO-injected side appears fluorescently labeled. Beneath is shown the percentage of Xenopus embryos with reduced twist expression. n, number of embryos analyzed. **, P<0.005. Error bars indicate standard error. |
|
Fig. 3. Xphb1 regulates CNC formation independently of proliferation and apoptosis. (A-C,E,F) Phospho-histone H3 staining (A-C) and TUNEL assay (E,F) of single side-injected (*) Xenopus embryos. Dextran-FITC marks the injected side (C). (D,G) Quantification of phospho-histone H3 staining (D) and TUNEL assay (G). The average number of cells counted on the uninjected (n.i.) side of the embryo was set at 100%; n, number of embryos analyzed. Neither proliferation nor apoptosis was influenced after phb1 MO injection. Error bars indicate standard error. |
|
Fig. 4. Xphb1 knockdown inhibits expression of the CNC markers snail2 and foxD3 but not of c-myc, snail1 and AP-2. Depletion of Xphb1 mediated by phb1 MO injection (*) specifically inhibited snail2 and foxD3 expression. Neural crest markers c-myc, snail1 and AP-2 were not affected by Xphb1 knockdown. |
|
Fig. 5. Xphb1 acts downstream of c-myc and upstream of twist, snail2 and foxD3. (A) Injection of c-myc MO (*) efficiently inhibited Xphb1 expression (90%, n=116). (B) Xenopus embryos injected with c-myc MO and analyzed by quantitative real-time PCR showed a reduction in relative Xphb1 expression (normalized to the level of ODC expression). **, P<0.005. (C) c-myc MO-mediated depletion of twist, snail2 and foxD3 was rescued by co-injection of Xphb1 mRNA (twist, **, P<0.005; snail2, *, P<0.05; foxD3, **, P<0.005), whereas Xphb2 had no effect. n, number of embryos analyzed. Error bars indicate standard error. |
|
Fig. 6. Expression of snail1 and AP-2 is regulated by c-myc independently of Xphb1. The expression of snail1 and AP-2 was reduced by injection (*) of c-myc MO. This was not rescued by co-injection of Xphb1 mRNA. n, number of embryos analyzed. **, P<0.005. Error bars indicate standard error. |
|
Fig. 7. Xphb1 depletion does not shift the neural plate border. (A-C) The expression of zic3, pax3 and meis3 at stage 14 was not affected after phb1 MO (*) injection. (D,E) cytokeratin Xk81A1 (D, stage 16) and sox2 (E, stage 18) expression areas remained unchanged upon phb1 MO injection. (F) In double ISH, the snail1 (purple) expression area facing the sox2 (red) region showed a normal pattern after Xphb1 depletion (arrowhead marks β-gal staining). (G) Double ISH for sox2 (red) and snail2 (purple), which is lost on the phb1 MO-injection side. |
|
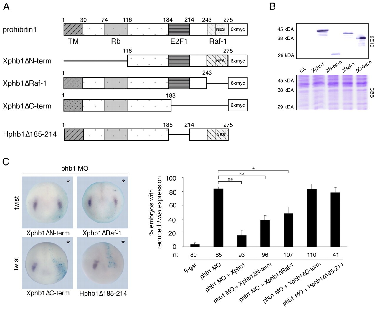
Fig. 8. The E2F1-binding domain is required for CNC formation. (A) Model of prohibitin1 protein domains (according to the human protein structure). Beneath are shown the various Xphb1 mutants (Xphb1δN-term, Xphb1δRaf-1, Xphb1δC-term) and a human PHB1 mutant that lacks the E2F1 binding site (Hphb1δ185-214). Deletions are indicated by the thin lines. TM, transmembrane domain; NES, nuclear export signal. (B) In western blots, Xphb1 mutants were detected by anti-myc (9E10) antibody. Coomassie Brilliant Blue (CBB) staining was used to reveal equal loading. (C) Xphb1 mutants and Hphb1δ185-214 co-injected with phb1 MO (*) and analyzed by twist ISH showed that both of the mutants that lack the E2F1 binding site were unable to rescue twist expression. n, number of embryos analyzed. **, P<0.005; *, P<0.05. Error bars indicate standard error. |
|
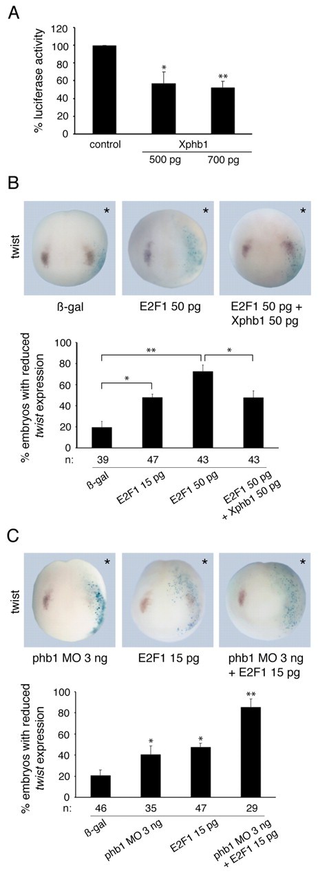
Fig. 9. E2F1 transcriptional activity is regulated by Xphb1 and affects neural crest formation. (A) Luciferase reporter assay performed with Xenopus embryos injected with Gal4-DBD-E2F1, pFR trans-reporter plasmid (control) and different concentrations of Xphb1 mRNA. The transcriptional activity of E2F1 decreased when Xphb1 was overexpressed. (B) Injection (*) of human E2F1 DNA inhibited twist expression in a concentration-dependent manner. This was rescued by co-injection of Xphb1 mRNA. (C) Knockdown of Xphb1 by phb1 MO (3 ng) together with human E2F1 DNA injection (*) act synergistically in repressing twist expression. n, number of embryos analyzed. **, P<0.005; *, P<0.05. Error bars indicate standard error. |
|
Fig. S2. Mesodermal gene expression is not perturbed after Xphb1 depletion. The mesodermal marker genes Xbra and chordin showed a normal expression pattern after the single-sided injection of phb1 MO (16 ng). In the middle column, embryos are shown from the vegetal pole, whereas left and right panels display lateral views. Lateral n.i., uninjected side; lateral in., injected side. Injected sides are marked by asterisks and blue β-gal staining. |
|
Fig. S3. Quota of phenotypes in Xphb1-depleted embryos. (A) Quantification of in situ hybridization data showing reduced gene expression in single side-injected embryos (16 ng phb1 MO). The expression of twist, snail2 and foxD3, but not of snail1, AP-2 and c-myc, decreased after Xphb1 depletion. n, number of analyzed embryos; error bars indicate standard error. **, P<0.005; Student�s t-test. (B) Example sets of ISH (twist/snail2 versus snail1/AP-2) at stage 18. |
|
Fig. S4. Real-time PCR analysis of Xphb1 knockdown. (A) Embryos injected with phb1 MO (16 ng) displayed a reduction in relative twist (50%) and snail2 (40%) expression, which was reversed by co-injection of Hphb1 mRNA (700 pg). (B) The amount of c-myc and snail1 transcripts was unchanged. The relative expression of AP-2, however, was slightly decreased (30%). Values were normalized to ODC expression. *, Pâ¤0.1; Student�s t-test. Error bars indicate standard error. |