XB-ART-42322
J Cell Sci
2010 Dec 01;123Pt 23:4128-44. doi: 10.1242/jcs.072041.
Show Gene links
Show Anatomy links
Xenopus Kazrin interacts with ARVCF-catenin, spectrin and p190B RhoGAP, and modulates RhoA activity and epithelial integrity.
Cho K, Vaught TG, Ji H, Gu D, Papasakelariou-Yared C, Horstmann N, Jennings JM, Lee M, Sevilla LM, Kloc M, Reynolds AB, Watt FM, Brennan RG, Kowalczyk AP, McCrea PD.
???displayArticle.abstract???
In common with other p120-catenin subfamily members, Xenopus ARVCF (xARVCF) binds cadherin cytoplasmic domains to enhance cadherin metabolic stability or, when dissociated, modulates Rho-family GTPases. We report here that xARVCF binds and is stabilized by Xenopus KazrinA (xKazrinA), a widely expressed conserved protein that bears little homology to established protein families, and which is known to influence keratinocyte proliferation and differentiation and cytoskeletal activity. Although we found that xKazrinA binds directly to xARVCF, we did not resolve xKazrinA within a larger ternary complex with cadherin, nor did it co-precipitate with core desmosomal components. Instead, screening revealed that xKazrinA binds spectrin, suggesting a potential means by which xKazrinA localizes to cell-cell borders. This was supported by the resolution of a ternary biochemical complex of xARVCF-xKazrinA-xβ2-spectrin and, in vivo, by the finding that ectodermal shedding followed depletion of xKazrin in Xenopus embryos, a phenotype partially rescued with exogenous xARVCF. Cell shedding appeared to be the consequence of RhoA activation, and thereby altered actin organization and cadherin function. Indeed, we also revealed that xKazrinA binds p190B RhoGAP, which was likewise capable of rescuing Kazrin depletion. Finally, xKazrinA was found to associate with δ-catenins and p0071-catenins but not with p120-catenin, suggesting that Kazrin interacts selectively with additional members of the p120-catenin subfamily. Taken together, our study supports the essential role of Kazrin in development, and reveals the biochemical and functional association of KazrinA with ARVCF-catenin, spectrin and p190B RhoGAP.
???displayArticle.pubmedLink??? 21062899
???displayArticle.pmcLink??? PMC2987443
???displayArticle.link??? J Cell Sci
???displayArticle.grants??? [+]
CA-16672 NCI NIH HHS , GM-5-T32-HD07325 NIGMS NIH HHS , R01-GM52112 NIGMS NIH HHS , P30 CA016672 NCI NIH HHS , R01 GM052112 NIGMS NIH HHS , T32 HD007325 NICHD NIH HHS
Species referenced: Xenopus
Genes referenced: actl6a arhgap1 arvcf cltc ctnnd1 kazn myc rho rho.2 rhoa rhoa.2
???displayArticle.morpholinos??? kazn MO1
???attribute.lit??? ???displayArticles.show???
|
|
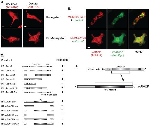
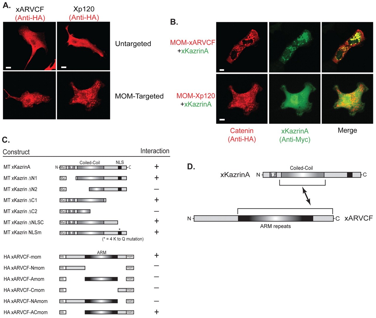
Fig.3. Mitochondrial colocalization of xKazrinA with xARVCF in Xenopus A6 cells and binding domain mapping. (A) HA-tagged xARVCF or Xp120 were transfected into Xenopus kidney epithelial A6 cells, where they each displayed predominant cytoplasmic localization (top panels). Once fused to a peptide sequence tag from human Bcl-Xl directing their ectopic localization to the MOM, xARVCF and Xp120 displayed a punctate pattern characteristic of mitochondrial localization (bottom panels). (B) Coexpression of MycâxKazrinA with MOM-targeted HAâxARVCF or HAâXp120 (top and bottom panels, respectively). Cells were coimmunostained for localization of the catenin (HA-epitope, left panels) and for xKazrinA (Myc-epitope, center panels). Co-localization of xKazrinA was observed with xARVCF but not with Xp120, as shown in the merged images (right panels). (C) List of Myc-tagged (MT) xKazrinA and HA-tagged xARVCF constructs (see text for details) and their interaction status. Asterisk indicates mutation of lysine to glutamine; LZ, leucine zipper; mom, mitochondrial outer membrane; ARM, Armadillo domain. The co-relocalization of xKazrinA deletion mutants was tested in the presence of full-length MOM-targeted xARVCF (upper set). Conversely, full-length xKazrinA was tested for co-relocalization with deletion constructs of MOM-targeted xARVCF (lower set). A positive score (+) indicates that numerous cells coexpressing the indicated xKazrinA or xARVCF deletion constructs showed colocalization of xKazrinA with the MOM-targeted xARVCF construct. (D) Representation of the xARVCFâxKazrinA interaction, indicating the putative regions of association. Scale bars: 20 μm. |
|
|
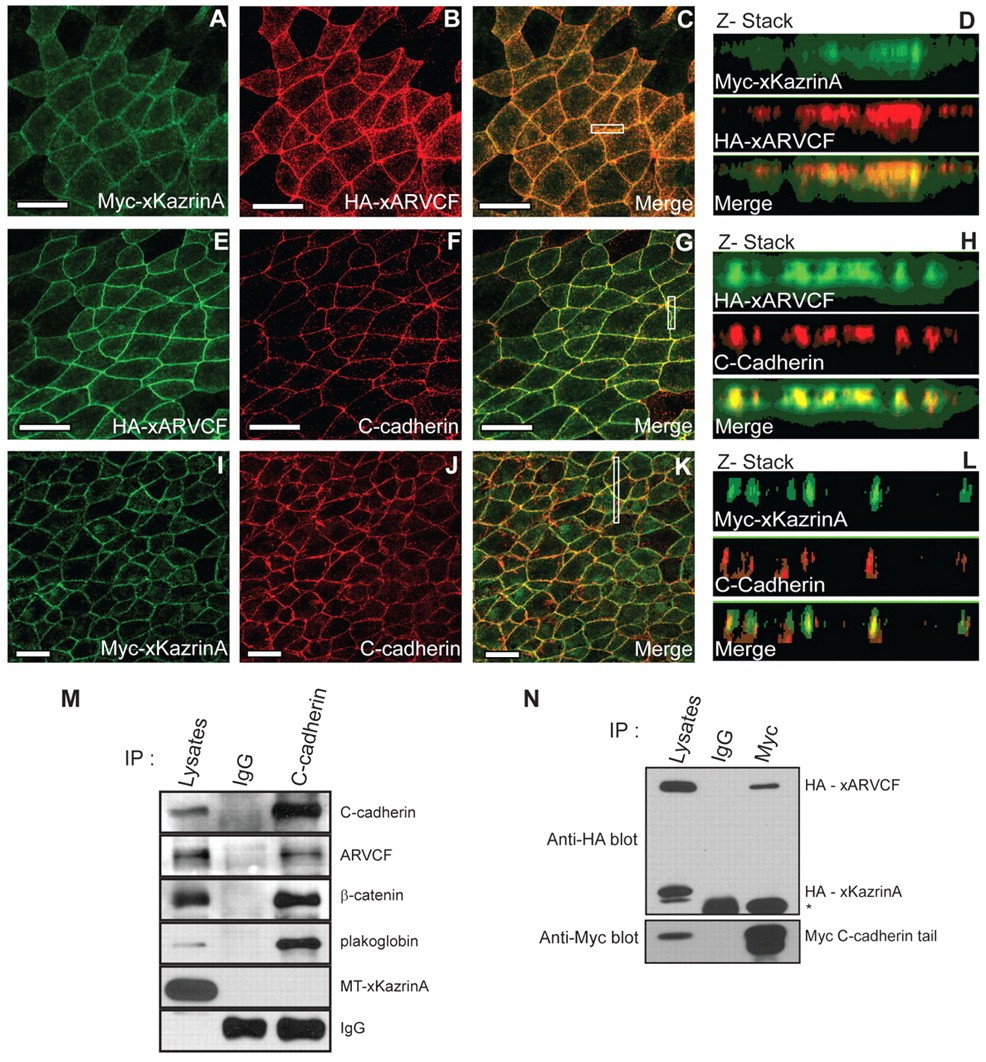
Fig.4. Cellular localization of xKazrinA in ectodermal explants of Xenopus blastula (stage 10) embryos. (AâD) Localization and colocalization of coexpressed MycâxKazrinA and HAâxARVCF in the outer ectodermal layer, detected using anti-Myc and anti-HA antibodies, respectively. The area outlined by a white rectangle in C, was viewed using Z-stack section images (shown in D). (EâH) Localization and colocalization of HAâxARVCF and C-cadherin, detected using anti-Myc and anti-C-cadherin antibodies, respectively. (IâL) Localization and colocalization of MycâxKazrinA and xC-cadherin. (M) Co-immunoprecipitation of MycâxKazrinA (MT-xKazrinA) with adherens junction components. MycâxKazrinA was expressed in early embryos lysed at stage 9â10 and endogenous xC-cadherin was immunoprecipitated. Co-precipitated proteins were detected by immunoblotting using the indicated antibodies. (N) Co-immunoprecipitation tests following the coexpression of MycâxC-cadherin tail, HAâxARVCF and HAâxKazrinA. MycâxC-cadherin tail was precipitated using anti-Myc antibodies. Co-associated HAâxARVCF and HAâxKazrinA were detected (versus not) using anti-HA antibody. Asterisk indicates migration of IgG heavy chains (50 kDa). Scale bars: 50 μm. |
|
|
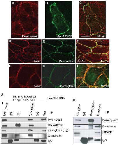
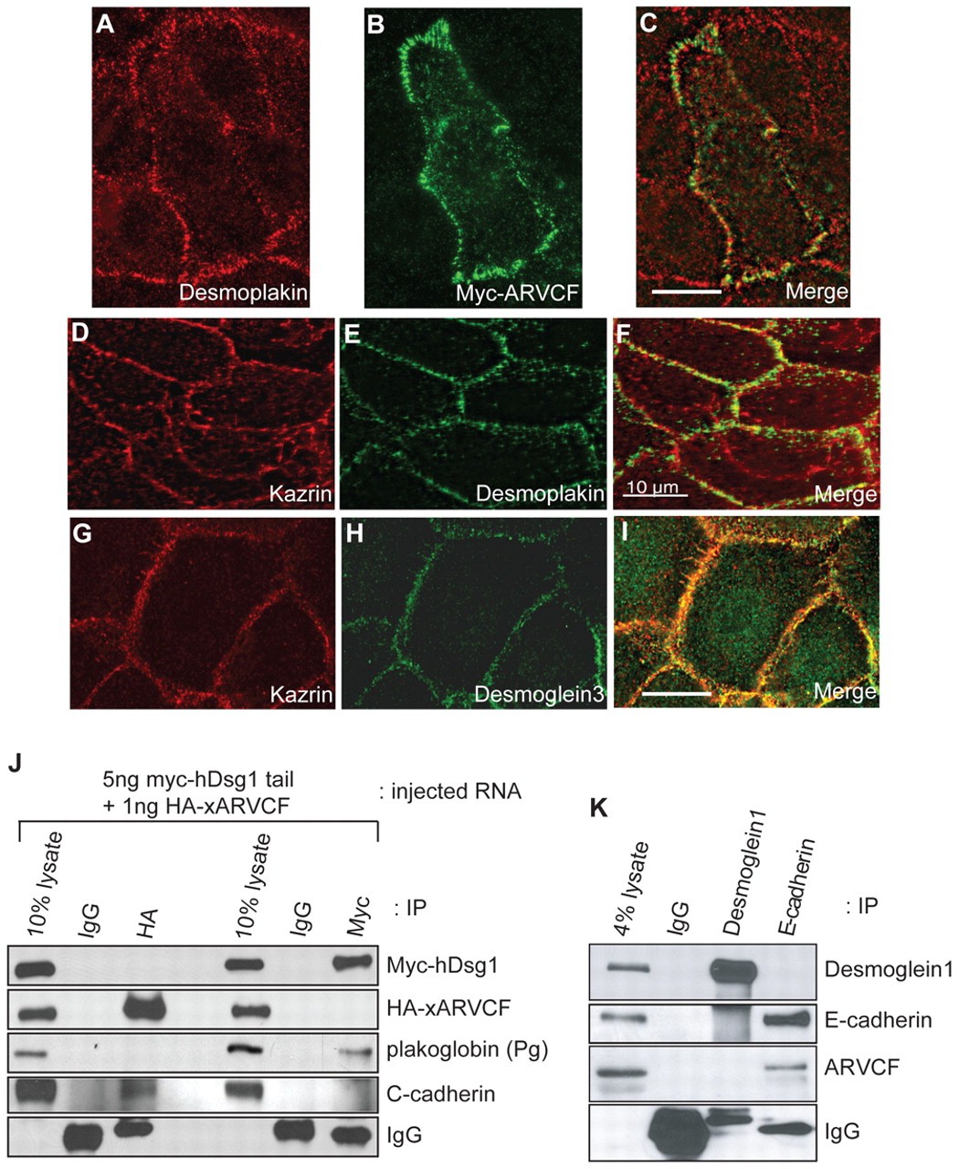
Fig.5. Kazrin and ARVCF localization in desmosome. (AâI) Human keratinocytes were immunolabeled for the endogenous desmosomal marker desmoplakin (A,E), Myc-tagged xARVCF (B), or endogenous Kazrin (D,G). In addition, Kazrin localization was compared to that of endogenous desmoglein3 (H), a desmosomal cadherin. Merged images (F,I) show partial colocalization of Kazrin with desmoplakin and extensive colocalization with desmoglein3. Colocalization between desmoplakin and ARVCF is shown in C. Photos represent projection images of deconvolved Z-stacks. Scale bars: 10 μm. (J) Interaction between desmosomal cadherin desmoglein1 (Dsg1) and xARVCF in Xenopus embryo lysates. Indicated amounts of in vitro transcribed RNAs were microinjected into one-cell stage embryos. Then, early gastrula embryos were lysed and human desmoglein1 tail or xARVCF were immunoprecipitated, followed by SDS-PAGE and western blotting. (K) Endogenous desmoglein1 or E-cadherin were immunoprecipitated from confluent A431 human epithelial carcinoma cells. Bound endogenous ARVCF was detected with human ARVCF-specific antibody. |
|
|
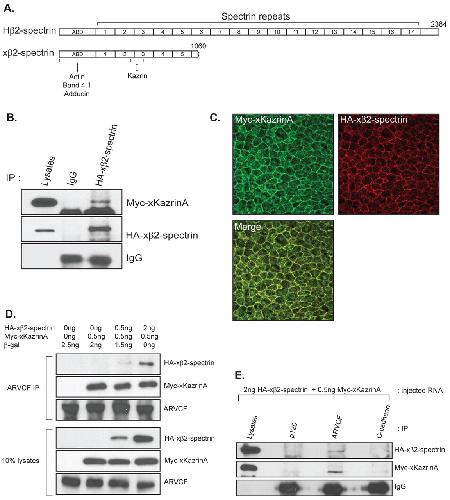
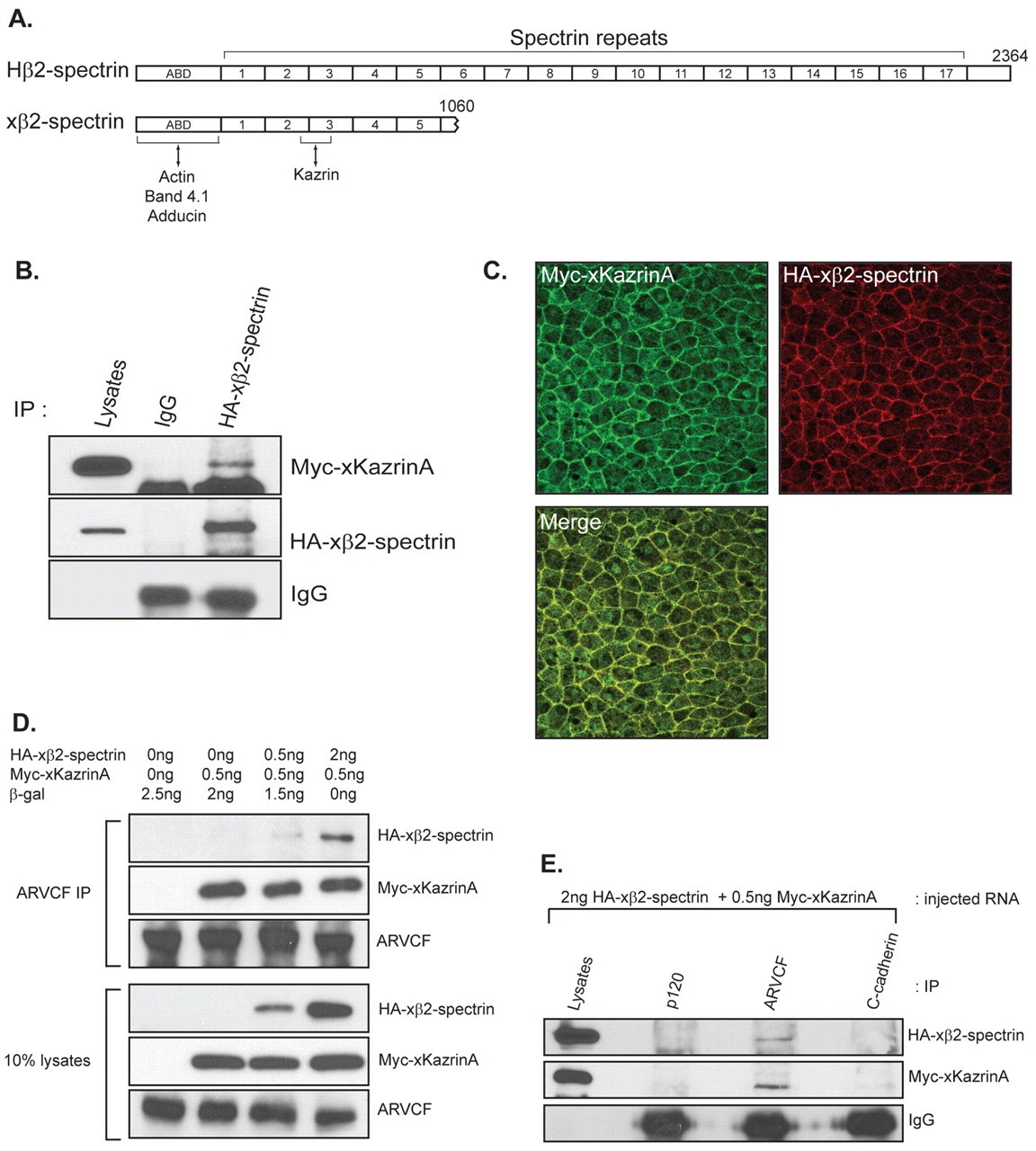
Fig.6. Association of xKazrinA and xβ2-spectrin, and ternary complex formation with xARVCF. (A) Comparison of human β2-spectrin (gene bank ID # NM_003128) and Xenopus partial β2-spectrin (BC046267). Actin-binding domain (ABD) and putative Kazrin-binding region are depicted. (B) In vivo binding of xKazrinA and xβ2-spectin. Enzymatically synthesized mRNAs encoding MycâxKazrinA and HAâxβ2-spectrin were co-injected into one-cell stage embryos, and the blastula embryo lysates were HA-immunoprecipitated followed by Myc immunoblotting. (C) Colocalization of xKazrinA and xβ2-spectrin in blastula ectoderm. Animal caps were isolated from blastula embryos (stage 9â10) expressing MycâxKazrinA and HAâxβ2-spectrin, followed by their respective (Myc and HA) immunofluorescent detection. (D) Formation of xARVCF, xβ2-spectrin and xKazrinA ternary complex. Blastula lysates from embryos injected with indicated amounts of each mRNA were immunoprecipitated with xARVCF antibody, followed by immunoblotting for MycâxKazrinA and HAâxβ2-spectrin. (E) ARVCF-specific ternary complex. Lysates from embryos expressing xβ2-spectrin and xKazrinA were immunoprecipitated using the indicated antibodies. Co-precipitating xβ2-spectrin or xKazrinA were detected by immunoblotting. |
|
|
Fig.7. Rescue of loss of ectoderm integrity, induced upon xKazrin depletion, through ectopic expression of xARVCF. (A) The indicated morpholinos and mRNAs were co-injected into one-cell stage embryos. After vitelline membrane removal, representative tailbud stage embryos were imaged (stage 20â22). (B) xARVCF rescue of xKazrin depletion effects upon ectoderm integrity. Two concentrations of xARVCF-encoding mRNA (ARV) were used in the rescues, with similar results being observed from four independent experiments. Error bars represent standard error of the mean (s.e.m.). Numerical results are shown in Table 3. |
|
|
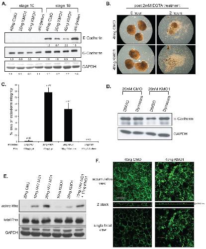
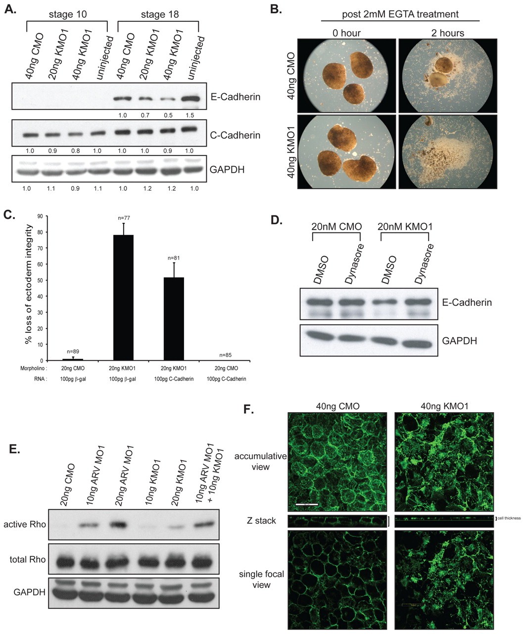
Fig.8. Effects of xKazrin depletion on cadherin expression, cellâcell adhesion, Rho activity and actin organization. (A) Decrease of cadherin protein levels after xKazrin depletion. Embryos injected at the one-cell stage with different amounts of the indicated morpholinos were lysed at early gastrula (stage 10) and neurula (stage 18) stages. xE-cadherin and xC-cadherin levels were visualized by immunoblotting. Band intensity was measured with AlphaEaseFC software (Alpha Innotech Corporation). (B) Cell dissociation assay using animal cap explants. Blastula ectoderm (animal caps; stage 9â10) from embryos injected with CMO or KMO1 were dissociated in the presence of 2 mM EGTA. Photos were taken at 0 hour and 2 hours following EGTA addition. (C) Rescue of ectodermal integrity, reduced upon xKazrin depletion, through expression of xC-cadherin. Embryos injected with the indicated morpholino and mRNA were assessed for ectoderm shedding at tailbud stages (stage 20â22). Error bars represent standard error of the mean (s.e.m.). Numerical results are shown in supplementary material Table S2. (D) Effect of inhibiting clathrin-mediated endocytosis on the reduced xE-cadherin levels observed following xKazrin depletion. One-cell stage embryos were injected with the indicated morpholinos. Embryos were subsequently (32â64 cell stages) incubated with 50 mM Dynasore (versus DMSO solvent). Lysates from neurula (stage 18) embryos were immunoblotted for xE-cadherin and GAPDH. (E) Rho activity in response to xARVCF and/or xKazrin depletion. The indicated morpholinos were injected into one-cell stage embryos, and lysates from late blastula (stage 9â10) embryos were tested for Rho activity in vitro. (F) Actin staining of blastula ectoderm after Kazrin depletion. Animal cap were isolated as mentioned in B and filamentous actin in deep (inner) cells was visualized using phalloidin-Alexa 488 fluorescence. Scale bar: 50 μm. |
|
|
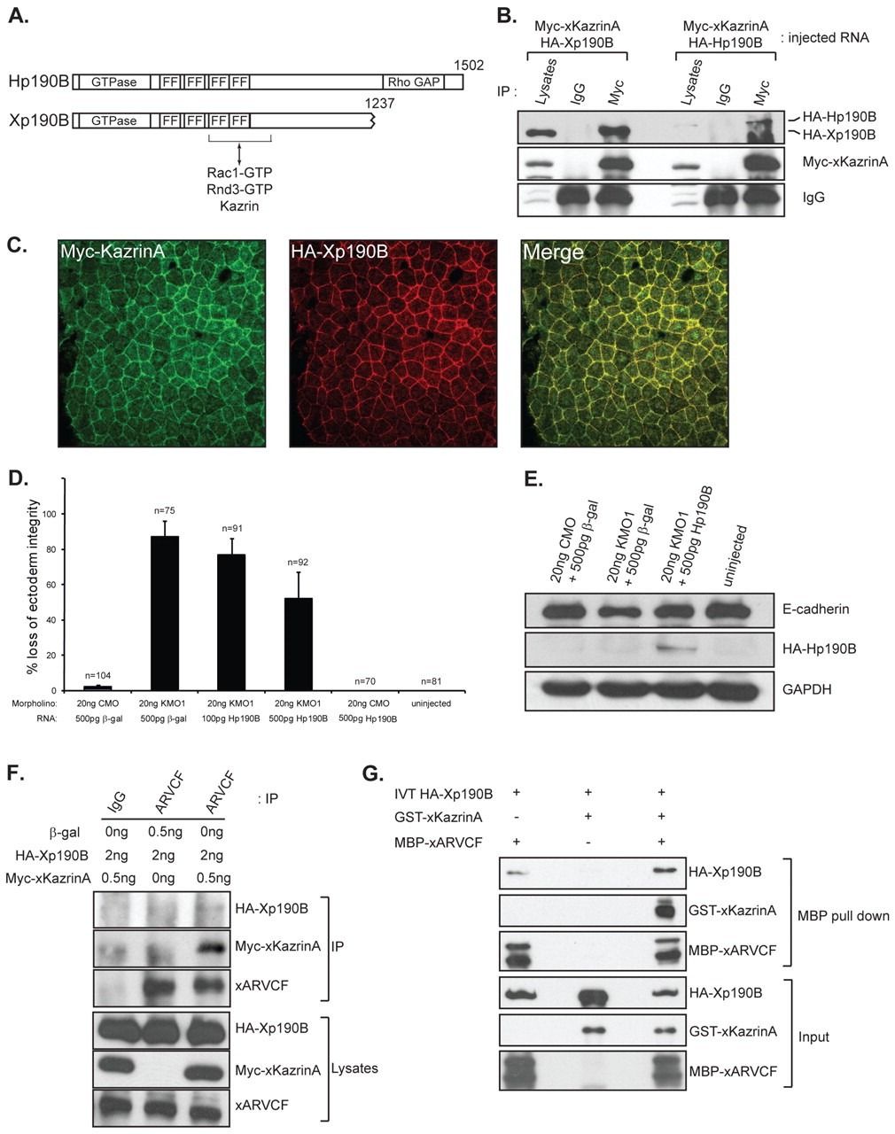
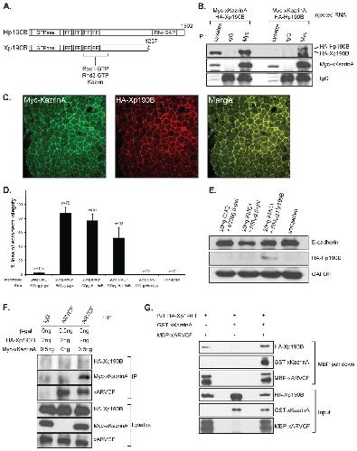
Fig.9. Interaction of xKazrinA with Xp190B, and the role of xKazrinA in xARVCFâXp190B RhoGAP association. (A) Comparison of human p190B (GeneBank ID # NM_001030055) and Xenopus p190B (BC084299.1). Protein domains were predicted using the SMART website (http://smart.emblheidelberg.de/). The predicted binding region of Rnd proteins and Kazrin is shown. (B) In vivo binding of xKazrinA to human and Xenopus p190B. The indicated mRNAs were injected into one-cell embryos. Immunoprecipitates of MycâxKazrinA were obtained from early gastrula (stage 10â11) extracts, followed by immunoblotting for p190Bs (HA antibody). (C) Colocalization of xKazrinA and Xp190B in blastula ectoderm. Blastula ectoderm (stage 9â10) coexpressing MycâxKazrinA and HAâXp190B was isolated, fixed and visualized by confocal fluorescent imaging for Myc and HA. (D) Partial rescue of ectoderm integrity, reduced following xKazrin depletion, upon expression of human p190B. Embryos were injected with the indicated amounts of morpholino and mRNA at the one-cell stage. Ectoderm integrity was evaluated at tailbud stage (stage 20â22) in three independent experiments. Error bars indicate standard error of the mean (s.e.m.). Numerical results are shown in supplementary material Table S3. (E) Ectopic p190B rescues xE-cadherin levels, reduced following xKazrin depletion. The indicated morpholinos and mRNAs were injected into one-cell embryos. Neurulation (stage 18) extracts were immunoblotted as indicated. (F) In vivo ternary complex formation of xARVCFâxKazrinAâXp190B. Extracts from gastrula-stage embryos expressing the indicated proteins and endogenous xARVCF were precipitated for xARVCF. Co-precipitated xKazrinA and Xp190B were detected using antibodies directed against Myc and HA, respectively. (G) In vitro ternary protein complex of xARVCFâxKazrinAâXp190B. In vitro transcribed and translated (IVT) Xp190B was incubated with bacterially purified GSTâxKazrinA and MBPâxARVCF. Pull-down of xARVCF occurred using amyloseâagarose beads, followed by immunoblotting as indicated. |
References [+] :
Aho,
cDNA cloning, mRNA expression, and chromosomal mapping of human and mouse periplakin genes.
1998, Pubmed
Aho, cDNA cloning, mRNA expression, and chromosomal mapping of human and mouse periplakin genes. 1998, Pubmed
Akhtar, RAC1 regulates adherens junctions through endocytosis of E-cadherin. 2001, Pubmed
Anastasiadis, p120-ctn: A nexus for contextual signaling via Rho GTPases. 2007, Pubmed
Anastasiadis, Inhibition of RhoA by p120 catenin. 2000, Pubmed
Aono, p120(ctn) acts as an inhibitory regulator of cadherin function in colon carcinoma cells. 1999, Pubmed
Baines, The CKK domain (DUF1781) binds microtubules and defines the CAMSAP/ssp4 family of animal proteins. 2009, Pubmed
Baines, Evolution of spectrin function in cytoskeletal and membrane networks. 2009, Pubmed
Baki, Presenilin-1 binds cytoplasmic epithelial cadherin, inhibits cadherin/p120 association, and regulates stability and function of the cadherin/catenin adhesion complex. 2001, Pubmed
Bedford, The FF domain: a novel motif that often accompanies WW domains. 1999, Pubmed
Bennett, Membrane domains based on ankyrin and spectrin associated with cell-cell interactions. 2009, Pubmed
Borrmann, The area composita of adhering junctions connecting heart muscle cells of vertebrates. II. Colocalizations of desmosomal and fascia adhaerens molecules in the intercalated disk. 2006, Pubmed
Brouns, p190 RhoGAP is the principal Src substrate in brain and regulates axon outgrowth, guidance and fasciculation. 2001, Pubmed
Bryant, The ins and outs of E-cadherin trafficking. 2004, Pubmed
Burkhard, Coiled coils: a highly versatile protein folding motif. 2001, Pubmed
Bustos, Coordination of Rho and Rac GTPase function via p190B RhoGAP. 2008, Pubmed
Cadigan, Wnt signaling from development to disease: insights from model systems. 2009, Pubmed , Xenbase
Calkins, Desmoglein endocytosis and desmosome disassembly are coordinated responses to pemphigus autoantibodies. 2006, Pubmed
Carmo-Fonseca, How genes find their way inside the cell nucleus. 2007, Pubmed
Charrasse, RhoA GTPase regulates M-cadherin activity and myoblast fusion. 2006, Pubmed
Chen, p120 catenin associates with kinesin and facilitates the transport of cadherin-catenin complexes to intercellular junctions. 2003, Pubmed
Choi, Structure of the armadillo repeat domain of plakophilin 1. 2005, Pubmed
Chuang, Long-range directional movement of an interphase chromosome site. 2006, Pubmed
Cokol, Finding nuclear localization signals. 2000, Pubmed
Daniel, The catenin p120(ctn) interacts with Kaiso, a novel BTB/POZ domain zinc finger transcription factor. 1999, Pubmed
Daniel, Dancing in and out of the nucleus: p120(ctn) and the transcription factor Kaiso. 2007, Pubmed
Davis, A core function for p120-catenin in cadherin turnover. 2003, Pubmed
Delva, Regulation of cadherin trafficking. 2009, Pubmed
DiColandrea, Subcellular distribution of envoplakin and periplakin: insights into their role as precursors of the epidermal cornified envelope. 2000, Pubmed
D'Souza-Schorey, Disassembling adherens junctions: breaking up is hard to do. 2005, Pubmed
Dundr, Actin-dependent intranuclear repositioning of an active gene locus in vivo. 2007, Pubmed
Ellis, Regulation of endocytic traffic by rho family GTPases. 2000, Pubmed , Xenbase
Fang, Vertebrate development requires ARVCF and p120 catenins and their interplay with RhoA and Rac. 2004, Pubmed , Xenbase
Fujita, Hakai, a c-Cbl-like protein, ubiquitinates and induces endocytosis of the E-cadherin complex. 2002, Pubmed
Gallicano, Dynamics and unexpected localization of the plakin binding protein, kazrin, in mouse eggs and early embryos. 2005, Pubmed
Giebelhaus, Changes in the expression of alpha-fodrin during embryonic development of Xenopus laevis. 1987, Pubmed , Xenbase
Gliem, Actin reorganization contributes to loss of cell adhesion in pemphigus vulgaris. 2010, Pubmed
Groot, Kazrin, a novel periplakin-interacting protein associated with desmosomes and the keratinocyte plasma membrane. 2004, Pubmed
Grosheva, p120 catenin affects cell motility via modulation of activity of Rho-family GTPases: a link between cell-cell contact formation and regulation of cell locomotion. 2001, Pubmed
Gu, Xenopus delta-catenin is essential in early embryogenesis and is functionally linked to cadherins and small GTPases. 2009, Pubmed , Xenbase
Hall, Studying protein-protein interactions via blot overlay or Far Western blot. 2004, Pubmed
Heasman, A functional test for maternally inherited cadherin in Xenopus shows its importance in cell adhesion at the blastula stage. 1994, Pubmed , Xenbase
Hernández, Adhesion-dependent regulation of p190RhoGAP in the developing brain by the Abl-related gene tyrosine kinase. 2004, Pubmed
Hong, Shared molecular mechanisms regulate multiple catenin proteins: canonical Wnt signals and components modulate p120-catenin isoform-1 and additional p120 subfamily members. 2010, Pubmed , Xenbase
Huber, Three-dimensional structure of the armadillo repeat region of beta-catenin. 1997, Pubmed
Iioka, Kaiso is a bimodal modulator for Wnt/beta-catenin signaling. 2009, Pubmed , Xenbase
Ireton, A novel role for p120 catenin in E-cadherin function. 2002, Pubmed
Ivanov, Endocytosis of epithelial apical junctional proteins by a clathrin-mediated pathway into a unique storage compartment. 2004, Pubmed
Izawa, ERBIN associates with p0071, an armadillo protein, at cell-cell junctions of epithelial cells. 2002, Pubmed
Izumi, Endocytosis of E-cadherin regulated by Rac and Cdc42 small G proteins through IQGAP1 and actin filaments. 2004, Pubmed
Johnson, Dynamic testicular adhesion junctions are immunologically unique. I. Localization of p120 catenin in rat testis. 2002, Pubmed
Jones, Successful recognition of protein folds using threading methods biased by sequence similarity and predicted secondary structure. 1999, Pubmed
Kanno, P120 catenin is associated with desmogleins when desmosomes are assembled in high-Ca2+ medium but not when disassembled in low-Ca2+ medium in DJM-1 cells. 2008, Pubmed
Kanno, P120-catenin is a novel desmoglein 3 interacting partner: identification of the p120-catenin association site of desmoglein 3. 2008, Pubmed
Kaufmann, Characterization of the signal that directs Bcl-x(L), but not Bcl-2, to the mitochondrial outer membrane. 2003, Pubmed
Kaufmann, The armadillo repeat region targets ARVCF to cadherin-based cellular junctions. 2000, Pubmed
Kausalya, Association of ARVCF with zonula occludens (ZO)-1 and ZO-2: binding to PDZ-domain proteins and cell-cell adhesion regulate plasma membrane and nuclear localization of ARVCF. 2004, Pubmed
Keon, Symplekin, a novel type of tight junction plaque protein. 1996, Pubmed
Kikuno, Prediction of the coding sequences of unidentified human genes. XIV. The complete sequences of 100 new cDNA clones from brain which code for large proteins in vitro. 1999, Pubmed
Kim, Isolation and characterization of XKaiso, a transcriptional repressor that associates with the catenin Xp120(ctn) in Xenopus laevis. 2002, Pubmed , Xenbase
Kim, Non-canonical Wnt signals are modulated by the Kaiso transcriptional repressor and p120-catenin. 2004, Pubmed , Xenbase
Kizhatil, Ankyrin-G is a molecular partner of E-cadherin in epithelial cells and early embryos. 2007, Pubmed
Klein, Genetic and genomic tools for Xenopus research: The NIH Xenopus initiative. 2002, Pubmed , Xenbase
Kowalczyk, Protecting your tail: regulation of cadherin degradation by p120-catenin. 2004, Pubmed
Lamaze, Regulation of receptor-mediated endocytosis by Rho and Rac. 1996, Pubmed , Xenbase
Laura, The Erbin PDZ domain binds with high affinity and specificity to the carboxyl termini of delta-catenin and ARVCF. 2002, Pubmed
Le, Recycling of E-cadherin: a potential mechanism for regulating cadherin dynamics. 1999, Pubmed
Lee, Disruption of gastrulation movements in Xenopus by a dominant-negative mutant for C-cadherin. 1995, Pubmed , Xenbase
Leung, Modulation of endocytic traffic in polarized Madin-Darby canine kidney cells by the small GTPase RhoA. 1999, Pubmed
Lim, A protein-protein interaction network for human inherited ataxias and disorders of Purkinje cell degeneration. 2006, Pubmed
Lupas, Predicting coiled coils from protein sequences. 1991, Pubmed
Macia, Dynasore, a cell-permeable inhibitor of dynamin. 2006, Pubmed
Magie, Rho1 interacts with p120ctn and alpha-catenin, and regulates cadherin-based adherens junction components in Drosophila. 2002, Pubmed
Marambaud, A presenilin-1/gamma-secretase cleavage releases the E-cadherin intracellular domain and regulates disassembly of adherens junctions. 2002, Pubmed
Mariner, ARVCF localizes to the nucleus and adherens junction and is mutually exclusive with p120(ctn) in E-cadherin complexes. 2000, Pubmed
McCrea, Junctional music that the nucleus hears: cell-cell contact signaling and the modulation of gene activity. 2009, Pubmed
Nachat, KazrinE is a desmosome-associated liprin that colocalises with acetylated microtubules. 2009, Pubmed
Niessen, Another job for the talented p120-catenin. 2006, Pubmed
Noren, p120 catenin regulates the actin cytoskeleton via Rho family GTPases. 2000, Pubmed
Noren, Cadherin engagement inhibits RhoA via p190RhoGAP. 2003, Pubmed
Ohkubo, p120(ctn) binds to the membrane-proximal region of the E-cadherin cytoplasmic domain and is involved in modulation of adhesion activity. 1999, Pubmed
Ozawa, The cytoplasmic domain of the cell adhesion molecule uvomorulin associates with three independent proteins structurally related in different species. 1989, Pubmed
Ozawa, The membrane-proximal region of the E-cadherin cytoplasmic domain prevents dimerization and negatively regulates adhesion activity. 1998, Pubmed
Papkoff, Regulation of complexed and free catenin pools by distinct mechanisms. Differential effects of Wnt-1 and v-Src. 1997, Pubmed
Park, Frodo links Dishevelled to the p120-catenin/Kaiso pathway: distinct catenin subfamilies promote Wnt signals. 2006, Pubmed , Xenbase
Park, Kaiso/p120-catenin and TCF/beta-catenin complexes coordinately regulate canonical Wnt gene targets. 2005, Pubmed , Xenbase
Pascual, Solution structure of the spectrin repeat: a left-handed antiparallel triple-helical coiled-coil. 1997, Pubmed
Paterson, Microinjection of recombinant p21rho induces rapid changes in cell morphology. 1990, Pubmed
Paulson, Xarvcf, Xenopus member of the p120 catenin subfamily associating with cadherin juxtamembrane region. 2000, Pubmed , Xenbase
Peifer, A repeating amino acid motif shared by proteins with diverse cellular roles. 1994, Pubmed
Rain, Yeast two-hybrid detection of integrase-host factor interactions. 2009, Pubmed
Reynolds, Regulation of cadherin stability and turnover by p120ctn: implications in disease and cancer. 2004, Pubmed
Ruzov, The interaction of xKaiso with xTcf3: a revised model for integration of epigenetic and Wnt signalling pathways. 2009, Pubmed , Xenbase
Ruzov, The non-methylated DNA-binding function of Kaiso is not required in early Xenopus laevis development. 2009, Pubmed , Xenbase
Schmalzing, Involvement of the GTP binding protein Rho in constitutive endocytosis in Xenopus laevis oocytes. 1995, Pubmed , Xenbase
Schmelzl, An efficient genetic screen in mammalian cultured cells. 2002, Pubmed
Sevilla, KazrinA is required for axial elongation and epidermal integrity in Xenopus tropicalis. 2008, Pubmed , Xenbase
Sevilla, Kazrin regulates keratinocyte cytoskeletal networks, intercellular junctions and differentiation. 2008, Pubmed
Sirotkin, Identification of a new human catenin gene family member (ARVCF) from the region deleted in velo-cardio-facial syndrome. 1997, Pubmed
Sparrow, Xenopus eHAND: a marker for the developing cardiovascular system of the embryo that is regulated by bone morphogenetic proteins. 1998, Pubmed , Xenbase
Spring, The catenin p120ctn inhibits Kaiso-mediated transcriptional repression of the beta-catenin/TCF target gene matrilysin. 2005, Pubmed
Stenzel, PDZ-domain-directed basolateral targeting of the peripheral membrane protein FRMPD2 in epithelial cells. 2009, Pubmed
Sullivan, Rho controls cortical F-actin disassembly in addition to, but independently of, secretion in mast cells. 1999, Pubmed
Symons, Control of vesicular trafficking by Rho GTPases. 2003, Pubmed
Thoreson, Selective uncoupling of p120(ctn) from E-cadherin disrupts strong adhesion. 2000, Pubmed
Turner, Involvement of a neutral glycolipid in differential cell adhesion in the Xenopus blastula. 1992, Pubmed , Xenbase
Vargo-Gogola, P190-B Rho GTPase-activating protein overexpression disrupts ductal morphogenesis and induces hyperplastic lesions in the developing mammary gland. 2006, Pubmed
Vincent, Inhibition of RhoGAP activity is sufficient for the induction of Rho-mediated actin reorganization. 1999, Pubmed
Waibler, mARVCF cellular localisation and binding to cadherins is influenced by the cellular context but not by alternative splicing. 2001, Pubmed
Wang, Kazrin F is involved in apoptosis and interacts with BAX and ARC. 2009, Pubmed
Wennerberg, Rnd proteins function as RhoA antagonists by activating p190 RhoGAP. 2003, Pubmed
Wildenberg, p120-catenin and p190RhoGAP regulate cell-cell adhesion by coordinating antagonism between Rac and Rho. 2006, Pubmed
Xiao, Role of p120-catenin in cadherin trafficking. 2007, Pubmed
Xiao, Cellular levels of p120 catenin function as a set point for cadherin expression levels in microvascular endothelial cells. 2003, Pubmed
Xiao, p120-Catenin regulates clathrin-dependent endocytosis of VE-cadherin. 2005, Pubmed
Yamamoto, A new monoclonal antibody, A3B10, specific for astrocyte-lineage cells recognizes calmodulin-regulated spectrin-associated protein 1 (Camsap1). 2009, Pubmed
Yap, Making and breaking contacts: the cellular biology of cadherin regulation. 2007, Pubmed
Yap, The juxtamembrane region of the cadherin cytoplasmic tail supports lateral clustering, adhesive strengthening, and interaction with p120ctn. 1998, Pubmed , Xenbase
