XB-ART-4231
J Cell Biol
2003 Dec 22;1636:1231-42. doi: 10.1083/jcb.200306153.
Show Gene links
Show Anatomy links
Spindle checkpoint proteins Mad1 and Mad2 are required for cytostatic factor-mediated metaphase arrest.
Tunquist BJ, Eyers PA, Chen LG, Lewellyn AL, Maller JL.
???displayArticle.abstract???
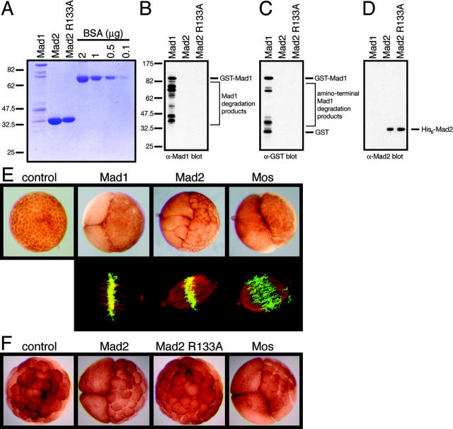
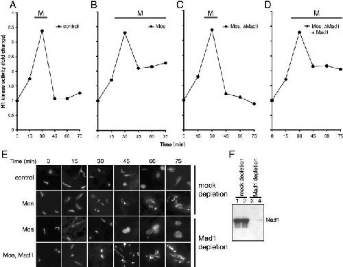
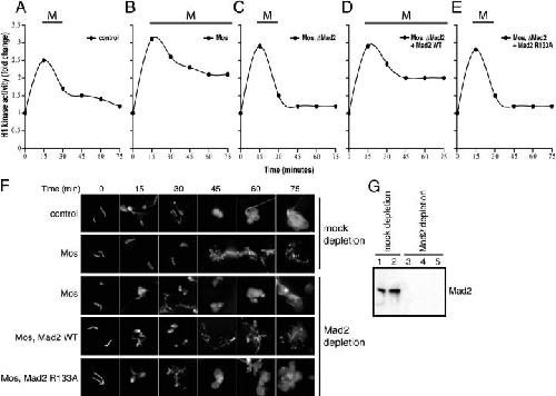
In cells containing disrupted spindles, the spindle assembly checkpoint arrests the cell cycle in metaphase. The budding uninhibited by benzimidazole (Bub) 1, mitotic arrest-deficient (Mad) 1, and Mad2 proteins promote this checkpoint through sustained inhibition of the anaphase-promoting complex/cyclosome. Vertebrate oocytes undergoing meiotic maturation arrest in metaphase of meiosis II due to a cytoplasmic activity termed cytostatic factor (CSF), which appears not to be regulated by spindle dynamics. Here, we show that microinjection of Mad1 or Mad2 protein into early Xenopus laevis embryos causes metaphase arrest like that caused by Mos. Microinjection of antibodies to either Mad1 or Mad2 into maturing oocytes blocks the establishment of CSF arrest in meiosis II, and immunodepletion of either protein blocked the establishment of CSF arrest by Mos in egg extracts. A Mad2 mutant unable to oligomerize (Mad2 R133A) did not cause cell cycle arrest in blastomeres or in egg extracts. Once CSF arrest has been established, maintenance of metaphase arrest requires Mad1, but not Mad2 or Bub1. These results suggest a model in which CSF arrest by Mos is mediated by the Mad1 and Mad2 proteins in a manner distinct from the spindle checkpoint.
???displayArticle.pubmedLink??? 14691134
???displayArticle.pmcLink??? PMC2173727
???displayArticle.link??? J Cell Biol
???displayArticle.grants??? [+]
Species referenced: Xenopus laevis
Genes referenced: bub1 ccnb2 cdc20 mad2l1 mos mxd1 rpsa tbx2
???attribute.lit??? ???displayArticles.show???
References [+] :
Amon,
The spindle checkpoint.
1999, Pubmed
Amon, The spindle checkpoint. 1999, Pubmed
Amon, Closing the cell cycle circle in yeast: G2 cyclin proteolysis initiated at mitosis persists until the activation of G1 cyclins in the next cycle. 1994, Pubmed
Bhatt, The protein kinase p90 rsk as an essential mediator of cytostatic factor activity. 1999, Pubmed , Xenbase
Cahill, Characterization of MAD2B and other mitotic spindle checkpoint genes. 1999, Pubmed
Chen, MAD2B is an inhibitor of the anaphase-promoting complex. 2001, Pubmed , Xenbase
Chen, Association of spindle assembly checkpoint component XMAD2 with unattached kinetochores. 1996, Pubmed , Xenbase
Chen, BubR1 is essential for kinetochore localization of other spindle checkpoint proteins and its phosphorylation requires Mad1. 2002, Pubmed , Xenbase
Chen, Spindle checkpoint protein Xmad1 recruits Xmad2 to unattached kinetochores. 1998, Pubmed , Xenbase
Chen, Characterization of spindle assembly checkpoint in Xenopus egg extracts. 1997, Pubmed , Xenbase
Chung, Spindle checkpoint requires Mad1-bound and Mad1-free Mad2. 2002, Pubmed , Xenbase
Clute, Regulation of the appearance of division asynchrony and microtubule-dependent chromosome cycles in Xenopus laevis embryos. 1995, Pubmed , Xenbase
D'Angiolella, Role for cyclin-dependent kinase 2 in mitosis exit. 2001, Pubmed , Xenbase
Erikson, In vivo phosphorylation and activation of ribosomal protein S6 kinases during Xenopus oocyte maturation. 1989, Pubmed , Xenbase
Fang, The checkpoint protein MAD2 and the mitotic regulator CDC20 form a ternary complex with the anaphase-promoting complex to control anaphase initiation. 1998, Pubmed , Xenbase
Farr, Bub1p kinase activates the Saccharomyces cerevisiae spindle assembly checkpoint. 1998, Pubmed
Gabrielli, Requirement for Cdk2 in cytostatic factor-mediated metaphase II arrest. 1993, Pubmed , Xenbase
Gross, Induction of metaphase arrest in cleaving Xenopus embryos by the protein kinase p90Rsk. 1999, Pubmed , Xenbase
Gross, The critical role of the MAP kinase pathway in meiosis II in Xenopus oocytes is mediated by p90(Rsk). 2000, Pubmed , Xenbase
Haccard, Induction of metaphase arrest in cleaving Xenopus embryos by MAP kinase. 1993, Pubmed , Xenbase
Hardwick, Mad1p, a phosphoprotein component of the spindle assembly checkpoint in budding yeast. 1995, Pubmed
Harper, The anaphase-promoting complex: it's not just for mitosis any more. 2002, Pubmed
Howell, Visualization of Mad2 dynamics at kinetochores, along spindle fibers, and at spindle poles in living cells. 2000, Pubmed
Hwang, Budding yeast Cdc20: a target of the spindle checkpoint. 1998, Pubmed
Jin, Human T cell leukemia virus type 1 oncoprotein Tax targets the human mitotic checkpoint protein MAD1. 1998, Pubmed
Jones, Yeast Dam1p is required to maintain spindle integrity during mitosis and interacts with the Mps1p kinase. 1999, Pubmed
Kosako, Mitogen-activated protein kinase kinase is required for the mos-induced metaphase arrest. 1994, Pubmed , Xenbase
Li, MAD2 associates with the cyclosome/anaphase-promoting complex and inhibits its activity. 1997, Pubmed , Xenbase
Lorca, An okadaic acid-sensitive phosphatase negatively controls the cyclin degradation pathway in amphibian eggs. 1991, Pubmed , Xenbase
Lorca, Calmodulin-dependent protein kinase II mediates inactivation of MPF and CSF upon fertilization of Xenopus eggs. 1993, Pubmed , Xenbase
Lorca, Degradation of the proto-oncogene product p39mos is not necessary for cyclin proteolysis and exit from meiotic metaphase: requirement for a Ca(2+)-calmodulin dependent event. 1991, Pubmed , Xenbase
Lorca, Fizzy is required for activation of the APC/cyclosome in Xenopus egg extracts. 1998, Pubmed , Xenbase
Luo, The Mad2 spindle checkpoint protein undergoes similar major conformational changes upon binding to either Mad1 or Cdc20. 2002, Pubmed
Masui, Cytoplasmic control of nuclear behavior during meiotic maturation of frog oocytes. 1971, Pubmed
Minshull, A MAP kinase-dependent spindle assembly checkpoint in Xenopus egg extracts. 1994, Pubmed , Xenbase
Murray, Cyclin synthesis drives the early embryonic cell cycle. 1989, Pubmed , Xenbase
Murray, Cell cycle extracts. 1991, Pubmed
Peter, The APC is dispensable for first meiotic anaphase in Xenopus oocytes. 2001, Pubmed , Xenbase
Pfleger, Inhibition of Cdh1-APC by the MAD2-related protein MAD2L2: a novel mechanism for regulating Cdh1. 2001, Pubmed , Xenbase
Qian, Activated polo-like kinase Plx1 is required at multiple points during mitosis in Xenopus laevis. 1998, Pubmed , Xenbase
Reimann, Emi1 is a mitotic regulator that interacts with Cdc20 and inhibits the anaphase promoting complex. 2001, Pubmed , Xenbase
Reimann, Emi1 is required for cytostatic factor arrest in vertebrate eggs. 2002, Pubmed , Xenbase
Reimann, Emi1 regulates the anaphase-promoting complex by a different mechanism than Mad2 proteins. 2001, Pubmed , Xenbase
Rempel, Maternal Xenopus Cdk2-cyclin E complexes function during meiotic and early embryonic cell cycles that lack a G1 phase. 1995, Pubmed , Xenbase
Roberts, The Saccharomyces cerevisiae checkpoint gene BUB1 encodes a novel protein kinase. 1994, Pubmed
Sagata, The c-mos proto-oncogene product is a cytostatic factor responsible for meiotic arrest in vertebrate eggs. 1989, Pubmed , Xenbase
Schwab, Bub1 is activated by the protein kinase p90(Rsk) during Xenopus oocyte maturation. 2001, Pubmed , Xenbase
Shapiro, Activation of the MKK/ERK pathway during somatic cell mitosis: direct interactions of active ERK with kinetochores and regulation of the mitotic 3F3/2 phosphoantigen. 1998, Pubmed
Sharp-Baker, Spindle checkpoint protein Bub1 is required for kinetochore localization of Mad1, Mad2, Bub3, and CENP-E, independently of its kinase activity. 2001, Pubmed , Xenbase
Sironi, Mad2 binding to Mad1 and Cdc20, rather than oligomerization, is required for the spindle checkpoint. 2001, Pubmed , Xenbase
Sironi, Crystal structure of the tetrameric Mad1-Mad2 core complex: implications of a 'safety belt' binding mechanism for the spindle checkpoint. 2002, Pubmed
Sudakin, Checkpoint inhibition of the APC/C in HeLa cells is mediated by a complex of BUBR1, BUB3, CDC20, and MAD2. 2001, Pubmed
Taieb, Activation of the anaphase-promoting complex and degradation of cyclin B is not required for progression from Meiosis I to II in Xenopus oocytes. 2001, Pubmed , Xenbase
Tang, Mad2-Independent inhibition of APCCdc20 by the mitotic checkpoint protein BubR1. 2001, Pubmed , Xenbase
Tunquist, The spindle checkpoint kinase bub1 and cyclin e/cdk2 both contribute to the establishment of meiotic metaphase arrest by cytostatic factor. 2002, Pubmed , Xenbase
Tunquist, Under arrest: cytostatic factor (CSF)-mediated metaphase arrest in vertebrate eggs. 2003, Pubmed , Xenbase
Ueno, Requirement for both EDEN and AUUUA motifs in translational arrest of Mos mRNA upon fertilization of Xenopus eggs. 2002, Pubmed , Xenbase
Wang, A role for mitogen-activated protein kinase in the spindle assembly checkpoint in XTC cells. 1997, Pubmed , Xenbase
Warren, Distinct chromosome segregation roles for spindle checkpoint proteins. 2002, Pubmed
Watanabe, Independent inactivation of MPF and cytostatic factor (Mos) upon fertilization of Xenopus eggs. 1991, Pubmed , Xenbase
Waters, Localization of Mad2 to kinetochores depends on microtubule attachment, not tension. 1998, Pubmed
Zachariae, Control of cyclin ubiquitination by CDK-regulated binding of Hct1 to the anaphase promoting complex. 1998, Pubmed
Zecevic, Active MAP kinase in mitosis: localization at kinetochores and association with the motor protein CENP-E. 1998, Pubmed
