Click here to close
Hello! We notice that you are using Internet Explorer, which is not supported by Xenbase and may cause the site to display incorrectly.
We suggest using a current version of Chrome,
FireFox, or Safari.
Constant regulation of both the MPF amplification loop and the Greatwall-PP2A pathway is required for metaphase II arrest and correct entry into the first embryonic cell cycle.
Lorca T, Bernis C, Vigneron S, Burgess A, Brioudes E, Labbé JC, Castro A.
???displayArticle.abstract???
Recent results indicate that regulating the balance between cyclin-B-Cdc2 kinase, also known as M-phase-promoting factor (MPF), and protein phosphatase 2A (PP2A) is crucial to enable correct mitotic entry and exit. In this work, we studied the regulatory mechanisms controlling the cyclin-B-Cdc2 and PP2A balance by analysing the activity of the Greatwall kinase and PP2A, and the different components of the MPF amplification loop (Myt1, Wee1, Cdc25) during the first embryonic cell cycle. Previous data indicated that the Myt1-Wee1-Cdc25 equilibrium is tightly regulated at the G2-M and M-G1 phase transitions; however, no data exist regarding the regulation of this balance during M phase and interphase. Here, we demonstrate that constant regulation of the cyclin-B-Cdc2 amplification loop is required for correct mitotic division and to promote correct timing of mitotic entry. Our results show that removal of Cdc25 from metaphase-II-arrested oocytes promotes mitotic exit, whereas depletion of either Myt1 or Wee1 in interphase egg extracts induces premature mitotic entry. We also provide evidence that, besides the cyclin-B-Cdc2 amplification loop, the Greatwall-PP2A pathway must also be tightly regulated to promote correct first embryonic cell division. When PP2A is prematurely inhibited in the absence of cyclin-B-Cdc2 activation, endogenous cyclin-A-Cdc2 activity induces irreversible aberrant mitosis in which there is, first, partial transient phosphorylation of mitotic substrates and, second, subsequent rapid and complete degradation of cyclin A and cyclin B, thus promoting premature and rapid exit from mitosis.
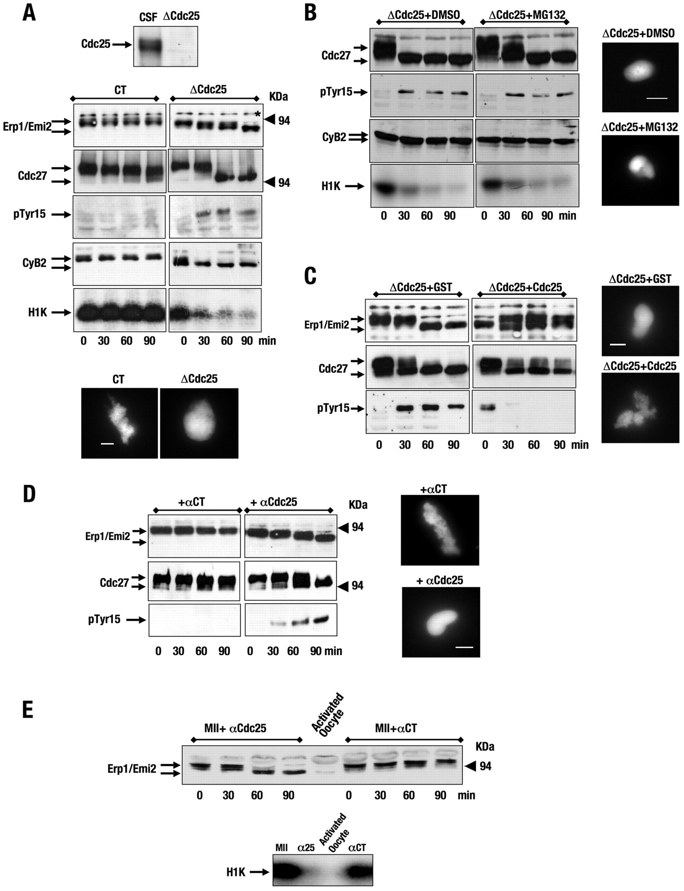
Fig. 1.
Cdc25 activity is required to maintain an active MPF kinase in CSF extracts and metaphase-II-arrested oocytes. (A) Two successive 15-minute immunoprecipitations with control (CT) or anti-Cdc25 (ΔCdc25) antibodies were developed in 30 μl CSF extract, as described in Materials and Methods. 1 μl CSF extract and 1 μl supernatant were analysed by western blot to verify the immunodepletion of this protein. Time points of 1 μl supernatant were removed at 0, 30, 60 and 90 minutes after the second immunoprecipitation and used either for western blot to visualise Erp1 (Emi2), Cdc27, phospho-Tyr15 of Cdc2 (pTyr15) and cyclin B2 (cyB2), or for measuring cyclin-B–Cdc2 activity by histone H1 kinase assay (H1K). 1000-2000 sperm nuclei per microlitre was added to 10 μl supernatant after immunoprecipitation and incubated for 90 minutes. After fixation of the samples with 1% formaldehyde containing DAPI (1 μg/ml), 1 μl sample was used to visualise chromatin condensation by light microscopy (bottom). (B) CSF extracts were supplemented with 0.7 μl proteasome inhibitor MG132 (final concentration 1 mM) or the same volume of DMSO. 15 minutes later, they were depleted with anti-Cdc25 antibodies as in A. (C) CSF extracts were immunoprecipitated with anti-Cdc25 antibodies and were subsequently supplemented with either GST or GST-Cdc25 recombinant protein. Samples were removed at the indicated time points to study the phosphorylation pattern of Erp1 (Emi2), Cdc27 and Tyr15 of Cdc2. Sperm nuclei were added to immunodepleted Cdc25 CSF extracts after the addition of GST or the GST-Cdc25 recombinant protein, and DNA condensation was analysed by light microscopy. (D) CSF extracts were incubated for 5 minutes with control (αCT) or anti-Cdc25 antibodies (αCdc25). Subsequently, samples were removed to perform western blots and to analyse DNA condensation. (E) Metaphase-II-arrested oocytes were microinjected with either control (MII+αCT) or anti-Cdc25 antibodies (MII+αCdc25) in an MMR buffer (see Materials and Methods) supplemented with 5 mM EGTA to prevent oocyte activation by microinjection. One oocyte was lysed by time point and used to analyse the phosphorylation pattern of Erp1 (Emi2) by western blot. Activated oocytes were obtained by microinjecting buffer in the presence of an MMR buffer without EGTA. Cyclin-B–Cdc2 activity was measured in non-injected (MII), activated (activated oocytes), anti-Cdc25 (α25) and control-injected (αCT) oocytes 90 minutes after microinjection by H1 kinase assay (H1K). Scale bars: 5 μm.
Fig. 2.
Cdc25 is continuously counterbalancing Wee1 and Myt1 to maintain the mitotic state. (A) 30 μl CSF extract was immunoprecipitated once with control or Wee1 antibodies, and subsequently immunoprecipitated twice with anti-Cdc25 antibodies. Immunodepletion efficacy is shown by western blot. Supernatants were then removed at the indicated times and used to analyse phosphorylation of Erp1 (Emi2), Cdc27, phospho-Tyr15 of Cdc2 (pTyr15), as well as cyclin-B–Cdc2 activity and chromatin condensation. (B) CSF extracts were treated as described in A, except for the depletion of Myt1 instead of Wee1 before Cdc25 immunoprecipitation. Scale bars: 5 μm.
Fig. 3.
The constant activity of Myt1 and Wee1 is required to counterbalance Cdc25 during interphase. (A) Interphase extracts were immunodepleted of Myt1 and Wee1 proteins, and the supernatants were recovered at the indicated times to analyse the state of phosphorylation of the indicated proteins. CyA, cyclin A; CyB2, cyclin B2. (B) Similar to A, except that interphase extracts were only immunodepleted of Wee1 protein. (C) Similar to B, except that anti-Myt1 instead of anti-Wee1 antibodies were used. (D) Interphase extracts (INT) were immunodepleted of Cdc27 and Wee1 proteins. The phosphorylation of the indicated proteins and the cyclin-B–Cdc2 kinase activity were analysed by western blot and by H1 kinase activity, respectively. 1 μl interphase extract and 1 μl supernatant was analysed by western blot to verify the immunodepletion of Cdc27. (E) Similar to D, except for the depletion of Myt1 instead of Wee1. (F) Interphase extracts were first immunoprecipitated with anti-Cdc27 antibodies and subsequently with anti-Wee1 antibodies. After depletion, the supernatants were supplemented with recombinant GST-Wee1 protein. 1 μl interphase extract, supernatant and supernatant supplemented with GST-Wee1 protein were analysed by western blot to investigate the levels of endogenous and recombinant Wee1 protein present in these extracts. The asterisk denotes a band of probably a cleaved GST-Wee1 protein. DNA condensation was analysed as described in Fig. 1A. (G) Similar to F, except for the depletion and the addition of the recombinant protein Myt1 instead of Wee1. (H) Interphase extracts were immunodepleted of Cdc25 and Wee1 proteins, and the phosphorylation of the indicated proteins was analysed by western blot. Phosphorylation of Cdc25 in interphase and CSF extracts is shown. Scale bars: 5 μm.
Fig. 4.
Mitotic entry induced by Wee1 or Myt1 depletion is dependent on cyclin-A–Cdk and Plx1 kinases. (A) Interphase extracts were immunodepleted of Plx1, Wee1 and Myt1 proteins, and mitotic entry was investigated by western blot. Plx1 levels in control and Plx1-immunoprecipitated extracts are shown. (B) Interphase extracts were depleted of endogenous Plx1 by a double immunoprecipitation and supplemented with the mRNA encoding a kinase-dead or a constitutively active form of Plx1 (Qian et al., 1999). These extracts were used as a source of kinase-dead or constitutively active Plx1 protein. Another pool of interphase extracts was immunoprecipitated twice with Plx1 antibodies and subsequently supplemented with 10% of either kinase-dead or constitutively active Plx1 translated extracts. The mix was subsequently depleted of Cdc27, Wee1 and Myt1 proteins, and mitotic entry was analysed by western blot. The levels and activities of the different Plx1 proteins (endogenous and translated kinase-dead and constitutive Plx1) were investigated by western blot and by using anti-Plx1 immunoprecipitates and casein as a substrate. DNA condensation was analysed by light microscopy. (C) Similar to A, except for the addition of recombinant human Cdc25B-MBP protein to the extracts just after immunoprecipitation (5 ng/μl Cdc25b-MBP). (D) Cycloheximide (Chx)-treated interphase extracts were first depleted (ΔPlx1) or not with anti-Plx1 antibodies, and subsequently supplemented with a final concentration of 60 nM human cyclin A (CyA). Samples of 1 μl were removed after Plx1 depletion and before cyclin A addition (0 minutes) or 30 and 60 minutes after cyclin A addition. The phosphorylation pattern of Cdc25 was studied by western blot, whereas cyclin-A–Cdk activity was measured by H1K activity. To compare the activity of ectopic cyclin-A–Cdc2 and endogenous cyclin-B–Cdc2, a sample of a CSF extract was used to measure H1K activity. Plx1 activity in cycloheximide interphase extracts was measured in vitro using anti-Plx1 immunoprecipitates and casein as a substrate. (E) Similar to A, except for the depletion of cyclin A instead of Plx1. The levels of cyclin A left in the supernatants after depletion are shown. Scale bar: 5 μm.
Fig. 5.
The regulation of phosphatases is also essential to maintain correct timing of mitosis in the first embryonic cell cycle. (A) Interphase extracts were depleted of Greatwall (GW), Myt1 and Wee1, and mitotic entry was determined by analysing the phosphorylation of the indicated proteins. The efficacy of anti-Greatwall antibodies to immunodeplete this protein is shown. (B) Interphase extracts were depleted of Greatwall and Cdc27 proteins. The supernatants were then supplemented with GST-Greatwall recombinant protein and immunoprecipitated again with anti-Wee1 and anti-Myt1 antibodies to deplete these two proteins. Mitotic entry was then analysed by western blot. The levels of endogenous and recombinant GST-Greatwall proteins are shown. (C) Similar to A, except for the addition of 800 nM of the PP2A inhibitor microcystin (Mycs) after protein depletion. (D) Interphase extracts were first depleted of cyclin A and subsequently supplemented with 800 nM microcystin. (E) Interphase extracts were immunoprecipitated with anti-cyclin A and anti-Cdc25 antibodies, and subsequently supplemented with 800 nM microcystin. Mitotic entry was analysed by western blot. Scale bar: 5 μm.
Fig. 6.
Endogenous cyclin-A–Cdc2 can induce aberrant mitosis when PP2A is prematurely inhibited in interphase egg extracts. (A) Interphase egg extracts were immunodepleted of Cdc25 and subsequently supplemented with 800 nM microcystin. Supernatants were recovered at the indicated times and the phosphorylation state of Greatwall, Cdc27, Cyclin A, Cyclin B2 and Try15 of Cdc2 was analysed by western blot. (B) Similar to A, except that a double depletion of Cdc25 and Cdc27 was performed before microcystin addition. (C) The phosphorylation pattern of cyclin-B–Cdc2 substrates (phospho-serine Cdk substrate Ab) was analysed in interphase extracts supplemented with 800 nM microcystin and in interphase extracts previously depleted of cyclin A and Cdc27, or Cdc25 and Cdc27, and subsequently supplemented with the same dose of microcystin.
Fig. 7.
Hypothetical model showing the different steps required for mitotic entry. During interphase, cyclin-A–Cdc2 will accumulate and will promote partial Cdc25 activation through Plx1 activation. Partial activity of Cdc25 will promote the activation of a burst of cyclin-B–Cdc2, which will trigger the MPF amplification loop. Complete activation of cyclin-B–Cdc2 will promote the activation of Greatwall, which will subsequently induce PP2A inhibition, thus permitting phosphorylation of mitotic substrates by MPF and mitotic entry. Black arrows denote the pathways active at mitotic entry. Grey arrows denote pathways active during interphase. The dotted arrow indicates that the pathway can be direct or indirect.