XB-ART-42269
Cell
2010 Oct 15;1432:288-98. doi: 10.1016/j.cell.2010.09.012.
Show Gene links
Show Anatomy links
Nuclear size is regulated by importin α and Ntf2 in Xenopus.
???displayArticle.abstract???
The size of the nucleus varies among different cell types, species, and disease states, but mechanisms of nuclear size regulation are poorly understood. We investigated nuclear scaling in the pseudotetraploid frog Xenopus laevis and its smaller diploid relative Xenopus tropicalis, which contains smaller cells and nuclei. Nuclear scaling was recapitulated in vitro using egg extracts, demonstrating that titratable cytoplasmic factors determine nuclear size to a greater extent than DNA content. Nuclear import rates correlated with nuclear size, and varying the concentrations of two transport factors, importin α and Ntf2, was sufficient to account for nuclear scaling between the two species. Both factors modulated lamin B3 import, with importin α increasing overall import rates and Ntf2 reducing import based on cargo size. Importin α also contributes to nuclear size changes during early X. laevis development. Thus, nuclear transport mechanisms are physiological regulators of both interspecies and developmental nuclear scaling.
???displayArticle.pubmedLink??? 20946986
???displayArticle.pmcLink??? PMC2966892
???displayArticle.link??? Cell
???displayArticle.grants??? [+]
DP1 OD000818 NCCDPHP CDC HHS, DP1 OD000818-05 NCCDPHP CDC HHS, DP1 OD000818 NIH HHS , DP1 OD000818-05 NIH HHS
Species referenced: Xenopus tropicalis Xenopus laevis
Genes referenced: igf2bp3 lmnb3 npl nutf2 ran
???attribute.lit??? ???displayArticles.show???
|
|
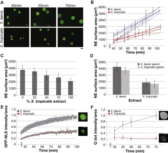
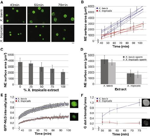
Figure 1. Nuclear Size and Import Scale between X. laevis and X. tropicalis(A) Nuclei were assembled in X. laevis or X. tropicalis egg extract with X. laevis sperm and visualized by immunofluorescence using mAb414 that recognizes the NPC. Scale bar, 20 μm.(B) NE surface area was quantified from images like those in (A) for at least 50 nuclei at each time point. Best-fit linear regression lines are displayed for six X. laevis and five X. tropicalis egg extracts, and the average difference between the two extracts was statistically significant by Student's t test (p < 0.001). R2 values range from 0.96 to 0.99 for X. laevis and 0.94 to 0.98 for X. tropicalis. Error bars represent standard deviation (SD).(C) X. laevis and X. tropicalis extracts were mixed as indicated, and nuclear size was measured at 90 min. One representative experiment of three is shown, and error bars represent SD.(D) Nuclei were assembled using the indicated source of extract and sperm, and nuclear size was measured at 90 min. One representative experiment of three is shown, and error bars represent SD.(E) GFP-NLS was added to nuclei at 30 min, and images were acquired live at 30 s intervals with the same exposure time. Nuclear GFP-NLS fluorescence intensity per unit area was measured at each time point, averaged for five nuclei from each extract, and normalized to 1.0 (arbitrary units). Error bars represent SD. Representative images are at 70 min. Scale bar, 20 μm.(F) IBB-coated Qdots were added to nuclei at 30 min, and images were acquired live at the indicated time points for at least 30 nuclei with the same exposure time. Nuclear Qdot fluorescence intensity per unit area was calculated, averaged, and normalized to 1.0 (arbitrary units). Error bars represent SD. One representative experiment of three is shown. Representative images are at 75 min. Scale bar, 20 μm.See also Figure S1 and Movie S1. |
|
|
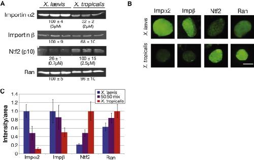
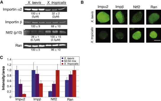
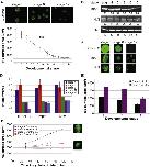
Figure 2. Importin α2 and Ntf2 Levels Differ in X. laevis and X. tropicalis(A) 25 μg of protein from three different X. laevis and X. tropicalis egg extracts was separated by SDS-PAGE, transferred to nitrocellulose, and probed with antibodies against the indicated proteins. Values below each set of three lanes represent relative protein amounts (mean ± SD, n = 3) quantified by infrared fluorescence. Absolute concentrations were determined by comparing band intensities to known concentrations of recombinant importin α2 or Ntf2 on the same blot. Two different antibodies against importin α2 and Ntf2 showed similar differences between the two species.(B) Nuclei at 80 min were processed for immunofluorescence using the same antibodies as in (A), and representative images are shown. For a given antibody, images were acquired with the same exposure time and scaled identically. Scale bar, 20 μm.(C) Quantification of nuclei displayed in (B). Nuclear fluorescence intensity per unit area was calculated for at least 50 nuclei per condition, averaged, and normalized to 1.0 (arbitrary units). Error bars represent SD. Two different antibodies against importin α2 and Ntf2 showed similar differences between the two species.See also Figure S2. |
|
|
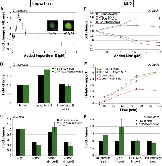
Figure 3. Importin α2 and Ntf2 Regulate Nuclear Size and Import(A) Nuclei were assembled in X. tropicalis extract, and at 40 min, importin α-E was added at the indicated concentrations in addition to GFP-NLS. At 80 min, images for at least 50 nuclei per condition were acquired with the same exposure time, and NE surface area was quantified, averaged, and normalized to the buffer control. Error bars represent standard error (SE). Scale bar, 20 μm.(B) Experiments were performed as in (A) with a fixed concentration (0.8 μM) of added importin α-E or a mutant version lacking the importin β-binding domain (δIBB). Average fold change from the buffer control and SD are shown (n = 4 extracts). The δIBB mutant did not have a strong dominant-negative effect on import because it was added at a concentration below the endogenous importin α level.(C) Nuclei were assembled in X. laevis extract mock and partially immunodepleted of importin α2 (0.5â1 μM depleted). Kinetics of nuclear assembly were similar in the two extracts. At 40 min, indicated proteins were added at 1 μM as well as GFP-NLS. At 80 min, images for at least 50 nuclei per condition were acquired with the same exposure time, and NE surface area and nuclear GFP-NLS fluorescence intensity were quantified. Average fold change from the mock depletion and SD are shown (n = 4 extracts).(D) Recombinant Ntf2 was titrated into X. laevis extract prior to nuclear assembly. Initial kinetics of nuclear assembly were not altered by supplemental Ntf2. GFP-NLS or IBB-coated Qdots were added at 30 min. At 80 min, nuclei were processed for immunofluorescence with an antibody against Ran, and images for at least 50 nuclei per condition were acquired with the same exposure time. NE surface area was quantified from Ran-stained nuclei, averaged, and normalized to the buffer control. Nuclear fluorescence intensities for Qdots, GFP-NLS, and Ran were similarly processed. Error bars represent SE. One representative experiment of three is shown. For each parameter, the difference between 0 and 1.6 μM added Ntf2 was statistically significant by Student's t test (p < 0.005).(E) Experiments similar to (D) were performed with a fixed Ntf2 concentration (1.6 μM) and over time. Nuclear Qdot or GFP-NLS fluorescence intensities for at least 50 nuclei per time point were averaged and normalized to 1.0 (arbitrary units). Error bars represent SE. At 95 min, the difference in Q dot import between 0 and 1.6 μM added Ntf2 was statistically significant by Student's t test (p < 0.001).(F) Nuclei were assembled in X. tropicalis extract supplemented with anti-Ntf2 or IgG antibodies (0.1 mg/ml). At 30 min, nuclear assembly was similar in the two conditions, and Qdots or GFP-NLS was added. At 80 min, immunofluorescence for Ran was performed, and nuclear parameters were quantified as in (D). Average fold change from the IgG control and SD are shown (n = 6 extracts).See also Figure S3. |
|
|
Figure 4. Importin α2 and Ntf2 Are Sufficient to Account for Interspecies Nuclear Scaling by Regulating LB3 Import(A) X. tropicalis nuclei were assembled in the presence of anti-Ntf2 or IgG control antibodies (0.1 mg/ml) and 0.14 μM GFP-LB3 as indicated, and at 40 min, 0.8 μM importin α-E was added to some reactions. LB3 was visualized in nuclei by immunofluorescence at 80 min, and images for at least 50 nuclei per condition were acquired with the same exposure time. NE surface area and LB3 fluorescence were quantified. Average fold change from the buffer control and SD are shown (n = 5 extracts). Scale bar, 20 μm.(B) Wild-type and mutant GFP-LB3 proteins, 1 à Npl (nucleoplasmin), and GFP-NLS were added at 0.14 μM to X. tropicalis extract. For 5 à Npl, 0.7 μM Npl was added. Nuclei were visualized at 75 min by immunofluorescence using an antibody against Ran. NE surface area was calculated for at least 50 nuclei. Average fold change from the buffer control and SD are shown (n = 3 extracts). The K31Q mutant had a dominant-negative effect on the structure of the lamina, as nuclei were smaller and appeared crumpled, whereas the R385P mutant did not efficiently assemble into the lamina.(C) Nuclei were visualized by immunofluorescence with an antibody against Xenopus LB3. Images for at least 50 nuclei at each time point were acquired with the same exposure time. Fluorescence intensity was quantified, averaged, and normalized to 1.0 (arbitrary units). Error bars represent SD. One representative experiment of three is shown. The Western blot was performed as in Figure 2A using an antibody against Xenopus LB3.(D) Nuclei were assembled in X. tropicalis extract mock- and immunodepleted of LB3 (0.1 μM depleted). Ntf2 antibodies, importin α-E, and GFP-LB3 were added to LB3-depleted extract in the same manner as in (A) with the exception that GFP-LB3 was added at 0.2 μM. At 80 min, nuclei were stained for Ran by immunofluorescence, images for at least 50 nuclei per condition were acquired, and NE surface area was quantified. Average fold change from the mock depletion and SD are shown (n = 4 extracts). Scale bar, 20 μm.See also Figure S4 and Table S1. |
|
|
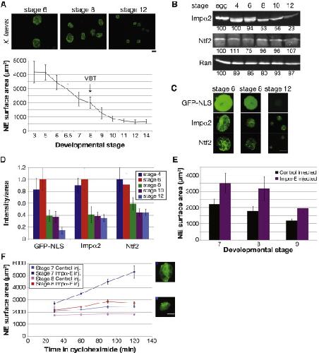
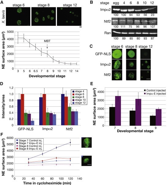
Figure 5. Importin α2 Regulates X. laevis Developmental Nuclear Scaling(A) Different stage X. laevis embryos were arrested with cycloheximide for 60 min. Nuclei were isolated from embryo extracts and visualized by immunofluorescence using mAb414. Scale bar, 20 μm. For the graph, NE surface area was quantified for at least 50 nuclei from each stage. Error bars represent SD.(B) 25 μg of protein from different stage embryo extracts was analyzed by western blot, as in Figure 2A.(C) To assess nuclear import, GFP-NLS (1 μM) was added to embryo extracts, and images of unfixed nuclei were acquired 30 min later with the same exposure time. Immunofluorescence was performed on fixed embryonic nuclei, and images were acquired with the same exposure time. Scale bar, 20 μm.(D) Quantification of (C). Nuclear fluorescence intensity per unit area was calculated for at least 50 nuclei per stage, averaged, and normalized to 1.0 (arbitrary units). Error bars represent SD.(E) Single-cell fertilized X. laevis embryos were injected with 1 ng importin α-E mRNA or water as control. Nuclei were isolated and quantified as in (A), except that an antibody against Xenopus LB3 was used for immunofluorescence. One representative experiment of two is shown for each stage, and error bars represent SD.(F) Experiments similar to (E) were performed except that embryos were arrested for different lengths of time in cycloheximide. Error bars represent SE. Representative stage 7 nuclei at 120 min are shown for control (bottom) and importin α-E (top) injected embryos. Scale bar, 20 μm.See also Figure S5. |
References [+] :
Aebi, The nuclear lamina is a meshwork of intermediate-type filaments. , Pubmed , Xenbase
Brown, Xenopus tropicalis egg extracts provide insight into scaling of the mitotic spindle. 2007, Pubmed , Xenbase
Cavalier-Smith, Economy, speed and size matter: evolutionary forces driving nuclear genome miniaturization and expansion. 2005, Pubmed
Clarkson, Separate binding sites on nuclear transport factor 2 (NTF2) for GDP-Ran and the phenylalanine-rich repeat regions of nucleoporins p62 and Nsp1p. 1996, Pubmed
D'Angelo, Nuclear pores form de novo from both sides of the nuclear envelope. 2006, Pubmed , Xenbase
Dechat, Nuclear lamins: major factors in the structural organization and function of the nucleus and chromatin. 2008, Pubmed
Feldherr, The nuclear import factor p10 regulates the functional size of the nuclear pore complex during oogenesis. 1998, Pubmed , Xenbase
Goldberg, Filaments made from A- and B-type lamins differ in structure and organization. 2008, Pubmed , Xenbase
Görlich, Characterization of Ran-driven cargo transport and the RanGTPase system by kinetic measurements and computer simulation. 2003, Pubmed
Grammer, Identification of mutants in inbred Xenopus tropicalis. 2005, Pubmed , Xenbase
Hachet, Importin alpha associates with membranes and participates in nuclear envelope assembly in vitro. 2004, Pubmed , Xenbase
Heald, Mutations of phosphorylation sites in lamin A that prevent nuclear lamina disassembly in mitosis. 1990, Pubmed
Heitlinger, Expression of chicken lamin B2 in Escherichia coli: characterization of its structure, assembly, and molecular interactions. 1991, Pubmed
Horner, C value and cell volume: their significance in the evolution and development of amphibians. 1983, Pubmed
Jenkins, Nuclei that lack a lamina accumulate karyophilic proteins and assemble a nuclear matrix. 1993, Pubmed , Xenbase
Jorgensen, The size of the nucleus increases as yeast cells grow. 2007, Pubmed
Lemaitre, Dynamics of the genome during early Xenopus laevis development: karyomeres as independent units of replication. 1998, Pubmed , Xenbase
Loewinger, Mutations in the nuclear lamin proteins resulting in their aberrant assembly in the cytoplasm. 1988, Pubmed
Lowe, Selectivity mechanism of the nuclear pore complex characterized by single cargo tracking. 2010, Pubmed
Madrid, Nuclear transport is becoming crystal clear. 2006, Pubmed
Manor, Dynamic length regulation of sensory stereocilia. 2008, Pubmed
Maresca, Methods for studying spindle assembly and chromosome condensation in Xenopus egg extracts. 2006, Pubmed , Xenbase
Marshall, Engineering design principles for organelle size control systems. 2008, Pubmed
Marshall, Size control in dynamic organelles. 2002, Pubmed
Maul, Quantitative determination of nuclear pore complexes in cycling cells with differing DNA content. 1977, Pubmed
Montorzi, Xenopus laevis embryo development: arrest of epidermal cell differentiation by the chelating agent 1,10-phenanthroline. 2000, Pubmed , Xenbase
Murray, Cell cycle extracts. 1991, Pubmed
Neumann, Nuclear size control in fission yeast. 2007, Pubmed
Newport, A lamin-independent pathway for nuclear envelope assembly. 1990, Pubmed , Xenbase
Prüfert, The lamin CxxM motif promotes nuclear membrane growth. 2004, Pubmed , Xenbase
Riddick, The adapter importin-alpha provides flexible control of nuclear import at the expense of efficiency. 2007, Pubmed
Riddick, A systems analysis of importin-{alpha}-{beta} mediated nuclear protein import. 2005, Pubmed
Smith, Systems analysis of Ran transport. 2002, Pubmed
Smith, Nuclear import of Ran is mediated by the transport factor NTF2. , Pubmed
Stewart, Molecular mechanism of the nuclear protein import cycle. 2007, Pubmed
Theerthagiri, The nucleoporin Nup188 controls passage of membrane proteins across the nuclear pore complex. 2010, Pubmed , Xenbase
Webster, Sizing up the nucleus: nuclear shape, size and nuclear-envelope assembly. 2009, Pubmed
Wilson, Regulation of flagellar length in Chlamydomonas. 2008, Pubmed
Zink, Nuclear structure in cancer cells. 2004, Pubmed
