Click here to close
Hello! We notice that you are using Internet Explorer, which is not supported by Xenbase and may cause the site to display incorrectly.
We suggest using a current version of Chrome,
FireFox, or Safari.
???displayArticle.abstract???
During embryogenesis, bone morphogenetic protein (BMP) signaling needs to be finely tuned in a locally restricted manner. Here, we report a cell-intrinsic mode of BMP response control executed by the membrane protein Jiraiya. In the Xenopus embryo, zygotic Jiraiya, expressed exclusively in the neuroectoderm, is essential and sufficient for limiting dorsal neural development, which is dependent on BMP signals. In animal cap assays, Jiraiya selectively and cell-autonomously inhibits BMP signaling, while Jiraiya's knockdown enhances the signaling. In the cell, Jiraiya selectively forms a complex with type II BMP receptor (BMPRII) and downregulates the cell surface localization of functional BMPRII. This functional interaction with Jiraiya depends on the unique tail domain of BMPRII, and, in particular, the conserved EVNNNG motif, the function of which has been unknown. Thus, Jiraiya represents a cell-intrinsic cutoff mechanism for dynamic responsiveness to BMP signals via subtype-selective receptor control.
Figure 1. The Transmembrane Protein Jiraiya is Expressed in the Neuroectoderm and Required for Proper Dorsal Neural Development(A) Deduced protein structure of Jiraiya. The gray box shows signal peptide (SP); the black box shows transmembrane domain (TM).(B) Quantitative PCR analysis showing the expression of Jiraiya in uninjected control animal caps (AC) and neuralized animal caps by Chordin (Chd) with or without Sonic hedgehog (Shh). Chordin (12.5 pg/cell) and Shh mRNA (100 pg/cell) were injected into four cell embryos. Animal caps were dissected at stage 9 and cultured until stage 15.(CâF) Whole-mount in situ hybridization analysis of Jiraiya expression. (C) Early gastrula stage, sagittal section. Arrowhead, dorsal lip. (D) Early neurula stage, dorsal view. (E and F) Tailbudembryo, dorsal view and neural tube cross-section. nc, notochord; nt, neural tube; so, somite.(GâJ) The expression of dorsal neural markers at the neurula stage. Jiraiya-MO (6 ng/cell) and Venus mRNA (200 pg/cell) were unilaterally injected into two animal blastomeres of eight-cell stage embryos with (H and J) or without (G and I) Jiraiya mRNA (200 pg/cell).(KâM) Quantitative PCR analysis of Pax3 (K), Msx1 (L), and Sox2 (M) expression in neuralized animal caps. Jiraiya-MO (25 ng/cell) or a control MO (25 ng/cell; five base mismatched) was injected into all the blastomeres of four-cell embryos with Chordin mRNA (50 pg/cell). Animal caps were cultured until stage 22.(NâQ) Jiraiya mRNA (400 pg/cell) and Venus mRNA (200 pg/cell) were unilaterally injected into two animal blastomeres of eight-cell stage embryos. Embryos were fixed at stage 14 and whole-mount in situ hybridization was performed with the Pax3 (N), Msx1 (O), Sox2 (P), and Chordin (Q) probes.
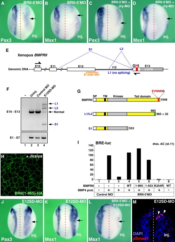
Figure 7. The Tail Domain of Endogenous BMPRII Is Essential for Restricting the BMP Activity in the Dorsal Neural Tissues(AâD) BMPRII5â²MO (BRII5â²MO; 12 ng/cell; blocking the translation of the entire BMPRII) was injected into two animal blastomeres of eight-cell stage embryos with Venus mRNA (200 pg/cell; tracer).(C and D) Jiraiya-MO (6 ng/cell) was coinjected. Embryos were analyzed by in situ hybridization with the dorsal neural markers.(E) Genomic structure of Xenopus BMPRII. E12SD-MO targets the splice-donor site of BMPRII exon 12 and alters the splicing. Open box, coding region; gray box, untranslated region; red box, sequence coding the EVNNNG motif; blue dashed line, aberrant splicing caused by E12SD-MO; arrow, primer for RT-PCR analysis. RT-PCR primers for E10âE13 are shown.(F) RT-PCR analysis to confirm the blockage of normal splicing by E12SD-MO. Standard control MO (12 ng/cell) or E12SD-MO (12 ng/cell) was injected into four-cell stage embryos and the embryos were then cultured until stage 15. L1, L2, and S1 indicate aberrantly spliced transcripts caused by E12SD-MO.(G) Schematic structure of abnormal BMPRII proteins translated from aberrant transcripts. SP, signal peptide; TM, transmembrane domain; red box, EVNNNG motif; green box, polypeptide translated from the intron 12 sequence.(H) Localization of the C-terminal deletion BMPRII mutant BRII(1â965), corresponding to L1/L2, in Jiraiya-overexpressing animal cap cells. BRII(1-965)-HA (200 pg/cell) was injected into four-cell stage embryos with Jiraiya-myc (200 pg/cell).(I) Luciferase assay to confirm the BMP signal transduction activity of abnormal BMPRII. Standard control MO (25 ng/cell), BRII5â²MO (25 ng/cell), and mRNA of BMPRII series (WT, 200 pg/cell; 1â965, 200 pg/cell; 1â553, 50 pg/cell; K254R, 200 pg/cell) were injected into four-cell stage embryos with the BRE-luc reporter plasmid (25 pg/cell). Animal cap cells were dissociated and cultured with or without 50 ng/ml BMP4 protein in CMFM.(JâL) E12SD-MO (6 ng/cell) was injected unilaterally into two animal blastomeres of eight-cell stage embryos with Venus mRNA (200 pg/cell; tracer). (L) BRII5â²MO (12 ng/cell) was coinjected.(M) Immunostaining for pSmad1 in the dorsal neural tube of the tailbudembryo injected with E12SD-MO. E12SD-MO (12 ng/cell) was injected into two animal blastomeres of eight-cell embryos with Lyn-Venus (5 pg/cell) as a lineage tracer.