XB-ART-42254
Dis Model Mech
2011 Jan 01;41:67-85. doi: 10.1242/dmm.005561.
Show Gene links
Show Anatomy links
Transmembrane potential of GlyCl-expressing instructor cells induces a neoplastic-like conversion of melanocytes via a serotonergic pathway.
???displayArticle.abstract???
Understanding the mechanisms that coordinate stem cell behavior within the host is a high priority for developmental biology, regenerative medicine and oncology. Endogenous ion currents and voltage gradients function alongside biochemical cues during pattern formation and tumor suppression, but it is not known whether bioelectrical signals are involved in the control of stem cell progeny in vivo. We studied Xenopus laevis neural crest, an embryonic stem cell population that gives rise to many cell types, including melanocytes, and contributes to the morphogenesis of the face, heart and other complex structures. To investigate how depolarization of transmembrane potential of cells in the neural crest's environment influences its function in vivo, we manipulated the activity of the native glycine receptor chloride channel (GlyCl). Molecular-genetic depolarization of a sparse, widely distributed set of GlyCl-expressing cells non-cell-autonomously induces a neoplastic-like phenotype in melanocytes: they overproliferate, acquire an arborized cell shape and migrate inappropriately, colonizing numerous tissues in a metalloprotease-dependent fashion. A similar effect was observed in human melanocytes in culture. Depolarization of GlyCl-expressing cells induces these drastic changes in melanocyte behavior via a serotonin-transporter-dependent increase of extracellular serotonin (5-HT). These data reveal GlyCl as a molecular marker of a sparse and heretofore unknown cell population with the ability to specifically instruct neural crest derivatives, suggest transmembrane potential as a tractable signaling modality by which somatic cells can control stem cell behavior at considerable distance, identify a new biophysical aspect of the environment that confers a neoplastic-like phenotype upon stem cell progeny, reveal a pre-neural role for serotonin and its transporter, and suggest a novel strategy for manipulating stem cell behavior.
???displayArticle.pubmedLink??? 20959630
???displayArticle.pmcLink??? PMC3008964
???displayArticle.link??? Dis Model Mech
???displayArticle.grants??? [+]
GM078484 NIGMS NIH HHS , K22DE016633 NIDCR NIH HHS, T32-DE-007327 NIDCR NIH HHS, K22 DE016633-06 NIDCR NIH HHS, K22 DE016633 NIDCR NIH HHS, R01 GM078484 NIGMS NIH HHS , T32 DE007327 NIDCR NIH HHS
Species referenced: Xenopus laevis
Genes referenced: atp6v0c gal.2 kcne1 ranbp2 slc6a4l
???displayArticle.disOnts??? cancer
???attribute.lit??? ???displayArticles.show???
|
|
Fig. 1. Ivermectin exposure induces hyperpigmentation. (A) Control embryos display a medially concentrated pigment pattern with the lateral eye field being largely devoid of melanocytes. (Aâ²) The tail normally has a distributed population of round melanocytes over its core. (B) Embryos exposed to the chloride channel activator ivermectin while developing in the normal 10 mM Clâ medium acquire a hyperpigmented phenotype by stage 42 despite otherwise normal development; ectopic melanocytes are present (periocular region indicated by red arrows; compare to similar region in panel A), and (Bâ²) are more numerous and spread out in the tail. Ectopic melanocytes are also found in the dorsal and ventral fins (compare Bâ´ to control tails in Bâ²). White arrows indicate fin region normally devoid of melanocytes; red arrowheads indicate ectopic melanocytes. (C) The ivermectin-induced phenotype was highly penetrant, with 98% of treated embryos developing hyperpigmentation (error bars indicate one standard deviation, n=189 for controls, n=174 for ivermectin-exposed). (D) When migration was blocked by the MMP inhibitor NSC-84093 in ivermectin-exposed embryos, colonization of ectopic locations by melanocytes was prevented (yellow arrows) but the abnormal arborization remained. The effect was also observed in the tail (Dâ²), with the ventral area remaining uncolonized. Blue arrow indicates the location of an area that remains free of ectopic melanocytes, even in heavily hyperpigmented tadpoles, possibly overlying the pineal gland. |
|
|
Fig. 2. Ivermectin induces invasiveness in melanocytes. Compared to control embryos (A,B), those exposed to ivermectin (IVM) throughout development (C,D) show significantly more melanocyte coverage of the neural tube (NT) and epidermis (red arrows). Ivermectin-treated embryos removed from ivermectin at stage 43 (E,F) still show increased pigment cell number compared with controls, but the cells lose their arborized phenotypes. In addition, ivermectin induces melanocyte colonization of the gut (G,H) and the interior of the neural tube (I), and invasiveness of projections throughout the mesoderm between the epidermis and neural tube (J), indicated by red arrows. Schematics of Xenopus laevis embryo stages were retrieved from Xenbase, University of Calgary, Alberta T2N 1N4, Canada; http://www.xenbase.org/; August 2010. |
|
|
Fig. 3. Early ivermectin exposure induces an increase in pigment cell proliferation. Embryos exposed to ivermectin from stages 10â24 (early) or 28â46 (late) both show darkening due to expansion of melanocytes. To determine whether there was also a corresponding increase in melanocyte number, photographs were taken of controls (A) and ivermectin-exposed (B) embryos after tricaine anesthetization, which contracts the pigment cells. The number of melanocytes in the eye field (red boxes) were then counted. Early exposed embryos showed a 1.5-fold increase in melanocyte number relative to controls (C), whereas no detectable difference was observed between late exposed embryos and controls. Error bars indicate one standard deviation; n=24 embryos for each treatment. Control embryos processed in in situ hybridization for the melanocyte marker Trp2 at stage 28 show the normal pattern of expression prior to the migration of melanocytes away from the dorsal neural tube (D). Ivermectin-treated embryos show precisely the same pattern (E) and exhibit no evidence of ectopic locations being converted into a melanocyte fate by the ivermectin treatment. Sectioning reveals that control (F) and ivermectin-treated (G) embryos have the same number of melanocytes at the neural tube, also ruling out local shifts of neural crest cells into the melanocyte lineage as the explanation for later hyperpigmentation. Red arrows indicate positive signal (melanocytes indicated by Trp2 expression), whereas white arrows indicate lack of signal. (H-Iâ²) To directly analyze proliferation in melanocytes, embryos were stained for the melanocyte marker Trp2 using in situ hybridization to identify pigment cells, and were then sectioned and processed for immunohistochemistry with anti-H3B-P antibody. (H) Trp2 section in control embryos; (Hâ²) corresponding signal of H3B-P stain in the same section. (I) Trp2 section in ivermectin-exposed embryos; (Iâ²) corresponding signal of H3B-P stain in the same section. Overlays of the bright-field and fluorescent signals from the same section allowed quantification of the number of melanocytes that were in mitosis. At stage 28, there was no difference (P>0.2, n=6) between controls and ivermectin-treated embryos. By stage 35, there was a significant increase in the number of mitotic melanocytes in the ivermectin-treated embryos (P<0.009, n=6). |
|
|
Fig. 4. Expression of GlyCl-α mRNA and protein. In situ hybridization was performed on Xenopus embryos with an antisense probe to GlyCl-α. Expression (red arrows) was first detected during neurulation in the developing neural plate (A; panel B shows a thick section in profile because expression was too weak to be clearly visible in thin sections). Expression became restricted during somite stages (C) with foci of staining observed in the ventral marginal zone of the neural tube (NT) (E). Sections also revealed punctate signal in the lateral mesoderm (F, red arrows), which was not observed in the no-primary control (D), and an absence of signal in the dorsal neural tube, where many melanocytes are located (F, white arrows). In panels AâF, red arrows indicate expression of GlyCl mRNA, whereas white arrows indicate lack of expression in the dorsal neural tube from which melanocytes originate. Immunohistochemistry (with an antibody to GlyCl; green signal and red arrowheads) and in situ hybridization (with a probe to the melanocyte marker Trp2, blue arrows) on the same section of stage-31 embryos (G) revealed that the cells expressing GlyCl are at some distance from melanocytes (melanocytes do not themselves express the ivermectin target protein). (H) As an additional test of long-range signaling, embryos were injected with KCNE1+β-gal mRNA at the 16-cell stage in blastomeres, which resulted in depolarizing potassium channel subunit expression in posterior ventral tissues (blue arrow indicates β-galactosidase lineage label). Red arrowheads in panels H,I indicate hyperpigmentation (aberrant melanocytes) in the region; white arrowhead in H indicates absence of β-gal signal from anterior regions. They were continuously treated with NSC-84093 to prevent melanocyte migration from distant regions of the embryo. Sectioning (I,Iâ²) revealed that hyperpigmentation occurred in the head and on the contralateral side, demonstrating that the metastasis-inducing signal is able to cross considerable distance along the anterior-posterior axis (from somites over the gut into the space anterior to the eyes) and across the embryonic midline (red arrowhead in Iâ²) even when melanocytes local to the KCNE1 depolarization are prevented from moving. Insets in A and G taken from Nieuwkoop and Faber (Nieuwkoop and Faber, 1967); schematic inset in G shows plane of sections for panels DâG. (J) A small section of neural plate from a ubiquitous GFP-transgenic donor treated with ivermectin (green arrowheads) was transplanted into an untreated host at stage 18, resulting in a hyperpigmentation phenotype (red arrowheads). (Jâ²) Similar transplant performed from an ivermectin-treated donor results in GFP-labeled melanocytes (lighter in color owing to overlap of fluorescence and black pigment; green arrowheads) shows that these melanocytes take up ectopic positions next to native melanocytes (white arrowheads) and acquire the same highly arborized shape. |
|
|
Fig. 5. Hyperpigmentation is due to depolarization. Microinjection of a dominant-negative form of ductin (dn-xDuct) at the one-cell stage inhibits the hyperpolarizing H+-V-ATPase and results in hyperpigmentation (A,B). Injections result in hyperpigmented tadpoles in 11.5% of embryos (C), significantly higher than background levels observed in control embryos. Hyperpigmented embryos arising from dn-xDuct injections were photographed and the number of melanocytes in the eye field counted; there was a 2.1-fold increase in number of melanocytes compared with age-matched controls (D). By contrast, overexpression of the hyperpolarizing potassium channel Kir4.1 (E,F) inhibits ivermectin-induced hyperpigmentation in 25% of injected embryos (G). Kir4.1-mediated inhibition was non-cell-autonomous, because one of two cell injections, resulting in hyperpolarizing channel activity on just one side of the embryo, inhibited hyperpigmentation on both the left and right side of the embryos (H). |
|
|
Fig. 6. Serotonergic controls of melanocyte behavior and their relationship to GlyCl-expressing cells. (A) Sections of a stage 32 embryo processed by immunohistochemistry with an anti-GlyCl antibody and visualized with a fluorescent secondary antibody (Alexa Fluor 647). (B) The same section processed by immunohistochemistry with an anti-SERT antibody and visualized with Alexa Fluor 546. (C) Merge of A and B showing colocalization of GlyCl and SERT. Yellow arrowheads indicate areas of overlapping expression (cells containing both GlyCl and SERT). Unlike controls (D), embryos treated with external serotonin acquire the hyperpigmentation phenotype (E), consistent with SERT mediating the effect of depolarized GlyCl-expressing cells on melanocytes. White arrow indicates a region normally devoid of melanocytes; red arrowhead indicates ectopic melanocytes. |
|
|
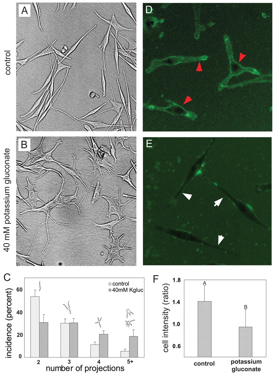
Fig. 7. Human melanocytes exhibit arborization when the membrane is depolarized. In normal culture medium, human melanocytes typically develop two or three projections (A). When grown in media supplemented with 50 mM potassium gluconate, cells develop a more arborized morphology, with many cells having four or five, or more, projections (B). Comparisons between treatments (C) demonstrate a significant effect of potassium gluconate on arborization of melanocytes. Error bars indicate one standard deviation. Image analysis (using the membrane voltage sensor pair CC2-DMPE and DiBAC4) comparing controls (D) and cells cultured in high-potassium medium (E) revealed the predicted depolarization (lower intensity of pixels) in response to the high-potassium media (F). Red arrowheads indicate depolarized cell membranes; white arrows indicate lack of depolarization in membrane. |
|
|
Fig. 8. A model of melanocyte control by transmembrane potential of cells in the neural crestâs environment. (A) In unperturbed embryos, several classes of ion transporters keep the plasma membrane polarized. This transmembrane potential powers the reuptake of extracellular serotonin through its transporter SERT, resulting in normal melanocyte behavior. (B) By contrast, when the instructor cell population (demarcated by GlyCl expression) is depolarized by targeted modulation of H+, Clâ or K+ channel/pump function, the SERT runs backwards and not only fails to clear the extracellular space of serotonin, but actually exports additional serotonin. The higher serotonin level in the milieu of the neoblasts induces neoplastic-like behavior in melanocytes, as occurs in human cancers. This pathway can be manipulated at a number of points. Consistent with this model, our data show that, although direct serotonin exposure or depolarization of GlyCl-expressing cells can induce hyperpigmentation, the depolarization phenotype can be prevented by overexpression of hyperpolarizing channels or inhibition of SERT. Central features of this model are the regulation of cell behavior by transmembrane potential, regardless of which specific gene product achieves it, and non-cell-autonomous effects of a cell subpopulation specifically instructing, at considerable distance, one derivative of neural crest to undergo the stem-cell-to-neoplastic-cell-like phenotype. |
References [+] :
Aberg,
Non-invasive and microinvasive electrical impedance spectra of skin cancer - a comparison between two techniques.
2005, Pubmed
Aberg, Non-invasive and microinvasive electrical impedance spectra of skin cancer - a comparison between two techniques. 2005, Pubmed
Adams, Early, H+-V-ATPase-dependent proton flux is necessary for consistent left-right patterning of non-mammalian vertebrates. 2006, Pubmed , Xenbase
Adams, A new tool for tissue engineers: ions as regulators of morphogenesis during development and regeneration. 2008, Pubmed
Adams, Flux coupling in the human serotonin transporter. 2002, Pubmed
Adams, Inverse drug screens: a rapid and inexpensive method for implicating molecular targets. 2006, Pubmed
Adams, H+ pump-dependent changes in membrane voltage are an early mechanism necessary and sufficient to induce Xenopus tail regeneration. 2007, Pubmed , Xenbase
Al-Hajj, Therapeutic implications of cancer stem cells. 2004, Pubmed
Anderson, A gap junctionally transmitted epithelial cell signal regulates endocytic yolk uptake in Oncopeltus fasciatus. 2001, Pubmed
Arcangeli, Expression and role of hERG channels in cancer cells. 2005, Pubmed
Arcangeli, Targeting ion channels in cancer: a novel frontier in antineoplastic therapy. 2009, Pubmed
Asai, Zebrafish leopard gene as a component of the putative reaction-diffusion system. 1999, Pubmed
Aw, H,K-ATPase protein localization and Kir4.1 function reveal concordance of three axes during early determination of left-right asymmetry. 2008, Pubmed , Xenbase
Barlow, Critical numbers of neural crest cells are required in the pathways from the neural tube to the foregut to ensure complete enteric nervous system formation. 2008, Pubmed
Baylin, Epigenetic gene silencing in cancer - a mechanism for early oncogenic pathway addiction? 2006, Pubmed
Beckstead, Anesthetic and ethanol effects on spontaneously opening glycine receptor channels. 2002, Pubmed , Xenbase
Bennett, Voltage-gated Na+ channels confer invasive properties on human prostate cancer cells. 2004, Pubmed
Bergstrom, Iris hypoplasia and aorticopulmonary septal defect: a neurocristopathy. 2005, Pubmed
Biagiotti, Cell renewing in neuroblastoma: electrophysiological and immunocytochemical characterization of stem cells and derivatives. 2006, Pubmed
Binggeli, Membrane potentials and sodium channels: hypotheses for growth regulation and cancer formation based on changes in sodium channels and gap junctions. 1986, Pubmed
Bissell, Context, tissue plasticity, and cancer: are tumor stem cells also regulated by the microenvironment? 2005, Pubmed
Bjerkvig, Opinion: the origin of the cancer stem cell: current controversies and new insights. 2005, Pubmed
Blackiston, Bioelectric controls of cell proliferation: ion channels, membrane voltage and the cell cycle. 2009, Pubmed
Bolande, Neurocristopathy: its growth and development in 20 years. 1997, Pubmed
Brooks, Calmodulin transmitted through gap junctions stimulates endocytic incorporation of yolk precursors in insect oocytes. 2004, Pubmed
Bulić-Jakus, Of mice and men: teratomas and teratocarcinomas. 2006, Pubmed
Cai, Membrane properties of rat embryonic multipotent neural stem cells. 2004, Pubmed
Cardone, The role of disturbed pH dynamics and the Na+/H+ exchanger in metastasis. 2005, Pubmed
Carr, In vivo effects of serotonergic agents on alpha-melanocyte-stimulating hormone secretion. 1991, Pubmed
Chakraborty, Zebrafish caspase-3: molecular cloning, characterization, crystallization and phylogenetic analysis. 2006, Pubmed , Xenbase
Cho, Human neural stem cells: electrophysiological properties of voltage-gated ion channels. 2002, Pubmed
Collazo, Vital dye labelling of Xenopus laevis trunk neural crest reveals multipotency and novel pathways of migration. 1993, Pubmed , Xenbase
Cone, Induction of mitosis in mature neurons in central nervous system by sustained depolarization. 1976, Pubmed
Cone, Control of somatic cell mitosis by simulated changes in the transmembrane potential level. 1971, Pubmed
Cooper, Mechanisms for reaching the differentiated state: Insights from neural crest-derived melanocytes. 2009, Pubmed
Crane, Neural crest stem and progenitor cells. 2006, Pubmed
Cruse, Functional KCa3.1 K+ channels are required for human lung mast cell migration. 2006, Pubmed
Davies, Ethanol potentiation of glycine receptors expressed in Xenopus oocytes antagonized by increased atmospheric pressure. 2003, Pubmed , Xenbase
De Schepper, Pigment cell-related manifestations in neurofibromatosis type 1: an overview. 2005, Pubmed
Diss, A potential novel marker for human prostate cancer: voltage-gated sodium channel expression in vivo. 2005, Pubmed
Domen, Systemic overexpression of BCL-2 in the hematopoietic system protects transgenic mice from the consequences of lethal irradiation. 1998, Pubmed
Domen, Hematopoietic stem cells need two signals to prevent apoptosis; BCL-2 can provide one of these, Kitl/c-Kit signaling the other. 2000, Pubmed
Ducasse, Epigenetic aberrations and cancer. 2006, Pubmed
Dumas, New tool to monitor membrane potential by FRET Voltage Sensitive Dye (FRET-VSD) using Spectral and Fluorescence Lifetime Imaging Microscopy (FLIM). Interest in cell engineering. 2005, Pubmed
Fanburg, A new role for an old molecule: serotonin as a mitogen. 1997, Pubmed
Fang, A tumorigenic subpopulation with stem cell properties in melanomas. 2005, Pubmed
Finbow, Ductin--a proton pump component, a gap junction channel and a neurotransmitter release channel. 1995, Pubmed
Frankfurt, Decreased stability of DNA in cells treated with alkylating agents. 1990, Pubmed
Fraser, Voltage-gated sodium channel expression and potentiation of human breast cancer metastasis. 2005, Pubmed
Fraser, Effects of voltage-gated ion channel modulators on rat prostatic cancer cell proliferation: comparison of strongly and weakly metastatic cell lines. 2000, Pubmed
Fuchs, The neural crest: understanding stem cell function in development and disease. 2007, Pubmed
Fukumoto, Serotonin signaling is a very early step in patterning of the left-right axis in chick and frog embryos. 2005, Pubmed , Xenbase
Fukumoto, Serotonin transporter function is an early step in left-right patterning in chick and frog embryos. 2005, Pubmed , Xenbase
Fukuzawa, Proliferation in vitro of melanophores from Xenopus laevis. 1983, Pubmed , Xenbase
Gersdorff Korsgaard, Identification of a novel voltage-gated Na+ channel rNa(v)1.5a in the rat hippocampal progenitor stem cell line HiB5. 2001, Pubmed
Gillespie, The distribution of small ions during the early development of Xenopus laevis and Ambystoma mexicanum embryos. 1983, Pubmed , Xenbase
Gonzalez, Spindle orientation, asymmetric division and tumour suppression in Drosophila stem cells. 2007, Pubmed
Grahn, Melanocytes do not migrate directionally in physiological DC electric fields. 2003, Pubmed
Gupta, Bioelectrical impedance phase angle as a prognostic indicator in advanced pancreatic cancer. 2004, Pubmed
Haass, Normal human melanocyte homeostasis as a paradigm for understanding melanoma. 2005, Pubmed
Haass, Adhesion, migration and communication in melanocytes and melanoma. 2005, Pubmed
Harland, In situ hybridization: an improved whole-mount method for Xenopus embryos. 1991, Pubmed , Xenbase
Heath, Clinical potential of matrix metalloprotease inhibitors in cancer therapy. 2000, Pubmed
Hendrix, Reprogramming metastatic tumour cells with embryonic microenvironments. 2007, Pubmed
Hess, Deciphering the signaling events that promote melanoma tumor cell vasculogenic mimicry and their link to embryonic vasculogenesis: role of the Eph receptors. 2007, Pubmed
Heubach, Electrophysiological properties of human mesenchymal stem cells. 2004, Pubmed
Heukelbach, Selective mass treatment with ivermectin to control intestinal helminthiases and parasitic skin diseases in a severely affected population. 2004, Pubmed
Higashimori, Role of Kir4.1 channels in growth control of glia. 2007, Pubmed
Hilber, Serotonin-transporter mediated efflux: a pharmacological analysis of amphetamines and non-amphetamines. 2005, Pubmed
Hong, Initiating and cancer-propagating cells in TEL-AML1-associated childhood leukemia. 2008, Pubmed
House, Voltage-gated Na+ channel SCN5A is a key regulator of a gene transcriptional network that controls colon cancer invasion. 2010, Pubmed
Ingber, Can cancer be reversed by engineering the tumor microenvironment? 2008, Pubmed
Ingber, What lies at the interface of regenerative medicine and developmental biology? 2007, Pubmed
Inoue, Translation of SOX10 3' untranslated region causes a complex severe neurocristopathy by generation of a deleterious functional domain. 2007, Pubmed
Iwashita, Pigment pattern in jaguar/obelix zebrafish is caused by a Kir7.1 mutation: implications for the regulation of melanosome movement. 2006, Pubmed
Iyengar, Photomodulation of the melanocyte cell cycle by indoleamines. 1998, Pubmed
Jaffe, Epigenetic theories of cancer initiation. 2003, Pubmed
Jeon, Bee venom stimulates human melanocyte proliferation, melanogenesis, dendricity and migration. 2007, Pubmed
Jin, Hepatocyte growth factor/scatter factor stimulates Ca2+-activated membrane K+ current and migration of MDCK II cells. 2003, Pubmed
Kasemeier-Kulesa, Reprogramming multipotent tumor cells with the embryonic neural crest microenvironment. 2008, Pubmed
Kelsh, Genetic analysis of melanophore development in zebrafish embryos. 2000, Pubmed
Kim, Cancer and stem cell biology: how tightly intertwined? 2008, Pubmed
Konig, Membrane hyperpolarization triggers myogenin and myocyte enhancer factor-2 expression during human myoblast differentiation. 2004, Pubmed
Kraft, BK channel openers inhibit migration of human glioma cells. 2003, Pubmed
Kucheryavykh, Downregulation of Kir4.1 inward rectifying potassium channel subunits by RNAi impairs potassium transfer and glutamate uptake by cultured cortical astrocytes. 2007, Pubmed
Kulesa, Reprogramming metastatic melanoma cells to assume a neural crest cell-like phenotype in an embryonic microenvironment. 2006, Pubmed
Kumasaka, Isolation and developmental expression of tyrosinase family genes in Xenopus laevis. 2003, Pubmed , Xenbase
Kumasaka, Regulation of melanoblast and retinal pigment epithelium development by Xenopus laevis Mitf. 2005, Pubmed , Xenbase
Kumasaka, Isolation and developmental expression of Mitf in Xenopus laevis. 2004, Pubmed , Xenbase
Kunzelmann, Ion channels and cancer. 2005, Pubmed
Kuriyama, Molecular analysis of neural crest migration. 2008, Pubmed , Xenbase
Kyrgidis, Melanoma: Stem cells, sun exposure and hallmarks for carcinogenesis, molecular concepts and future clinical implications. 2010, Pubmed
Lastraioli, herg1 gene and HERG1 protein are overexpressed in colorectal cancers and regulate cell invasion of tumor cells. 2004, Pubmed
Lee, Cell polarity and cancer--cell and tissue polarity as a non-canonical tumor suppressor. 2008, Pubmed
Lee, The fate of human malignant melanoma cells transplanted into zebrafish embryos: assessment of migration and cell division in the absence of tumor formation. 2005, Pubmed
Lerchner, Reversible silencing of neuronal excitability in behaving mice by a genetically targeted, ivermectin-gated Cl- channel. 2007, Pubmed
Levens, Development and cancer: common themes? 1990, Pubmed
Levin, Of minds and embryos: left-right asymmetry and the serotonergic controls of pre-neural morphogenesis. 2006, Pubmed
Levin, Gap junctions are involved in the early generation of left-right asymmetry. 1998, Pubmed , Xenbase
Levin, Errors of geometry: regeneration in a broader perspective. 2009, Pubmed
Levin, A novel immunohistochemical method for evaluation of antibody specificity and detection of labile targets in biological tissue. 2004, Pubmed , Xenbase
Levin, Large-scale biophysics: ion flows and regeneration. 2007, Pubmed
Levin, Bioelectric mechanisms in regeneration: Unique aspects and future perspectives. 2009, Pubmed
Li, Voltage and ionic regulation of human serotonin transporter in Xenopus oocytes. 2006, Pubmed , Xenbase
Lindvall, Wnt signaling, stem cells, and the cellular origin of breast cancer. 2007, Pubmed
Liu, Delayed rectifier outward K+ current mediates the migration of rat cerebellar granule cells stimulated by melatonin. 2007, Pubmed
Liu, ET-1 inhibits B-16 murine melanoma cell migration by decreasing K(+) currents. 2004, Pubmed
Lotti, Vitiligo: new and emerging treatments. 2008, Pubmed
Lynch, Native glycine receptor subtypes and their physiological roles. 2009, Pubmed
Macmillan, Melanoblast-tissue interactions and the development of pigment pattern in Xenopus larvae. 1976, Pubmed , Xenbase
Makino, Heat-shock protein 60 is required for blastema formation and maintenance during regeneration. 2005, Pubmed
Maniotis, Vascular channel formation by human melanoma cells in vivo and in vitro: vasculogenic mimicry. 1999, Pubmed
McCaig, Electrical dimensions in cell science. 2009, Pubmed
McCaig, Controlling cell behavior electrically: current views and future potential. 2005, Pubmed
Moran, Voltage-dependent -L-type Ca2+ channels participate in regulating neural crest migration and differentiation. 1991, Pubmed
Morokuma, Modulation of potassium channel function confers a hyperproliferative invasive phenotype on embryonic stem cells. 2008, Pubmed , Xenbase
Mu, Genomic amplification and oncogenic properties of the KCNK9 potassium channel gene. 2003, Pubmed
Munaron, Intracellular calcium signals and control of cell proliferation: how many mechanisms? 2004, Pubmed
Munaron, Blocking Ca2+entry: a way to control cell proliferation. 2004, Pubmed
Nebigil, 5-hydroxytryptamine 2B receptor regulates cell-cycle progression: cross-talk with tyrosine kinase pathways. 2000, Pubmed
Nishiyama, Membrane potential shifts caused by diffusible guidance signals direct growth-cone turning. 2008, Pubmed , Xenbase
Nozue, Effects of catecholamine and serotonin in central nervous system in newborn mice with special reference to neural crest cells; presumptive evidence of neural crest origin. 1991, Pubmed
Nuccitelli, On electrical currents in development. 1986, Pubmed
Olivotto, Electric fields at the plasma membrane level: a neglected element in the mechanisms of cell signalling. 1996, Pubmed
Ottesen, Ivermectin in human medicine. 1994, Pubmed
Ouadid-Ahidouch, K+ channel expression in human breast cancer cells: involvement in cell cycle regulation and carcinogenesis. 2008, Pubmed
Ouwerkerk, Elevated tissue sodium concentration in malignant breast lesions detected with non-invasive 23Na MRI. 2007, Pubmed
Oviedo, Regeneration: The origin of cancer or a possible cure? 2009, Pubmed
Pardo, Oncogenic potential of EAG K(+) channels. 1999, Pubmed
Park, Stem cell enrichment approaches. 2007, Pubmed
Pfeifer, Gene therapy: promises and problems. 2001, Pubmed
Pogge v Strandmann, Ectopic pigmentation in Xenopus in response to DCoH/PCD, the cofactor of HNF1 transcription factor/pterin-4alpha-carbinolamine dehydratase. 2000, Pubmed , Xenbase
Potier, Identification of SK3 channel as a new mediator of breast cancer cell migration. 2006, Pubmed
Prevarskaya, TRP channels in cancer. 2007, Pubmed
Pullar, beta4 integrin and epidermal growth factor coordinately regulate electric field-mediated directional migration via Rac1. 2006, Pubmed
Rajnicek, Growth cone steering by a physiological electric field requires dynamic microtubules, microfilaments and Rac-mediated filopodial asymmetry. 2006, Pubmed , Xenbase
Reid, Non-invasive measurement of bioelectric currents with a vibrating probe. 2007, Pubmed
Reya, Stem cells, cancer, and cancer stem cells. 2001, Pubmed
Rubin, The significance of biological heterogeneity. 1990, Pubmed
Rubin, Cancer as a dynamic developmental disorder. 1985, Pubmed
Saka, Spatial and temporal patterns of cell division during early Xenopus embryogenesis. 2001, Pubmed , Xenbase
Sánchez Alvarado, The freshwater planarian Schmidtea mediterranea: embryogenesis, stem cells and regeneration. 2003, Pubmed
Sauka-Spengler, A gene regulatory network orchestrates neural crest formation. 2008, Pubmed
Schlosser, Eya1 and Six1 promote neurogenesis in the cranial placodes in a SoxB1-dependent fashion. 2008, Pubmed , Xenbase
Schwab, K(+) channel-dependent migration of fibroblasts and human melanoma cells. 1999, Pubmed
Seagar, Interactions of the neurotoxin apamin with a Ca2+-activated K+ channel in primary neuronal cultures. 1984, Pubmed
Shan, Ivermectin, an unconventional agonist of the glycine receptor chloride channel. 2001, Pubmed
Slominski, The cutaneous serotoninergic/melatoninergic system: securing a place under the sun. 2005, Pubmed
Slominski, Melanin pigmentation in mammalian skin and its hormonal regulation. 2004, Pubmed
Song, Application of direct current electric fields to cells and tissues in vitro and modulation of wound electric field in vivo. 2007, Pubmed
Soto, The somatic mutation theory of cancer: growing problems with the paradigm? 2004, Pubmed
Sowers, Electric Fields in Vertebrate Repair. Natural and Applied Voltages in Vertebrate Regeneration and Healing. Richard B. Borgens, Kenneth R. Robinson, Joseph W. Vanable, Jr., and Michael E. McGinnis, with Colin D. McCaig. Liss, New York, 1989. xxiv, 310 pp., illus. $69.50. 1990, Pubmed
Spitzner, Voltage-gated K+ channels support proliferation of colonic carcinoma cells. 2007, Pubmed
Stähelin, False positive staining in the TUNEL assay to detect apoptosis in liver and intestine is caused by endogenous nucleases and inhibited by diethyl pyrocarbonate. 1998, Pubmed
Stulberg, Common hyperpigmentation disorders in adults: Part II. Melanoma, seborrheic keratoses, acanthosis nigricans, melasma, diabetic dermopathy, tinea versicolor, and postinflammatory hyperpigmentation. 2003, Pubmed
Stump, Xenopus neural crest cell migration in an applied electrical field. 1983, Pubmed , Xenbase
Sun, Voltage-sensitive and ligand-gated channels in differentiating neural stem-like cells derived from the nonhematopoietic fraction of human umbilical cord blood. 2005, Pubmed
Sundelacruz, Membrane potential controls adipogenic and osteogenic differentiation of mesenchymal stem cells. 2008, Pubmed
Sundelacruz, Role of membrane potential in the regulation of cell proliferation and differentiation. 2009, Pubmed
Taipale, The Hedgehog and Wnt signalling pathways in cancer. 2001, Pubmed
Tan, The cancer stem cell hypothesis: a work in progress. 2006, Pubmed
Tang, Silence of ClC-3 chloride channel inhibits cell proliferation and the cell cycle via G/S phase arrest in rat basilar arterial smooth muscle cells. 2008, Pubmed
Tataria, Stem cells: tissue regeneration and cancer. 2006, Pubmed
Thomas, Progress and problems with the use of viral vectors for gene therapy. 2003, Pubmed
Tomlinson, A chemical genomic approach identifies matrix metalloproteinases as playing an essential and specific role in Xenopus melanophore migration. 2009, Pubmed , Xenbase
Tomlinson, Chemical genomics identifies compounds affecting Xenopus laevis pigment cell development. 2009, Pubmed , Xenbase
Tomlinson, Three matrix metalloproteinases are required in vivo for macrophage migration during embryonic development. 2008, Pubmed , Xenbase
Tseng, Apoptosis is required during early stages of tail regeneration in Xenopus laevis. 2007, Pubmed , Xenbase
Tucker, Neural crest cells: a model for invasive behavior. 2004, Pubmed
Tung, Chloride intracellular channel 4 is involved in endothelial proliferation and morphogenesis in vitro. 2009, Pubmed
Uzman, The role of intracellular alkalinization in the establishment of anterior neural fate in Xenopus. 1998, Pubmed , Xenbase
va de VEERDONK, Serotonin, a melanocyte-stimulating component in the dorsal skin secretion of Xenopus laevis. 1960, Pubmed , Xenbase
van Kempen, Expression of the electrophysiological system during murine embryonic stem cell cardiac differentiation. 2003, Pubmed
Varnum-Finney, Pluripotent, cytokine-dependent, hematopoietic stem cells are immortalized by constitutive Notch1 signaling. 2000, Pubmed
Watanabe, Spot pattern of leopard Danio is caused by mutation in the zebrafish connexin41.8 gene. 2006, Pubmed
Welsch, Molecular pathogenesis of pancreatic cancer: advances and challenges. 2007, Pubmed
White, Melanocytes in development, regeneration, and cancer. 2008, Pubmed
Whitton, Therapeutic interventions for vitiligo. 2008, Pubmed
Wicha, Cancer stem cells: an old idea--a paradigm shift. 2006, Pubmed
Wissenbach, TRPV6 and prostate cancer: cancer growth beyond the prostate correlates with increased TRPV6 Ca2+ channel expression. 2004, Pubmed
Wu, Involvement of voltage-gated K+ and Na+ channels in gastric epithelial cell migration. 2008, Pubmed
Yamamura, TRPM8 activation suppresses cellular viability in human melanoma. 2008, Pubmed
Yamamura, Expression analysis of the epithelial Na+ channel delta subunit in human melanoma G-361 cells. 2008, Pubmed
Yu, A pathway of signals regulating effector and initiator caspases in the developing Drosophila eye. 2002, Pubmed
Zhang, Particle tracking model of electrophoretic morphogen movement reveals stochastic dynamics of embryonic gradient. 2009, Pubmed , Xenbase
Zhao, Electrical signals control wound healing through phosphatidylinositol-3-OH kinase-gamma and PTEN. 2006, Pubmed
