XB-ART-42213
Proc Natl Acad Sci U S A
2010 Nov 23;10747:20388-93. doi: 10.1073/pnas.1013070107.
Show Gene links
Show Anatomy links
Inversin relays Frizzled-8 signals to promote proximal pronephros development.
Lienkamp S, Ganner A, Boehlke C, Schmidt T, Arnold SJ, Schäfer T, Romaker D, Schuler J, Hoff S, Powelske C, Eifler A, Krönig C, Bullerkotte A, Nitschke R, Kuehn EW, Kim E, Burkhardt H, Brox T, Ronneberger O, Gloy J, Walz G.
???displayArticle.abstract???
Mutations of inversin cause type II nephronophthisis, an infantile autosomal recessive disease characterized by cystic kidney disease and developmental defects. Inversin regulates Wnt signaling and is required for convergent extension movements during early embryogenesis. We now show that Inversin is essential for Xenopus pronephros formation, involving two distinct and opposing forms of cell movements. Knockdown of Inversin abrogated both proximal pronephros extension and distal tubule differentiation, phenotypes similar to that of Xenopus deficient in Frizzled-8. Exogenous Inversin rescued the pronephric defects caused by lack of Frizzled-8, indicating that Inversin acts downstream of Frizzled-8 in pronephros morphogenesis. Depletion of Inversin prevents the recruitment of Dishevelled in response to Frizzled-8 and impeded the accumulation of Dishevelled at the apical membrane of tubular epithelial cells in vivo. Thus, defective tubule morphogenesis seems to contribute to the renal pathology observed in patients with nephronophthisis type II.
???displayArticle.pubmedLink??? 21059920
???displayArticle.pmcLink??? PMC2996658
???displayArticle.link??? Proc Natl Acad Sci U S A
Species referenced: Xenopus laevis
Genes referenced: atp1a1 axin2l clcnkb dnai1 dvl1 dvl3 epha8 fn1 fzd8 gata3 hnf1b invs jun lhx1 mapk8 nphs1 pax8 slc12a1 slc12a3 slc4a4 slc5a1.2 wnt4
GO keywords: pronephric nephron tubule morphogenesis
???displayArticle.antibodies??? Kidney Ab1 Kidney Ab2
???displayArticle.morpholinos??? dvl1 MO1 dvl3 MO1 fzd8 MO1 invs MO1
???displayArticle.disOnts??? nephronophthisis 2
???displayArticle.omims??? NEPHRONOPHTHISIS 2; NPHP2
Phenotypes: Xla Wt + {dn}dvl1(Fig. S 6 F) [+]
Xla Wt + dvl3 MO + dvl1 MO(Fig. S 6 D)
Xla Wt + fzd8 MO(Fig. 4 C D)
Xla Wt + fzd8 MO(Fig. 4 G I K M N)
Xla Wt + invs MO(Fig. 1 B)
Xla Wt + invs MO(Fig. 1 D F)
Xla Wt + invs MO(Fig. 1 G H J N)
Xla Wt + invs MO(Fig. 2 C D E)
Xla Wt + invs MO(Fig. 3 F G)
Xla Wt + invs MO(Fig. S1 G H)
Xla Wt + invs MO(Fig. S2 B D F H J)
Xla Wt + invs MO(Fig. S 4 E G)
Xla Wt + invs MO(Fig. S 4 K N)
Xla Wt + fzd8 MO(Fig. 4 C D)
Xla Wt + fzd8 MO(Fig. 4 G I K M N)
Xla Wt + invs MO(Fig. 1 B)
Xla Wt + invs MO(Fig. 1 D F)
Xla Wt + invs MO(Fig. 1 G H J N)
Xla Wt + invs MO(Fig. 2 C D E)
Xla Wt + invs MO(Fig. 3 F G)
Xla Wt + invs MO(Fig. S1 G H)
Xla Wt + invs MO(Fig. S2 B D F H J)
Xla Wt + invs MO(Fig. S 4 E G)
Xla Wt + invs MO(Fig. S 4 K N)
???attribute.lit??? ???displayArticles.show???
|
|
Fig. 1. Inversin is required for pronephric tubule development in X. laevis. (A and B) Bilateral injection of Invs-Mo at the four-cell stage resulted in severe edema. (C) The pronephros-specific antibodies 3G8 and 4A6 stain the entire pronephric tubule on the uninjected side. (D) On the Invs-Moâinjected side of the same embryo, staining is absent in the distal and intermediate tubule segment but is maintained in the proximal segment. (E and F) Enlarged view of the pronephros in C and D, respectively. (G) Percentages of embryos with unobstructed tubular excretion on both sides. (H) Fluorescent dextran (70 kDa) excretion shows tubule patency in Invs-Moâinjected embryos. (IâL) Enlarged views of the pronephros at the phase of maximal dextran excretion. Note the reduction in tubular coiling on the Invs-Moâinjected side (J) compared with the uninjected side (I). (K and L) Injection of control-Mo (CTL-Mo) did not interfere with tubule patency or length. (M) Tubule-area size was measured as depicted. d.v., dorso-ventral; a.p., anterior-posterior. (N) Ratios of injected vs. uninjected tubule areas of the same embryos. |
|
|
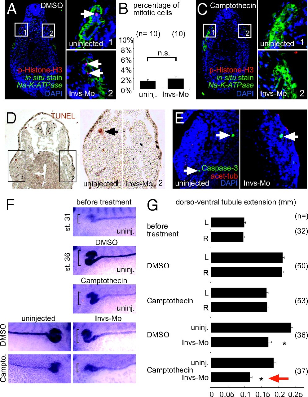
Fig. 3. Impaired pronephros morphogenesis caused by Inversin depletion is largely independent of proliferation or apoptosis. (A) Embryos were in situ hybridized against Na-K-ATPase (inverted differential interference contrast, green) and immunostained with an antiâphospho-Histone H3 (p-Histone H3) antibody (red) and DAPI (blue). The area of the proximal pronephros was magnified (Right). (B) The percentage of mitotic (p-Histone H3-positive) cells in the pronephros was determined in five sections of 10 embryos; no significant difference was detected (P = 0.36, Student t test). (C) Section of a camptothecin-treated embryo; camptothecin almost completely abrogates mitosis. The area of the proximal pronephros was magnified (Right). (D) Positive TUNEL staining is indicated by a black arrow. The area of the proximal pronephros was magnified (Right). (E) Immunostaining with antiâCaspase-3 (green), acetylated tubulin (red), and DAPI (blue). Note that both methods did not detect increased apoptosis on the Invs-Moâinjected side. (F and G) Mitotic inhibition does not prevent ventral extension defects of pronephric loops after Invs-Mo injection. (F) Embryos were treated at stage 31 with DMSO or camptothecin and processed for in situ hybridization against Na-K-ATPase at stage 36. Brackets mark the boundaries of ventral extension of the pronephric loop. (G) Quantification of ventral extension in millimeters. Error bars represent SD (*P < 0.001). The red arrow points to a reduction of the ventral pronephros extension in Invs-Moâinjected embryos that significantly exceeds the reduction caused by camptothecin treatment alone. |
|
|
Fig. 4. Inversin acts downstream of Frizzled-8 in convergent extension movements and pronephros development. (AâD) Embryos were unilaterally injected with Fzd-8âMo. In situ hybridization against Na-K-ATPase shows reduced ventral extension of the intermediate tubule. (C and D) Enlarged view of the pronephros region in A and B. (E) Dorsal injection of dominant-negative Xenopus Frizzled-8 encompassing the extracellular domain of Frizzled-8 (ECD8). Axis extension defects indicative of impaired convergent extension (ICE) were scored as indicated on a scale from 1 to 3. Coexpression of Inversin mRNA partially rescued the convergent extension defects. (FâN) Staining of the pronephros with the tubule-specific antibodies 3G8 and 4A6. (HâM) Unilateral injection of Fzd-8âMo resulted in a reduction of 3G8 and 4A6 staining ranging from mild (I) to severe (K). (LâN) Coinjection of Inversin mRNA (1 ng) rescued the defective 3G8/4A6 immunoreactivity in Fzd-8âMo-injected embryos (*P < 0.05). |
|
|
Fig. 2. Inversin affects morphogenetic movements during ventral extension of the proximal pronephros. (AâE) Abnormal ventral extension of the Inversin-depleted pronephros. (AâD) Time-lapse confocal microscopy of pronephros morphogenesis was performed in parallel between CTL-Moâ and Invs-Moâinjected Xenopus embryos to monitor cell movements within the developing proximal pronephros. Cells were labeled by membrane-GFP and nuclear-RFP; only cells clearly identifiable as part of the pronephros were tracked (white dots in A and C). Clustering of cells with similar movements (green, red, yellow, and blue balls in B and D) was performed automatically; their trajectories over the indicated time are depicted in B and D. Cells that left the focal plane are depicted as crosses. (Scale bar: 100 μm.) (E) The distance between green (corresponding to the proximal segment) and yellow (intermediate segment) cell clusters in micrometers over time (hours). In contrast to CTL-Moâinjected embryos (blue line), the distance between these two cell clusters failed to increase in Invs-Moâinjected embryos during the first 6 h (green line), causing the abnormal ventral extension of the Inversin-depleted pronephros. (FâI) Distal to proximal cell migration is unaffected by Inversin depletion. (F) The photo-convertible fluorophore Kaede was broadly expressed in Xenopus embryos injected with either CTL- or Invs-Mo. Photoconversion from green to red was restricted to a stripe at stage 34. (G) At stage 39 (18 h after photoconversion), red fluorescent cells extended from the red stripe in a proximal direction. (I) Enlargement of the boxed area in G. The dashed line marks the left-side boundary between the photo-converted area and surrounding tissue. The white arrowhead indicates red fluorescent distal tubule cells that migrated in a proximal direction. The arrow points to the pronephric tubule convolute. (H) Measurements of anterior migration in micrometers in CTL- and Invs-Moâinjected Xenopus embryos. Error bars represent SEM. |
|
|
Fig. 5. Inversin is required for membrane localization of Dishevelled. (A) Mosaic cell clusters in animal caps were generated by sequential injection at the two- and four-cell stage. All cells received a first injection at the two-cell stage that included Dishevelled-GFP. A subset of these cells received a second injection at the four-cell stage; only cells modified by the second injection are marked by red nuclei expressing histone-2Bâred fluorescent protein (H2BRFP). Thus, neighboring mosaic cell clusters with different injections can be compared based on the presence or absence of red nuclei. (B) Dishevelled-GFP, localized in a typically punctuate pattern (first injection, all cells), is recruited to the plasma membrane in Frizzled-8 (Fzd-8)âinjected cells (second injection, cells with red nuclei). (C) Fzd-8âinduced membrane localization of Dishevelled (first injection, all cells) is abolished in the subset of cells that received the InvsMo in a second injection (second injection, cells with red nuclei). (D) Defective membrane recruitment of Dishevelled after injection of Dishevelled-GFP, Fzd8, and Invs-Mo (first injection, all cells) can be rescued by mouse Inversin RNA injection (second injection, cells with red nuclei). DAPI staining (blue) visualizes all cell nuclei. White arrows point to membrane-localized Dishevelled. (E and F) In immunostaining of stage-36 embryos, Dishevelled-2 (green) localizes to the membrane of tubular epithelial cells indicated by the presence of cilia (acetylated tubulin in red, white arrowheads). A dashed line indicates the apical surface of the pronephric tubule; nuclei are stained with DAPI (blue). The Invs-Moâinjected side shows a strong reduction of Dishevelled-2 staining at the apical membrane of the pronephric tubules. The Dishevelled channel is depicted alone in Eâ² and Fâ². |
|
|
|
|
|
Fig. S2. Inversin depletion reduces ventral extension of the pronephric tubule. (AâJ) In situ hybridization against Na-K-ATPase was performed at different stages. The right column shows the Invs-Moâinjected side; the left column shows the noninjected side of the same embryo. (C and D) Enlarged view of the boxed areas in A and B, respectively. (C, E, G, and I) The primary loop extends ventrally on the uninjected side. (D, F, H, and J) In Invs-Moâinjected sides, extension of the ventral pronephros is reduced, leading to a limited elongation of the tubular convolute. (KâL) In situ hybridization against chloride channel ClC-Ka was performed on continuous serial sections of E17.5 mouse kidneys (8 μm) to reconstruct ClC-Kaâpositive nephron segments of wild-type and Invs (â/â) kidneys. Black bars indicate 200 μm. (M) Quantification of the average volume per tubule in millimeters cubed (P = 0.057; n = 4 kidneys, t test). |
|
|
Fig. S3. Transcription factors characterizing the pronephros anlagen are unaffected by depletion of Inversin. (AâL) Unilateral injection of Invs-Mo at the fourcell stage was followed by whole-mount in situ hybridization against transcription factors that characterize the pronephric anlagen, including lim-1 (A and B), pax-8 (C and D), hepatocyte nuclear factor 1 homeobox B (vHNF1) (EâH), and the tubule-specific transcription factor GATA binding protein 3 (GATA-3) (IâL) at the indicated stages. No substantial differences were detected compared with the noninjected side. (M) In situ hybridization against Wnt4 visualized in a 200-μm vibratome section of an embryo. (N) The white arrow points to the in situ signal localized in the somatic layer (so) of the intermediate mesoderm. No expression was detected in the splanchnic layer (sp) or the endoderm (ed). This indicated correct polarization of the pronephric anlagen. |
|
|
Fig. S4. Normal segmentation of the Inversin-deficient pronephros. (A) Schematic diagram of segment-specific expression of in situ markers. PT, proximal tubule; IT, intermediate tubule; DT, distal tubule. (BâK) After unilateral injection of Invs-Mo, whole-mount in situ hybridization was performed at stage 38. The sodium/glucose cotransporter (SGLT-1K) is expressed in the proximal tubule and nephrostomes (B and C). The sodium bicarbonate cotransporter NBC1 is expressed in the proximal tubule and early distal tubule (DT1) but not the intermediate tubule (D and E). Note that the gap between proximal and distal expression was clearly visible in Invs-Moâinjected embryos. The sodium/potassium/chloride transporter NKCC2 is expressed in the intermediate segment (F and G), the thiazide-sensitive NaCl cotransporter NCC is expressed in the distal tubule (H and I), and ClC-K is expressed in the intermediate segment (J and K). Intermediate tubules appear smaller and less extended on the injected side (arrowheads in G and K). Brackets in J and K mark the boundaries of ventral extension of the intermediate tubule. (L and M) The glomerular marker Nephrin is equally expressed on both sides. (N) Dorso-ventral extension of the pronephric tubule measured in embryos stained for ClC-K in millimeters is shown. Coinjection of Inversin mRNA rescued the defects of Invs-Mo (*P ⤠0.001, rank sum test; the error bars represent SEM) |
|
|
Fig. S5. Wnt target genes are not altered after knockdown of Inversin. Invs-Moâinjected embryos were fixed at indicated stages; in situ hybridization was performed against the canonical Wnt target genes axin2 (AâF) and fibronectin (GâL) |
|
|
Fig. S6. Dishevelled knockdown mimics the Inversin phenotype. (A and B) Overexpression of mInvs did not affect pronephros formation. (C and D) Combined knockdown of Dishevelled-1 and -3 or expression of the dominant-negative Dishevelled mutant Xdd1 (E and F) resulted in a shortened tubule with impaired ventral extension. (G) β-Catenin was detectable at the plasma membrane but not within the nucleus. (HâK) 3D tilted projections of the confocal stacks of G. White arrows point to cilia stained for acetylated tubulin. |
|
|
Fig. S7. Inversin knockdown does not affect JNK signaling. (A) Overexpression of Fzd-8 does not rescue the pronephros defects of Invs-Mo injection. (B) Activated phospho-JNK 1 and 2 were detected by immunostaining. Nuclear localization and intensity were not altered in Invs-Moâinjected embryos. (C) Overexpression of the Jun N-terminal/mixed lineage kinase xMLK did not rescue the defects in tubule extension. |
|
|
Fig. S8. Inversin is required but not sufficient for membrane localization of Dishevelled. (A, D, G, and J) Subcellular localization of Dishevelled-GFP (0.2 ng) in animal cap cells. (B, E, H, and K) DIC images were obtained to visualize cell borders. (C, F, I, and L) Overlay. (AâC) Dishevelled-GFP alone. (DâF) Dishevelled-GFP localizes to the plasma membrane on coexpression of Fzd-8. (GâI) Dishevelled-GFP accumulates in the cytoplasm if Invs-Mo and Fzd-8 mRNA are coinjected. (Jâ L) Dishevelled-GFP accumulates in cytoplasmic vesicles in animal cap cells that were only coinjected with Inversin-RNA. (M) Lateral view of a z stack of mosaic animal cap cells. All cells were injected with Dvl-GFP and Fzd-8; cells with red nuclei also received Invs-Mo and reveal reduced membrane-associated Dvl-GFP. (N) Optical section of the apical surface. (O) xInvs transcripts were detectable in animal cap cells by RT-PCR. |
References [+] :
Ando,
An optical marker based on the UV-induced green-to-red photoconversion of a fluorescent protein.
2002, Pubmed
Ando, An optical marker based on the UV-induced green-to-red photoconversion of a fluorescent protein. 2002, Pubmed
Axelrod, Differential recruitment of Dishevelled provides signaling specificity in the planar cell polarity and Wingless signaling pathways. 1998, Pubmed , Xenbase
Benzing, Wnt signaling in polycystic kidney disease. 2007, Pubmed
Brennan, The specification of the pronephric tubules and duct in Xenopus laevis. 1998, Pubmed , Xenbase
Chan, A role for Xlim-1 in pronephros development in Xenopus laevis. 2000, Pubmed , Xenbase
Cornish, The formation of the pronephric duct in Xenopus involves recruitment of posterior cells by migrating pronephric duct cells. 1993, Pubmed , Xenbase
Das, Diego interacts with Prickle and Strabismus/Van Gogh to localize planar cell polarity complexes. 2004, Pubmed
Deardorff, Frizzled-8 is expressed in the Spemann organizer and plays a role in early morphogenesis. 1998, Pubmed , Xenbase
Demartis, Cloning and developmental expression of LFB3/HNF1 beta transcription factor in Xenopus laevis. 1994, Pubmed , Xenbase
Feiguin, The ankyrin repeat protein Diego mediates Frizzled-dependent planar polarization. 2001, Pubmed
Grantham, Return of the secretory kidney. 2002, Pubmed
Gusmano, Nephronophthisis-medullary cystic disease: clinical and genetic aspects. 1998, Pubmed
Heller, Xenopus Pax-2/5/8 orthologues: novel insights into Pax gene evolution and identification of Pax-8 as the earliest marker for otic and pronephric cell lineages. 1999, Pubmed , Xenbase
Itoh, Axis determination by inhibition of Wnt signaling in Xenopus. 1999, Pubmed , Xenbase
Itoh, A role for Xenopus Frizzled 8 in dorsal development. 1998, Pubmed , Xenbase
Jones, Xenopus: a prince among models for pronephric kidney development. 2005, Pubmed , Xenbase
Karner, Wnt9b signaling regulates planar cell polarity and kidney tubule morphogenesis. 2009, Pubmed , Xenbase
McCoy, Collectrin/tmem27 is expressed at high levels in all segments of the developing Xenopus pronephric nephron and in the Wolffian duct. 2008, Pubmed , Xenbase
Mochizuki, Cloning of inv, a gene that controls left/right asymmetry and kidney development. 1998, Pubmed
Morgan, Inversin, a novel gene in the vertebrate left-right axis pathway, is partially deleted in the inv mouse. 1998, Pubmed
Newport, A major developmental transition in early Xenopus embryos: I. characterization and timing of cellular changes at the midblastula stage. 1982, Pubmed , Xenbase
Otto, Mutations in INVS encoding inversin cause nephronophthisis type 2, linking renal cystic disease to the function of primary cilia and left-right axis determination. 2003, Pubmed
Park, Subcellular localization and signaling properties of dishevelled in developing vertebrate embryos. 2005, Pubmed , Xenbase
Phillips, Renal cysts of inv/inv mice resemble early infantile nephronophthisis. 2004, Pubmed
Poitras, A tissue restricted role for the Xenopus Jun N-terminal kinase kinase kinase MLK2 in cement gland and pronephric tubule differentiation. 2003, Pubmed , Xenbase
Raciti, Organization of the pronephric kidney revealed by large-scale gene expression mapping. 2008, Pubmed , Xenbase
Reggiani, The prepattern transcription factor Irx3 directs nephron segment identity. 2007, Pubmed , Xenbase
Satow, The role of Xenopus frizzled-8 in pronephric development. 2004, Pubmed , Xenbase
Saxén, Early organogenesis of the kidney. 1987, Pubmed
Simons, Polycystic kidney disease: cell division without a c(l)ue? 2006, Pubmed
Simons, Inversin, the gene product mutated in nephronophthisis type II, functions as a molecular switch between Wnt signaling pathways. 2005, Pubmed , Xenbase
Sokol, Analysis of Dishevelled signalling pathways during Xenopus development. 1996, Pubmed , Xenbase
Takada, Analysis of combinatorial effects of Wnts and Frizzleds on beta-catenin/armadillo stabilization and Dishevelled phosphorylation. 2005, Pubmed
Tory, Mutations of NPHP2 and NPHP3 in infantile nephronophthisis. 2009, Pubmed
Tran, Xenopus Bicaudal-C is required for the differentiation of the amphibian pronephros. 2007, Pubmed , Xenbase
Tran, The RNA-binding protein bicaudal C regulates polycystin 2 in the kidney by antagonizing miR-17 activity. 2010, Pubmed , Xenbase
Tseng, Apoptosis is required during early stages of tail regeneration in Xenopus laevis. 2007, Pubmed , Xenbase
Vasilyev, Collective cell migration drives morphogenesis of the kidney nephron. 2009, Pubmed
Vize, Development of the Xenopus pronephric system. 1995, Pubmed , Xenbase
Wallingford, Regulation of convergent extension in Xenopus by Wnt5a and Frizzled-8 is independent of the canonical Wnt pathway. 2001, Pubmed , Xenbase
