Click here to close
Hello! We notice that you are using Internet Explorer, which is not supported by Xenbase and may cause the site to display incorrectly.
We suggest using a current version of Chrome,
FireFox, or Safari.
J Biol Chem
2011 Jan 07;2861:587-93. doi: 10.1074/jbc.M110.181578.
Show Gene links
Show Anatomy links
Identification of a novel dynein binding domain in nudel essential for spindle pole organization in Xenopus egg extract.
Wang S, Zheng Y.
???displayArticle.abstract???
The nuclear distribution protein E (NudE) and nuclear distribution protein E-like (Nudel or Ndel1) interact with both lissencephaly 1 (Lis1) and dynein. These interactions are thought to be essential for dynein function. Previous studies have shown that the highly conserved N terminus of NudE/Nudel directly binds to Lis1, and such binding is critical for dynein activity. By contrast, although the C terminus of NudE/Nudel was reported to bind to dynein, the functional significance of this binding has remained unclear. Using the sperm-mediated spindle assembly assay in Xenopus egg extracts and extensive mutagenesis studies, we have identified a highly conserved dynein binding domain within the first 80 amino acids of Nudel. We further demonstrate that the dynein intermediate chain in the dynein complex is directly involved in this interaction. Importantly, we show that both the dynein and Lis1 binding domains of Nudel are required for spindle pole organization. Finally, we report that spindle defects caused by immuno-depletion of Nudel could be rescued by a 1-fold increase of Lis1 concentration in Xenopus egg extracts. This suggests that an important function of the N terminus of Nudel is to facilitate the interaction between Lis1 and dynein during spindle assembly. Together, our findings open up new avenues to further decipher the mechanism of dynein regulation by Nudel and Lis1.
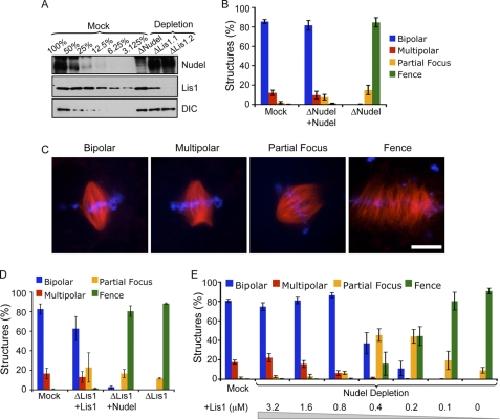
FIGURE 1. Nudel functions to stimulate spindle pole focusing through Lis1. A, immuno-depletion of Nudel from egg extracts is shown. One round of immuno-depletion is sufficient to remove most of Nudel/NudE in Xenopus egg extracts, whereas two rounds of immuno-depletions (ΔLis1.1 and ΔLis1.2) routinely remove ∼90% of Lis1 in egg extracts. Neither Nudel/NudE nor Lis1 depletion reduced the level of dynein as judged by Western blotting probing for the DIC. Control IgG-depleted egg extracts (Mock) were loaded at the indicated amount to assess the degree of immuno-depletion. B, spindle pole defects caused by Nudel/NudE depletion is fully rescued by adding purified Nudel protein. Immuno-depletion of Nudel resulted in the formation of mostly fence-like microtubules aligned perpendicularly across the sperm chromatin and a small fraction of spindles with multiple or partially focused poles (see the images in C), which can be fully rescued by addition of 50 nm concentrations of purified His-Nudel full-length protein. C, shown are representative images of spindles that are defined as bipolar, multipolar, partially focused, or parallel array of microtubules appearing as fence-like structure (Fence) perpendicular to the condensed chromatin. D, depletion of Lis1 caused a similar spindle pole defects as Nudel/NudE depletion. These defects could be rescued by adding 1 μm purified His-Lis1 but not by 1 μm His-Nudel. E, purified His-Lis1 fully rescues Nudel/NudE depletion. The addition of increasing concentrations of purified His-Lis1 shows that equal or greater than 0.8 μm His-Lis1 (the endogenous Lis1 is estimated at ∼1 μm, see supplemental Fig. S1) is sufficient to fully rescue the spindle pole defects caused by Nudel/NudE depletion. Error bar, S.E. Scale bars, 20 μm.
FIGURE 2. The N-terminal coiled-coil domain of Nudel is sufficient for spindle pole organization when provided at 2–4-fold molar excess of the endogenous Nudel/NudE. A, shown are schematic diagrams of Nudel full-length (FL) and fragments. Xenopus Nudel is 345 amino acids long with the Lis1 binding domain (LBD) localized between amino acids 100 and 153. All depicted Nudel proteins are tagged at their N termini with either GST or His (black diamonds). B, full-length His-Nudel rescues the spindle pole defects caused by Nudel/NudE depletion when added at equal or greater than 0.05 μm, which is similar to the estimated endogenous Nudel concentration (0.05–0.1 μm (10)). C, the N-terminal fragment containing the first 201 amino acids of Nudel can fully rescue the spindle pole defects caused by Nudel/NudE depletion when added at 0.2 μm, which is 2–4-fold higher than the endogenous Nudel/NudE concentration. Both His and GST-tagged Nudel1–201 exhibit equivalent activities in this assay. Shown are quantifications for His-Nudel1–201. D and E, the complete coiled-coil domain is required for spindle pole focusing. Neither the first 100 amino acids of Nudel that do not contain the Lis1 binding domain nor the second 100 amino acids of Nudel that contain the Lis1 binding domain can rescue spindle pole defects caused by Nudel/NudE depletion. Error bars, S.E.
FIGURE 3. Identification of a dynein binding domain in the N terminus of Nudel. A, schematic diagram of Xenopus Nudel with deletion series from either N- or C terminus is shown. DBD, dynein binding domain. LBD, Lis1 binding domain. All proteins were tagged by GST (black diamonds). B, the purified GST-tagged Nudel fragments and their ability to interact with either dynein or Lis1 in Xenopus egg extracts is shown. Purified GST was used as controls. The minimal dynein binding region was mapped to the first 80 amino acids (1–80 as indicated by a red dashed square). As expected the minimal Lis1 binding domain is mapped to amino acids 100–153 of Nudel.
FIGURE 4. Nudel directly interacts with the dynein intermediate chain. A, shown is sequence alignment of the N-terminal 80 amino acids of Nudel from different organisms (numbers are for Xenopus Nudel). Amino acids mutated to alanine are indicated by red arrowheads. The highly conserved region is outlined by a red dashed square. B, highly conserved amino acids in Nudel mediate dynein binding. The highly conserved amino acids as indicated in A are mutated to alanines in GST-Nudel1–201. Point mutations of conserved amino acids greatly reduced dynein binding without affecting Lis1 binding. Point mutations in the Lis1 binding domain diminishes Lis1 binding without affecting dynein binding. C, shown is SDS-PAGE of purified GST, DIC, DLIC2, and DLC8 stained by Coomassie Blue. D, Nudel directly binds to DIC. Purified His-Nudel1–201, but not purified His-Nudel1–201E48A, binds purified DIC.
FIGURE 5. The N-terminal dynein and Lis1 binding domains are both essential for spindle pole organization. A, the GST-Nudel1–201E48A that does not bind to DIC fails to rescue spindle pole defects caused by Nudel/NudE depletion. B, the GST-Nudel1–201E119A/R130A that fails to bind to Lis1 also does not rescue spindle pole defects. C, shown is a model depicting how Nudel functions to regulate dynein through Lis1. Nudel functions as a bridge to facilitate Lis1 and dynein interaction. Without Nudel, an increase of Lis1 concentration is sufficient to promote Lis1 and dynein interaction for spindle pole organization. Error bars, S.E.
Derewenda,
The structure of the coiled-coil domain of Ndel1 and the basis of its interaction with Lis1, the causal protein of Miller-Dieker lissencephaly.
2007, Pubmed
Derewenda,
The structure of the coiled-coil domain of Ndel1 and the basis of its interaction with Lis1, the causal protein of Miller-Dieker lissencephaly.
2007,
Pubmed Echeverri,
Molecular characterization of the 50-kD subunit of dynactin reveals function for the complex in chromosome alignment and spindle organization during mitosis.
1996,
Pubmed Efimov,
The LIS1-related NUDF protein of Aspergillus nidulans interacts with the coiled-coil domain of the NUDE/RO11 protein.
2000,
Pubmed
,
Xenbase Efimov,
Roles of NUDE and NUDF proteins of Aspergillus nidulans: insights from intracellular localization and overexpression effects.
2003,
Pubmed Faulkner,
A role for the lissencephaly gene LIS1 in mitosis and cytoplasmic dynein function.
2000,
Pubmed Feng,
LIS1 regulates CNS lamination by interacting with mNudE, a central component of the centrosome.
2000,
Pubmed
,
Xenbase Feng,
Mitotic spindle regulation by Nde1 controls cerebral cortical size.
2004,
Pubmed Guo,
Nudel contributes to microtubule anchoring at the mother centriole and is involved in both dynein-dependent and -independent centrosomal protein assembly.
2006,
Pubmed Hoogenraad,
Bicaudal D induces selective dynein-mediated microtubule minus end-directed transport.
2003,
Pubmed Kardon,
Regulators of the cytoplasmic dynein motor.
2009,
Pubmed Li,
NudEL targets dynein to microtubule ends through LIS1.
2005,
Pubmed Liang,
Nudel functions in membrane traffic mainly through association with Lis1 and cytoplasmic dynein.
2004,
Pubmed Ma,
Requirement for Nudel and dynein for assembly of the lamin B spindle matrix.
2009,
Pubmed
,
Xenbase McKenney,
LIS1 and NudE induce a persistent dynein force-producing state.
2010,
Pubmed Merdes,
A complex of NuMA and cytoplasmic dynein is essential for mitotic spindle assembly.
1996,
Pubmed
,
Xenbase Murray,
Cell cycle extracts.
1991,
Pubmed Nguyen,
A NUDEL-dependent mechanism of neurofilament assembly regulates the integrity of CNS neurons.
2004,
Pubmed Sasaki,
A LIS1/NUDEL/cytoplasmic dynein heavy chain complex in the developing and adult nervous system.
2000,
Pubmed Shan,
Nudel and FAK as antagonizing strength modulators of nascent adhesions through paxillin.
2009,
Pubmed Shen,
Nudel binds Cdc42GAP to modulate Cdc42 activity at the leading edge of migrating cells.
2008,
Pubmed Smith,
Regulation of cytoplasmic dynein behaviour and microtubule organization by mammalian Lis1.
2000,
Pubmed Stehman,
NudE and NudEL are required for mitotic progression and are involved in dynein recruitment to kinetochores.
2007,
Pubmed Stuurman,
Interactions between coiled-coil proteins: Drosophila lamin Dm0 binds to the bicaudal-D protein.
1999,
Pubmed Tsai,
A mitotic lamin B matrix induced by RanGTP required for spindle assembly.
2006,
Pubmed
,
Xenbase