XB-ART-42181
Mol Biol Cell
2010 Dec 01;2123:4197-211. doi: 10.1091/mbc.E10-04-0309.
Show Gene links
Show Anatomy links
Inner/Outer nuclear membrane fusion in nuclear pore assembly: biochemical demonstration and molecular analysis.
Fichtman B, Ramos C, Rasala B, Harel A, Forbes DJ.
???displayArticle.abstract???
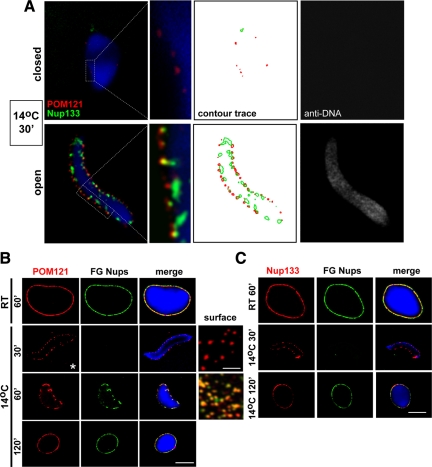
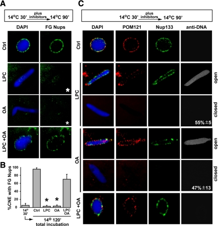
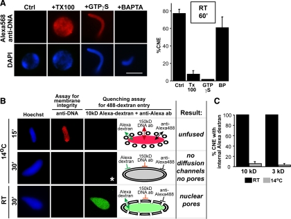
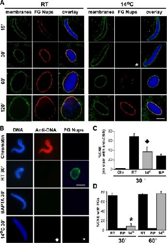
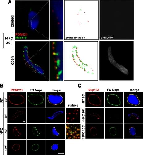
Nuclear pore complexes (NPCs) are large proteinaceous channels embedded in double nuclear membranes, which carry out nucleocytoplasmic exchange. The mechanism of nuclear pore assembly involves a unique challenge, as it requires creation of a long-lived membrane-lined channel connecting the inner and outer nuclear membranes. This stabilized membrane channel has little evolutionary precedent. Here we mapped inner/outer nuclear membrane fusion in NPC assembly biochemically by using novel assembly intermediates and membrane fusion inhibitors. Incubation of a Xenopus in vitro nuclear assembly system at 14°C revealed an early pore intermediate where nucleoporin subunits POM121 and the Nup107-160 complex were organized in a punctate pattern on the inner nuclear membrane. With time, this intermediate progressed to diffusion channel formation and finally to complete nuclear pore assembly. Correct channel formation was blocked by the hemifusion inhibitor lysophosphatidylcholine (LPC), but not if a complementary-shaped lipid, oleic acid (OA), was simultaneously added, as determined with a novel fluorescent dextran-quenching assay. Importantly, recruitment of the bulk of FG nucleoporins, characteristic of mature nuclear pores, was not observed before diffusion channel formation and was prevented by LPC or OA, but not by LPC+OA. These results map the crucial inner/outer nuclear membrane fusion event of NPC assembly downstream of POM121/Nup107-160 complex interaction and upstream or at the time of FG nucleoporin recruitment.
???displayArticle.pubmedLink??? 20926687
???displayArticle.pmcLink??? PMC2993748
???displayArticle.link??? Mol Biol Cell
???displayArticle.grants??? [+]
R01 GM-33279 NIGMS NIH HHS , R01 GM033279-27 NIGMS NIH HHS , R01 GM033279-28 NIGMS NIH HHS , R01 GM033279 NIGMS NIH HHS
Species referenced: Xenopus
Genes referenced: ahctf1 ctrl gnao1 nup107 nup133 pcsk7 pom121
???attribute.lit??? ???displayArticles.show???
References [+] :
Anderson,
Nuclear envelope formation by chromatin-mediated reorganization of the endoplasmic reticulum.
2007, Pubmed,
Xenbase
Anderson, Nuclear envelope formation by chromatin-mediated reorganization of the endoplasmic reticulum. 2007, Pubmed , Xenbase
Antonin, Nuclear pore complex assembly through the cell cycle: regulation and membrane organization. 2008, Pubmed
Antonin, The integral membrane nucleoporin pom121 functionally links nuclear pore complex assembly and nuclear envelope formation. 2005, Pubmed , Xenbase
Baur, NSF- and SNARE-mediated membrane fusion is required for nuclear envelope formation and completion of nuclear pore complex assembly in Xenopus laevis egg extracts. 2007, Pubmed , Xenbase
Beck, Nuclear pore complex structure and dynamics revealed by cryoelectron tomography. 2004, Pubmed
Belgareh, An evolutionarily conserved NPC subcomplex, which redistributes in part to kinetochores in mammalian cells. 2001, Pubmed
Bishop, Assembly of the endoplasmic reticulum phospholipid bilayer: the phosphatidylcholine transporter. 1985, Pubmed
Blobel, A potential fusion peptide and an integrin ligand domain in a protein active in sperm-egg fusion. 1992, Pubmed
Blower, A Rae1-containing ribonucleoprotein complex is required for mitotic spindle assembly. 2005, Pubmed , Xenbase
Boehmer, Purification, crystallization and preliminary X-ray analysis of a Nup107-Nup133 heterodimeric nucleoporin complex. 2007, Pubmed
Boman, GTP hydrolysis is required for vesicle fusion during nuclear envelope assembly in vitro. 1992, Pubmed , Xenbase
Brohawn, Molecular architecture of the Nup84-Nup145C-Sec13 edge element in the nuclear pore complex lattice. 2009, Pubmed
Burke, Nuclei take a position: managing nuclear location. 2009, Pubmed
Buton, Ultrafast glycerophospholipid-selective transbilayer motion mediated by a protein in the endoplasmic reticulum membrane. 1996, Pubmed
Chakraborty, Nucleoporin levels regulate cell cycle progression and phase-specific gene expression. 2008, Pubmed
Chernomordik, Membranes of the world unite! 2006, Pubmed
Chernomordik, The pathway of membrane fusion catalyzed by influenza hemagglutinin: restriction of lipids, hemifusion, and lipidic fusion pore formation. 1998, Pubmed
Chernomordik, Protein-lipid interplay in fusion and fission of biological membranes. 2003, Pubmed
Chernomordik, An early stage of membrane fusion mediated by the low pH conformation of influenza hemagglutinin depends upon membrane lipids. 1997, Pubmed
Chernomordik, Biomembrane fusion: a new concept derived from model studies using two interacting planar lipid bilayers. 1987, Pubmed
Chernomordik, Membrane hemifusion: crossing a chasm in two leaps. 2005, Pubmed
Chernomordik, Lysolipids reversibly inhibit Ca(2+)-, GTP- and pH-dependent fusion of biological membranes. 1993, Pubmed
Cilia, Plasmodesmata form and function. 2004, Pubmed
Cohen, Transmission electron microscope studies of the nuclear envelope in Caenorhabditis elegans embryos. 2002, Pubmed
Cotter, Nuclear pore complex disassembly and nuclear envelope breakdown during mitosis may occur by both nuclear envelope vesicularisation and dispersion throughout the endoplasmic reticulum. 1998, Pubmed , Xenbase
Crisp, The nuclear envelope as an integrator of nuclear and cytoplasmic architecture. 2008, Pubmed
D'Angelo, Structure, dynamics and function of nuclear pore complexes. 2008, Pubmed
D'Angelo, Nuclear pores form de novo from both sides of the nuclear envelope. 2006, Pubmed , Xenbase
Davuluri, Mutation of the zebrafish nucleoporin elys sensitizes tissue progenitors to replication stress. 2008, Pubmed , Xenbase
Dawson, ER membrane-bending proteins are necessary for de novo nuclear pore formation. 2009, Pubmed , Xenbase
Debler, A fence-like coat for the nuclear pore membrane. 2008, Pubmed
de Bruyn Kops, An essential nuclear envelope integral membrane protein, Brr6p, required for nuclear transport. 2001, Pubmed
Dechat, Nuclear lamins: major factors in the structural organization and function of the nucleus and chromatin. 2008, Pubmed
DeGrasse, Evidence for a shared nuclear pore complex architecture that is conserved from the last common eukaryotic ancestor. 2009, Pubmed
de Jong-Curtain, Abnormal nuclear pore formation triggers apoptosis in the intestinal epithelium of elys-deficient zebrafish. 2009, Pubmed
Devos, Components of coated vesicles and nuclear pore complexes share a common molecular architecture. 2004, Pubmed
Doucet, Cell cycle-dependent differences in nuclear pore complex assembly in metazoa. 2010, Pubmed , Xenbase
Drummond, Interference with the cytoplasmic tail of gp210 disrupts "close apposition" of nuclear membranes and blocks nuclear pore dilation. 2002, Pubmed , Xenbase
Dultz, Systematic kinetic analysis of mitotic dis- and reassembly of the nuclear pore in living cells. 2008, Pubmed
Dultz, Live imaging of single nuclear pores reveals unique assembly kinetics and mechanism in interphase. 2010, Pubmed
Earp, The many mechanisms of viral membrane fusion proteins. 2005, Pubmed
Eriksson, Dynamic properties of nuclear pore complex proteins in gp210 deficient cells. 2004, Pubmed
Feldherr, The location of the transport gate in the nuclear pore complex. 1997, Pubmed , Xenbase
Fernandez, MEL-28 is downstream of the Ran cycle and is required for nuclear-envelope function and chromatin maintenance. 2006, Pubmed
Fort, Comparative sensitivity of Xenopus tropicalis and Xenopus laevis as test species for the FETAX model. 2004, Pubmed , Xenbase
Franz, MEL-28/ELYS is required for the recruitment of nucleoporins to chromatin and postmitotic nuclear pore complex assembly. 2007, Pubmed , Xenbase
Fridkin, Matefin, a Caenorhabditis elegans germ line-specific SUN-domain nuclear membrane protein, is essential for early embryonic and germ cell development. 2004, Pubmed
Funakoshi, Two distinct human POM121 genes: requirement for the formation of nuclear pore complexes. 2007, Pubmed
Galy, MEL-28, a novel nuclear-envelope and kinetochore protein essential for zygotic nuclear-envelope assembly in C. elegans. 2006, Pubmed
Gattegno, Genetic control of fusion pore expansion in the epidermis of Caenorhabditis elegans. 2007, Pubmed
Gerace, Identification of a major polypeptide of the nuclear pore complex. 1982, Pubmed
Gillespie, ELYS/MEL-28 chromatin association coordinates nuclear pore complex assembly and replication licensing. 2007, Pubmed , Xenbase
Goldberg, Dimples, pores, star-rings, and thin rings on growing nuclear envelopes: evidence for structural intermediates in nuclear pore complex assembly. 1997, Pubmed , Xenbase
Goldstein, Pleiotropic nuclear defects associated with a conditional allele of the novel nucleoporin Rat9p/Nup85p. 1996, Pubmed
Greber, A major glycoprotein of the nuclear pore complex is a membrane-spanning polypeptide with a large lumenal domain and a small cytoplasmic tail. 1990, Pubmed
Griffis, Nup98 localizes to both nuclear and cytoplasmic sides of the nuclear pore and binds to two distinct nucleoporin subcomplexes. 2003, Pubmed
Gruenbaum, The nuclear lamina comes of age. 2005, Pubmed
Güttinger, Orchestrating nuclear envelope disassembly and reassembly during mitosis. 2009, Pubmed
Hallberg, An integral membrane protein of the pore membrane domain of the nuclear envelope contains a nucleoporin-like region. 1993, Pubmed
Harel, Removal of a single pore subcomplex results in vertebrate nuclei devoid of nuclear pores. 2003, Pubmed , Xenbase
Harel, Importin beta negatively regulates nuclear membrane fusion and nuclear pore complex assembly. 2003, Pubmed , Xenbase
Henderson, The temperature arrested intermediate of virus-cell fusion is a functional step in HIV infection. 2006, Pubmed
Herrmann, Protein-mediated phospholipid translocation in the endoplasmic reticulum with a low lipid specificity. 1990, Pubmed
Hetzer, GTP hydrolysis by Ran is required for nuclear envelope assembly. 2000, Pubmed , Xenbase
Hetzer, Border control at the nucleus: biogenesis and organization of the nuclear membrane and pore complexes. 2009, Pubmed
Higa, Studying nuclear disassembly in vitro using Xenopus egg extract. 2006, Pubmed , Xenbase
Hinshaw, Architecture and design of the nuclear pore complex. 1992, Pubmed , Xenbase
Hodge, Integral membrane proteins Brr6 and Apq12 link assembly of the nuclear pore complex to lipid homeostasis in the endoplasmic reticulum. 2010, Pubmed
Holaska, Multiple roles for emerin: implications for Emery-Dreifuss muscular dystrophy. 2006, Pubmed
Hu, Membrane proteins of the endoplasmic reticulum induce high-curvature tubules. 2008, Pubmed
Huebner, Nurse cell-oocyte interaction: a new F-actin mesh associated with the microtubule-rich core of an insect ovariole. 1986, Pubmed
Jackson, Fusion pores and fusion machines in Ca2+-triggered exocytosis. 2006, Pubmed
Jahn, Membrane fusion. 2003, Pubmed
Kalab, The RanGTP gradient - a GPS for the mitotic spindle. 2008, Pubmed
Kalab, Visualization of a Ran-GTP gradient in interphase and mitotic Xenopus egg extracts. 2002, Pubmed , Xenbase
Katsani, In vivo dynamics of Drosophila nuclear envelope components. 2008, Pubmed
Keminer, Permeability of single nuclear pores. 1999, Pubmed , Xenbase
Kielian, Virus membrane-fusion proteins: more than one way to make a hairpin. 2006, Pubmed
Kozlov, [Possible mechanism of membrane fusion]. 1983, Pubmed
Kutay, Reorganization of the nuclear envelope during open mitosis. 2008, Pubmed
Lang, Molecular mobility and nucleocytoplasmic flux in hepatoma cells. 1986, Pubmed
Lau, Topology of yeast Ndc1p: predictions for the human NDC1/NET3 homologue. 2006, Pubmed
Lau, Transportin regulates major mitotic assembly events: from spindle to nuclear pore assembly. 2009, Pubmed , Xenbase
Lénárt, Nuclear envelope breakdown in starfish oocytes proceeds by partial NPC disassembly followed by a rapidly spreading fenestration of nuclear membranes. 2003, Pubmed
Li, Mutation or deletion of the Saccharomyces cerevisiae RAT3/NUP133 gene causes temperature-dependent nuclear accumulation of poly(A)+ RNA and constitutive clustering of nuclear pore complexes. 1995, Pubmed
Liu, The COPI complex functions in nuclear envelope breakdown and is recruited by the nucleoporin Nup153. 2003, Pubmed , Xenbase
Liu, Functional association of Sun1 with nuclear pore complexes. 2007, Pubmed
Lohka, Formation in vitro of sperm pronuclei and mitotic chromosomes induced by amphibian ooplasmic components. 1983, Pubmed , Xenbase
Lu, Membrane fusion induced by neuronal SNAREs transits through hemifusion. 2005, Pubmed
Lutzmann, Modular self-assembly of a Y-shaped multiprotein complex from seven nucleoporins. 2002, Pubmed
Macaulay, Assembly of the nuclear pore: biochemically distinct steps revealed with NEM, GTP gamma S, and BAPTA. 1996, Pubmed , Xenbase
Madrid, The role of the integral membrane nucleoporins Ndc1p and Pom152p in nuclear pore complex assembly and function. 2006, Pubmed
Mansfeld, The conserved transmembrane nucleoporin NDC1 is required for nuclear pore complex assembly in vertebrate cells. 2006, Pubmed , Xenbase
Markosyan, HIV-1 envelope proteins complete their folding into six-helix bundles immediately after fusion pore formation. 2003, Pubmed
Marx, Rapid flip-flop of phospholipids in endoplasmic reticulum membranes studied by a stopped-flow approach. 2000, Pubmed
Mayer, Membrane fusion in eukaryotic cells. 2002, Pubmed
Melia, Lipidic antagonists to SNARE-mediated fusion. 2006, Pubmed
Mische, Direct observation of regulated ribonucleoprotein transport across the nurse cell/oocyte boundary. 2007, Pubmed
Mishra, The Nup107-160 complex and gamma-TuRC regulate microtubule polymerization at kinetochores. 2010, Pubmed , Xenbase
Mohler, The type I membrane protein EFF-1 is essential for developmental cell fusion. 2002, Pubmed
Naim, Passive and facilitated transport in nuclear pore complexes is largely uncoupled. 2007, Pubmed
Newport, The nucleus: structure, function, and dynamics. 1987, Pubmed
Newport, Nuclear reconstitution in vitro: stages of assembly around protein-free DNA. 1987, Pubmed , Xenbase
Newport, Characterization of the membrane binding and fusion events during nuclear envelope assembly using purified components. 1992, Pubmed , Xenbase
Olsson, Limited expression of nuclear pore membrane glycoprotein 210 in cell lines and tissues suggests cell-type specific nuclear pores in metazoans. 2004, Pubmed
Onischenko, Role of the Ndc1 interaction network in yeast nuclear pore complex assembly and maintenance. 2009, Pubmed
Orjalo, The Nup107-160 nucleoporin complex is required for correct bipolar spindle assembly. 2006, Pubmed , Xenbase
Papadopulos, Flippase activity detected with unlabeled lipids by shape changes of giant unilamellar vesicles. 2007, Pubmed
Peters, Nuclear envelope permeability measured by fluorescence microphotolysis of single liver cell nuclei. 1983, Pubmed
Peters, Nucleo-cytoplasmic flux and intracellular mobility in single hepatocytes measured by fluorescence microphotolysis. 1984, Pubmed
Podbilewicz, The C. elegans developmental fusogen EFF-1 mediates homotypic fusion in heterologous cells and in vivo. 2006, Pubmed
Rafikova, Transmembrane protein-free membranes fuse into xenopus nuclear envelope and promote assembly of functional pores. 2009, Pubmed , Xenbase
Rasala, ELYS is a dual nucleoporin/kinetochore protein required for nuclear pore assembly and proper cell division. 2006, Pubmed , Xenbase
Rasala, Capture of AT-rich chromatin by ELYS recruits POM121 and NDC1 to initiate nuclear pore assembly. 2008, Pubmed , Xenbase
Ratner, Molecular determinants of binding between Gly-Leu-Phe-Gly nucleoporins and the nuclear pore complex. 2007, Pubmed
Reese, Trans-SNARE pairing can precede a hemifusion intermediate in intracellular membrane fusion. 2005, Pubmed
Rotem, Importin beta regulates the seeding of chromatin with initiation sites for nuclear pore assembly. 2009, Pubmed , Xenbase
Sapir, AFF-1, a FOS-1-regulated fusogen, mediates fusion of the anchor cell in C. elegans. 2007, Pubmed
Saraste, Temperature-sensitive steps in the transport of secretory proteins through the Golgi complex in exocrine pancreatic cells. 1986, Pubmed
Scarcelli, The yeast integral membrane protein Apq12 potentially links membrane dynamics to assembly of nuclear pore complexes. 2007, Pubmed
Schneiter, A yeast acetyl coenzyme A carboxylase mutant links very-long-chain fatty acid synthesis to the structure and function of the nuclear membrane-pore complex. 1996, Pubmed
Schoch, A long-lived state for influenza virus-erythrocyte complexes committed to fusion at neutral pH. 1992, Pubmed
Schwander, Beta1 integrins regulate myoblast fusion and sarcomere assembly. 2003, Pubmed
Shibata, The reticulon and DP1/Yop1p proteins form immobile oligomers in the tubular endoplasmic reticulum. 2008, Pubmed , Xenbase
Siniossoglou, Structure and assembly of the Nup84p complex. 2000, Pubmed
Sondermann, Prediction of novel Bag-1 homologs based on structure/function analysis identifies Snl1p as an Hsp70 co-chaperone in Saccharomyces cerevisiae. 2002, Pubmed
Stavru, Nuclear pore complex assembly and maintenance in POM121- and gp210-deficient cells. 2006, Pubmed
Stavru, NDC1: a crucial membrane-integral nucleoporin of metazoan nuclear pore complexes. 2006, Pubmed
Stegmann, Intermediates in influenza induced membrane fusion. 1990, Pubmed
Stewart, Blurring the boundary: the nuclear envelope extends its reach. 2007, Pubmed
Taimen, A progeria mutation reveals functions for lamin A in nuclear assembly, architecture, and chromosome organization. 2009, Pubmed
Tzur, SUN-domain proteins: 'Velcro' that links the nucleoskeleton to the cytoskeleton. 2006, Pubmed
Vasu, Novel vertebrate nucleoporins Nup133 and Nup160 play a role in mRNA export. 2001, Pubmed , Xenbase
Voeltz, A class of membrane proteins shaping the tubular endoplasmic reticulum. 2006, Pubmed
Walther, The conserved Nup107-160 complex is critical for nuclear pore complex assembly. 2003, Pubmed , Xenbase
Walther, RanGTP mediates nuclear pore complex assembly. 2003, Pubmed , Xenbase
Wozniak, Primary structure analysis of an integral membrane glycoprotein of the nuclear pore. 1989, Pubmed
Xu, Hemifusion in SNARE-mediated membrane fusion. 2005, Pubmed
Zhang, Chromatin-independent nuclear envelope assembly induced by Ran GTPase in Xenopus egg extracts. 2000, Pubmed , Xenbase
