Click here to close
Hello! We notice that you are using Internet Explorer, which is not supported by Xenbase and may cause the site to display incorrectly.
We suggest using a current version of Chrome,
FireFox, or Safari.
???displayArticle.abstract???
Linker histone H1 has been studied in vivo and using reconstituted chromatin, but there have been few systematic studies of the effects of the cellular environment on its function. Due to the presence of many other chromatin factors and specific chaperones such as RanBP7/importin beta that regulate histone H1, linker histones likely function differently in vivo than in purified systems. We have directly compared H1 binding to sperm nuclei in buffer versus Xenopus egg extract cytoplasm, and monitored the effects of adding nuclear import chaperones. In buffer, RanBP7 decondenses sperm nuclei, while H1 binds tightly to the chromatin and rescues RanBP7-mediated decondensation. H1 binding is reduced in cytoplasm, and H1 exhibits rapid FRAP dynamics in cytoplasm but not in buffer. RanBP7 decreases H1 binding to chromatin in both buffer and extract but does not significantly affect H1 dynamics in either condition. Importin beta has a lesser effect than RanBP7 on sperm chromatin decondensation and H1 binding, while a combination of RanBP7/importin beta is no more effective than RanBP7 alone. In extracts supplemented with RanBP7, H1 localizes to chromosomal foci, which increase after DNA damage. Unlike somatic H1, the embryonic linker histone H1M binds equally well to chromatin in cytoplasm compared to buffer. Amino-globular and carboxyl terminal domains of H1M bind chromatin comparably to the full-length protein in buffer, but are inhibited ∼10-fold in cytoplasm. High levels of H1 or its truncations distort mitotic chromosomes and block their segregation during anaphase. RanBP7 can decondense sperm nuclei and decrease H1 binding, but the rapid dynamics of H1 on chromatin depend on other cytoplasmic factors. Cytoplasm greatly impairs the activity of individual H1 domains, and only the full-length protein can condense chromatin properly. Our findings begin to bridge the gap between purified and in vivo chromatin systems.
???displayArticle.pubmedLink???
20927327 ???displayArticle.pmcLink???PMC2947519 ???displayArticle.link???PLoS One ???displayArticle.grants???[+]
Figure 1. H1 and RanBP7 Have Opposing Activities in Buffer.(A) Fluorescence images of sperm nuclei in buffer with or without 4 µM RanBP7 and 1 µM H1A-GFP. Average H1:DNA fluorescence intensity is shown below for conditions supplemented with H1. Scale bar, 10 µm. (B) Average nuclear area of sperm in buffer (n>50) for conditions described in (A). (C) Averaged FRAP curves (n = 5) and corresponding timelapse images of H1A-GFP on sperm chromatin in buffer with or without RanBP7. The photobleach is plotted at time = 0. Scale bar, 2 µm. All quantification is shown ± standard error.
Figure 2. Effects of RanBP7 on H1 in Cytoplasm.(A) Fluorescence images and (B) area quantification of chromatin assembled in extracts with or without 1 µM H1-GFP and 4 µM RanBP7. In cytoplasm, adding RanBP7 does not greatly affect morphology but causes dissociation of H1 as measured by a reduction in fluorescence intensity. Average H1:DNA fluorescence intensity is shown below for conditions supplemented with H1. Scale bar, 10 µm. (C) Average FRAP curves (n≥7) and corresonding timelapse images of H1-GFP on chromatin in cytoplasm. H1-GFP recovers very rapidly and is not greatly affected by the addition of 4 µM recombinant RanBP7. H1-GFP signal was brightened in samples with RanBP7 relative to controls for visualization of the photobleaching and recovery. Photobleach occurs at time = 0. Scale bar, 2 µm. All quantification is shown ± standard error.
Figure 3. RanBP7 Reveals H1 Foci.(A) Identically-scaled fluorescence images of fixed metaphase spindles from CSF reactions supplemented with 1 µM H1A-GFP and 4 µM RanBP7 or buffer control (+buff). In the presence of RanBP7, H1A-GFP is reduced on chromatin and concentrates on chromatin in small foci (arrowhead). The number of foci per nucleus (average ± standard error, n>40) is shown in the H1A-GFP column. (B) H1A-GFP foci do not colocalize with the centromere marker INCENP (INC). INCENP localization was performed using replicated chromosomes, on which H1A-GFP foci were less obvious but still detectable (insets). (C) Immunofluorescence images of UV-irradiated or unirradiated sperm nuclei assembled into chromatin in metaphase extracts supplemented with H1A-GFP, RanBP7, and biotin-dUTP. Insets are provided and the number of foci per nucleus is shown below the column for each condition. Scale bars, 10 µm.
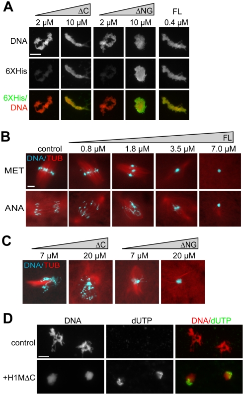
Figure 4. Effect of Cytoplasm on H1M and Domain Truncation Mutants.(A) Coomassie-stained gel of full-length (FL) H1M, amino-globular domains (ΔC), and C-terminal domain (ΔNG), with schematic of the proteins shown at right of the corresponding band. (B) Quantification of H1:DNA fluorescence intensity (average ± standard error) and (C) representative immunofluorescence images of sperm chromatin in buffer or extract supplemented with 1 µM H1M full-length or domains. In extract, full-length H1 localizes as efficiently as it does in buffer, while a sharp drop in localization intensity is observed for the domains. H1 was immunolocalized using the 6XHistidine tag (6XHis) common to all three constructs. For visualization purposes, DNA and H1 signal were brightened in the extract condition relative to buffer. Scale bar, 10 µm.
Figure 5. Overexpression Phenotypes of H1 Full Length and Domain Truncations in Extract.(A) Anti-6XHistidine immunofluorescence of chromosome clusters from reactions supplemented with increasing concentrations of amino-globular (ΔC) or C-terminal (ΔNG) H1M truncation mutants, or 0.4 µM H1M full-length (FL) as a control. Truncation mutants required much higher concentrations for efficient localization. (B) Squash fix of chromatin and rhodamine-labeled microtubules (TUB) in egg extracts supplemented with increasing concentrations of full-length H1M. Added at prophase, H1M compacts the condensing metaphase chromosomes (MET) into a single mass within aberrant spindles. Such hypercondensed chromosomes are unable to segregate during anaphase (ANA). (C) Metaphase reactions supplemented with amino-globular or C-terminal domains at high concentrations. H1MΔC causes chromosome fragmentation, while H1MΔNG causes mitotic chromosomes to compact into a single mass. (D) Representative, identically-scaled fluorescence images of sperm chromatin incubated in CSF egg extracts supplemented with biotin dUTP with or without 20 µM H1MΔC. Morphological chromatin fragmentation was less obvious using the immunofluorescence protocol, but was observed in squash samples from these reactions. Scale bars, 10 µM.
Allan,
Roles of H1 domains in determining higher order chromatin structure and H1 location.
1986, Pubmed
Allan,
Roles of H1 domains in determining higher order chromatin structure and H1 location.
1986,
Pubmed Allan,
The structure of histone H1 and its location in chromatin.
1980,
Pubmed Baatout,
About histone H1 phosphorylation during mitosis.
2006,
Pubmed Becker,
Differential in vivo binding dynamics of somatic and oocyte-specific linker histones in oocytes and during ES cell nuclear transfer.
2005,
Pubmed Bustin,
The dynamics of histone H1 function in chromatin.
2005,
Pubmed Chen,
Condensed mitotic chromatin is accessible to transcription factors and chromatin structural proteins.
2005,
Pubmed Chi,
RanBP1 stabilizes the interaction of Ran with p97 nuclear protein import.
1996,
Pubmed Dou,
Phosphorylation and an ATP-dependent process increase the dynamic exchange of H1 in chromatin.
2002,
Pubmed Facchino,
BMI1 confers radioresistance to normal and cancerous neural stem cells through recruitment of the DNA damage response machinery.
2010,
Pubmed Finch,
Solenoidal model for superstructure in chromatin.
1976,
Pubmed Freedman,
Functional comparison of H1 histones in Xenopus reveals isoform-specific regulation by Cdk1 and RanGTP.
2010,
Pubmed
,
Xenbase Grandi,
DNA double-strand breaks induce formation of RP-A/Ku foci on in vitro reconstituted Xenopus sperm nuclei.
2001,
Pubmed
,
Xenbase Happel,
Histone H1 and its isoforms: contribution to chromatin structure and function.
2009,
Pubmed Jäkel,
Importins fulfil a dual function as nuclear import receptors and cytoplasmic chaperones for exposed basic domains.
2002,
Pubmed Kasinsky,
Origin of H1 linker histones.
2001,
Pubmed Lever,
Rapid exchange of histone H1.1 on chromatin in living human cells.
2000,
Pubmed Maresca,
Methods for studying spindle assembly and chromosome condensation in Xenopus egg extracts.
2006,
Pubmed
,
Xenbase Maresca,
Histone H1 is essential for mitotic chromosome architecture and segregation in Xenopus laevis egg extracts.
2005,
Pubmed
,
Xenbase Meshorer,
Hyperdynamic plasticity of chromatin proteins in pluripotent embryonic stem cells.
2006,
Pubmed Misteli,
Dynamic binding of histone H1 to chromatin in living cells.
2000,
Pubmed Mühlhäusser,
Multiple pathways contribute to nuclear import of core histones.
2001,
Pubmed Murray,
Cell cycle extracts.
1991,
Pubmed Oliva,
Vertebrate protamine genes and the histone-to-protamine replacement reaction.
1991,
Pubmed Raghuram,
Core histone hyperacetylation impacts cooperative behavior and high-affinity binding of histone H1 to chromatin.
2010,
Pubmed Ramakrishnan,
Crystal structure of globular domain of histone H5 and its implications for nucleosome binding.
1993,
Pubmed Rosidi,
Histone H1 functions as a stimulatory factor in backup pathways of NHEJ.
2008,
Pubmed Shen,
Linker histones are not essential and affect chromatin condensation in vivo.
1995,
Pubmed Stasevich,
Dissecting the binding mechanism of the linker histone in live cells: an integrated FRAP analysis.
2010,
Pubmed Staynov,
Footprinting of linker histones H5 and H1 on the nucleosome.
1988,
Pubmed Tamada,
Chromatin decondensation and nuclear reprogramming by nucleoplasmin.
2006,
Pubmed
,
Xenbase Tashker,
Post-cytochrome C protection from apoptosis conferred by a MAPK pathway in Xenopus egg extracts.
2002,
Pubmed
,
Xenbase Thoma,
Involvement of histone H1 in the organization of the nucleosome and of the salt-dependent superstructures of chromatin.
1979,
Pubmed Thoma,
Influence of histone H1 on chromatin structure.
1977,
Pubmed Thoma,
Involvement of the domains of histones H1 and H5 in the structural organization of soluble chromatin.
1983,
Pubmed Thomas,
Cooperative binding of the globular domains of histones H1 and H5 to DNA.
1992,
Pubmed Ura,
Differential association of HMG1 and linker histones B4 and H1 with dinucleosomal DNA: structural transitions and transcriptional repression.
1996,
Pubmed
,
Xenbase Varshavsky,
Heterogeneity of chromatin subunits in vitro and location of histone H1.
1976,
Pubmed Whitlock,
Removal of histone H1 exposes a fifty base pair DNA segment between nucleosomes.
1976,
Pubmed