Click here to close
Hello! We notice that you are using Internet Explorer, which is not supported by Xenbase and may cause the site to display incorrectly.
We suggest using a current version of Chrome,
FireFox, or Safari.
???displayArticle.abstract???
Disheveled-associated activator of morphogenesis 1 (DAAM1) is a formin acting downstream of Wnt signaling that is important for planar cell polarity. It has been shown to promote proper cell polarization during embryonic development in both Xenopus and Drosophila. Importantly, DAAM1 binds to Disheveled (Dvl) and thus functions downstream of the Frizzled receptors. Little is known of how DAAM1 is localized and functions in mammalian cells. We investigate here how DAAM1 affects migration and polarization of cultured cells and conclude that it plays a key role in centrosome polarity.Using a specific antibody to DAAM1, we find that the protein localizes to the acto-myosin system and co-localizes with ventral myosin IIB-containing actin stress fibers. These fibers are particularly evident in the sub-nuclear region. An N-terminal region of DAAM1 is responsible for this targeting and the DAAM1(1-440) protein can interact with myosin IIB fibers independently of either F-actin or RhoA binding. We also demonstrate that DAAM1 depletion inhibits Golgi reorientation in wound healing assays. Wound-edge cells exhibit multiple protrusions characteristic of unpolarized cell migration. Finally, in U2OS cells lines stably expressing DAAM1, we observe an enhanced myosin IIB stress fiber network which opposes cell migration.This work highlights the importance of DAAM1 in processes underlying cell polarity and suggests that it acts in part by affecting the function of acto-myosin IIB system. It also emphasizes the importance of the N-terminal half of DAAM1. DAAM1 depletion strongly blocks centrosomal re-polarization, supporting the concept that DAAM1 signaling cooperates with the established Cdc42 associated polarity complex. These findings are also consistent with the observation that ablation of myosin IIB but not myosin IIA results in polarity defects downstream of Wnt signaling. The structure-function analysis of DAAM1 in cultured cells parallels more complex morphological events in the developing embryo.
???displayArticle.pubmedLink???
20927366 ???displayArticle.pmcLink???PMC2947498 ???displayArticle.link???PLoS One
Figure 1. DAAM1 is localized to different regions in the cells.(A) Western analysis of DAAM1 expression in different cell lines. Total protein lysate (30 µg) were loaded per lane. (B) Domain organization of DAAM1. (C) Left: confocal images of COS-7 cell taken at different planes. Right: co-localization of DAAM1 with centrosomes in prophase (after centrosome duplication) marked by anti-γ-tubulin. White arrowheads indicate centrosomes. (D) Confocal images of U2OS and DAAM1-null H460 cells, as well as COS-7 and COS-7 cells with DAAM1 knockdown by siRNA (COS-7 + siDAAM1). Endogenous DAAM1 was detected by indirect immuno-fluorescence with anti-DAAM1 under identical conditions. (E) Full-length Flag-DAAM1 or Flag-hDia1 (in green) was expressed in COS-7 cells and co-stained for actin (red). Bars = 10 µm.
Figure 2. N-terminal regions of DAAM1 are involved with actin stress fibers and centrosome targeting.(A) GFP-Flag-DAAM1 (1–440) was expressed in HeLa and analyzed by confocal imaging. DAAM1 was immuno-localized with anti-GFP (in green). Cells were counter-stained with TRITC-phalloidin, anti-myosin IIA or anti-myosin IIB (red). (B) Table summarizing the localization of various DAAM1 constructs tested in this study. (C) COS-7 cells expressing DAAM1(100–350) form large filaments enriched for myosin IIB that do not colocalize with F-actin. Treatment with various acto-myosin disrupting drugs with the indicated concentration for 45 min do not abolish the presence of these fibrils. Bars = 10 µm.
Figure 3. Interaction of DAAM1 with Rho GTPases.(A) The design of putative Rho binding defective mutants was based on sequences in mDia1: RhoA complex [6]. An in-vitro pulldown assay was performed in which equal amounts of DAAM1-N wildtype (WT) or the GBD mutants were added to Sepharose beads loaded with GST or GST-RhoAV14. The proteins were transferred to PVDF and stained as shown. The membrane was subsequently probed as indicated (B) GFP-DAAM1-N WT or the GBD mutants were expressed in COS-7 cells and immuno-localized with anti-GFP and F-actin (TRITC-phalloidin); all three constructs show typical DAAM1 filamentous staining. Bars = 10 µm.
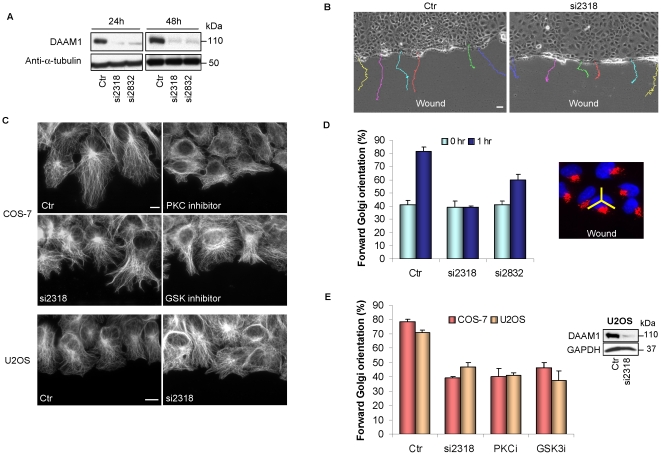
Figure 4. DAAM1 knockdown affects directed cell migration.(A) Efficacy of two different siRNA against DAAM1 in COS-7 cells by Western analysis at 24 hours and 48 hours post-transfection. (B) COS-7 cells transfected with control (Ctr) or human DAAM1 siRNA (si2318) for 48 hours were scratched and observed using time-lapse imaging for 12 hours. Tracks of individual cells are shown as colored lines. Bar = 40 µm. (C) Wound-edge COS-7 cells subjected to GSK inhibitor (SB216763, 20 µM) and PKC inhibitor (RO-320432, 20 µM), or si2318 (40 pmol) were stained with anti-α-tubulin to visualize the microtubule network. Loss of DAAM1 was associated with random protrusions versus the more organized broad extensions in controls. Wound-edge U2OS cells subjected to siRNA treatment are shown in the bottom panel. Bar = 10 µm. (D) Forward Golgi orientation of COS-7 cells transfected with control (Ctr) or DAAM1 siRNA (si2318 or si2832, 40 pmol) at 0 and 1 hour post-wounding. Cells were scored for Golgi re-orientation using a 120° sector centered on the nucleus as shown on the right. (E) Right: Western analysis of DAAM1 knockdown in U2OS cells. Left: Golgi re-orientation in COS-7 and U2OS cells treated with various inhibitors 1 hour before wounding. PKC inhibitor (PKCi) and GSK inhibitors (GSKi) were used as in (c). In these analyses, cells were scored for Golgi re-orientation in three separate experiments. Error bars indicate standard deviation from the mean.
Figure 5. Stable expression of DAAM1 in U2OS cells.(A) Levels of mCherry-DAAM1 and endogenous DAAM1 in the five stable U2OS lines as determined by western analysis with anti-DAAM1. (B) Typical myosin IIB staining of the ventral membrane region for the control and mCherry-DAAM1 expressing cells. Bars = 10 µm.
Figure 6. Effects of stable DAAM1 expression in U2OS cells.(A) Cells stably expressing mCherry alone or mCherry-DAAM1 as shown in Fig. 5 were subjected to wound healing assays and stained with Alexa Fluor 633-phalloidin to visualize the actin fibers. Red arrows indicate the different arrangement of actin fibers at the leading edges of vector control and DAAM1-expressing cells. Red arrows indicate the lamella region largely devoid of stress fibers in controls (top panel red arrows), and the presence of prominent actin fibers instead for the DAAM1-expressing cells (lower panel). (B) Cell lines stably expressing the mCherry vector or mCherry-DAAM1 were subjected to scratch wounding (wound indicated by dotted lines) and images were acquired at 2 hour intervals over 6 hours using an Olympus IX71 microscope equipped with a 10x/0.25 Plan-APOCHROMAT lens. Images at 0 and 4 hour time points are shown here for control and the DAAM1 cell-line 3. (C) Line graph showing the reduction in wound gap over the entire course of 6 hours for the control line and DAAM1-expressing line 3. (D) Percentage of wound gap covered 2 hours after scratch is plotted for control versus three of the lines. Error bars indicate standard error of the mean (SEM) from 3 independent experiments. Asterisks indicate that difference in the measurement between the control and each DAAM1 expressing line is statistically significant with a p-value less than 0.05 (t-test). Bars = 10 µm (unless specified).
Figure 7. A model of DAAM1 involvement in directed cell migration.Through its effects on F-actin assembly and the propensity to associate with myosin IIB, DAAM1 can directly affect the regulation of the acto-myosin network. Its upstream activator, Disheveled, is involved with activation of other polarity proteins through Cdc42 [30]. Cdc42 and MRCK are implicated in nuclear movement via effects on the sub-nuclear acto-myosin network [28], [34]. PAR3/PAR6/aPKC and dynein maintain the centrosome in the cell centroid via their effects on microtubule organization [29]. The ability of DAAM1 to interact with RhoA and Cdc42 could be a focus of cooperativity between the two GTPases in the polarity pathway. Full arrows indicate direct interaction, dashed arrows indicate indirect interaction, and dotted arrows indicate interaction yet to be established in this pathway.
Alberts,
Identification of a carboxyl-terminal diaphanous-related formin homology protein autoregulatory domain.
2001, Pubmed
Alberts,
Identification of a carboxyl-terminal diaphanous-related formin homology protein autoregulatory domain.
2001,
Pubmed Aspenström,
The diaphanous-related formin DAAM1 collaborates with the Rho GTPases RhoA and Cdc42, CIP4 and Src in regulating cell morphogenesis and actin dynamics.
2006,
Pubmed Bershadsky,
Disruption of the Golgi apparatus by brefeldin A blocks cell polarization and inhibits directed cell migration.
1994,
Pubmed Desai,
Cell polarity triggered by cell-cell adhesion via E-cadherin.
2009,
Pubmed Eng,
The formin mDia regulates GSK3beta through novel PKCs to promote microtubule stabilization but not MTOC reorientation in migrating fibroblasts.
2006,
Pubmed Erickson,
Mammalian Cdc42 is a brefeldin A-sensitive component of the Golgi apparatus.
1996,
Pubmed Etienne-Manneville,
Cdc42 regulates GSK-3beta and adenomatous polyposis coli to control cell polarity.
2003,
Pubmed Evangelista,
Formins: signaling effectors for assembly and polarization of actin filaments.
2003,
Pubmed Evangelista,
Bni1p, a yeast formin linking cdc42p and the actin cytoskeleton during polarized morphogenesis.
1997,
Pubmed Gomes,
Nuclear movement regulated by Cdc42, MRCK, myosin, and actin flow establishes MTOC polarization in migrating cells.
2005,
Pubmed Habas,
Wnt/Frizzled activation of Rho regulates vertebrate gastrulation and requires a novel Formin homology protein Daam1.
2001,
Pubmed
,
Xenbase Higgs,
Formin proteins: a domain-based approach.
2005,
Pubmed Ishizaki,
Coordination of microtubules and the actin cytoskeleton by the Rho effector mDia1.
2001,
Pubmed Joberty,
The cell-polarity protein Par6 links Par3 and atypical protein kinase C to Cdc42.
2000,
Pubmed Ju,
Activation of the planar cell polarity formin DAAM1 leads to inhibition of endothelial cell proliferation, migration, and angiogenesis.
2010,
Pubmed Kolega,
Asymmetric distribution of myosin IIB in migrating endothelial cells is regulated by a rho-dependent kinase and contributes to tail retraction.
2003,
Pubmed Kupfer,
Polarization of the Golgi apparatus and the microtubule-organizing center in cultured fibroblasts at the edge of an experimental wound.
1982,
Pubmed Lammers,
The regulation of mDia1 by autoinhibition and its release by Rho*GTP.
2005,
Pubmed Liu,
Mechanism of activation of the Formin protein Daam1.
2008,
Pubmed
,
Xenbase Lo,
Nonmuscle myosin IIb is involved in the guidance of fibroblast migration.
2004,
Pubmed Lu,
Structure of the FH2 domain of Daam1: implications for formin regulation of actin assembly.
2007,
Pubmed
,
Xenbase Matusek,
The Drosophila formin DAAM regulates the tracheal cuticle pattern through organizing the actin cytoskeleton.
2006,
Pubmed Mellor,
Cell motility: Golgi signalling shapes up to ship out.
2004,
Pubmed Nezami,
Structure of the autoinhibitory switch in formin mDia1.
2006,
Pubmed Otomo,
Structural basis of Rho GTPase-mediated activation of the formin mDia1.
2005,
Pubmed Petersen,
FH3, a domain found in formins, targets the fission yeast formin Fus1 to the projection tip during conjugation.
1998,
Pubmed Pollard,
Regulation of actin filament assembly by Arp2/3 complex and formins.
2007,
Pubmed Pring,
Mechanism of formin-induced nucleation of actin filaments.
2003,
Pubmed Pruyne,
Role of formins in actin assembly: nucleation and barbed-end association.
2002,
Pubmed Rolo,
Morphogenetic movements driving neural tube closure in Xenopus require myosin IIB.
2009,
Pubmed
,
Xenbase Romero,
Formin is a processive motor that requires profilin to accelerate actin assembly and associated ATP hydrolysis.
2004,
Pubmed Rose,
Structural and mechanistic insights into the interaction between Rho and mammalian Dia.
2005,
Pubmed Sagot,
Yeast formins regulate cell polarity by controlling the assembly of actin cables.
2002,
Pubmed Sandoval,
Role of microtubules in the organization and localization of the Golgi apparatus.
1984,
Pubmed Sato,
Profilin is an effector for Daam1 in non-canonical Wnt signaling and is required for vertebrate gastrulation.
2006,
Pubmed
,
Xenbase Schlessinger,
Cdc42 and noncanonical Wnt signal transduction pathways cooperate to promote cell polarity.
2007,
Pubmed Schmoranzer,
Par3 and dynein associate to regulate local microtubule dynamics and centrosome orientation during migration.
2009,
Pubmed Seth,
Autoinhibition regulates cellular localization and actin assembly activity of the diaphanous-related formins FRLalpha and mDia1.
2006,
Pubmed Skoglund,
Convergence and extension at gastrulation require a myosin IIB-dependent cortical actin network.
2008,
Pubmed
,
Xenbase Skoufias,
Spatial and temporal colocalization of the Golgi apparatus and microtubules rich in detyrosinated tubulin.
1990,
Pubmed Tan,
A tripartite complex containing MRCK modulates lamellar actomyosin retrograde flow.
2008,
Pubmed Taniguchi,
Mammalian formin fhod3 regulates actin assembly and sarcomere organization in striated muscles.
2009,
Pubmed Thyberg,
Role of microtubules in the organization of the Golgi complex.
1999,
Pubmed Vicente-Manzanares,
Regulation of protrusion, adhesion dynamics, and polarity by myosins IIA and IIB in migrating cells.
2007,
Pubmed Vicente-Manzanares,
Segregation and activation of myosin IIB creates a rear in migrating cells.
2008,
Pubmed Wallar,
The formins: active scaffolds that remodel the cytoskeleton.
2003,
Pubmed Watanabe,
Regulation of microtubules in cell migration.
2005,
Pubmed Watanabe,
p140mDia, a mammalian homolog of Drosophila diaphanous, is a target protein for Rho small GTPase and is a ligand for profilin.
1997,
Pubmed Wen,
EB1 and APC bind to mDia to stabilize microtubules downstream of Rho and promote cell migration.
2004,
Pubmed Yamashita,
Crystal structure of human DAAM1 formin homology 2 domain.
2007,
Pubmed