Click here to close
Hello! We notice that you are using Internet Explorer, which is not supported by Xenbase and may cause the site to display incorrectly.
We suggest using a current version of Chrome,
FireFox, or Safari.
Nat Struct Mol Biol
2010 Nov 01;1711:1305-11. doi: 10.1038/nsmb.1927.
Show Gene links
Show Anatomy links
Rad51 protects nascent DNA from Mre11-dependent degradation and promotes continuous DNA synthesis.
Hashimoto Y, Ray Chaudhuri A, Lopes M, Costanzo V.
???displayArticle.abstract???
The role of Rad51 in an unperturbed cell cycle has been difficult to distinguish from its DNA repair function. Here, using EM to visualize replication intermediates assembled in Xenopus laevis egg extract, we show that Rad51 is required to prevent the accumulation of single-stranded DNA (ssDNA) gaps at replication forks and behind them. ssDNA gaps at forks arise from extended uncoupling of leading- and lagging-strand DNA synthesis. In contrast, ssDNA gaps behind forks, which are prevalent on damaged templates, result from Mre11-dependent degradation of newly synthesized DNA strands and are suppressed by inhibition of Mre11 nuclease activity. These findings reveal direct roles for Rad51 at replication forks, demonstrating that Rad51 protects newly synthesized DNA from Mre11-dependent degradation and promotes continuous DNA synthesis.
Cancer Research UK, 206281 European Research Council, A15668 Cancer Research UK, A7124 Cancer Research UK, CRUK_A15668 Cancer Research UK, CRUK_A7124 Cancer Research UK, ERC_206281 European Research Council
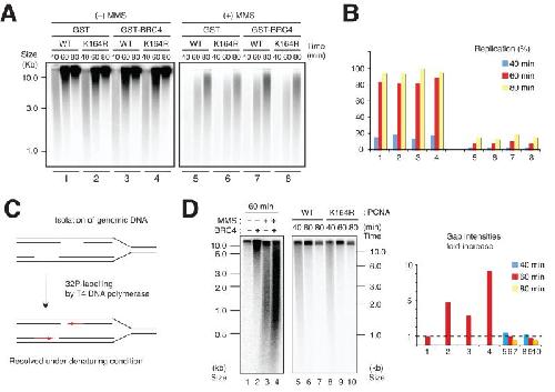
Figure 2. Rad51 and PCNA modifications in DNA replication and ssDNA gap accumulation. (A) Rad51 and PCNA requirement for replication of untreated and MMS-treated DNA. Sperm nuclei were incubated in 10 μl egg extract with α32P-dATP for the indicated times in the presence or absence of 0.7 mg ml−1 GST or GST-BRC4 and MMS (− or +), and 0.2 mg ml−1 of recombinant wild type PCNA (WT) or mutated PCNA (K164R). Replication products were resolved on 1% (w/v) alkaline agarose gel and subjected to autoradiography. (B) The signal intensities obtained in (A) were quantified and reported on the graph. The experiments shown represent a typical result. (C) Gap labelling procedure using T4 DNA polymerase. Replicating genomic DNA was isolated and used as a template for gap-filling assay using T4 DNA polymerase. The labelled nascent molecules extended by T4 were then resolved on alkaline agarose gel. (D) Untreated (−MMS) and MMS treated (+MMS) sperm nuclei were incubated in 10 μl of egg extract in the presence of GST or GST-BRC4 for 60 min (1–4). Untreated sperm nuclei were incubated for 40, 60 or 80 min in the presence of PCNA-WT or PCNA-K164R (5–10). Genomic DNA was isolated and subjected to the gap labelling reaction followed by autoradiography. Exposure times are equivalent for the 2 gels although kinetic profile starts at 40 minutes in 5–10. The graph shows the relative fold increase in optical density measured for each lane taking as reference untreated chromatin recovered at 60 minutes. The experiment shows a typical result.
Figure 3. Rad51 is required to prevent replication fork uncoupling and ssDNA accumulation on damaged and undamaged templates. (A) and (C) Electron micrographs (and schematic drawings) of representative RIs isolated from sperm nuclei, incubated in GST-BRC4 treated extracts. Black arrows point to ssDNA regions at the replication fork. White arrows point to ssDNA gaps along the replicated duplexes (internal gaps). (B) Statistical distribution of internal gaps in the analyzed population of molecules. The total number of molecules analyzed is indicated in brackets. (D) Statistical distribution of ssDNA length at replication forks isolated in the indicated conditions. The total number of forks analyzed is indicated in brackets.
Figure 4. Accumulation of ssDNA gaps in the absence of Rad52 and Rad51 in S. cerevisiae.Upper panels: Electron micrographs of a representative RIs isolated from rad52 mutant S. cerevisiae growing cells. The black arrow points to an extended ssDNA regions at the replication fork. White arrows show ssDNA gap behind the fork. Lower panels: Statistical distribution of ssDNA gap length (left) and of the number of ssDNA gaps (right) observed on RIs isolated from wild type, Rad52 and Rad51 mutant S. cerevisiae growing cells.
Figure 5. Rad51 protects nascent strand DNA from Mre11-dependent degradation. (A) Statistical distribution of internal gaps in the analyzed population of molecules isolated from extracts that were supplemented with buffer (Control) or 100 μM Mirin and treated as indicated. The total number of molecules analyzed is indicated in brackets. (B) Statistical distribution of ssDNA length at replication forks isolated from extracts that were supplemented with buffer (Control) or 100 μM Mirin and treated as indicated. The total number of molecules analyzed is indicated in brackets. in the indicated conditions.
Figure 6. A model for possible roles of Rad51 during DNA replication. See text for explanation.
Aguilera,
Genome instability: a mechanistic view of its causes and consequences.
2008, Pubmed
Aguilera,
Genome instability: a mechanistic view of its causes and consequences.
2008,
Pubmed Alabert,
Differential regulation of homologous recombination at DNA breaks and replication forks by the Mrc1 branch of the S-phase checkpoint.
2009,
Pubmed Barber,
RTEL1 maintains genomic stability by suppressing homologous recombination.
2008,
Pubmed Branzei,
Maintaining genome stability at the replication fork.
2010,
Pubmed Carreira,
The BRC repeats of BRCA2 modulate the DNA-binding selectivity of RAD51.
2009,
Pubmed Compton,
Ring-shaped Rad51 paralog protein complexes bind Holliday junctions and replication forks as visualized by electron microscopy.
2010,
Pubmed Costanzo,
Mre11 protein complex prevents double-strand break accumulation during chromosomal DNA replication.
2001,
Pubmed
,
Xenbase Dupré,
A forward chemical genetic screen reveals an inhibitor of the Mre11-Rad50-Nbs1 complex.
2008,
Pubmed
,
Xenbase Eykelenboom,
SbcCD causes a double-strand break at a DNA palindrome in the Escherichia coli chromosome.
2008,
Pubmed Fukui,
Distinct roles of DNA polymerases delta and epsilon at the replication fork in Xenopus egg extracts.
2004,
Pubmed
,
Xenbase Gibson,
Identification of sbcD mutations as cosuppressors of recBC that allow propagation of DNA palindromes in Escherichia coli K-12.
1992,
Pubmed Hashimoto,
Xenopus Cut5 is essential for a CDK-dependent process in the initiation of DNA replication.
2003,
Pubmed
,
Xenbase Hekmat-Nejad,
Xenopus ATR is a replication-dependent chromatin-binding protein required for the DNA replication checkpoint.
,
Pubmed
,
Xenbase Heller,
Replisome assembly and the direct restart of stalled replication forks.
2006,
Pubmed Krogh,
Recombination proteins in yeast.
2004,
Pubmed Lambert,
Gross chromosomal rearrangements and elevated recombination at an inducible site-specific replication fork barrier.
2005,
Pubmed Lambert,
Arrested replication fork processing: interplay between checkpoints and recombination.
2007,
Pubmed Leach,
Ubiquitin/SUMO modification of PCNA promotes replication fork progression in Xenopus laevis egg extracts.
2005,
Pubmed
,
Xenbase Lehmann,
Gaps and forks in DNA replication: Rediscovering old models.
2006,
Pubmed Lisby,
Choreography of recombination proteins during the DNA damage response.
2009,
Pubmed Lopes,
Multiple mechanisms control chromosome integrity after replication fork uncoupling and restart at irreparable UV lesions.
2006,
Pubmed Lopes,
Electron microscopy methods for studying in vivo DNA replication intermediates.
2009,
Pubmed McGarry,
Geminin, an inhibitor of DNA replication, is degraded during mitosis.
1998,
Pubmed
,
Xenbase McIlwraith,
Human DNA polymerase eta promotes DNA synthesis from strand invasion intermediates of homologous recombination.
2005,
Pubmed Moldovan,
PCNA, the maestro of the replication fork.
2007,
Pubmed Moriel-Carretero,
A postincision-deficient TFIIH causes replication fork breakage and uncovers alternative Rad51- or Pol32-mediated restart mechanisms.
2010,
Pubmed Nagaraju,
Minding the gap: the underground functions of BRCA1 and BRCA2 at stalled replication forks.
2007,
Pubmed Petermann,
Evidence that the ATR/Chk1 pathway maintains normal replication fork progression during unperturbed S phase.
2006,
Pubmed Petrini,
S-phase functions of the Mre11 complex.
2000,
Pubmed Petrini,
The RAD52 epistasis group in mammalian double strand break repair.
1997,
Pubmed Prakash,
Eukaryotic translesion synthesis DNA polymerases: specificity of structure and function.
2005,
Pubmed Reuven,
Lesion bypass by the Escherichia coli DNA polymerase V requires assembly of a RecA nucleoprotein filament.
2001,
Pubmed Schlacher,
RecA acts in trans to allow replication of damaged DNA by DNA polymerase V.
2006,
Pubmed Sogo,
Fork reversal and ssDNA accumulation at stalled replication forks owing to checkpoint defects.
2002,
Pubmed Sonoda,
Rad51-deficient vertebrate cells accumulate chromosomal breaks prior to cell death.
1998,
Pubmed Stokes,
DNA damage-induced replication arrest in Xenopus egg extracts.
2003,
Pubmed
,
Xenbase Su,
Cell-cycle coordination between DNA replication and recombination revealed by a vertebrate N-end rule degron-Rad51.
2008,
Pubmed Sung,
Mechanism of homologous recombination: mediators and helicases take on regulatory functions.
2006,
Pubmed Symington,
Role of RAD52 epistasis group genes in homologous recombination and double-strand break repair.
2002,
Pubmed Tarsounas,
BRCA2-dependent and independent formation of RAD51 nuclear foci.
2003,
Pubmed Tashiro,
S phase specific formation of the human Rad51 protein nuclear foci in lymphocytes.
1996,
Pubmed Thorslund,
BRCA2: a universal recombinase regulator.
2007,
Pubmed Trenz,
Plx1 is required for chromosomal DNA replication under stressful conditions.
2008,
Pubmed
,
Xenbase Trenz,
ATM and ATR promote Mre11 dependent restart of collapsed replication forks and prevent accumulation of DNA breaks.
2006,
Pubmed
,
Xenbase Tsujikawa,
Differences in replication of a DNA template containing an ethyl phosphotriester by T4 DNA polymerase and Escherichia coli DNA polymerase I.
2003,
Pubmed Tsuzuki,
Targeted disruption of the Rad51 gene leads to lethality in embryonic mice.
1996,
Pubmed West,
Molecular views of recombination proteins and their control.
2003,
Pubmed