Click here to close
Hello! We notice that you are using Internet Explorer, which is not supported by Xenbase and may cause the site to display incorrectly.
We suggest using a current version of Chrome,
FireFox, or Safari.
Mol Biol Cell
2010 Nov 15;2122:3963-72. doi: 10.1091/mbc.E10-05-0408.
Show Gene links
Show Anatomy links
The gammaTuRC revisited: a comparative analysis of interphase and mitotic human gammaTuRC redefines the set of core components and identifies the novel subunit GCP8.
Teixidó-Travesa N, Villén J, Lacasa C, Bertran MT, Archinti M, Gygi SP, Caelles C, Roig J, Lüders J.
???displayArticle.abstract???
The γ-tubulin complex is a multi-subunit protein complex that nucleates microtubule polymerization. γ-Tubulin complexes are present in all eukaryotes, but size and subunit composition vary. In Drosophila, Xenopus, and humans large γ-tubulin ring complexes (γTuRCs) have been described, which have a characteristic open ring-shaped structure and are composed of a similar set of subunits, named γ-tubulin, GCPs 2-6, and GCP-WD in humans. Despite the identification of these proteins, γTuRC function and regulation remain poorly understood. Here we establish a new method for the purification of native human γTuRC. Using mass spectrometry of whole protein mixtures we compared the composition of γTuRCs from nonsynchronized and mitotic human cells. Based on our analysis we can define core subunits as well as more transient interactors such as the augmin complex, which associates specifically with mitotic γTuRCs. We also identified GCP8/MOZART2 as a novel core subunit that is present in both interphase and mitotic γTuRCs. GCP8 depletion does not affect γTuRC assembly but interferes with γTuRC recruitment and microtubule nucleation at interphase centrosomes without disrupting general centrosome structure. GCP8-depleted cells do not display any obvious mitotic defects, suggesting that GCP8 specifically affects the organization of the interphase microtubule network.
Figure 1. Human γTuRCs purified from asynchronous and mitotic cells have a similar subunit composition. Hela S3 cells stably expressing TAP-tagged γ-tubulin were left untreated or arrested in mitosis by nocodazole treatment as indicated. γTuRCs were purified by tandem affinity chromatography and analyzed by SDS-PAGE and Coomassie staining. The position of core subunits as identified by mass spectrometry of excised protein bands are indicated. In the mitotic sample GCP-WD is present in its phosphorylated form and migrates with slightly reduced mobility. The arrow points at the novel subunit GCP8A/B. The asterisk marks contaminating IgG light chain derived from the affinity resin, the bracket indicates the position of CCT subunits.
Figure 2. GCP8 has properties of a γTuRC subunit. (A) Amino acid sequence alignment of human GCP8A/B and putative orthologues from various species as indicated. Conserved amino acids (identical in at least 50% of the aligned sequences) are shaded in colors. The relationship between sequences is indicated by a phylogenetic tree on the left. Predicted secondary structures are indicated for human GCP8B above its sequence. Helical regions are indicated by a tube symbol, β-sheets by a block arrow symbol. (B) GFP and GFP-GCP8B, respectively, were transiently expressed in Hela cells and immunoprecipitated with anti-GFP antibody. After Western blotting the immunoprecipitates were probed with antibodies against the indicated proteins. (C) Extract of U2OS cells was fractionated by sucrose gradient centrifugation. Fractions were analyzed by Western blotting with antibodies against the indicated proteins. The arrowhead marks the γTuRC peak fraction. Aldolase (158 kDa, 7S) and thyroglobulin (669 kDa, 19S) were used as molecular weight standards. (D) U2OS cells were fixed and stained with antibodies against GCP8 and γ-tubulin as indicated. DAPI was used to stain DNA. Insets show magnified centrosome areas. Scale bar, 10 μm.
Figure 3. Centrosome targeting of GCP8 requires GCP-WD. (A) Interphase U2OS cells transfected with either control RNA or siRNA against GCP-WD were stained with γ-tubulin– and GCP8-specific antibodies. DNA was stained with DAPI. The insets show magnifications of centrosomal areas. The fluorescence intensities of centrosomal γ-tubulin and GCP8 staining were quantified, and the centrosomal signal measured in control cells was set to 100%. Mean values are plotted as percentages of intensities in control cells (n > 20, error bars: SEM). (B) Mitotic U2OS cells analyzed as in A. Scale bars, 10 μm.
Figure 4. Depletion of GCP8 does not affect assembly or stability of the γTuRC. (A) U2OS cells were transfected with control RNA or siRNA targeting GCP8. After 72 h whole cell lysates were analyzed by Western blotting with antibodies against the indicated proteins. (B) Equal numbers of control-transfected cells and cells transfected with GCP8 siRNA were seeded on culture dishes and grown for 72 h. After harvesting the cell numbers were determined by counting. Mean values from four independent transfections were plotted. Error bars: SEM. (C) U2OS cells were transfected with control RNA or with siRNA targeting GCP8. After 72 h cells were lysed and extracts fractionated by sucrose gradient centrifugation. Fractions were analyzed by Western blotting and probed with antibodies against the indicated proteins. The arrowhead marks the γTuRC peak fraction. Peak fractions of aldolase (158 kDa, 7S) and thyroglobulin (669 kDa, 19S) as molecular weight standards are indicated.
Figure 5. Depletion of GCP8 interferes with the recruitment of γTuRC components to interphase centrosomes. U2OS cells transfected with either control RNA or siRNA against GCP8 were stained with antibodies against various centrosome proteins. As an example, interphase (A) and mitotic (B) cells stained with GCP8 and γ-tubulin antibodies are shown. DNA was visualized with DAPI. Scale bars, 10 μm. The fluorescence intensities of centrosomal signals were quantified for each of the detected proteins in interphase (A) and mitotic (B) cells, respectively. Mean values are plotted as percentages of intensities in control cells, which were set to 100% (n > 20, error bars: SEM).
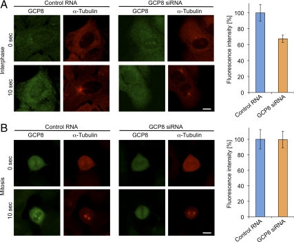
Figure 6. Depletion of GCP8 interferes with interphase centrosomal microtubule nucleation. (A) Nonsynchronized U2OS cells were transfected either with control RNA or GCP8 siRNA and were subjected to a microtubule regrowth assay. Microtubules were depolymerized on ice (time point 0) and after warming microtubules were allowed to regrow (time point 10 s) before fixation and staining with antibodies against GCP8 and α-tubulin. Scale bar, 10 μm. The intensities of the microtubule asters that had formed around centrosomes in interphase after 10 s of regrowth were quantified and mean values were plotted as percentages of intensities in control cells (n > 20, error bars: SEM). (B) U2OS cells transfected either with control RNA or GCP8 siRNA were arrested in mitosis with nocodazole. Cells were subjected to a microtubule regrowth assay and analyzed as in A. Scale bar, 10 μm. The intensities of the microtubule asters that had formed around centrosomes in mitotic cells after 10 s of regrowth were quantified, and mean values were plotted as percentages of intensities in control cells (n > 20, error bars: SEM).
Bouissou,
{gamma}-Tubulin ring complexes regulate microtubule plus end dynamics.
2009, Pubmed
Bouissou,
{gamma}-Tubulin ring complexes regulate microtubule plus end dynamics.
2009,
Pubmed Dictenberg,
Pericentrin and gamma-tubulin form a protein complex and are organized into a novel lattice at the centrosome.
1998,
Pubmed
,
Xenbase Ducat,
Regulation of microtubule assembly and organization in mitosis by the AAA+ ATPase Pontin.
2008,
Pubmed
,
Xenbase Elias,
Target-decoy search strategy for increased confidence in large-scale protein identifications by mass spectrometry.
2007,
Pubmed Fava,
Human 76p: A new member of the gamma-tubulin-associated protein family.
1999,
Pubmed
,
Xenbase Fong,
CDK5RAP2 is a pericentriolar protein that functions in centrosomal attachment of the gamma-tubulin ring complex.
2008,
Pubmed Fong,
Interaction of CDK5RAP2 with EB1 to track growing microtubule tips and to regulate microtubule dynamics.
2009,
Pubmed Fujita,
A fourth component of the fission yeast gamma-tubulin complex, Alp16, is required for cytoplasmic microtubule integrity and becomes indispensable when gamma-tubulin function is compromised.
2002,
Pubmed Goshima,
Augmin: a protein complex required for centrosome-independent microtubule generation within the spindle.
2008,
Pubmed Groen,
XRHAMM functions in ran-dependent microtubule nucleation and pole formation during anastral spindle assembly.
2004,
Pubmed
,
Xenbase Haren,
NEDD1-dependent recruitment of the gamma-tubulin ring complex to the centrosome is necessary for centriole duplication and spindle assembly.
2006,
Pubmed Haren,
Plk1-dependent recruitment of gamma-tubulin complexes to mitotic centrosomes involves multiple PCM components.
2009,
Pubmed Hutchins,
Systematic analysis of human protein complexes identifies chromosome segregation proteins.
2010,
Pubmed Keller,
Proteomic analysis of isolated chlamydomonas centrioles reveals orthologs of ciliary-disease genes.
2005,
Pubmed Khodjakov,
The sudden recruitment of gamma-tubulin to the centrosome at the onset of mitosis and its dynamic exchange throughout the cell cycle, do not require microtubules.
1999,
Pubmed Kollman,
The structure of the gamma-tubulin small complex: implications of its architecture and flexibility for microtubule nucleation.
2008,
Pubmed Lawo,
HAUS, the 8-subunit human Augmin complex, regulates centrosome and spindle integrity.
2009,
Pubmed Lüders,
Microtubule-organizing centres: a re-evaluation.
2007,
Pubmed Lüders,
GCP-WD is a gamma-tubulin targeting factor required for centrosomal and chromatin-mediated microtubule nucleation.
2006,
Pubmed Ma,
NEDD1 is crucial for meiotic spindle stability and accurate chromosome segregation in mammalian oocytes.
2010,
Pubmed Melki,
Chaperonin-mediated folding of vertebrate actin-related protein and gamma-tubulin.
1993,
Pubmed Moritz,
Recruitment of the gamma-tubulin ring complex to Drosophila salt-stripped centrosome scaffolds.
1998,
Pubmed
,
Xenbase Moritz,
Structure of the gamma-tubulin ring complex: a template for microtubule nucleation.
2000,
Pubmed Murphy,
GCP5 and GCP6: two new members of the human gamma-tubulin complex.
2001,
Pubmed Murphy,
The mammalian gamma-tubulin complex contains homologues of the yeast spindle pole body components spc97p and spc98p.
1998,
Pubmed
,
Xenbase Oegema,
Characterization of two related Drosophila gamma-tubulin complexes that differ in their ability to nucleate microtubules.
1999,
Pubmed
,
Xenbase Pazour,
Proteomic analysis of a eukaryotic cilium.
2005,
Pubmed Rigaut,
A generic protein purification method for protein complex characterization and proteome exploration.
1999,
Pubmed Rogers,
A multicomponent assembly pathway contributes to the formation of acentrosomal microtubule arrays in interphase Drosophila cells.
2008,
Pubmed Roig,
Nercc1, a mammalian NIMA-family kinase, binds the Ran GTPase and regulates mitotic progression.
2002,
Pubmed Uehara,
The augmin complex plays a critical role in spindle microtubule generation for mitotic progression and cytokinesis in human cells.
2009,
Pubmed Uetake,
Cell-cycle progression without an intact microtuble cytoskeleton.
2007,
Pubmed Venkatram,
Identification and characterization of two novel proteins affecting fission yeast gamma-tubulin complex function.
2004,
Pubmed Vérollet,
Drosophila melanogaster gamma-TuRC is dispensable for targeting gamma-tubulin to the centrosome and microtubule nucleation.
2006,
Pubmed Vogel,
Situs inversus in Dpcd/Poll-/-, Nme7-/- , and Pkd1l1-/- mice.
2010,
Pubmed Xiong,
In vivo analysis of the functions of gamma-tubulin-complex proteins.
2009,
Pubmed Zeng,
The WD40 repeat protein NEDD1 functions in microtubule organization during cell division in Arabidopsis thaliana.
2009,
Pubmed Zheng,
Nucleation of microtubule assembly by a gamma-tubulin-containing ring complex.
1995,
Pubmed
,
Xenbase Zhu,
FAM29A, a target of Plk1 regulation, controls the partitioning of NEDD1 between the mitotic spindle and the centrosomes.
2009,
Pubmed Zhu,
FAM29A promotes microtubule amplification via recruitment of the NEDD1-gamma-tubulin complex to the mitotic spindle.
2008,
Pubmed Zimmerman,
Mitosis-specific anchoring of gamma tubulin complexes by pericentrin controls spindle organization and mitotic entry.
2004,
Pubmed
,
Xenbase