XB-ART-42078
Stem Cells
2010 Nov 01;2811:1950-60. doi: 10.1002/stem.530.
Show Gene links
Show Anatomy links
Neuronatin promotes neural lineage in ESCs via Ca(2+) signaling.
Lin HH, Bell E, Uwanogho D, Perfect LW, Noristani H, Bates TJ, Snetkov V, Price J, Sun YM.
???displayArticle.abstract???
Neural induction is the first step in the formation of the vertebrate central nervous system. The emerging consensus of the mechanisms underlying neural induction is the combined influences from inhibiting bone morphogenetic protein (BMP) signaling and activating fibroblast growth factor (FGF)/Erk signaling, which act extrinsically via either autocrine or paracrine fashions. However, do intrinsic forces (cues) exist and do they play decisive roles in neural induction? These questions remain to be answered. Here, we have identified a novel neural initiator, neuronatin (Nnat), which acts as an intrinsic factor to promote neural fate in mammals and Xenopus. ESCs lacking this intrinsic factor fail to undergo neural induction despite the inhibition of the BMP pathway. We show that Nnat initiates neural induction in ESCs through increasing intracellular Ca(2+) ([Ca(2+) ](i)) by antagonizing Ca(2+) -ATPase isoform 2 (sarco/endoplasmic reticulum Ca(2+) -ATPase isoform 2) in the endoplasmic reticulum, which in turn increases the phosphorylation of Erk1/2 and inhibits the BMP4 pathway and leads to neural induction in conjunction with FGF/Erk pathway.
???displayArticle.pubmedLink??? 20872847
???displayArticle.pmcLink??? PMC3003906
???displayArticle.link??? Stem Cells
???displayArticle.grants??? [+]
G120/782 Medical Research Council , G0901899 Medical Research Council , MRC_G0901899 Medical Research Council
Species referenced: Xenopus
Genes referenced: adm atp2a2 bag3 bmp4 chrd fgf4 fgf5 fst hnf4a krt18 map2 mapk1 mespb msx1 msx2 ncam1 nog nrp1 odc1 otx2 pax6 pou5f3 rbfox3 six3 smad1 sox1 tbxt
???attribute.lit??? ???displayArticles.show???
|
|
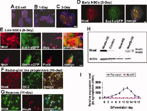
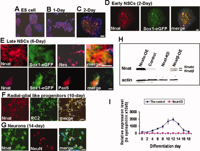
Figure 1. The expression of Nnat during ESC-derived neural differentiation and in the generated Nnat ES mutants. (AâG): Immunocytochemical analysis of Nnat expression. Nnat is expressed in a subpopulation of ESCs (before differentiation) (A) and 1 day after differentiated is initiated (B). After 2-day differentiation, Nnat is abundantly expressed in Sox1-eGFP+ early NSCs (C) and at higher magnification (D). As differentiation proceeded, Nnat-positive cells are also costained with the late NSC markers, Nes, and Pax6 (E), radial-glial-like progenitor marker, RC2 (F), and neuronal marker NeuN (G). (H): The levels of Nnatα and β in 12-day differentiated cells derived from control and Nnat ESC mutants were measured using Western blot analysis. Nnat ESC mutants are Nnatα-OE, Nnatβ-OE, and Nnat-KD ESCs. (I): Confirmation of Nnat-KD throughout 18 days of differentiation by qRT-PCR. Data shown are the mean ± SD (n = 2). Scale bar = 50 μm, 20 μm ([D]; [E], top panel; and [G]). All nuclei were stained with DAPI (blue). Abbreviations: DAPI: 4â²,6â²-diamidino-2-phenylindole; eGFP, enhanced green fluorescent protein; Nnat, neuronatin; Nnat-KD, Nnat-knockdown; Nnatα-OE, neuronatin αoverexpression; Nnatβ-OE, neuronatin βoverexpression; NSC, neural stem cell; qRT-PCR, quantitative real time-polymerase chain reaction. |
|
|
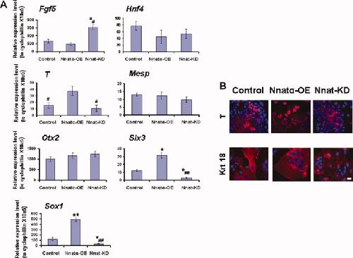
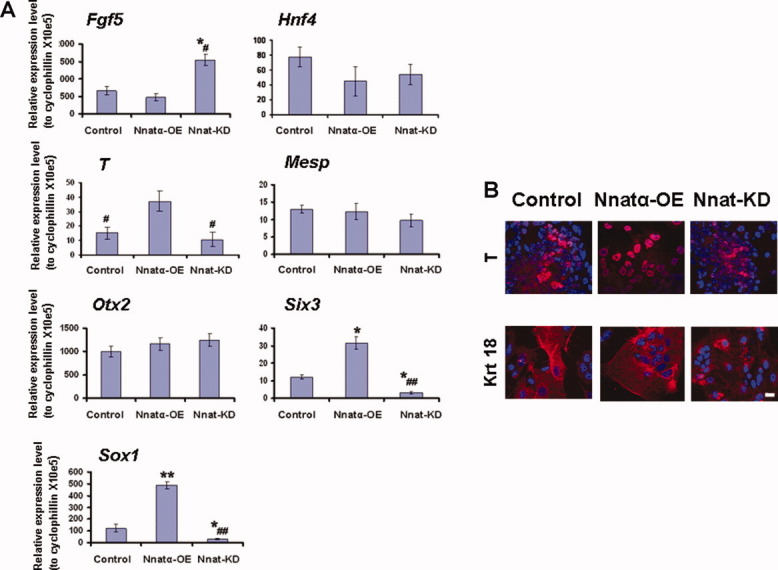
Figure 2. The competence of Nnat overexpressing and knockdown ESCs to give rise to the three primary germ cells. (A): Quantitative RT-PCR analysis for markers of the three primary germ cells using RNAs derived from control, Nnatα-OE, and Nnat-KD ESCs using an embryoid body (EB) formation assay. The total RNA from each ESC line was collected from 6-day differentiated EBs and the cDNAs were used to analyze the various cell markers: Fgf5 (primitive ectodermal cells), Hnf4 (endodermal cells), T and Mesp (mesodermal cells), Otx2 (ectodermal cells), and Six3 and Sox1 (neuroectodermal cells). Data shown are the mean ± SD (n = 3). *, p < .05 and **, p < .01, significantly different from the control group; #, p < .05 and ##, p < .01, significantly different from the Nnatα-OE group, two-tailed Student's t test. (B): ICC analysis of the mesodermal and epidermal cells derived from control, Nnatα-OE, and Nnat-KD ESCs identified by staining with T and Krt18, respectively. Scale bar = 50 μm. All nuclei were stained with DAPI (blue). Abbreviations: DAPI: 4â²,6â²-diamidino-2-phenylindole; ICC, immunocytochemical; Nnatα-OE, neuronatin α-overexpression; Nnat-KD, neuronatin-knockdown; RT-PCR: real time-polymerase chain reaction. |
|
|
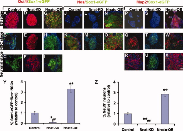
Figure 3. Nnat promotes the neural lineage. The role of Nnat in neural development was examined using an embryonic stem cell (ESC)-derived neural differentiation system over a 14-day time period. (AâX): Control, Nnat-KD, and Nnatα-OE ESCs were driven along neural differentiation using monolayer culture in N2B27 medium. Samples were collected for immunocytochemical analysis at ESC stage (before differentiation), NSC stage (6-day differentiation), and neuronal stage (14-day differentiation). The samples were stained with cell-specific markers, Oct4 (red), Nes (red), and Map2 (red), which represent ESCs, NSCs, and neurons, respectively. Scale bar = 50 μm. All nuclei were stained with DAPI (blue). (Y): Quantification of Sox1-eGFP+/Nes+ neural stem cells derived from control, Nnat-KD, and Nnatα-OE ESC using fluorescence-activated cell sorting (FACS) analysis. (Z): Quantification of NeuN+ neurons derived from control, Nnat-KD, and Nnatα-OE ESC using FACS analysis. Data shown are the mean ± SD (n = 3). *, p < .05 and **, p < .01, significantly different from the control group; #, p < .05 and ##, p < .01, significantly different from the Nnatα-OE group, two-tailed Student's t test. Abbreviations: DAPI: 4â²,6â²-diamidino-2-phenylindole; eGFP, enhanced green fluorescent protein; ES, embryonic stem; Nnat-KD, neuronatin-knockdown; Nnatα-OE, neuronatin α-overexpression; NSC, neural stem cell. |
|
|
Figure 4. The effects of mouse Nnatα and β on neural patterning in Xenopus laevis. (AâI): The representative images of Xenopus embryos, which were injected in one cell at the two-cell stage with 1 ng of either Nnatα or Nnatβ and the morphology was evaluated at late neurula or early tadpole stages. At neurula stage, (A) uninjected control embryo, (B) Nnatα injection results in an edema-like structure (see black arrows), and an enlarged cement gland (arrowhead), whereas (C) Nnatβ injection not only causes an enlarged cement gland (see arrow) but also an expanded forebrain (double-headed arrow). At early tadpole stages, (D) uninjected control embryo, (E) Nnatα-injected embryos exhibit an abnormal phenotype with ectopic pigmentations (see arrows) and (F) Nnatβ-injected embryos show a distorted and truncated phenotype with an enlarged cement gland (arrow) and a clear expansion of the neural plate. The abnormal neural phenotypes were confirmed by Ncam staining (a pan-neural marker): (G) control uninjected embryo, (H) Nnatα-injected embryo with noticeable neural plate expansion in the injected side (*), and (I) Nnatβ-injected embryo with a profound neural plate expansion in the injected side (*). (J): In animal caps assay, injecting either Nnatα or β at one- to two-cell stage leads to increase in the expression of neural markers, nrp1 and otx, and a mesodermal marker nkx2.5, as assayed by RT-PCR. ODC was used as a loading control. Abbreviations: cg, cement gland; fb, forebrain; hb, hindbrain; mb, midbrain; sc, spinal cord; Ncam, neural cell adhesion molecule; Nnatα, neuronatin α; Nnatβ, neuronatin β; ODC, ornithine decarboxylase; RT, no reverse transcriptase; RT-PCR, real time-polymerase chain reaction. |
|
|
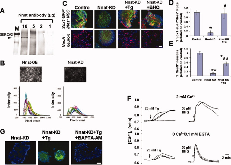
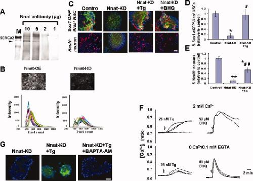
Figure 5. Nnat action is via Ca2+ signaling through negatively regulating SERCA2. (A): Dose-dependent pull down SERCA2 (100 kDa) by Nnat antibody using co-immunoprecipitation assay, suggesting that Nnat physically interacts with SERCA2. (B): Ca2+ imaging (top panel) and histograms (bottom panel) generated from Nnat-OE and Nnat-KD ESCs, in which the former exhibits higher [Ca2+]i than that of the latter using Ca2+ green-1AM dye. (C): SERCA blockers, Tg and BHQ, rescue Nnat-KD phenotypes in the production of Sox1-GFP+/Nes+ (red) NSCs, and NeuN+ (red) neurons. Scale bar = 50 μm. (D): Quantification of Sox1-eGFP+/Nes+ NSC derived from control, Nnat-KD ESCs, and Nnat-KD ESCs treated with Tg (Nnat-KD+Tg) using fluorescence-activated cell sorting (FACS) analysis. Data shown are the mean ± SD (n = 3). (E): Quantification of NeuN+ neurons derived from control, Nnat-KD, and Nnat-KD+Tg ESCs using FACS analysis. Data shown are the mean ± SD (n = 3). *, p < .05 and **, p < .01, significantly different from the control group; #, p < .05 and ##, p < .01, significantly different from the Nnat-KD group, two-tailed Student's t test. (F): Changes in intracellular [Ca2+]i levels in Nnat-KD ESCs following Tg or BHQ treatment were measured using the R340/380 emission intensities ratio of Fura PE-3. (G): Inhibition of Tg-rescued neural induction in Nnat-KD ESCs by chelating Tg-increased [Ca2+]i using an intracellular calcium chelator BAPTA-AM. Scale bar = 50 μm and all nuclei were stained with DAPI (blue). Abbreviations: BAPTA-AM, 1,2-Bis (2-aminophenoxy) ethane-N,N,Nâ²,Nâ²-tetraacetic acid tetrakis (acetoxy methyl ester); BHQ, 2,5-di-t-butyl-1,4-benzohydroquinone; DAPI: 4â²,6â²-diamidino-2-phenylindole; GFP, green fluorescent protein; eGFP, enhanced green fluorescent protein; Nnat-KD, neuronatin-knockdown; Nnatα-OE, neuronatin α-overexpression; NSC, neural stem cell; SERCA2, sarco/endoplasmic reticulum Ca2+-ATPase isoform 2; Tg, thapsigargin. |
|
|
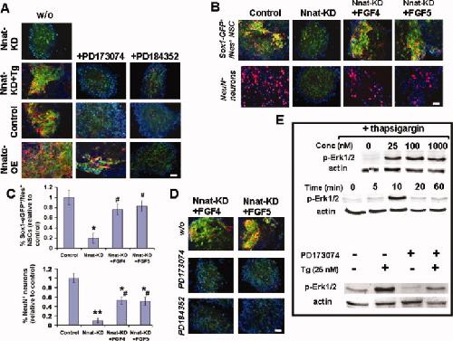
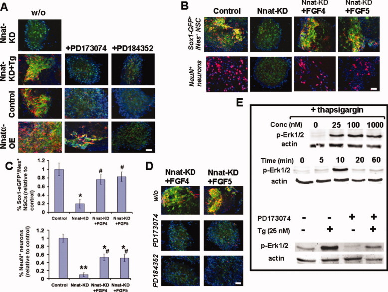
Figure 6. Nnat-mediated Ca2+ signaling increases p-Erk1/2 and cross talks with FGF/Erk pathway in neural induction. (A): The inhibitory effect of PD173074 (a FGF-R blocker) and PD184352 (a p-Erk1/2 blocker) on neural induction. Without the presence of blockers, Nnat-KD ESCs failed to initiate neural induction (fail to generate Sox1-eGFP+/Nes+ [red] NSCs), which was rescued by Tg treatment (Nnat-KD+Tg). In the presence of the blockers (+PD173074 or +PD184352), neural induction in control and Nnat-KD+Tg ESCs was abolished, whereas PD173074 partially and PD184352 completely inhibited neural induction in Nnatα-OE ESCs. (B): The rescue effects of FGF4 or FGF5 on Nnat-KD phenotype in the production of Sox1-eGFP+/Nes+ (red) NSCs and NeuN+ (red) neurons. (C): Quantification of NSC and neuron population generated from control, Nnat-KD, and Nnat-KD ESCs treated with FGF4 (Nnat-KD+FGF4) or FGF5 (Nnat-KD+FGF5) using fluorescence-activated cell sorting analysis. Data shown are the mean ± SD (n = 3). *, p < .05 and **, p < .01, significantly different from the control group; #, p < .05, significantly different from the Nnat-KD group, two-tailed Student's t test. (D): The FGF4 and FGF5 rescue of neural induction in Nnat-KD ESCs were abrogated by the presence of PD173074 or PD184352. (E): Increase in the phosphorylation of Erk1/2 after 5 minutes treated with various concentrations of Tg (top panel), the time points of the increment with 25 nM Tg treatment (middle panel), and the effect of PD173074 on Tg-induced p-Erk1/2 (bottom panel). Scale bar = 50 μm and all nuclei were stained with DAPI (blue). Abbreviations: DAPI, 4â²,6â²-diamidino-2-phenylindole; eGFP, enhanced green fluorescent protein; FGF4, fibroblast growth factor 4; FGF5, Fibroblast growth factor 5; GFP, green fluorescent protein; Nnatα-OE, neuronatin α-overexpression; Nnat-KD, neuronatin-knockdown; NSC, neural stem cell; Tg, thapsigargin; w/o, without. |
|
|
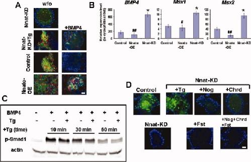
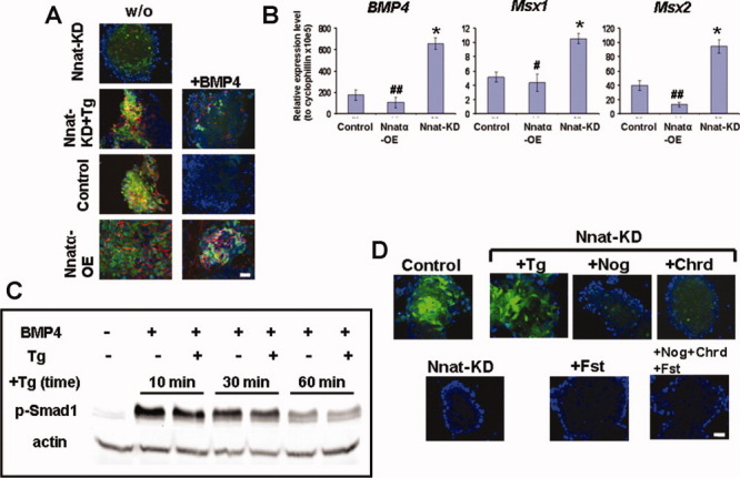
Figure 7. Nnat-mediated Ca2+ signaling interacts with BMP4 pathway in neural induction by suppressing the transcription of BMP4 and its target genes. (A): The inhibitory effect of BMP4 on neural induction. Without the presence of BMP4, Nnat-KD ESCs failed to generate Sox1-eGFP+/Nes+ (red) neural stem cells, which was rescued by Tg treatment (Nnat-KD+Tg). In the presence of BMP4 (+BMP4), neural induction in control and Nnat-KD+Tg ESCs was abolished, whereas BMP4 only partially inhibited neural induction in Nnatα-OE ESCs. (B): Gene expression profiles of BMP4 and its target genes, Msx1 and Msx2 in ESCs show that the expression of those genes is suppressed in Nnat-mediated Ca2+ signaling. Data shown are the mean ± SD (n = 3). *, p < .05, significantly different from the control group; #, p < .05 and ##, p < .01, significantly different from the Nnat-KD group. (C): The effect of Tg on BMP4-mediated C-terminal phosphorylation of Smad1 at indicated duration of Tg treatment. (D): Inhibition of BMP pathway by antagonists, Nog, Chrd and Fst, does not induce neural induction in Nnat-KD ESCs. Control and Nnat-KD ESCs were driven along neural differentiation. At 4-day differentiation, control ESCs generate many Sox1-eGFP+ neuroectodermal cells, whereas Nnat-KD ESCs fail to produce neuroectodermal cells. The failure of neural induction in Nnat-KD ESCs is rescued by Tg treatment, but not by BMP antagonists. Scale bar = 50 μm and all nuclei were stained with DAPI (blue). Abbreviations: DAPI, 4â²,6â²-diamidino-2-phenylindole; BMP4, bone morphogenetic protein 4; Nnatα-OE, neuronatin α-overexpression; Nnat-KD, neuronatin-knockdown; Tg, thapsigargin; w/o, without. |
References [+] :
Aubert,
Screening for mammalian neural genes via fluorescence-activated cell sorter purification of neural precursors from Sox1-gfp knock-in mice.
2003, Pubmed
Aubert, Screening for mammalian neural genes via fluorescence-activated cell sorter purification of neural precursors from Sox1-gfp knock-in mice. 2003, Pubmed
Aubert, Functional gene screening in embryonic stem cells implicates Wnt antagonism in neural differentiation. 2002, Pubmed
Barth, The uptake of Na-22 during induction in presumptive epidermis cells of the rana pipiens gastrula. 1967, Pubmed
Bell, Cell fate specification and competence by Coco, a maternal BMP, TGFbeta and Wnt inhibitor. 2003, Pubmed , Xenbase
Bertrand, Neural tissue in ascidian embryos is induced by FGF9/16/20, acting via a combination of maternal GATA and Ets transcription factors. 2003, Pubmed
Bibel, Differentiation of mouse embryonic stem cells into a defined neuronal lineage. 2004, Pubmed
Chen, The signals of FGFs on the neurogenesis of embryonic stem cells. 2010, Pubmed
Cohen, The role of FGF-signaling in early neural specification of human embryonic stem cells. 2010, Pubmed
Coucouvanis, Signals for death and survival: a two-step mechanism for cavitation in the vertebrate embryo. 1995, Pubmed
Creton, The calcium pump of the endoplasmic reticulum plays a role in midline signaling during early zebrafish development. 2004, Pubmed
de Almeida, Unexpected activities of Smad7 in Xenopus mesodermal and neural induction. 2008, Pubmed , Xenbase
Delaune, Neural induction in Xenopus requires early FGF signalling in addition to BMP inhibition. 2005, Pubmed , Xenbase
Di-Gregorio, BMP signalling inhibits premature neural differentiation in the mouse embryo. 2007, Pubmed
Dou, Cloning of human neuronatin gene and its localization to chromosome-20q 11.2-12: the deduced protein is a novel "proteolipid'. 1996, Pubmed
Gardner, Investigation of the fate of 4-5 day post-coitum mouse inner cell mass cells by blastocyst injection. 1979, Pubmed
Grunz, Neural differentiation of Xenopus laevis ectoderm takes place after disaggregation and delayed reaggregation without inducer. 1989, Pubmed , Xenbase
Heeg-Truesdell, Neural induction in Xenopus requires inhibition of Wnt-beta-catenin signaling. 2006, Pubmed , Xenbase
Hemmati-Brivanlou, Inhibition of activin receptor signaling promotes neuralization in Xenopus. 1994, Pubmed , Xenbase
Hongo, FGF signaling and the anterior neural induction in Xenopus. 1999, Pubmed , Xenbase
Joseph, Neuronatin mRNA: alternatively spliced forms of a novel brain-specific mammalian developmental gene. 1995, Pubmed
Joseph, Molecular cloning of a novel mRNA (neuronatin) that is highly expressed in neonatal mammalian brain. 1994, Pubmed
Kagitani, Peg5/Neuronatin is an imprinted gene located on sub-distal chromosome 2 in the mouse. 1997, Pubmed
Kunath, FGF stimulation of the Erk1/2 signalling cascade triggers transition of pluripotent embryonic stem cells from self-renewal to lineage commitment. 2007, Pubmed
Kuriyama, A role for Syndecan-4 in neural induction involving ERK- and PKC-dependent pathways. 2009, Pubmed , Xenbase
Kuroda, Default neural induction: neuralization of dissociated Xenopus cells is mediated by Ras/MAPK activation. 2005, Pubmed , Xenbase
Lamb, Neural induction by the secreted polypeptide noggin. 1993, Pubmed , Xenbase
LaVaute, Regulation of neural specification from human embryonic stem cells by BMP and FGF. 2009, Pubmed
Leclerc, [Neural determination in Xenopus laevis embryos: control of early neural gene expression by calcium]. 2001, Pubmed , Xenbase
Lee, FGF-activated calcium channels control neural gene expression in Xenopus. 2009, Pubmed , Xenbase
Liem, Dorsal differentiation of neural plate cells induced by BMP-mediated signals from epidermal ectoderm. 1995, Pubmed , Xenbase
Marchal, BMP inhibition initiates neural induction via FGF signaling and Zic genes. 2009, Pubmed , Xenbase
Maye, Hedgehog signaling is required for the differentiation of ES cells into neurectoderm. 2004, Pubmed
Moreau, Calcium signalling during neural induction in Xenopus laevis embryos. 2008, Pubmed , Xenbase
Moreau, Increased internal Ca2+ mediates neural induction in the amphibian embryo. 1994, Pubmed
Muñoz-Sanjuán, Neural induction, the default model and embryonic stem cells. 2002, Pubmed
Nichols, Suppression of Erk signalling promotes ground state pluripotency in the mouse embryo. 2009, Pubmed
Ruddock, Analysis of imprinted messenger RNA expression during bovine preimplantation development. 2004, Pubmed
Saint-Jeannet, Modulation of neural commitment by changes in target cell contacts in Pleurodeles waltl. 1990, Pubmed
Sasai, Xenopus chordin: a novel dorsalizing factor activated by organizer-specific homeobox genes. 1994, Pubmed , Xenbase
Stavridis, A discrete period of FGF-induced Erk1/2 signalling is required for vertebrate neural specification. 2007, Pubmed
Stern, Neural induction: 10 years on since the 'default model'. 2006, Pubmed
Streit, Initiation of neural induction by FGF signalling before gastrulation. 2000, Pubmed
Sun, Distinct profiles of REST interactions with its target genes at different stages of neuronal development. 2005, Pubmed
Sun, Rest-mediated regulation of extracellular matrix is crucial for neural development. 2008, Pubmed
Temple, The development of neural stem cells. 2001, Pubmed
Tonge, Retinoic acid directs neuronal differentiation of human pluripotent stem cell lines in a non-cell-autonomous manner. 2010, Pubmed
Wijnholds, Segment-specific expression of the neuronatin gene during early hindbrain development. 1995, Pubmed
Wilson, The status of Wnt signalling regulates neural and epidermal fates in the chick embryo. 2001, Pubmed , Xenbase
Wilson, An early requirement for FGF signalling in the acquisition of neural cell fate in the chick embryo. 2000, Pubmed , Xenbase
Ying, The ground state of embryonic stem cell self-renewal. 2008, Pubmed
