Click here to close
Hello! We notice that you are using Internet Explorer, which is not supported by Xenbase and may cause the site to display incorrectly.
We suggest using a current version of Chrome,
FireFox, or Safari.
Development
2010 Oct 01;13719:3293-302. doi: 10.1242/dev.051136.
Show Gene links
Show Anatomy links
Anterior neural development requires Del1, a matrix-associated protein that attenuates canonical Wnt signaling via the Ror2 pathway.
Takai A, Inomata H, Arakawa A, Yakura R, Matsuo-Takasaki M, Sasai Y.
???displayArticle.abstract???
During early embryogenesis, the neural plate is specified along the anterior-posterior (AP) axis by the action of graded patterning signals. In particular, the attenuation of canonical Wnt signals plays a central role in the determination of the anteriorbrain region. Here, we show that the extracellular matrix (ECM) protein Del1, expressed in the anterior neural plate, is essential for forebrain development in the Xenopus embryo. Overexpression of Del1 expands the forebrain domain and promotes the formation of head structures, such as the eye, in a Chordin-induced secondary axis. Conversely, the inhibition of Del1 function by a morpholino oligonucleotide (MO) represses forebrain development. Del1 also augments the expression of forebrain markers in neuralized animal cap cells, whereas Del1-MO suppresses them. We previously reported that Del1 interferes with BMP signaling in the dorsal-ventral patterning of the gastrula marginal zone. By contrast, we demonstrate here that Del1 function in AP neural patterning is mediated mainly by the inhibition of canonical Wnt signaling. Wnt-induced posteriorization of the neural plate is counteracted by Del1, and the Del1-MO phenotype (posteriorization) is reversed by Dkk1. Topflash reporter assays show that Del1 suppresses luciferase activities induced by Wnt1 and beta-catenin. This inhibitory effect of Del1 on canonical Wnt signaling, but not on BMP signaling, requires the Ror2 pathway, which is implicated in non-canonical Wnt signaling. These findings indicate that the ECM protein Del1 promotes forebrain development by creating a local environment that attenuates the cellular response to posteriorizing Wnt signals via a unique pathway.
Fig. 1. Del1 expands anterior ectodermal structures of the Xenopus embryo. (A-D) Uninjected tadpole stage embryo (A,C). Tadpoles after animal-side injection of Del1 mRNA (200 pg) at the 8-cell stage (B,D). Arrow, eye; arrowhead, cement gland. (E-P) Whole-mount in situ hybridization analysis of early neurula (E-I,M-P) or mid neurula (J-L) embryos. Del1 mRNA (200 pg) was injected into two animal blastomeres on one side of the 8-cell embryo. Arrowheads and arrows indicate expansion and posterior shifts of each marker, respectively. (N,P) Del1 mRNA (200 pg) was injected into all animal blastomeres of the 8-cell embryo. (Q-S) Co-injection of Del1 and Chd mRNAs induced head structures (arrow) in the secondary axis (R). Chd (50 pg) and Del1 (400 pg) mRNAs were injected into one ventro-vegetal blastomere of the 8-cell embryo. Dashed lines indicate the axes of the neurulaembryo (S). The ectopic expression of Rx in the secondary axis is indicated by an arrow (S).
Fig. 2. The pericellular matrix protein Del1 functions as an anteriorizing factor via its Discoidin domains. (A) Structure of Del1-V5 and its mutant derivatives. (B-Kâ²) Xenopus embryos were co-injected with Lyn-mCherry (20 pg), Del1-V5 (400 pg), Del1-V5(RGE) (400 pg), Del1-delC-V5 (400 pg) and Del1-delN-V5 (400 pg) mRNAs. Cultured cells were fixed with (G-Kâ²) or without (B-Fâ²) permeabilization, and immunostained with an anti-V5 antibody (green). Red, Lyn-mCherry; blue, DAPI. (L-O) The expansion of the Bf1-positive area (arrowheads) was induced by Del1-V5 (M; 400 pg; Bf1 expansion in 84%, n=44), Del1-delN-V5 (N; 200 pg) or Del1(RGE)-V5 (O; 400 pg) mRNAs. Embryos received injections into two animal blastomeres on one side of the 8-cell embryo. (P-S) The ectopic expression of Rx in the secondary axis (arrows) was induced by injecting Chd alone (P; 50 pg) or with Del1-V5 (Q; 400 pg; 53%, n=45), Del1-delN-V5 (R; 400 pg) or Del1(RGE)-V5 (S; 400 pg) mRNAs. Embryos received injections into one ventro-vegetal blastomere of the 8-cell embryo. Dashed lines indicate the axes of the neurulaembryo.
Fig. 3. Del1 is essential for the formation of anteriorbrain tissues. (A) Expression pattern of Del1 at the early neurula stage (sagittal section; anterior side is left). AN, anteriorneuroectoderm; PC-AME, prechordal anteriormesendoderm. (B,C) Effects of animal cell injection of 5mis-MO (12.5 ng) or Del1-MO (12.5 ng) at the 8-cell stage. (D-O) Effects on expression of neural markers of animal cell injection of Del1-MO (25 ng) at the 8-cell stage (E,H,K,N). These effects were rescued by co-injecting MO-insensitive Del1 mRNA (100 pg) (F,I,L,O). Compare with controls (D,G,J,M). mix, mixed probes (Six3, En2, Krox20 and HoxB9).
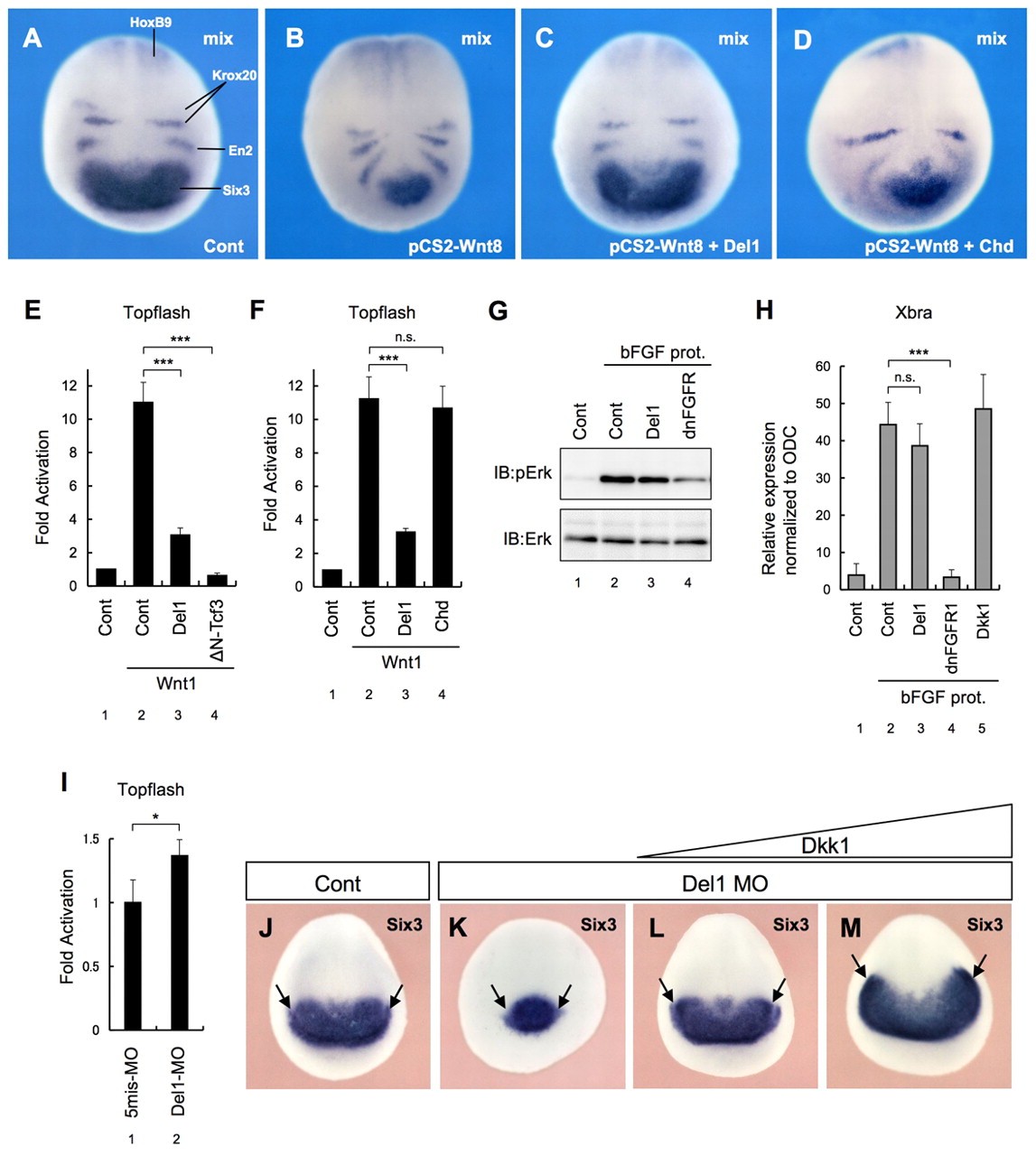
Fig. 4. Del1 antagonizes Wnt signaling in vitro and in vivo. (A-D) Co-injection of Del1 (400 pg, C) rescued posteriorization caused by injecting pCS2-Wnt8 (10 pg, B), whereas co-injection of Chd did not (100 pg, D); compare with the control (A). Xenopus embryos received injections into all the animal blastomeres at the 8-cell stage mix, mixed probes (Six3, En2, Krox20 and HoxB9). (E,F) Animal caps were injected with Wnt1 (10 pg), Del1 (500 pg), δN-Tcf3 (10 pg), or Chd (100 pg) mRNAs, then analyzed for luciferase activity. (G,H) Animal caps were injected with Del1 (500 pg), dominant-negative FGF receptor (dnFGFR; 100 pg), or Dkk1 (100 pg) mRNAs. (G) Explants were cultured with 50 ng/ml bFGF protein for 30 minutes and analyzed by immunoblotting. (H) Explants were cultured with 500 ng/ml bFGF protein for 3 hours and Xbra expression was analyzed by qPCR. (I) Del1-MO (25 ng) or 5mis-MO (25 ng) and reporter plasmids were animally injected into 8-cell stage embryos, and the anterior quarter of embryos was excised at stage 13 and subjected to the dual luciferase assay. *, P<0.05; ***, P<0.001. n.s., not significant. Error bars represent s.d. (J-M) Suppression of Six3 expression by injecting 25 ng of Del1-MO (K; suppression in 60%, n=30) was reversed by co-injecting 5 pg (L; equivalent to normal in 96%, n=27) or 25 pg (M; equivalent to normal or expansion in 100%, n=24) Dkk1 mRNA. Embryos received injections into all the animal blastomeres at the 8-cell stage and were harvested at the mid-neurula stage. Arrows indicate expression borders of Six3.
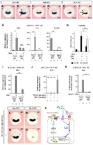
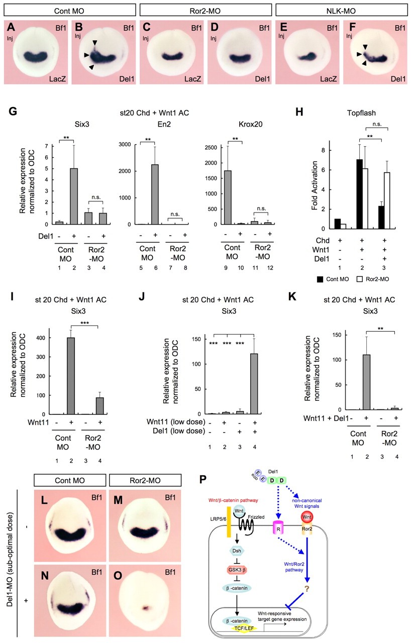
Fig. 6. The Ror2 pathway is essential for Del1 function. (A-F) Combinations of Del1 (400 pg), lacZ (400 pg), control-MO (4 ng), Ror2-MO (4 ng) and NLK-MO (4 ng) as shown were injected into the two unilateral animal blastomeres at the 8-cell stage and harvested at the neurula stage. Arrowheads indicate expansion of Bf1. Ror2-MO injection at a dose higher than 4 ng frequently caused spina bifida or exogastrulation in vivo, presumably because of convergent-extension defects. (G) Animal caps were injected with combinations of Chd (100 pg), Wnt1 (5 pg), Del1 (500 pg), control-MO (8 ng) and Ror2-MO (8 ng) as shown, cultured until the siblings reached stage 20, and analyzed by qPCR. (H) Animal caps were injected with Chd (100 pg), Wnt1 (10 pg), Del1 (500 pg), control-MO (8 ng) or Ror2-MO (8 ng) and analyzed for luciferase activity. (I) Animal caps were injected with combinations of Chd (100 pg), Wnt1 (5 pg), Wnt11 (200 pg), control-MO (8 ng) and Ror2-MO (8 ng) as shown, cultured until the siblings reached stage 20, and analyzed by qPCR. (J,K) Animal caps were injected with combinations of Chd (100 pg), Wnt1 (5 pg), Wnt11 (10 pg), Del1 (200 pg), control-MO (8 ng) and Ror2-MO (8 ng) as shown, cultured until the siblings reached stage 20, and analyzed by qPCR. **, P<0.01; ***, P<0.001. n.s., not significant. Error bars represent s.d. (L-O) Animal cell injection of Del1-MO (10 ng) and Ror2-MO (4 ng) coordinately suppressed the expression of Bf1 at the neurula stage. The frequency of strong Bf1 suppression was: 0%, n=29 (L); 0%, n=47 (M); 9%, n=43 (N); 80%, n=35 (O). (P) Working hypothesis for Del1 function in the modulation of the canonical Wnt pathway (see text for details). E, EGF-like domain; D, Discoidin domain; R, presumptive Del1 receptor; LRP5/6, LDL receptor-related protein 5/6. Question marks indicate presumptive intracellular modulator(s) of the Wnt/Ror pathway.
edil3 (EGF-like repeats and discoidin 1-like domains 3) gene expression in Xenopus laevis embryo, assayed via in situ hybridization, NF stage 20, mid-sagittal section, lateral view, anteriorleft, dorsal up.