Click here to close
Hello! We notice that you are using Internet Explorer, which is not supported by Xenbase and may cause the site to display incorrectly.
We suggest using a current version of Chrome,
FireFox, or Safari.
J Biol Chem
2010 Nov 05;28545:35238-44. doi: 10.1074/jbc.M110.140749.
Show Gene links
Show Anatomy links
Lamin B counteracts the kinesin Eg5 to restrain spindle pole separation during spindle assembly.
Goodman B, Channels W, Qiu M, Iglesias P, Yang G, Zheng Y.
???displayArticle.abstract??? Lamin B is a component of the membranous spindle matrix isolated from Xenopus egg extracts, and it is required for proper spindle morphogenesis. Besides lamin B, the spindle matrix contains spindle assembly factors (SAFs) such as Eg5 and dynein which are known to regulate microtubule organization and SAFs known to promote microtubule assembly such as Maskin and XMAP215. Because lamin B does not bind directly to microtubules, it must affect spindle morphogenesis indirectly by influencing the function of spindle matrix-associated SAFs. Using different assays in Xenopus egg extracts, we found that depleting lamin B caused formation of elongated and multipolar spindles, which could be reversed by partially inhibiting the kinesin Eg5, revealing an antagonistic relationship between Eg5 and lamin B. However, lamin B only very weakly antagonizes Eg5 in mediating poleward microtubule-flux based on fluorescence speckle microscopy. Depleting lamin B led to a very small but statistically significant increase in flux. Furthermore, flux reduction caused by partial Eg5 inhibition is only slightly reversed by removing lamin B. Because lamin B does not bind to Eg5, our studies suggest two nonexclusive mechanisms by which lamin B can indirectly antagonize Eg5. It could function in a network that restricts Eg5-driven microtubule sliding only when microtubules come into transient contact with the network. Lamin B could also function to sequester microtubule polymerization activities within the spindle. Without lamin B, increased microtubule assembly caused by the released SAFs would lead to excessive microtubule sliding that results in formation of elongated and multipolar spindles.
FIGURE 1. Characterization of spindle-like structures stimulated by AurA beads and RanGTP. A, time lapse frames showing formation of bipolar or multipolar spindle-like structures. Clusters of two to three AurA beads initially nucleate MT asters. The separation of the beads within the asters leads to formation of either bipolar or multipolar spindle-like structures (see supplemental Movies S1 and S2). The time (minutes) above the images corresponds to the time following initiation of the reaction that the images were taken. B, MT speckle images of one bipolar spindle-like structure that is undergoing elongation. AurA beads are masked to visualize the speckles better. The yellow dashed line indicates the region used for kymograph analysis in C. C, speckles, labeled green or red, moving toward each of the AurA beads, are demonstrating speckle movement in each direction. Below, a kymograph shows the speckle movements with respect to the movement of AurA beads. D, speckles color coded according to their average instantaneous speckle velocities shown on the histogram in E (flux rate, 2.229; S.D., 0.532; speckles tracked, 632). The same bipolar spindle-like structure shown in C was used. F, reduction of the rate of AurA bead separation in bipolar spindle-like structures by inhibiting Eg5 with 15 μm Monastrol. The distances between two AurA beads during spindle assembly in the presence or absence of Monastrol were measured and plotted against time. The plot shows average distance for each time point across all four experiments for each condition. Scale bars, 10 μm.
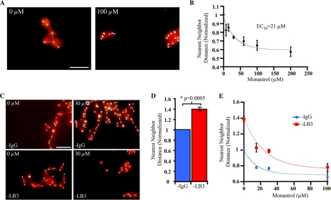
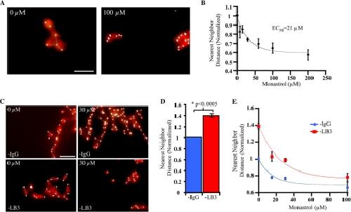
FIGURE 2. LB3 and Eg5 oppose each other in maintaining the separation of AurA beads in spindle-like structures. A, sample images of MT structures formed in the presence or absence of Monastrol. Images were acquired randomly using an automated stage control. The small white dots and white lines in these and other images in this figure represent AurA beads and the linear distance between nearest neighboring beads connected by MTs, respectively, as characterized by the image recognition software developed in Matlab (see supplemental Fig. S1B). B, dose-dependent decrease of the distances between neighboring AurA beads in MT structures caused by inhibition of Eg5 by Monastrol. The distances are normalized to 0 μm Monastrol (set to 1) to allow comparisons among different egg extracts. C, sample images of MT structures formed in the presence or absence of LB3 and Monastrol. D, increase in the distance between AurA beads caused by LB3 depletion. Quantification of distances between neighboring AurA beads in the presence or absence of LB3 without Monastrol is shown. E, depletion of LB3 relief of the effect of Eg5 inhibition at each concentration of Monastrol tested. Quantification of distances between neighboring AurA beads in the presence or absence of LB3 and an increasing concentration of Monastrol is shown. Error bars, S.E. from at least three experiments performed in different egg extracts on different days with ∼200 measurements of distances in each condition and each experiment. Scale bars, 50 μm.
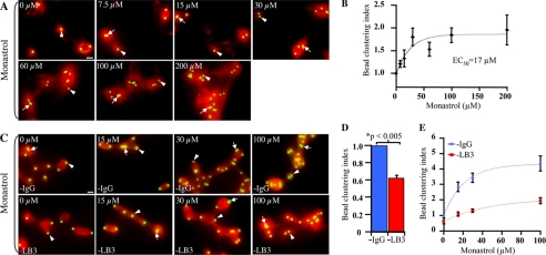
FIGURE 3. LB3 limits whereas Eg5 promotes the separation of clustered AurA beads during formation of spindle-like structures. A, images of MT structures formed in the presence or absence of various concentrations of Monastrol at 15 min into the reaction. B, increase of AurA bead clustering caused by Eg5 inhibition. Quantification of the bead-clustering index at different concentrations of Monastrol is shown. Values are normalized to 0 μm Monastrol (dimethyl sulfoxide carrier) to allow comparisons among different egg extracts. Monastrol caused a dose-dependent increase in AurA-bead-clustering. C, images of AurA beads in MT structures assembled in the presence or absence of LB3 and Monastrol at 15 min into the reaction. D, decrease in AurA bead clustering caused by LB3 inhibition. Quantification of the bead-clustering index in the presence or absence of LB3 without inhibiting Eg5 is shown. E, depletion of LB3 relief of the clustering effect caused by Monastrol. Quantification of clustering index in the presence or absence of LB3 and an increasing concentration of Monastrol is shown. Arrows and arrowheads in all images indicate clustered and separated AurA beads, respectively. Error bars are S.E. from at least three experiments performed in different egg extracts on different days with 700 beads counted per condition per experiment. Scale bars, 10 μm.
FIGURE 4. Effects of LB3 and Eg5 on the length, poles, and MT flux of spindles assembled from sperm chromatin. A, images of spindles formed in mock-depleted and LB3-depleted egg extracts. LB3 depletion resulted in larger spindles and an increase in multipolar spindles. B, quantifications of spindle length, excluding half-spindles and monopolar spindles, in both mock-depleted and LB3-depleted extracts in the presence or absence of 15 μm Monastrol. Monastrol rescued the spindle length change caused by LB3 depletion. C, quantification of the percentage of bipolar spindles, excluding half-spindles and monopolar spindles, in mock-depleted extracts and LB3-depleted extracts in the presence or absence of 15 μm Monastrol. LB3 depletion caused a decrease in the percentage of bipolar spindles, which was corrected with the addition of 15 μm Monastrol. Approximately 35 spindles were analyzed per condition per experiment, and three experiments performed on different days were used for quantifications. Error bars, S.E. D, speckle images of sperm spindles. The gray image shows a frame of the speckled spindle. Speckles moving toward opposite spindle poles are labeled as green and red dots. E, speckle trajectories color-coded according to their average instantaneous speckle velocities shown on the histogram to the right (flux rate, 2.031; S.D., 0.488; speckles tracked, 4488). Scale bars, 10 μm.
Adam,
Regulation of nuclear lamin polymerization by importin alpha.
2008, Pubmed,
Xenbase
Adam,
Regulation of nuclear lamin polymerization by importin alpha.
2008,
Pubmed
,
Xenbase Carazo-Salas,
Ran-GTP coordinates regulation of microtubule nucleation and dynamics during mitotic-spindle assembly.
2001,
Pubmed
,
Xenbase Carazo-Salas,
Generation of GTP-bound Ran by RCC1 is required for chromatin-induced mitotic spindle formation.
1999,
Pubmed
,
Xenbase Chang,
Poly(ADP-ribose) is required for spindle assembly and structure.
2004,
Pubmed
,
Xenbase Civelekoglu-Scholey,
Prometaphase spindle maintenance by an antagonistic motor-dependent force balance made robust by a disassembling lamin-B envelope.
2010,
Pubmed Dahl,
Distinct structural and mechanical properties of the nuclear lamina in Hutchinson-Gilford progeria syndrome.
2006,
Pubmed Dahl,
The nuclear envelope lamina network has elasticity and a compressibility limit suggestive of a molecular shock absorber.
2004,
Pubmed
,
Xenbase Dechat,
Nuclear lamins: major factors in the structural organization and function of the nucleus and chromatin.
2008,
Pubmed Ducat,
Aurora kinases in spindle assembly and chromosome segregation.
2004,
Pubmed Goodman,
Mitotic spindle morphogenesis: Ran on the microtubule cytoskeleton and beyond.
2006,
Pubmed Gruss,
Ran induces spindle assembly by reversing the inhibitory effect of importin alpha on TPX2 activity.
2001,
Pubmed
,
Xenbase Herrmann,
Intermediate filaments: from cell architecture to nanomechanics.
2007,
Pubmed Johansen,
Cell and molecular biology of the spindle matrix.
2007,
Pubmed Kalab,
The ran GTPase regulates mitotic spindle assembly.
1999,
Pubmed
,
Xenbase Lan,
Aurora B phosphorylates centromeric MCAK and regulates its localization and microtubule depolymerization activity.
2004,
Pubmed
,
Xenbase Lince-Faria,
Spatiotemporal control of mitosis by the conserved spindle matrix protein Megator.
2009,
Pubmed Lopez-Soler,
A role for nuclear lamins in nuclear envelope assembly.
2001,
Pubmed
,
Xenbase Lourim,
Characterization and quantitation of three B-type lamins in Xenopus oocytes and eggs: increase of lamin LI protein synthesis during meiotic maturation.
1996,
Pubmed
,
Xenbase Lourim,
Chromatin binding and polymerization of the endogenous Xenopus egg lamins: the opposing effects of glycogen and ATP.
1998,
Pubmed
,
Xenbase Ma,
Requirement for Nudel and dynein for assembly of the lamin B spindle matrix.
2009,
Pubmed
,
Xenbase Miyamoto,
The kinesin Eg5 drives poleward microtubule flux in Xenopus laevis egg extract spindles.
2004,
Pubmed
,
Xenbase Mogilner,
Modeling mitosis.
2006,
Pubmed Moir,
Disruption of nuclear lamin organization blocks the elongation phase of DNA replication.
2000,
Pubmed
,
Xenbase Murray,
Cell cycle extracts.
1991,
Pubmed Nachury,
Importin beta is a mitotic target of the small GTPase Ran in spindle assembly.
2001,
Pubmed
,
Xenbase Qi,
Megator, an essential coiled-coil protein that localizes to the putative spindle matrix during mitosis in Drosophila.
2004,
Pubmed Qi,
EAST interacts with Megator and localizes to the putative spindle matrix during mitosis in Drosophila.
2005,
Pubmed Rath,
Chromator, a novel and essential chromodomain protein interacts directly with the putative spindle matrix protein skeletor.
2004,
Pubmed Tsai,
Aurora A kinase-coated beads function as microtubule-organizing centers and enhance RanGTP-induced spindle assembly.
2005,
Pubmed
,
Xenbase Tsai,
A mitotic lamin B matrix induced by RanGTP required for spindle assembly.
2006,
Pubmed
,
Xenbase Tsai,
A Ran signalling pathway mediated by the mitotic kinase Aurora A in spindle assembly.
2003,
Pubmed
,
Xenbase Walker,
Skeletor, a novel chromosomal protein that redistributes during mitosis provides evidence for the formation of a spindle matrix.
2000,
Pubmed Wiese,
Role of importin-beta in coupling Ran to downstream targets in microtubule assembly.
2001,
Pubmed
,
Xenbase Wilde,
Ran stimulates spindle assembly by altering microtubule dynamics and the balance of motor activities.
2001,
Pubmed
,
Xenbase Wilde,
Stimulation of microtubule aster formation and spindle assembly by the small GTPase Ran.
1999,
Pubmed
,
Xenbase Wittmann,
TPX2, A novel xenopus MAP involved in spindle pole organization.
2000,
Pubmed
,
Xenbase Yang,
Regional variation of microtubule flux reveals microtubule organization in the metaphase meiotic spindle.
2008,
Pubmed
,
Xenbase Zhang,
Aurora A phosphorylates MCAK to control ran-dependent spindle bipolarity.
2008,
Pubmed
,
Xenbase Zheng,
A membranous spindle matrix orchestrates cell division.
2010,
Pubmed Zheng,
Nucleation of microtubule assembly by a gamma-tubulin-containing ring complex.
1995,
Pubmed
,
Xenbase Zheng,
The mitotic spindle matrix: a fibro-membranous lamin connection.
2006,
Pubmed