Click here to close
Hello! We notice that you are using Internet Explorer, which is not supported by Xenbase and may cause the site to display incorrectly.
We suggest using a current version of Chrome,
FireFox, or Safari.
Dev Cell
2010 Sep 14;193:426-39. doi: 10.1016/j.devcel.2010.08.007.
Show Gene links
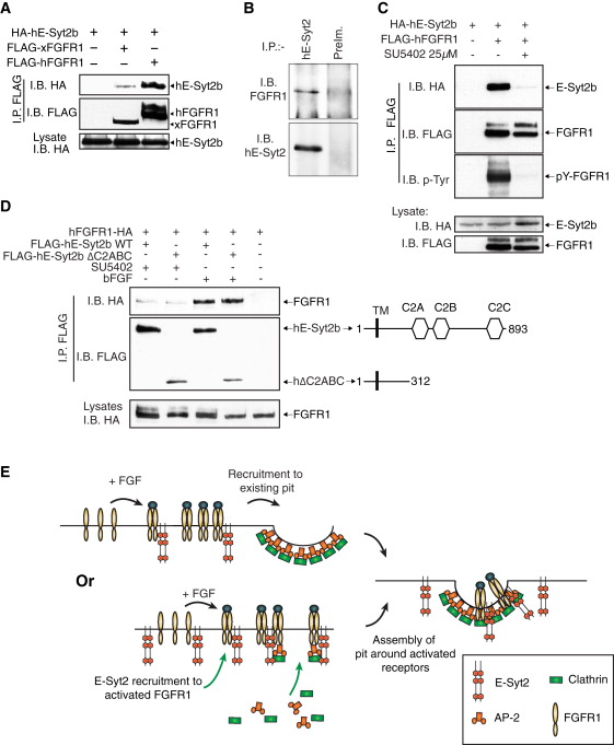
Show Anatomy links
Extended-synaptotagmin-2 mediates FGF receptor endocytosis and ERK activation in vivo.
Jean S, Mikryukov A, Tremblay MG, Baril J, Guillou F, Bellenfant S, Moss T.
???displayArticle.abstract???
Targeting of activated plasma membrane receptors to endocytic pathways is important in determining the outcome of growth factor signaling. However, the molecular mechanisms are still poorly understood. Here, we show that the synaptotagmin-related membrane protein E-Syt2 is essential for rapid endocytosis of the activated FGF receptor and for functional signal transduction during Xenopus development. E-Syt2 depletion prevents an early phase of activated FGF receptor endocytosis that we show is required for ERK activation and the induction of the mesoderm. E-Syt2 interacts selectively with the activated FGF receptor and with Adaptin-2, and is required upstream of Ras activation and of receptor autophosphorylation for ERK activation and the induction of the mesodermal marker Xbra. The data identify E-Syt2 as an endocytic adaptor for the clathrin-mediated pathway whose function is conserved in human and suggest a broader role for the E-Syt subfamily in growth factor signaling.
Figure 1. Xenopus E-Syt2 Is Required for Induction of the Early Mesoderm Gene Xbra and for FGF Signaling(A) Predicted structural domains of E-Syt2 orthologs, âxâ Xenopus, âhâ human, âDmâ Drosophila melanogaster, âCeâ Caenorhabditis elegans.(B) Zygotic E-Syt2 expression depends on FGF signaling. FGF signaling was inhibited by the expression of the dominant-negative FGF receptor âXFDâ (100, 200, and 400 pg) in ventral marginal zone (VMZ) explants.(C) In vivo Xbra expression is suppressed by E-Syt2 depletion. Dorsal blastomeres of four cell embryos were each injected equatorially with 0.75 pmol of Mo-C and increasing amounts of HA-E-Syt2 mRNA and Xbra expression at stage 10.5 revealed by whole-mount in situ hybridization.(D) E-Syt2 depletion suppresses ectopic induction of Xbra by activated FGFR1. Embryos were injected with 0.9 or 1.8 pmol Mo-B or Ctrl Mo and with 2.5 pg constitutively active FGFR1 (CA-FGFR1) or 5 pg VRas.(E) Activated FGFR1 (1.5 pg/cell, four cell embryos) induction of ectopic ERK activation in ACs was also suppressed by depletion of E-Syt2 (3 pmol MoC/cell).(F) Depletion of E-Syt2 also suppresses FGF8-dependent differentiation. Embryos were unilaterally coinjected with FGF8 (2.5 pg), β-galactosidase (325 pg) mRNAs, and E-Syt2 Mo-B or Ctrl Mo (2 pmol) and subjected to whole-mount in situ to reveal N-tubulin expression (blue). Purple staining (β-galactosidase activity assay) indicates injected side of embryo.See also Figure S1.
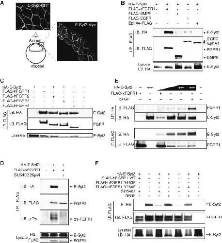
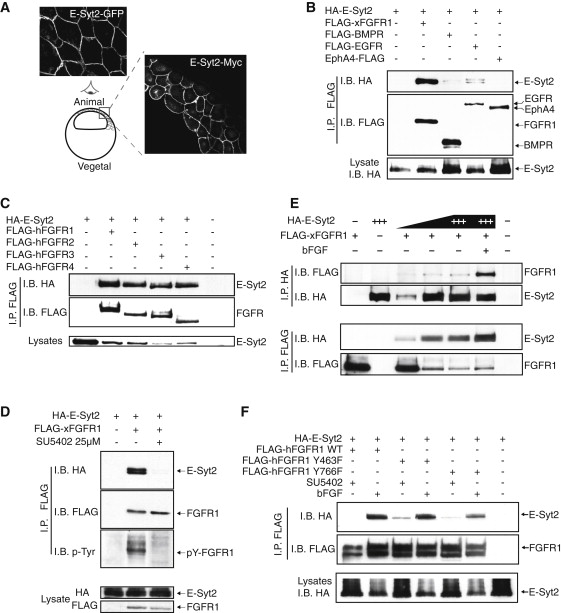
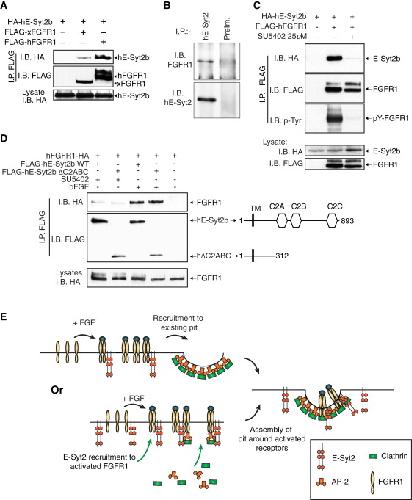
Figure 2. E-Syt2 Is a Membrane Protein that Specifically Interacts with the Activated FGF Receptor(A) E-Syt2-GFP and E-Syt2-Myc fusions were expressed in Xenopus embryos and visualized at blastula either by direct (-GFP) or indirect (-Myc) confocal epifluorescence microscopy.(B) E-Syt2 interacts selectively with FGFR1. HA-tagged E-Syt2 (HA-E-Syt2) was coexpressed with FLAG-tagged Xenopus FGFR1 (xFLAG-FGFR1), Xenopus BMPR (FLAG-BMPR), human EGFR (FLAG-EGFR), or Xenopus Epp (EphA4) (Epp-FLAG) (Winning et al., 1996) in HEK293T cells and anti-FLAG-coimmunoprecipitated (I.P.) complexes were immunoblotted (I.B.).(C) HA-tagged E-Syt2 (HA-E-Syt2) was also coexpressed with the FLAG-tagged human FGF receptors 1 to 4 (FLAG-hFGFR1, 2, etc) and analyzed for coimmunoprecipitation as in (B).(D) E-Syt2 interacts selectively with the activated, tyrosine phosphorylated form of FGFR1. HA-E-Syt2 and FLAG-xFGFR1 were coexpressed in HEK293T cells, FGFR1 inactivated or not with the specific inhibitor SU5402 and proteins immunoprecipitated and blotted as in (B).(E) bFGF enhances the E-Syt2 interaction with FGFR1. FLAG-xFGFR1 and increasing levels of HA-E-Syt2 were coexpressed as in (B) and where indicated cells were treated with bFGF. Extracts were then immunoprecipitated with either anti-HA or anti-FLAG antibodies and blotted as indicated. â+++â indicates highest level of E-Syt2 transfection.(F) The E-Syt2/FGFR1 interaction is independent of the recruitment of downstream factors to the receptor. FLAG-hFGFR1 and the point mutants Y463F and Y766F were coexpressed with HA-E-Syt2, cells treated either with SU5402 or with bFGF as in (D) and (E), and anti-FLAG-coimmunoprecipitated (I.P.) complexes immunoblotted (I.B.).See also Figure S2.
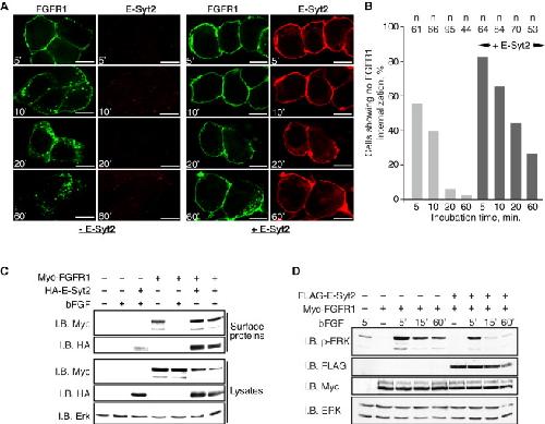
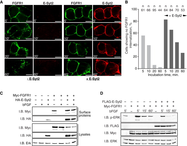
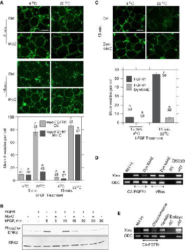
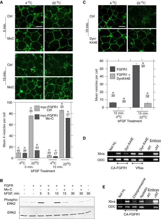
Figure 3. E-Syt2 Is Required In Vivo for FGF Receptor Endocytosis and Signaling via the Clathrin Pathway(A) E-Syt2 depletion inhibits FGF receptor endocytosis in vivo. Each blastomere of four cell embryos was injected with 6 pmol of Morpholino C (Mo-C) and 20 pg of Xenopus Myc-FGFR1 mRNA. ACs were then isolated and incubated with anti-Myc antibody to label surface receptors. After incubation with bFGF at 4°C or 22°C for the indicated times, ACs were subjected to indirect immunofluorescence labeling to reveal receptor endocytosis. The upper panels show typical images and the lower panel the statistical analysis of receptor internalization.(B) Embryos were injected and ACs were isolated and treated with bFGF at 22°C as in (A), before analysis of cell extracts for ERK and phospho-ERK levels by immunoblotting.(C) Dominant-negative Dynamin also inhibits FGFR1 endocytosis in vivo. ACs expressing Myc-FGFR1 alone or with Dynamin K44E (Dyn-K44E) were prepared and treated with bFGF and were analyzed for receptor endocytosis as in (A). In (A) and (C), ânâ indicates the number of cells scored, scale bar in micrographs represents 30 μm, and error bars indicate the standard error.(D) Induction of Xbra in ACs requires FGFR1 endocytosis upstream of VRas. Embryos were injected with either CA-FGFR1 or VRas and DynK44E mRNAs and Xbra and ODC mRNA levels determined by RT-PCR.(E) ACs expressing CA-FGFR1 were also treated with clathrin or caveolin inhibitors, chlorpromazine and nystatin before RT-PCR analysis as in (D).In (D) and (E), +RT and âRT refer to control PCR analysis of whole embryo RNAs with and without reverse transcriptase.See also Figure S3.
Figure 4. E-Syt2 Interacts with Adaptin-2 to Modulate Receptor Endocytosis, ERK Activation, and Xbra Induction(A) E-Syt2 interacts with the endogenous AP-2 tetramer. HA-E-Syt2 and Myc-tagged FGFR1 (Myc-FGFR1) were coexpressed in HEK293T cells stimulated or not with bFGF. Endogenous AP-2 complexes were immunoprecipitated with a β2-Adaptin-specific antibody or a nonspecific control antibody (IgG Ctrl) and I.B.(B) Both E-Syt2 and FGFR1 interact with the AP-2 complex. β2-adaptin (FLAG-β2-Ad) was coexpressed with FGFR1 (Myc-FGFR1) and with increasing amounts of E-Syt2 (HA-E-Syt2) and complexes were immunoprecipitated with an anti-FLAG antibody (I.P. FLAG). The upper panels show immunoblots for the coprecipitated proteins and the lower panels show protein levels in the input protein lysate.(C) E-Syt2 gain of function also inhibits bFGF and activated FGFR1 (CA-FGFR1)-mediated, but not Activin-mediated Xbra induction in ACs.(D) Left panel, constitutively activated-ERK (CA-ERK) but not constitutively activated PI3K (PI3K-CAAX) expression rescues E-Syt2 inhibition of Xbra induction by CA-FGFR1 in ACs. Right panel, consistent with this PI3K-CAAX activation of Akt in ACs is not strongly affected by E-Syt2 gain of function.(E) E-Syt2 gain of function inhibits ERK activation by CA-FGFR1 (anti-phospho-Erk immunoblot) in ACs.See also Figure S4.
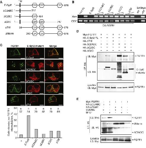
Figure 5. Gain of E-Syt2 Function Inhibits FGFR1 Endocytosis(A) HEK293T cells were transfected with Myc-FGFR1, with or without HA-E-Syt2, treated with bFGF and internalization of plasma membrane receptor followed. Panels show typical image fields of the localization of the initially plasma membrane fraction of FGFR1 and of total E-Syt2 at various times after bFGF addition. Scale bar, 10 μm.(B) Statistical analysis of receptor uptake during analyses as in (A). ânâ indicates the total number of cells analyzed in repeat experiments.(C) Myc-FGFR1 and HA-E-Syt2 were expressed as in (A), but surface proteins were biotin labeled before adding bFGF. Biotin-labeled surface proteins were then isolated and analyzed by immunoblotting (I.B.).(D) Time course of Erk activation following bFGF treatment in the presence or absence of E-Syt2 gain of function. The experiment was performed as in (A), but total protein lysates were recovered at the indicated time following bFGF addition and were analyzed by immunoblotting.See also Figure S5.
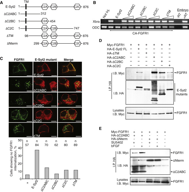
Figure 6. The Transmembrane and the C2C Domains of E-Syt2 Are Both Required for Its Function(A) Schematic representation of the HA-E-Syt2 deletion mutants used.(B) Deletion of either the N-terminal or the C2C domain eliminates the dominant-negative effects of E-Syt2 gain of function on Xbra induction. Mutants were expressed and analyzed in AC induced with CA-FGFR1. Four independent experiments gave consistent results.(C) Only full-length E-Syt2 displays a dominant-negative gain of function effect on FGFR1 internalization. Each E-Syt2 mutant was analyzed in the receptor uptake assay in HEK293T cells as in Figures 5A and 5B. Upper panels show typical immunolocalization of initially membrane-labeled Myc-FGFR1 and of E-Syt2 mutants 20 min after bFGF addition. Scale bar, 10 μm. Lower panel shows statistical analysis of the data.(D) The N-terminal domain of E-Syt2 is required to mediate its interaction with FGFR1. E-Syt2 mutants were coexpressed with Myc-FGFR1 in HEK293T cells, and HA immunoprecipitates (I.P.) were analyzed by immunoblotting (I.B.).(E) The HA-δC2ABC mutant containing only the first 312 aa of E-Syt2 displays selective binding to activated FGFR1. The analysis in D was repeated for the mutant HA-δC2ABC, but cells were treated with either bFGF or with the inhibitor SU5402 before immunoprecipitation and the analysis of Myc-positive complexes.In (D) and (E), the asterisk indicates the unspecific detection of an endogenous protein by the HA antibody assay.See also Figure S6.
Figure 7. The Interaction between FGFR1 and E-Syt2 Is Conserved in Human(A) Human E-Syt2b (HA-hE-Syt2b) was coexpressed with Xenopus or human FGFR1 (FLAG-xFGFR1 or -hFGFR1) in HEK293T cells, the receptors immunoprecipitated and proteins analyzed by immunoblotting.(B) Endogenous human E-Syt2 was immunoprecipitated from a whole-cell extract using xE-Syt2 antibody #2 and the precipitate immunoblotted for both hE-Syt2 (hE-Syt2#Pr0863-2932r, see Experimental Procedures) and hFGFR1 (Flg #121, Santa Cruz Biotechnology).(C) Human E-Syt2b interacts specifically with activated FGFR1. hE-Syt2b (HA-hE-Syt2b) was coexpressed with human FGFR1 (FLAG-hFGFR1) in HEK293T cells and receptor activation inhibited with SU5402. The receptor was then immunoprecipitated and proteins analyzed by immunoblotting.(D) Specific interaction between hE-Syt2b and activated hFGFR1 requires the N-terminal domain of hE-Syt2b. Full-length hE-Syt2b or the mutant FLAG-hδC2ABC containing aa 1â312 was coexpressed with hFGFR1 in HEK cells as in (C). Cells were then treated with either bFGF or with the inhibitor SU5402 before immunoprecipitation and analysis of FLAG-positive complexes.(E) Potential E-Syt2 functions in FGF signaling. Two possible modes of action are suggested; see text for more detail.See also Figure S7.