|
Figure 1. Single, triple, and quadruple knockdowns of sox2/3/19a/19b.Bright-field images of live embryos observed at the indicated time points. All are lateral views. (A) Uninjected control (Ctr) embryos. (B) Single knockdowns of sox2/3/19a/19b. A 1∶1 mixture of two MOs (0.9 ng each) targeting one of the four B1 sox genes was injected for a single KD. The percentage of embryos in the same morphological class is indicated in each panel. (C) Triple knockdowns of sox2/3/19a/19b. A mixture of indicated combinations of MOs (i.e., a mixture of six MOs, 5.4 ng in total) was used to simultaneously knockdown three out of the four B1 sox genes. The major classes of morphological defects are shown with the percentage of occurrence. The remaining embryos showed either milder or more severe defects. (D) Uninjected control embryos (a–f) and sox2/3/19a/19b quadruple knockdown (QKD) embryos injected with a mixture of MOs targeting the four B1 sox genes (i.e., a mixture of eight MOs, 7.2 ng in total) (a’–f’). The QKD caused very severe developmental abnormalities: a delay in epiboly, a shortened anterior-posterior axis, and impairment of CNS development (61%). The remaining embryos showed either milder defects (7%), more severe defects (24%) or lethality (8%). The aberrant movement of the anterior prechordal plate (arrows in d and e’) suggests a decreased adhesion of ectodermal cells as well as defects in convergence and extension movements in the QKD embryos. The broken lines (e’ and f’) indicate the dorsal trunk regions where cell dissociation was observed. (g, h) Dose-dependent effects of the MOs used for QKD were examined by injecting reduced amounts of the mixture of MOs targeting the four B1 sox genes (3.6 ng in total [g] and 1.8 ng in total [h]). (i) As a negative control, a mixture of 5-base-mismatch control MOs (i.e., a mixture of eight 5mis-MOs, 7.2 ng in total) was injected. (j) The coinjection of a p53-MO (2 ng) had no impact on the neural defects in the QKD embryos. |
|
Figure 2. Rescue of the QKD phenotype by exogenous B1 sox mRNAs.(A, B) Uninjected control (Ctr) embryos (A) and the QKD embryos (B). Live embryos were observed at 10–11 (a), 15–16 (b) and 30–31 (c) hpf. Expression of hesx1, pax2a and hoxb1b (d), dlx3b, hgg1 and ntl (e), and neurog1 (f) was visualized by whole-mount in situ hybridization. Lateral views (a–c); dorsal views with anterior to the top (d–f). (C) The QKD phenotype is similarly rescued by an exogenous supply of any B1 sox mRNA. The MOs for QKD were coinjected with the indicated mRNAs. In the B1 sox mRNA-coinjected embryos, the expression of hesx1, dlx3b and nuerog1 was recovered; patterning of the neural plate marked by pax2a and hoxb1b was normalized; and the expression patterns of hgg1, ntl and dlx3b reflecting C&E movements were also restored. Blue bracket, gap between the hgg1 and ntl expression domains; white dotted line, neural plate border. (D) Recovery of the AP axis elongation in QKD embryos injected with one of the B1 sox mRNAs. The length of the embryos at 15–16 hpf along the AP axis between the arrowheads (Ab, Bb, Cb) was measured for the uninjected control (Ctr) (n = 7), the QKD (n = 9) and QKD with B1 sox mRNA injection (sox2, n = 9; sox3, n = 6; sox19a, n = 7; sox19b, n = 6). The average AP axis lengths with standard errors are shown. |
|
Figure 3. Defects in embryo patterning, early neural development, and C&E movements in the QKD embryos.Comparison of the gene expression profiles between uninjected control (Ctr) and QKD embryos. (A) Ventral expansion of early neural gene expression (otx2 [a], zic2b [b] and sox2/3/19a/19b [e–h]), and reduced expression of non-neural ectoderm marker genes (foxi1 [c] and dlx3b [d]) at 75%E. (B) Altered expression patterns of neural genes at the tailbud and 3-somite stages. The expression domains of gbx1 (c–e), eng2a (f) and hoxb1b (g, h) were anterolaterally shifted, which encompass the otx2 expression domain (a, b). (C) Defective neural development revealed by the loss of expression of neural marker genes, hesx1 (a), zic1 (b), rx3 (c), nkx1.2la (d) and krox20 (e). Residual expression of krox20 was observed in r5-derived neural crest cells. (D) Wider mesoderm structures with a shortened axis revealed by mesodermal marker genes, ntl (a) and myod1 (b). The stages and embryo orientations are shown in each panel: E, epiboly stage; S, somite stage; L, lateral view with dorsal to the right; D, dorsal view with anterior to the top. |
|
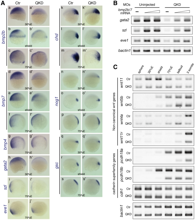
Figure 4. Defects in DV patterning and gastrulation movements in the QKD embryos.(A) DV patterning defects involving the reduced expression of bmp genes. Expression of bmp2b/7/4 (a–g) and the Bmp downstream genes gata2, szl and eve1 (h–j) is reduced in the QKD embryos. (k–s) Expression of the Bmp antagonist genes, chd and nog1, and the organizer gene gsc. All are lateral views with dorsal to the right. (B) The BMP downstream genes are restored by an exogenous supply of bmp2b/7. Embryos were injected together with the MOs for QKD and a mixture of bmp2b/7 mRNAs (20 or 40 pg each) and subjected to RT-PCR analysis at the shield stage. bactin1 was used as an RT-PCR control. (C) Decreased expression of genes regulating C&E movements in the QKD embryos. Temporal expression profiles of the indicated genes in the uninjected control and QKD embryos from the sphere to 3-somite stages were determined by RT-PCR. Expression of non-canonical wnt genes is reduced in the QKD embryos. Expression of pcdh18a/18b is also reduced in the QKD embryos, whereas cdh1, which is known to be involved in epiboly, is expressed at normal levels. bactin1 was used as an RT-PCR control. |
|
Figure 5. Impairment of neural development in the QKD embryos.(A) Altered expression of genes involved in neural differentiation. RT-PCR analysis of the indicated genes was performed as described in Figure 4C. (B) Effects of B1 sox QKD on neural bHLH gene expression. The her3 expression is totally lost in the QKD embryos (a–c), whereas ascl1a is transiently upregulated at 75%E in a broad area of the neuroectoderm (d–f). (C) The loss of cyp26a1 expression in the anterior neuroectoderm (a, b) and evidence of hindbrain patterning defects: expansion of hoxb1a expression (c) and a severe reduction of mafba expression (d). (D) The loss of expression of oep and shha/b in the neuroectoderm of the QKD embryos. (a–d) In the QKD embryos, the expression of oep is lost in the ectoderm at the shield stage (b) and the neuroectoderm at the 75%E and tailbud stages (c, d) (marked by open arrowheads in b’–d’), whereas its initial zygotic expression (a) and mesodermal expression (b–d) are maintained (closed arrowheads in a’–d’). (e) ndr2 is also expressed in the QKD mesoderm at normal levels. (f–i) The expression of shha/b in the neuroectoderm is lost (marked by open arrowheads in f’–i’), whereas that in the mesoderm is retained (closed arrowheads in f’–i’). (E) The loss of mdkb expression in the neuroectoderm and severe reduction of foxd3 expression in the neural crest cells of QKD embryos. |
|
Figure 6. Regulatory actions of the B1 SOX proteins.(A) Schematic representation of the protein structures of SOX3, SOX3-VP16 and SOX3-EnR. Dominant activator and repressor forms of SOX3 were constructed by fusing the VP16 activation and Engrailed repression (EnR) domains, respectively, to truncated SOX3(1–156 aa). (B) Gene expression responses to SOX3, SOX3-VP16 or SOX3-EnR under QKD conditions. mRNAs of sox3, sox3-VP16 and sox3-EnR (20 pg) were individually injected with the MOs for QKD and gene expression responses were examined by RT-PCR. The exogenous supply of either SOX3 or SOX3-VP16 but not by SOX3-EnR recovered expression of genes that were downregulated (bmp2b/7, pcdh18a/18b, her3, hesx1 and zic1) in the QKD embryos and also suppressed expression of genes that were upregulated (stmn2a and ascl1a). bactin1 was used as an RT-PCR control. (C) Partial rescue by SOX3-VP16 and strengthening by SOX3-EnR of the morphological phenotypes of the QKD embryos. Live embryo images at 10–11, 15–16, and 30–31 hpf were observed. SOX3-VP16-injected embryos showed a rather ventralized phenotype. Embryos coinjected with SOX3-EnR died during late segmentation stages. All are lateral views. |
|
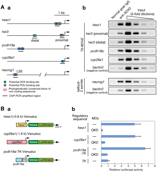
Figure 7. Direct regulatory targets of the B1 SOX proteins in the zebrafish embryo.(A) ChIP analysis showing direct association of B1 SOX with regulatory sequences of the downstream genes. (a) Potential binding sites for SOX and POU within the analyzed genomic regions are schematically shown. (b) ChIP-PCR analysis using anti-SOX2 antibody. ChIP experiments were performed using zebrafish embryos at the 70–80%E and tailbud to 2-somite stages. ChIP-PCR analysis using anti-SOX2 antibody that weakly cross-reacts with SOX3/19A/19B revealed specific binding of B1 SOX to the regulatory sequences of the hesx1, her3, pcdh18a, cyp26a1 and neurog1 genes in the zebrafish embryo. bactin2 was used as a negative control. (B) B1 SOX-dependent activities of the regulatory sequences of hesx1, cyp26a1 and pcdh18a. (a) The Venusluc fusion reporter (Venus plus firefly luciferase) constructs containing either of the promoters for hesx1 or cyp26a1 or the upstream conserved sequence of pcdh18a with the HSV TK promoter are schematically shown. (b) The Venusluc reporters were injected into embryos with or without the MOs for QKD together with the reference vector TK-Renilla luciferase. More than 20 injected embryos per sample were collected at the tailbud stage, and luciferase assays were performed. The normalized luciferase activity generated by TK-Venusluc was arbitrarily assigned a value of 1. Data are shown as the average values of four independent injection experiments with standard errors. |
|
Figure 8. Summary of embryonic stage-dependent target gene regulation by B1 SOX.The B1 sox expression domains are schematically illustrated at the top. The B1 SOX-downstream genes that were identified in this study are shown with possible time windows for regulation. The major downstream genes of B1 SOX were found to be developmental transcription factor genes (indicated in blue), signaling pathway genes (red) and cell adhesion molecule genes (green). Our data indicate that, in these regulations, B1 SOX primarily act as activators and appear to indirectly repress several target genes through the activation of hypothetical repressors. A direct regulation of the pcdh18a, her3, hesx1, cyp26a1 and neurog1 genes by B1 SOX is suggested by our ChIP analysis (indicated by blue arrows). The developmental effects of the regulation by B1 SOX are indicated on the right. |