|
Figure 1. Topology of the hERG channel and location of endogenous cysteine residues.(A) Proposed membrane topology of the hERG channel showing relative positions of endogenous cysteine residues in S1–S2 linker (C445 and C449), and location of introduced cysteines (E519, L520C). (B) Alignment of primary sequences of amino acids of hERG, Shaker and EAG, in the S1–S2 and the S3–S4 regions. The exact positions of the helices and linkers are from [44]. The endogenous cysteine residue removed in Shaker fluorimetry studies (C245) and the accessible cysteine residues in the hERG channel are in white font on dark background. Black letters in gray background indicate sites of introduced cysteine residues and TMRM binding in the hERG (this study) and EAG channels [5]. |
|
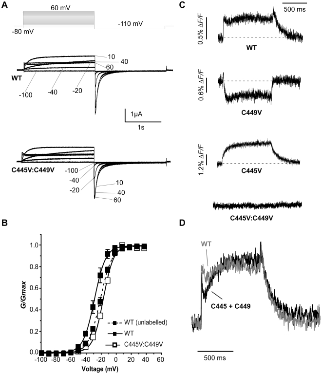
Figure 2. Endogenous cysteine residues are accessible to TMRM labelling.(A) Representative hERG currents (WT and C445V:C449V) evoked by 2 s depolarizing steps from −80 to potentials ranging from −100 to 60 mV. Membrane was then hyperpolarized at −110 mV for 2 s. (B) Comparison of WT and C445V:C449V G-V curves with (solid line) and without (dotted line) TMRM labelling, obtained by plotting the maximum tail current against voltage (WT unlabelled V½ = −19.7±1.2 mV and k = 8.1±0.2, n = 5; WT labelled V½ = −27.5±2.0 mV and k = 7.7±0.7, n = 3; C445V:C449V V½ = −15.7±0.7 mV and k = 7.1±0.3, n = 6). (C) Representative TMRM fluorescence traces recorded during 1 s depolarizations from −80 to +40 mV and then repolarized to −110 mV from: WT channels, channels with one cysteine (C449V, C445V), and channels with both cysteines removed (C445V:C449V). Note that C445V:C449V channels no longer fluoresce. (D) Arithmetic addition of fluorescence reports from C445V and C449V (black) compared to the WT signal (gray). |
|
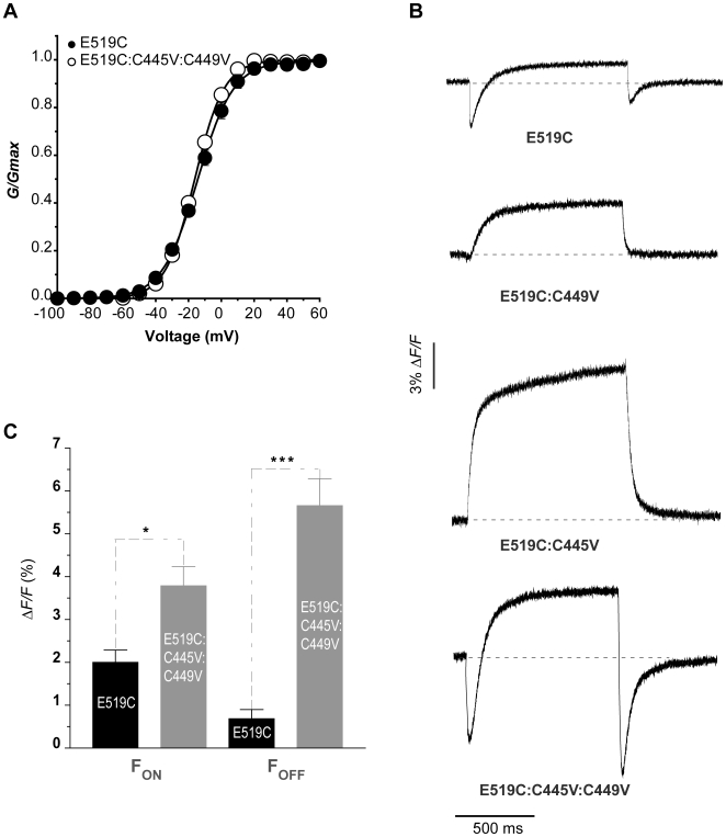
Figure 3. The fluorescence report from E519C is affected by the presence of endogenous cysteine residues.(A) Comparison of E519C (filled circles) and E519C:C445V:C449V (open circles) G-V curves. (E519C V½ = −15.2±1.6 mV and k = 10.6±0.5, n = 8; E519C:C445V:C449V V½ = −18.3±1.2 mV and k = 8.8±0.2, n = 7). In both cases, channels are labelled with TMRM. (B) Representative fluorescence profiles obtained with a depolarizing pulse to +40 mV for 1 s, from a holding potential of −80 mV and returning to −110 mV, comparing the fluorescence signal previously reported for E519C with signals obtained when one or both native cysteines are removed. (C) Graph showing mean fluorescence amplitudes of the initial quenching of E519C (n = 5), and E519C:C445V:C449V (n = 16), and the quenching upon repolarization (* = p<0.05; *** = p<0.0005). “FON” and “FOFF” represent the amplitude of the fluorescence quenching upon depolarization and repolarization, respectively. Data from the two constructs were obtained from the same oocyte batches and recorded the same day. |
|
Figure 4. Time course of activation is slow in hERG channels.(A) Representative current traces recorded using an envelope of tails protocol, obtained from the E519C:C445V:C449V mutant. Membrane potential was stepped to 0 mV from −80 mV for varying durations of time and repolarized to −110 mV. The downward pulses are capacitive currents for each pulse. (B) Representative current traces from the E519C:S620T:C445V:C449V channels, using the same two-pulse protocol as in Fig. 2A. (C) Plot of time constants of activation against voltage. Squares represent τact from E519C:C445V:C449V for two voltages (0 and +40 mV), obtained by plotting the peak tails versus test pulse duration (n = 8 for each voltage), then fitting using a single exponential. Circles represent τact from E519C:S620T:C445V:C449V, obtained by fitting the current activation phase with a single exponential (n = 8). |
|
Figure 5. Relationship between E519C:C445V:C449V fluorescence signal and ionic conductance.(A) Representative current (above) and fluorescence traces (below) recorded using the same protocol as in Fig. 2A. (B) Comparison of G-V curve (squares, V½ = −18.3±1.2, k = 8.8±0.2 mV, n = 7) with fluorescence-voltage relationship from the tail of fluorescence (circles, F-VOFF; V½ = −20.6±1.2 mV, k = 11.4±0.6 mV, n = 16), measured at the times indicated by the symbols in panel A, and with fluorescence-voltage relationship from the peak fluorescence quenching upon depolarization (F-VON, triangles in panel A). The F-VON curve was obtained by plotting the maximum amplitude of the downward deflection for each trace, and normalized to +20 mV (estimated saturation voltage), and was best fit with a double Boltzmann function, as a second component appears at positive potentials (first phase: V½,1 = −37.8±1.7 mV, k1 = 13.7±0.7 mV; F-VON second phase: V½,2 = 43.5±7.9, k2 = 9.6±2.6 mV, n = 13; A1 = 0.96±0.2). (C) Representative fluorescence traces obtained during 500 ms depolarizing steps from −80 to potentials ranging from −90 to 100 mV. Membrane was then hyperpolarized at −110 mV for 500 ms. (D) Normalized G-V relationship (squares, V½ = −19.6±2.0, k = 13.8±2.7 mV, n = 3) obtained as in A compared to F-VON (first phase: V½,1 = −46.7±2.1 mV, k1 = 12.7±1.1 mV; F-VON second phase: V½,2 = 56.7±7.2, k2 = 16.9±3.9 mV, n = 3; A1 = 0.56±0.05). The inset shows the fluorescence signal from a representative cell, to highlight the first saturation step at about 0 mV and the second saturation step at about 80 mV. |
|
Figure 6. Detection of S4 movement from E519C labelling at potentials negative to channel activation.(A) Representative fluorescence and current traces recorded during 300 ms pulses from a holding potential of −140 mV to potentials ranging from −160 to 50 mV. (B) Comparison of G-V curve (squares, measured from ionic tail currents in A; V½ = −2.2±2.2 mV, k = 12.8±0.2 mV, n = 3) with fluorescence-voltage relationship from the initial quenching (triangles) measured as in Fig. 5B. F-VON curve was best fit with a double Boltzmann function, with F-VON first phase V½,1 = −48.5±2.4 mV, k1 = 23.8±0.1 mV, and F-VON second phase V½,2 = 30.0±5.2 mV, k2 = 4.2±1.4 mV, n = 3 (A1 = 0.83±0.01). Note that between −120 and −50 mV no ionic current was observed, but a fluorescence deflection could be observed positive to −110 mV. The F-VOFF is also shown (circles in panel A, V½ = 2.5±1.8 mV, k = 16.2±2.3 mV, n = 3). |
|
Figure 7. Conservation of the first component of the initial fluorescence quenching in the S620T, inactivation-removed mutant.(A) Representative traces of current and fluorescence from E519C:S620T:C445V:C449V mutant. The protocol used is the same as in Fig. 2A, but depolarization steps were applied from −100 to +120 mV (B) G-V and F-V relationships obtained for the representative cell in A. G-V: V½ = 24.9, k = 32.9 mV; F-VON: V½ = −42.1, k = 19.3 mV; F-VOFF: V½ = 18.4, k = 30.4 mV. (C) Comparison of mean data for the F-VON of E519C:S620T:C445V:C449V (open triangles), V½ = −34.4±1.5, k = 22.2±1.4 mV (n = 10) with F-VON of E519C:C445V:C449V (closed triangles) from Fig. 5B. |
|
Figure 8. Relationship between L520C:C445V:C449V fluorescence signal and ionic conductance.(A) Representative current and fluorescence traces recorded using the same protocol as in Fig. 2A. (B) The F-V relationship was obtained by plotting the amplitude of fluorescence at the end of the depolarization pulse against voltage (diamonds; V½ = −26.8±1.0 mV, k = 13.3±0.6 mV (n = 10)), and is compared to mean data for G-V (squares; V½ = −28.4±0.7 mV, k = 9.0±0.2 mV (n = 6)). (C) Comparison of time course of activation of E519C:S620T:C445V:C449V channels (circles, from Fig. 4C) with the time course of fluorescence deflection from L520C:C445V:C449V mutant (diamonds, n = 6). The fluorescence signal upon depolarization was fitted with a single exponential and plotted against voltage. |
|
Figure 9. Analysis of activation time course of E519C:C445V:C449V channels and correlation with fluorescence signal.(A) Representative current and fluorescence traces, showing time course of activation measured using an envelope of tails protocol. Membrane potential was stepped from −80 to +40 mV for increasing time periods (15 to 675 ms, with 15 ms intervals), then repolarized to −110 mV. (B) The peak tail current (circles) and fluorescence (triangles) tails, obtained after repolarization from +40, were normalized and plotted against the pulse duration. (C) Time constants of activation of current (black bar) and fluorescence (gray bar), obtained from an exponential fit to the peak tails (represented by black lines in Fig. 8A). The white bar represents the exponential fit of the fluorescence deflection upon depolarization for 2 s to +40 from −80 mV (shown in inset). No significant differences were observed between groups. |
|
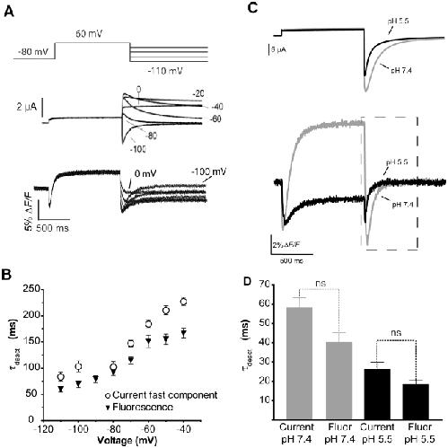
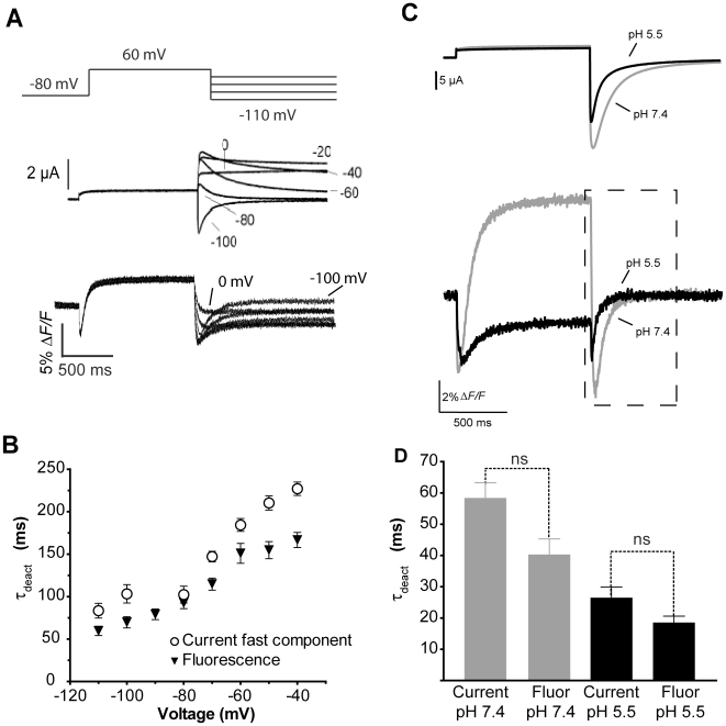
Figure 10. E519C:C445V:C449V tail fluorescence reports on deactivation.(A) Current and corresponding fluorescence reports evoked by a 1 s depolarization to +60 mV from a holding potential of −80 mV, followed by repolarization to potentials ranging from 0 to −110 mV for 2 s. (B) Plot of mean time constants of fluorescence decay fit with a single exponential and the fast time constant of a double exponential fit of current deactivation. (C) Currents (above) and fluorescence (below) evoked by a single pulse to +40 mV from −80 mV at pH 7.4 and 5.5. (D) Comparison of the average time constants obtained using a single exponential fit to the decay of current and fluorescence at pH 7.4 and 5.5. No significant differences were found between time constants of current and fluorescence decay at the two pH's. |