Click here to close
Hello! We notice that you are using Internet Explorer, which is not supported by Xenbase and may cause the site to display incorrectly.
We suggest using a current version of Chrome,
FireFox, or Safari.
Mol Biol Cell
2010 Oct 15;2120:3590-600. doi: 10.1091/mbc.E10-02-0095.
Show Gene links
Show Anatomy links
Involvement of p114-RhoGEF and Lfc in Wnt-3a- and dishevelled-induced RhoA activation and neurite retraction in N1E-115 mouse neuroblastoma cells.
Tsuji T, Ohta Y, Kanno Y, Hirose K, Ohashi K, Mizuno K.
???displayArticle.abstract???
The Wnt-induced planar cell polarity (PCP) signaling pathway is essential for polarized cell migration and morphogenesis. Dishevelled (Dvl) and its binding protein Daam1 mediate RhoA activation in this pathway. WGEF, a member of the Rho-guanine nucleotide exchange factor (Rho-GEF) family, was shown to play a role in Wnt-induced RhoA activation in Xenopus embryos. However, it has remained unknown which member(s) of a Rho-GEF family are involved in Wnt/Dvl-induced RhoA activation in mammalian cells. Here we identified p114-RhoGEF and Lfc (also called GEF-H1) as the Rho-GEFs responsible for Wnt-3a-induced RhoA activation in N1E-115 mouse neuroblastoma cells. We screened for Rho-GEF-silencing short-hairpin RNAs (shRNAs) that are capable of suppressing Dvl-induced neurite retraction in N1E-115 cells and found that p114-RhoGEF and Lfc shRNAs, but not WGEF shRNA, suppressed Dvl- and Wnt-3a-induced neurite retraction. p114-RhoGEF and Lfc shRNAs also inhibited Dvl- and Wnt-3a-induced RhoA activation, and p114-RhoGEF and Lfc proteins were capable of binding to Dvl and Daam1. Additionally, the Dvl-binding domains of p114-RhoGEF and Lfc inhibited Dvl-induced neurite retraction. Our results suggest that p114-RhoGEF and Lfc are critically involved in Wnt-3a- and Dvl-induced RhoA activation and neurite retraction in N1E-115 cells.
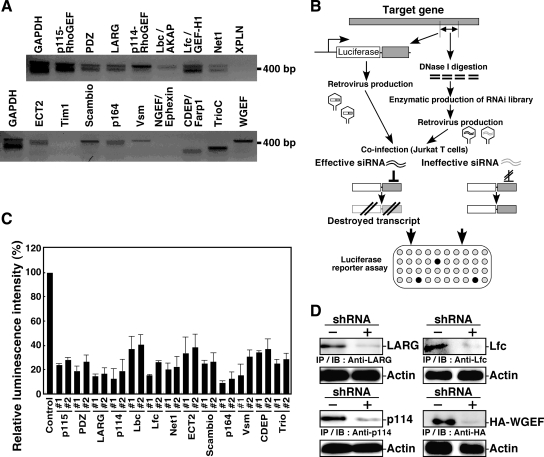
Figure 1. Screening of effective shRNA constructs targeting Rho-GEFs expressed in N1E-115 cells. (A) Expression of Rho-GEF mRNAs in N1E-115 cells. Total RNAs from N1E-115 cells were subjected to RT-PCR analysis using primers designed to amplify PCR products of ∼400 base pairs in length. Experiments were repeated twice, and similar results were obtained. (B) Schematic of the protocol for selecting effective shRNA constructs. The cDNA fragment (∼400 base pairs) of a target gene is fused to the 3′ terminus of luciferase cDNA and infected into Jurkat cells together with each individual shRNA construct from an RNAi library constructed by an EPRIL method. Effective shRNA constructs target the cognate sequences of the target gene on the luciferase-target chimeric mRNA, thus preventing luciferase expression. (C) Luciferase reporter analysis to select shRNA constructs targeting each of 13 Rho-GEFs. Jurkat cells were coinfected with retroviruses carrying a luciferase-target chimeric gene together with retroviruses carrying shRNA constructs targeting each Rho-GEF. The relative luminescent intensity for each type of shRNA-infected cells was compared with that for shRNA noninfected control cells. Data represent means ± SD of triplicate experiments. The target sequences for Rho-GEFs are listed in Supplemental Table S2. (D) Immunoblot analysis of Rho-GEF expression. N1E-115 cells were transfected with the indicated shRNA (#1) and cultured for 48 h. Expression of endogenous Rho-GEF proteins or cotransfected HA-WGEF was analyzed by immunoprecipitation (IP) followed by immunoblotting (IB) with the indicated antibodies. Actin in cell lysates was analyzed as a loading control.
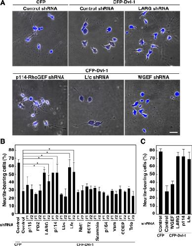
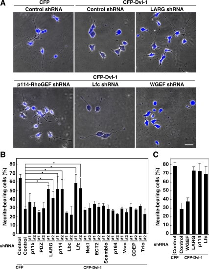
Figure 2. Knockdown of LARG, p114-RhoGEF, or Lfc, but not WGEF, suppresses Dvl-induced neurite retraction. (A) Effects of Rho-GEF knockdown on Dvl-induced neurite retraction. N1E-115 cells were cotransfected with CFP-Dvl-1 (or control CFP) and the indicated shRNA plasmids at the ratio of 1:2, cultured for 24 h, serum-starved for 24 h, and then fixed. Merged images of phase-contrast and CFP fluorescence are shown. Scale bar, 50 μm. (B) Quantitative analysis of the percentage of neurite-bearing cells. Cells with neurites exceeding one cell body length were scored and expressed as a percentage of the total number of CFP-positive cells. Data represent means ± SD of three independent experiments (at least 50 cells in each experiment). *p < 0.01. (C) Effects of WGEF shRNA and the indicated shRNA (#1) on Dvl-induced neurite retraction. Quantitative analysis of the percentage of neurite-bearing cells was performed as in (B).
Figure 3. Effects of knockdown of LARG, p114-RhoGEF, or Lfc on neurite retraction induced by Wnt-3aCM or LPA. N1E-115 cells were cotransfected with CFP and LARG, p114-RhoGEF, or Lfc shRNA at the ratio of 1:5 and serum-starved for 24 h. Cells were treated for 10 min with control (L cell) CM, Wnt-3aâproducing L cell CM, or LPA. The percentages of neurite-bearing cells in CFP-positive cells were counted. Data represent means ± SD of three independent experiments (at least 50 cells in each experiment). *p < 0.01.
Figure 4. Effects of single knockdown of LARG, p114-RhoGEF, or Lfc, or double knockdown of p114-RhoGEF and Lfc, on RhoA activation induced by Dvl-1 (A) or Wnt-3a (B). In A, N1E-115 cells were cotransfected with CFP or CFP-Dvl-1 and shRNA constructs, cultured for 24 h, and serum-starved for 24 h. In B, N1E-115 cells transfected with shRNAs were cultured for 24 h, serum-starved for 24 h, and treated with control or Wnt-3aCM for 10 min. The level of active RhoA was analyzed by a GST-RBD pull-down assay. Relative activity of RhoA was normalized by the immunoblot intensity of RhoA in the total cell lysates. Data represent means ± SD of three independent experiments, with the level in control cells taken as 1.0. *p < 0.01.
Figure 5. Binding of p114-RhoGEF, Lfc, and WGEF, but not LARG, to Dvl and Daam1. (A) Binding to Dvl. Flag-tagged Dvl-1 was coexpressed with CFP-tagged Rho-GEFs in HEK293 cells. Cell lysates were immunoprecipitated with an anti-Flag antibody and immunoblotted with anti-GFP and anti-Flag antibodies. (B) Binding to Daam1. Myc-tagged Daam1 was coexpressed with CFP-tagged Rho-GEFs in HEK293 cells. Cell lysates were immunoprecipitated with an anti-Myc antibody and immunoblotted with anti-GFP and anti-Myc antibodies. (C) Binding of Daam1 to Dvl. Myc-Daam1 and Flag-Dvl-1 were coexpressed in HEK293 cells. Cell lysates were immunoprecipitated with an anti-Flag antibody and analyzed by immunoblotting with anti-Myc and anti-Flag antibodies. (D) Binding of endogenous proteins. N1E-115 cells were serum-starved for 24 h and treated with Wnt-3aCM for 10 min or left untreated. Cell lysates were immunoprecipitated with an antiâp114-RhoGEF or an anti-Lfc antibody and immunoblotted with antiâDvl-1, antiâp114-RhoGEF, and anti-Lfc antibodies. All experiments were repeated twice, and similar results were obtained.
Figure 6. Mapping of the binding regions of Dvl and Daam1. (A) Binding of p114-RhoGEF and Lfc to the middle region of Dvl. Flag-tagged Dvl-1 fragments and CFP-tagged p114-RhoGEF or Lfc were coexpressed in HEK293 cells. Cell lysates were immunoprecipitated with an anti-Flag antibody and analyzed by immunoblotting with anti-GFP and anti-Flag antibodies. (B) Binding of p114-RhoGEF and Lfc to the N-terminal region of Daam1. Myc- or HA-tagged Daam1 fragments and CFP-tagged Rho-GEFs were coexpressed in HEK293 cells and analyzed as in A. In A and B, schematic structures of Dvl-1, Daam1 and their fragments are shown.
Figure 7. Mapping of the binding regions of p114-RhoGEF and Lfc. (A) Binding of p114-RhoGEF fragments to Dvl-1 and Daam1. CFP-tagged p114-RhoGEF fragments were coexpressed with Flag-Dvl-1-(165-367) or HA-N-Daam1 in HEK293 cells. Cell lysates were immunoprecipitated with an anti-Flag or an anti-HA antibody and analyzed by immunoblotting with an anti-GFP antibody. (B) Binding of Lfc fragments to Dvl-1 and Daam1. CFP-tagged Lfc fragments were coexpressed with Flag-Dvl-1-(165-367) or HA-N-Daam1 in HEK293 cells. Cell lysates were analyzed as in A. Schematic structures of p114-RhoGEF, Lfc, and their fragments are shown.
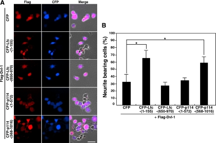
Figure 8. The Dvl-binding fragment of p114-RhoGEF or Lfc suppresses Dvl-induced neurite retraction. (A) Effects of expression of p114-RhoGEF or Lfc fragments on Dvl-induced neurite retraction. N1E-115 cells were cotransfected with Flag-Dvl-1 and CFP or CFP-tagged p114-RhoGEF or Lfc fragments, cultured for 24 h, and serum-starved for 24 h. Cells were then fixed and immunostained with an anti-Flag antibody. Merged images of phase-contrast, anti-Flag immunostaining (red), and CFP fluorescence (cyan) are shown in the right. Scale bar, 50 μm. (B) Quantitative analysis of the percentage of neurite-bearing cells. Data represent means ± SD of three independent experiments (at least 50 cells in each experiment). *p < 0.01.
Figure 9. A model for the Wnt-3aâ and Dvl-induced RhoA activation. Wnt-3a induces the formation of a ternary complex, composed of Dvl-1, Daam1, and p114-RhoGEF or Lfc, which in turn stimulates RhoA activation and neurite retraction. Details are described in text.
Adler,
Planar signaling and morphogenesis in Drosophila.
2002, Pubmed
Adler,
Planar signaling and morphogenesis in Drosophila.
2002,
Pubmed Aurandt,
The semaphorin receptor plexin-B1 signals through a direct interaction with the Rho-specific nucleotide exchange factor, LARG.
2002,
Pubmed Birkenfeld,
GEF-H1 modulates localized RhoA activation during cytokinesis under the control of mitotic kinases.
2007,
Pubmed Blomquist,
Identification and characterization of a novel Rho-specific guanine nucleotide exchange factor.
2000,
Pubmed Etienne-Manneville,
Rho GTPases in cell biology.
2002,
Pubmed Fukuhara,
Leukemia-associated Rho guanine nucleotide exchange factor (LARG) links heterotrimeric G proteins of the G(12) family to Rho.
2000,
Pubmed Habas,
Coactivation of Rac and Rho by Wnt/Frizzled signaling is required for vertebrate gastrulation.
2003,
Pubmed
,
Xenbase Habas,
Wnt/Frizzled activation of Rho regulates vertebrate gastrulation and requires a novel Formin homology protein Daam1.
2001,
Pubmed
,
Xenbase Jalink,
Inhibition of lysophosphatidate- and thrombin-induced neurite retraction and neuronal cell rounding by ADP ribosylation of the small GTP-binding protein Rho.
1994,
Pubmed Jones,
Planar cell polarity signaling in vertebrates.
2007,
Pubmed Kikuchi,
Selective activation mechanisms of Wnt signaling pathways.
2009,
Pubmed Kishida,
Wnt-3a and Dvl induce neurite retraction by activating Rho-associated kinase.
2004,
Pubmed Kitzing,
Positive feedback between Dia1, LARG, and RhoA regulates cell morphology and invasion.
2007,
Pubmed Kozma,
Rho family GTPases and neuronal growth cone remodelling: relationship between increased complexity induced by Cdc42Hs, Rac1, and acetylcholine and collapse induced by RhoA and lysophosphatidic acid.
1997,
Pubmed Krendel,
Nucleotide exchange factor GEF-H1 mediates cross-talk between microtubules and the actin cytoskeleton.
2002,
Pubmed Lee,
Characterization of mouse dishevelled (Dvl) proteins in Wnt/Wingless signaling pathway.
1999,
Pubmed Liu,
Mechanism of activation of the Formin protein Daam1.
2008,
Pubmed
,
Xenbase Logan,
The Wnt signaling pathway in development and disease.
2004,
Pubmed Meiri,
Modulation of Rho guanine exchange factor Lfc activity by protein kinase A-mediated phosphorylation.
2009,
Pubmed Nishita,
Stromal cell-derived factor 1alpha activates LIM kinase 1 and induces cofilin phosphorylation for T-cell chemotaxis.
2002,
Pubmed Niu,
G Protein betagamma subunits stimulate p114RhoGEF, a guanine nucleotide exchange factor for RhoA and Rac1: regulation of cell shape and reactive oxygen species production.
2003,
Pubmed Ohashi,
Rho-associated kinase ROCK activates LIM-kinase 1 by phosphorylation at threonine 508 within the activation loop.
2000,
Pubmed Perrot,
Plexin B regulates Rho through the guanine nucleotide exchange factors leukemia-associated Rho GEF (LARG) and PDZ-RhoGEF.
2002,
Pubmed Ren,
Cloning and characterization of GEF-H1, a microtubule-associated guanine nucleotide exchange factor for Rac and Rho GTPases.
1998,
Pubmed Ren,
Regulation of the small GTP-binding protein Rho by cell adhesion and the cytoskeleton.
1999,
Pubmed Rossman,
GEF means go: turning on RHO GTPases with guanine nucleotide-exchange factors.
2005,
Pubmed Ryan,
The Rho-specific GEF Lfc interacts with neurabin and spinophilin to regulate dendritic spine morphology.
2005,
Pubmed Schmidt,
Guanine nucleotide exchange factors for Rho GTPases: turning on the switch.
2002,
Pubmed Seifert,
Frizzled/PCP signalling: a conserved mechanism regulating cell polarity and directed motility.
2007,
Pubmed Shibamoto,
Cytoskeletal reorganization by soluble Wnt-3a protein signalling.
1998,
Pubmed Shirane,
Enzymatic production of RNAi libraries from cDNAs.
2004,
Pubmed Shulman,
Frizzled signaling and the developmental control of cell polarity.
1998,
Pubmed
,
Xenbase Strutt,
The role of RhoA in tissue polarity and Frizzled signalling.
1997,
Pubmed Tanegashima,
WGEF activates Rho in the Wnt-PCP pathway and controls convergent extension in Xenopus gastrulation.
2008,
Pubmed
,
Xenbase Veeman,
A second canon. Functions and mechanisms of beta-catenin-independent Wnt signaling.
2003,
Pubmed Wallingford,
The developmental biology of Dishevelled: an enigmatic protein governing cell fate and cell polarity.
2005,
Pubmed Wharton,
Runnin' with the Dvl: proteins that associate with Dsh/Dvl and their significance to Wnt signal transduction.
2003,
Pubmed Winter,
Drosophila Rho-associated kinase (Drok) links Frizzled-mediated planar cell polarity signaling to the actin cytoskeleton.
2001,
Pubmed Yamada,
Physical and functional interactions of the lysophosphatidic acid receptors with PDZ domain-containing Rho guanine nucleotide exchange factors (RhoGEFs).
2005,
Pubmed Zhao,
High-throughput screening of effective siRNAs from RNAi libraries delivered via bacterial invasion.
2005,
Pubmed