XB-ART-4199
J Cell Biol
2004 Jan 05;1641:35-46. doi: 10.1083/jcb.200307010.
Show Gene links
Show Anatomy links
Ca2+-dependent redox modulation of SERCA 2b by ERp57.
Li Y, Camacho P.
???displayArticle.abstract???
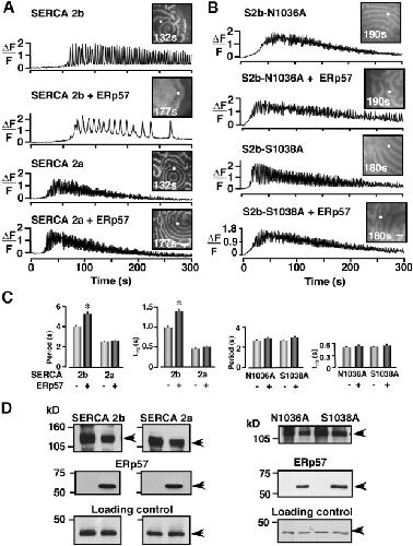
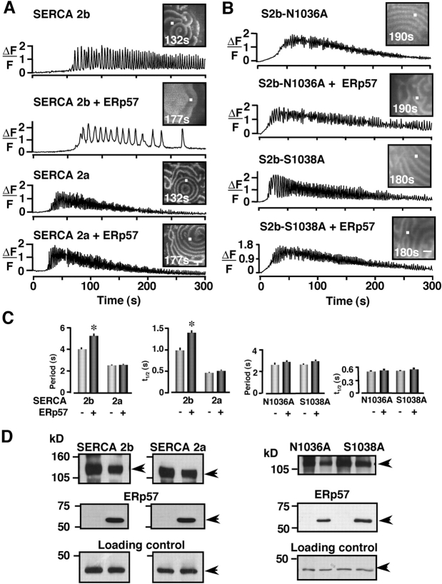
We demonstrated previously that calreticulin (CRT) interacts with the lumenal COOH-terminal sequence of sarco endoplasmic reticulum (ER) calcium ATPase (SERCA) 2b to inhibit Ca2+ oscillations. Work from other laboratories demonstrated that CRT also interacts with the ER oxidoreductase, ER protein 57 (also known as ER-60, GRP58; ERp57) during folding of nascent glycoproteins. In this paper, we demonstrate that ERp57 overexpression reduces the frequency of Ca2+ oscillations enhanced by SERCA 2b. In contrast, overexpression of SERCA 2b mutants defective in cysteines located in intralumenal loop 4 (L4) increase Ca2+ oscillation frequency. In vitro, we demonstrate a Ca2+-dependent and -specific interaction between ERp57 and L4. Interestingly, ERp57 does not affect the activity of SERCA 2a or SERCA 2b mutants lacking the CRT binding site. Overexpression of CRT domains that disrupt the interaction of CRT with ERp57 behave as dominant negatives in the Ca2+ oscillation assay. Our results suggest that ERp57 modulates the redox state of ER facing thiols in SERCA 2b in a Ca2+-dependent manner, providing dynamic control of ER Ca2+ homeostasis.
???displayArticle.pubmedLink??? 14699087
???displayArticle.pmcLink??? PMC2171954
???displayArticle.link??? J Cell Biol
???displayArticle.grants??? [+]
Species referenced: Xenopus laevis
Genes referenced: calr ins itpr1 pdia2 pdia3 tbxt.2
???attribute.lit??? ???displayArticles.show???
References [+] :
Ahn,
Multiple effects of SERCA2b mutations associated with Darier's disease.
2003, Pubmed
Ahn, Multiple effects of SERCA2b mutations associated with Darier's disease. 2003, Pubmed
Antoniou, The oxidoreductase ERp57 efficiently reduces partially folded in preference to fully folded MHC class I molecules. 2002, Pubmed
Ashby, ER calcium and the functions of intracellular organelles. 2001, Pubmed
Barnes, Sarco/endoplasmic reticulum Ca2+-pump isoform SERCA3a is more resistant to superoxide damage than SERCA2b. 2000, Pubmed
Bayle, In vitro translation analysis of integral membrane proteins. 1997, Pubmed
Bayle, The membrane topology of the rat sarcoplasmic and endoplasmic reticulum calcium ATPases by in vitro translation scanning. 1995, Pubmed
Berridge, Calcium--a life and death signal. 1998, Pubmed
Bertolotti, Dynamic interaction of BiP and ER stress transducers in the unfolded-protein response. 2000, Pubmed
Bouvier, Accessory proteins and the assembly of human class I MHC molecules: a molecular and structural perspective. 2003, Pubmed
Camacho, Calreticulin inhibits repetitive intracellular Ca2+ waves. 1995, Pubmed , Xenbase
Camacho, Increased frequency of calcium waves in Xenopus laevis oocytes that express a calcium-ATPase. 1993, Pubmed , Xenbase
Clissold, The thioredoxin-like fold: hidden domains in protein disulfide isomerases and other chaperone proteins. 2003, Pubmed
Corbett, Ca2+ regulation of interactions between endoplasmic reticulum chaperones. 1999, Pubmed
Dick, Disulfide bond isomerization and the assembly of MHC class I-peptide complexes. 2002, Pubmed
Dolmetsch, Differential activation of transcription factors induced by Ca2+ response amplitude and duration. 1997, Pubmed
Ellgaard, Quality control in the endoplasmic reticulum. 2003, Pubmed
Ellgaard, NMR structure of the calreticulin P-domain. 2001, Pubmed
Ellgaard, NMR structures of 36 and 73-residue fragments of the calreticulin P-domain. 2002, Pubmed
Fabiato, Calculator programs for computing the composition of the solutions containing multiple metals and ligands used for experiments in skinned muscle cells. 1979, Pubmed
Falcke, Modeling the dependence of the period of intracellular Ca2+ waves on SERCA expression. 2003, Pubmed , Xenbase
Freedman, Protein disulfide isomerases exploit synergy between catalytic and specific binding domains. 2002, Pubmed
Frickel, TROSY-NMR reveals interaction between ERp57 and the tip of the calreticulin P-domain. 2002, Pubmed
Grover, Sarco(endo)plasmic reticulum Ca2+ pump isoform SERCA3 is more resistant than SERCA2b to peroxide. 1997, Pubmed
Hajnóczky, Calcium signaling and apoptosis. 2003, Pubmed
Harding, Transcriptional and translational control in the Mammalian unfolded protein response. 2002, Pubmed
High, Glycoprotein folding in the endoplasmic reticulum: a tale of three chaperones? 2000, Pubmed
Hirano, Molecular cloning of the human glucose-regulated protein ERp57/GRP58, a thiol-dependent reductase. Identification of its secretory form and inducible expression by the oncogenic transformation. 1995, Pubmed
Holmgren, Thioredoxin catalyzes the reduction of insulin disulfides by dithiothreitol and dihydrolipoamide. 1979, Pubmed
Hughes, The thiol oxidoreductase ERp57 is a component of the MHC class I peptide-loading complex. 1998, Pubmed
Hwang, Oxidized redox state of glutathione in the endoplasmic reticulum. 1992, Pubmed
Jeffery, Apoaequorin monitors degradation of endoplasmic reticulum (ER) proteins initiated by loss of ER Ca(2+). 2000, Pubmed
John, Differential modulation of SERCA2 isoforms by calreticulin. 1998, Pubmed , Xenbase
Kaufman, Stress signaling from the lumen of the endoplasmic reticulum: coordination of gene transcriptional and translational controls. 1999, Pubmed
Kostova, For whom the bell tolls: protein quality control of the endoplasmic reticulum and the ubiquitin-proteasome connection. 2003, Pubmed
Kuznetsov, Multiple molecular chaperones complex with misfolded large oligomeric glycoproteins in the endoplasmic reticulum. 1997, Pubmed
Leach, Localization of the lectin, ERp57 binding, and polypeptide binding sites of calnexin and calreticulin. 2002, Pubmed
Li, Cell-permeant caged InsP3 ester shows that Ca2+ spike frequency can optimize gene expression. 1998, Pubmed
Lindquist, ER-60, a chaperone with thiol-dependent reductase activity involved in MHC class I assembly. 1998, Pubmed
Marcus, Tissue distribution of three members of the murine protein disulfide isomerase (PDI) family. 1996, Pubmed
Mogami, Termination of cytosolic Ca2+ signals: Ca2+ reuptake into intracellular stores is regulated by the free Ca2+ concentration in the store lumen. 1998, Pubmed
Morrice, A role for the thiol-dependent reductase ERp57 in the assembly of MHC class I molecules. 1998, Pubmed
Oliver, ERp57 functions as a subunit of specific complexes formed with the ER lectins calreticulin and calnexin. 1999, Pubmed
Oliver, Interaction of the thiol-dependent reductase ERp57 with nascent glycoproteins. 1997, Pubmed
Patil, Intracellular signaling from the endoplasmic reticulum to the nucleus: the unfolded protein response in yeast and mammals. 2001, Pubmed
Pozzan, Molecular and cellular physiology of intracellular calcium stores. 1994, Pubmed
Roderick, Cytosolic phosphorylation of calnexin controls intracellular Ca(2+) oscillations via an interaction with SERCA2b. 2000, Pubmed , Xenbase
Ruiz-Perez, ATP2A2 mutations in Darier's disease: variant cutaneous phenotypes are associated with missense mutations, but neuropsychiatric features are independent of mutation class. 1999, Pubmed
Sakuntabhai, Mutations in ATP2A2, encoding a Ca2+ pump, cause Darier disease. 1999, Pubmed
Schrag, Lectin control of protein folding and sorting in the secretory pathway. 2003, Pubmed
Schrag, The Structure of calnexin, an ER chaperone involved in quality control of protein folding. 2001, Pubmed
Stevens, Protein folding in the ER. 1999, Pubmed
Sun, Classes of thiols that influence the activity of the skeletal muscle calcium release channel. 2001, Pubmed
Van der Wal, The transient association of ERp57 with N-glycosylated proteins is regulated by glucose trimming. 1998, Pubmed
Vassilakos, Oligosaccharide binding characteristics of the molecular chaperones calnexin and calreticulin. 1998, Pubmed
Welihinda, The cellular response to protein misfolding in the endoplasmic reticulum. 1999, Pubmed
Wetmore, Roles of the propeptide and metal ions in the folding and stability of the catalytic domain of stromelysin (matrix metalloproteinase 3). 1996, Pubmed
Xia, Skeletal muscle ryanodine receptor is a redox sensor with a well defined redox potential that is sensitive to channel modulators. 2000, Pubmed
Zable, Glutathione modulates ryanodine receptor from skeletal muscle sarcoplasmic reticulum. Evidence for redox regulation of the Ca2+ release mechanism. 1997, Pubmed
Zapun, Enhanced catalysis of ribonuclease B folding by the interaction of calnexin or calreticulin with ERp57. 1998, Pubmed
