|
Fig. 1. xRor2 clusters in response to Wnt-5a. (A) EGFP- and mCherry-tagged xRor2 was expressed in Xenopus embryos (NF stage 10) after injection of 30 pg RNA each. In Animal Caps incubated in control CM for 15 min, both proteins partially co-localized at the cell membranes. (B) Stimulation with xWnt-5a CM induced a more pronounced co-localization at the membrane and intracellularly. (C) Co-immunoprecipitation of xRor2-Flag and xRor2-EGFP overexpressed in Cos-1 cells was strongly increased after stimulation with Wnt-5a conditioned medium for 15 min. Wnt-5a stimulation also induced AKT phosphorylation, indicating activation of PI3K. |
|
Fig. 2. SH2-domain proteins bind to xRor2. (A) Schematic illustration of xGrb2, xGab1, xShp2, xShcA and xRor2 constructs used for co-immunoprecipitation. (B) myc-tagged xShcA (NCBI NM_001090463), xShp2 (NCBI BC073687), and xGrb2 (NCBI AJ223061) were co-expressed with xRor2-Flag in Cos-1 cells. All proteins co-immunoprecipitated with xRor2-Flag without Wnt-5a stimulation. (C) Endogenous Ror2 was immunoprecipitated from Cos-1 cells stimulated with control CM and Wnt-5a CM for 15 min and co-immunoprecipitation of endogenous proteins was detected by immunoblotting. Activation of PI3K and JNK was monitored by AKT and JNK phosphorylation. (D) Co-immunoprecipitation of xShcA and xRor2 in Cos-1 cells: xShcA bound equally well to FL xRor2 and to xRor2Î745. xShcAÎN, lacking the PTB-domain, was still able to bind to xRor2, but xShcAÎC, lacking the SH2-domain, failed to do so. (E) Co-immunoprecipitation of xShcA and xRor2 in HEK 293 cells was induced by xWnt-5a stimulation. Mutation of Y642 and Y643 (xRor2-Flag 2YF) moderately, mutation of Y719 (xRor2-Flag-YL) strongly reduced binding of xShcA to xRor2. Arrows indicate xRor2-Flag bands. (F) Conserved tyrosine residues mutated in xRor2-Flag 2YF and xRor2-Flag-YL are indicated in bold type, the conserved Shc-SH2 binding motif is boxed, the motif described as required for activation of the related RTK TrkA [23] is underlined. The respective regions of C. elegans Ror (Cam-1, NCBI NP_001021907.1), Drosophila melanogaster Ror (AAF52885), human (NCBI NP_004551.2) and mouse Ror2 (NCBI NP_038874.3) are aligned with the xRor2 sequence (NCBI NP_001082312); numbers indicate the respective amino acid. |
|
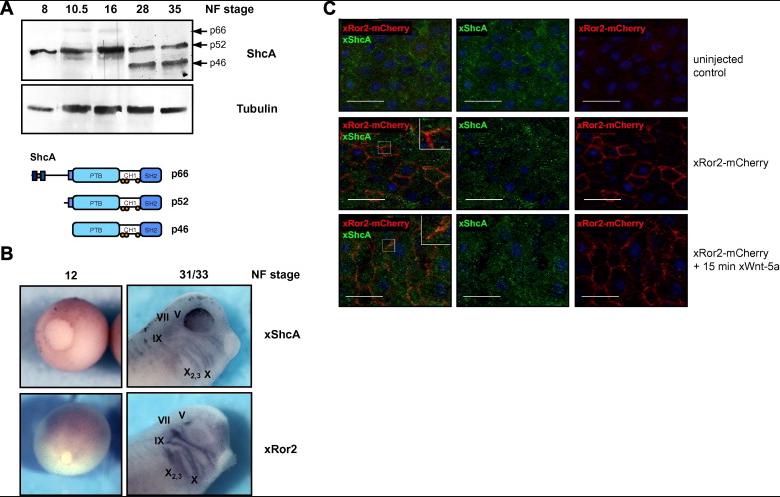
Fig. 3. xShcA is co-expressed and co-localizes with xRor2. (A) Western blotting of Xenopus embryo lysates showed expression of only p52 xShcA until neurula stages; in tadpole stages (NF stage 28 and 35) also p46 xShcA was detected. Schematic illustration of the three ShcA isoforms p66, p52 and p46. (B) Whole mount in situ hybridization for xShcA and xRor2 at NF stage 12 and 31/33. Cranial ganglia and nerves are labeled as follows: V = profundal-trigeminal, VII = facial, IX = glossopharyngeal, X = first vagal, X2,3 = second and third vagal. (C) Immunostaining for endogenous ShcA showed largely membrane proximal localization of the protein. In Animal Caps injected with 60 pg xRor2-mCherry RNA, xRor2-mCherry protein weakly co-localized with xShcA at the cell membrane without exogenous ligand. xWnt-5a stimulation induced clustering of xRor2-mCherry and strongly enhanced co-localization with endogenous xShcA. |
|
Fig. 4. xShcA is required for xRor2-dependent transcriptional regulation of xPAPC. (A) Injection of 2 pmol xShcA p52 MO or 2 pmol of each xShcA p52 and p46 MOs significantly downregulated xPAPC mRNA levels at NF stage 11. Overexpression of xShcA p52 (injection of 200 pg RNA) slightly upregulated xPAPC while overexpression of either xShcA p52 ÎN or xShcA p52 ÎC completely blocked xPAPC expression. (B) Statistical evaluation of xPAPC in situ hybridization. Embryos were injected in one dorsal blastomere and xPAPC staining on the injected (labeled with LacZ) side was scored relative to un injected side of the same embryo and the percentage of embryos showing enhanced, equal and reduced staining was calculated; the graph represents average values of at least three independent experiments (ââsignificantly different from LacZ and control MO, t-test, p > 0.99). (CâH) Representative images of embryos; injected side is to the left and labeled with an asterisk: LacZ (100 pg, C), control MO (2.7 pmol, D), xShcA p52 MO (2.7 pmol, E), xRor2 MO (0.8 pmol F), xWnt-5a RNA (100 pg, G) and xWnt-5a RNA + xShcA p52 MO (100 pg + 2.7 pmol, H). |
|
Supplementary Fig. 1. xRor2-mCherry does not co-localize with the early endosomal marker EEA1 in Xenopus Animal Caps. (A) Immunostaining for endogenous EEA1 labeled membranes and submembraneous early endosomal vesicles. (B) In Animal Caps injected with 60 pg xRor2-mCherry RNA, xRor2-mCherry protein co-localized with EEA1 at the cell membrane. (C) xWnt-5a stimulation induced formation of larger clusters and vesicle-like structures of xRor2, but those did not co-localize with EEA1, indicating that these do not represent endosomes. (D) xRor2-EGFP overexpressed in Cos-1 cells co-localized with endogenous Ror2 in serum-starved control cells. (E) Wnt-5a stimulation (100 ng/ml) enhanced this co-localization. |
|
Supplementary Fig. 2. (A) Expression of the phospho-tyrosine binding RTK adapter proteins xGrb2, xShcA, and xShp2 at early gastrula stage Xenopus embryos (NF stage 10.5) was confirmed by RT-PCR. Whole mount in situ hybridization for xShcA and xRor2 at NF stage 12 (B and C), 20 (D and E), 24 (F and G) and 36 (H and I). Structures showing overlapping expression include the spinal chord (arrow) at stage 20 and 24, cranial ganglia V (trigeminal) from stage 20 onward, VII (facial) from stage 24 onward, IX (glossopharyngeal), X (first vagal) and X2,3 (second and third vagal) at stage 31/33. O = otic vesicle; also illustrated in the schematic drawing. At stage 20 xShcA was expressed in the profundal and trigeminal ganglion (cranial ganglion V) and the spinal chord; xRor2 was also detected in these structures but overall showed a broader expression including also the neural tube, brain and neural crest. At stage 24, xRor2 expression was maintained in the migrating neural crest and became more pronounced in the profundal and trigeminal ganglion, which also expressed xShcA. Expression of xShcA in the spinal chord continued till tadpole stages. At tadpole stages, both xShcA and xRor2 were expressed in all cranial ganglia including ganglia V, VII (facial ganglion), IX (glossopharyngeal ganglion), X and X2,3 (first, second and third vagal ganglion, Supplementary Fig. 2H and I). A schematic drawing illustrating the positions of cranial ganglia in Xenopus is shown in Supplementary Fig. 2J (modified after {Schlosser, 2000 #1037}. |
|
Supplementary Fig. 3. Injection of 2 pmol xShcA p52 MO or a combination of 2 pmol each xShcA p52 + p46 MOs downregulated xShcA protein levels at gastrula stages (NF stage 11). At tadpole stages (NF stage 28) 2 pmol xShcA p52 MO selectively downregulated the p52 isoform, while the combination of both MOs (2 pmol each) reduced xShcA p52 and p46 protein levels. |