XB-ART-41932
Dev Cell
2010 Aug 17;192:220-31. doi: 10.1016/j.devcel.2010.07.007.
Show Gene links
Show Anatomy links
beta-Catenin primes organizer gene expression by recruiting a histone H3 arginine 8 methyltransferase, Prmt2.
???displayArticle.abstract???
An emerging concept in development is that transcriptional poising presets patterns of gene expression in a manner that reflects a cell's developmental potential. However, it is not known how certain loci are specified in the embryo to establish poised chromatin architecture as the developmental program unfolds. We find that, in the context of transcriptional quiescence prior to the midblastula transition in Xenopus, dorsal specification by the Wnt/beta-catenin pathway is temporally uncoupled from the onset of dorsal target gene expression, and that beta-catenin establishes poised chromatin architecture at target promoters. beta-catenin recruits the arginine methyltransferase Prmt2 to target promoters, thereby establishing asymmetrically dimethylated H3 arginine 8 (R8). Recruitment of Prmt2 to beta-catenin target genes is necessary and sufficient to establish the dorsal developmental program, indicating that Prmt2-mediated histone H3(R8) methylation plays a critical role downstream of beta-catenin in establishing poised chromatin architecture and marking key organizer genes for later expression.
???displayArticle.pubmedLink??? 20708585
???displayArticle.pmcLink??? PMC2923644
???displayArticle.link??? Dev Cell
???displayArticle.grants??? [+]
R01-GM76621 NIGMS NIH HHS , T32-GM007229 NIGMS NIH HHS , T32-HD007516 NICHD NIH HHS , R01 GM076621-01A1 NIGMS NIH HHS , R01 GM076621-02 NIGMS NIH HHS , R01 GM076621-03 NIGMS NIH HHS , R01 GM076621-04 NIGMS NIH HHS , R01 GM076621 NIGMS NIH HHS , T32 HD007516 NICHD NIH HHS , T32 GM007229 NIGMS NIH HHS
Species referenced: Xenopus laevis
Genes referenced: eef1a2 h3-3a lef1 myc myl2 nodal3 nodal3.2 nodal5 nodal5.4 nodal6 odc1 prmt2 prmt5 sia1
???displayArticle.morpholinos??? ctnnb1 MO1 prmt2 MO1
???attribute.lit??? ???displayArticles.show???
|
|
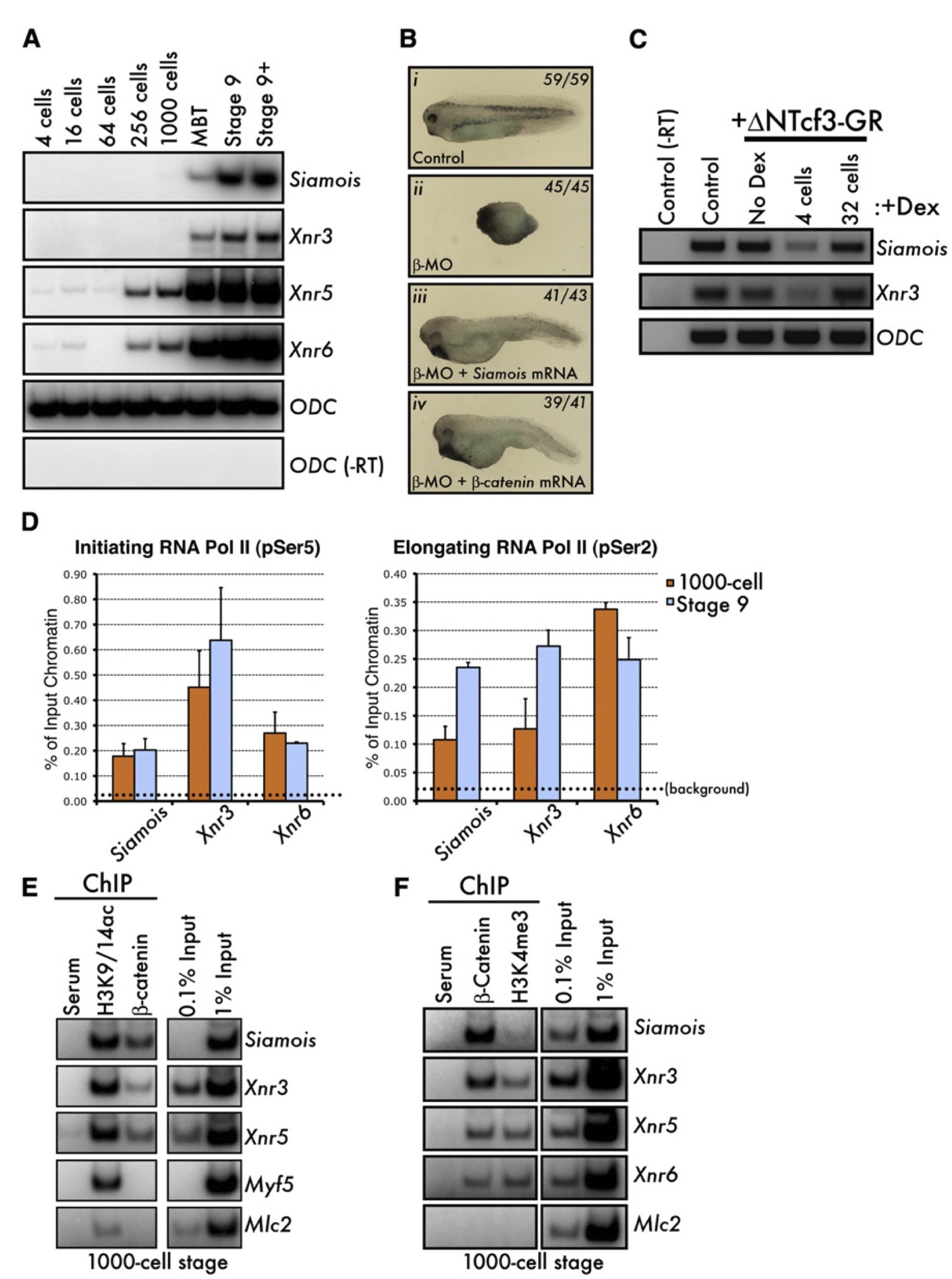
Figure 1. b-Catenin Target Genes Are Poised for Expression before the MBT (A) Onset of expression of maternal b-catenin target genes (Siamois, Xnr3, Xnr5, and Xnr6). Maternally expressed Ornithine decarboxylase (Odc) is shown as a control for loading. Odc (-RT) indicates no reverse transcriptase, as a control for genomic DNA contamination. (B) Embryos were injected at the two-cell stage with the b-catenin morpholino (Biiiv) and subse- quently at the four-cell stage (two dorsal blasto- meres) with 2 pg siamois (Biii) or 300 pg b-catenin (Biv) mRNAs. The frequency of each representa- tive phenotype is indicated. (C) Embryos were injected into two dorsal blasto- meres at the four-cell stage with 500 pg DNTcf3- GR mRNA. Wnt/b-catenin activity was inhibited by addition of dexamethasone (Dex) to the culture medium at the indicated stages. Siamois, Xnr3, and ODC mRNA expression was measured by RT-PCR at stage 10. (D) Left panel: Occupancy of initiating (CTD pSer5) RNA Pol II in the promoter-proximal regions of the Siamois and Xnr3 loci before (1000-cell stage) or after (Stage 9) the onset of expression as measured by ChIP-QPCR. Right panel: Elongating (CTD pSer2) RNA Pol II associated with the 30 CDS of the same panel of genes at the same time points. Binding of RNA Pol II at Xnr6, which is expressed at both stages, is a positive control. Pooled data from three independent experiments are presented as a percentage of input chromatin to facilitate comparison between the 1000-cell stage and Stage 9. The average signal (0.02% input) from a negative control (IgG) ChIP is marked as a dotted line. Error bars are SEM from three independent experiments. (E) PreMBT occupancy of maternal b-catenin target promoters (Siamois, Xnr3, and Xnr5) or a zygotic b-catenin target promoter (Myf5) by either H3K9/14ac or b-catenin was observed by ChIP on 1000-cell stage embryos. Myosin light chain 2 (Mlc2): negative control locus. Input indicates chromatin prior to ChIP. (F) Promoter occupancy by b-catenin or H3K4me3 measured by ChIP on 1000-cell embryos. See also Figure S1. |
|
|
Figure 5. Maternal Prmt2 Is Necessary for Dorsal Specification (A and B) Transplantation and fertilization of maternal Prmt2-depleted (prmt2-) oocytes results in a range of ventralized tadpole-stage phenotypes (A, lower panel) compared with controls, which develop normally (A, top panel). The mean frequency of phenotypes arising from maternal Prmt2 depletion is plotted in B (see text for details). The frequency of ventralized embryos (both partial and complete) is reduced by co-injection of Prmt2 mRNA (prmt2-/+mRNA). (C) Blastula stage (stage 9) siamois and xnr3 expression was measured in prmt2- and rescued (prmt2- (+mRNA)) host transfer embryos as compared with control (nondepleted) and Prmt2 mRNA injected embryos. As a control for the efficiency of knockdown, prmt2 was measured. Note that the rescuing mRNA (1 ng of mouse Prmt2, injected into oocytes) is not amplified by the Xenopus prmt2 primers used here. Expression of rescuing mRNA was confirmed by western blot (not shown). Embryos expressing Prmt2 mRNA alone developed identically to controls, with no dorsoventral defects (not shown). See also Figure S3. |
|
|
Figure 6. Directing Prmt2 to b-Catenin Target Gene Promoters Is Sufficient to Drive Dorsal Specification (A) Schematic of the Prmt2:DNLef1 chimeric construct. To direct Prmt2 to Tcf/Lef DNA binding sites, the DNA-binding HMG domain of mouse Lef1 was fused to the C terminus of mouse Myc-Prmt2. (B) Four-cell embryos were injected with either wild-type (WT) or catalytically inactive SAM-binding mutant G159,161R (GG) Prmt2:DNLef1 into two ventral blastomeres. Phenotypes (left panel) were scored at late-neurula/early tailbud stages. Mean frequency of secondary axis formation (both fully and partially extended) resulting from expression of wild-type or GG mutant Prmt2:DNLef1 is plotted on the right. n = 197, 172, and 81 embryos for control, WT, and GG mutant, respectively. Error bars are SEM; p = 0.017 (two-tailed Student t test) for the four independent trials where WT and mutant were compared directly. Equal expression of wild-type and GG mutant Prmt2:DNLef1 was verified by western blot for the myc tag (inset). (C) Embryos were depleted for b-catenin (b-MO, Ciiiv) and subsequently injected with 500 pg of either Prmt2:DNLef1 (Ciii) or Prmt5:DNLef1 (Civ) mRNA. Rescue of b-MO-induced ventralization (Cii) was measured at tadpole stages. Note the rescue of the anterior-most, dorsally derived cement gland and eye in (Ciii, compared with control, noninjected embryos (Ci). The percent- ages in the upper right corner of each panel indicate the frequency at which the phenotypes shown were observed. (D) Embryos were depleted for b-catenin (b-MO) and subsequently injected with Prmt2:DNLef1 or DNLef1 mRNA as in (C). Expression of Siamois and Xnr3 was measured by RT-PCR at stage 10. EF1a expression is shown as a loading control. |
References [+] :
Akkers,
A hierarchy of H3K4me3 and H3K27me3 acquisition in spatial gene regulation in Xenopus embryos.
2009, Pubmed,
Xenbase
Akkers, A hierarchy of H3K4me3 and H3K27me3 acquisition in spatial gene regulation in Xenopus embryos. 2009, Pubmed , Xenbase
Baugh, RNA Pol II accumulates at promoters of growth genes during developmental arrest. 2009, Pubmed
Bedford, Protein arginine methylation in mammals: who, what, and why. 2009, Pubmed
Behrens, Functional interaction of beta-catenin with the transcription factor LEF-1. 1996, Pubmed , Xenbase
Belenkaya, pygopus Encodes a nuclear protein essential for wingless/Wnt signaling. 2002, Pubmed , Xenbase
Benoit, An essential role for the RNA-binding protein Smaug during the Drosophila maternal-to-zygotic transition. 2009, Pubmed
Bernstein, A bivalent chromatin structure marks key developmental genes in embryonic stem cells. 2006, Pubmed
Blythe, Chromatin immunoprecipitation in early Xenopus laevis embryos. 2009, Pubmed , Xenbase
Boettiger, Synchronous and stochastic patterns of gene activation in the Drosophila embryo. 2009, Pubmed
Chen, Synergistic, p160 coactivator-dependent enhancement of estrogen receptor function by CARM1 and p300. 2000, Pubmed
Chopra, Stalled Hox promoters as chromosomal boundaries. 2009, Pubmed
de la Roche, Wingless-independent association of Pygopus with dTCF target genes. 2007, Pubmed
Edgar, Parameters controlling transcriptional activation during early Drosophila development. 1986, Pubmed
Fiedler, Decoding of methylated histone H3 tail by the Pygo-BCL9 Wnt signaling complex. 2008, Pubmed
Flintoft, Development: Patterning factor poises genes for expression. 2010, Pubmed
Forneris, A highly specific mechanism of histone H3-K4 recognition by histone demethylase LSD1. 2006, Pubmed
Gottardi, Adhesion signaling: how beta-catenin interacts with its partners. 2001, Pubmed
Guccione, Methylation of histone H3R2 by PRMT6 and H3K4 by an MLL complex are mutually exclusive. 2007, Pubmed
Guenther, A chromatin landmark and transcription initiation at most promoters in human cells. 2007, Pubmed
Hammoud, Distinctive chromatin in human sperm packages genes for embryo development. 2009, Pubmed
Hargreaves, Control of inducible gene expression by signal-dependent transcriptional elongation. 2009, Pubmed
Heasman, Beta-catenin signaling activity dissected in the early Xenopus embryo: a novel antisense approach. 2000, Pubmed , Xenbase
Hyllus, PRMT6-mediated methylation of R2 in histone H3 antagonizes H3 K4 trimethylation. 2007, Pubmed
Ishibashi, Expression of Siamois and Twin in the blastula Chordin/Noggin signaling center is required for brain formation in Xenopus laevis embryos. 2008, Pubmed , Xenbase
Kane, The zebrafish midblastula transition. 1993, Pubmed
Kao, Lithium-induced respecification of pattern in Xenopus laevis embryos. , Pubmed , Xenbase
Kimelman, On the fast track to organizer gene expression. 2010, Pubmed , Xenbase
Koh, Synergistic coactivator function by coactivator-associated arginine methyltransferase (CARM) 1 and beta-catenin with two different classes of DNA-binding transcriptional activators. 2002, Pubmed
Kouzarides, Chromatin modifications and their function. 2007, Pubmed
Lakowski, Kinetic analysis of human protein arginine N-methyltransferase 2: formation of monomethyl- and asymmetric dimethyl-arginine residues on histone H4. 2009, Pubmed
Laurent, The Xenopus homeobox gene twin mediates Wnt induction of goosecoid in establishment of Spemann's organizer. 1997, Pubmed , Xenbase
Lee, DNA sequence requirements for generating paused polymerase at the start of hsp70. 1992, Pubmed
Lee, NELF and GAGA factor are linked to promoter-proximal pausing at many genes in Drosophila. 2008, Pubmed
Lemaire, Expression cloning of Siamois, a Xenopus homeobox gene expressed in dorsal-vegetal cells of blastulae and able to induce a complete secondary axis. 1995, Pubmed , Xenbase
Lennon, The I.M.A.G.E. Consortium: an integrated molecular analysis of genomes and their expression. 1996, Pubmed
Liang, The zinc-finger protein Zelda is a key activator of the early zygotic genome in Drosophila. 2008, Pubmed
Lis, P-TEFb kinase recruitment and function at heat shock loci. 2000, Pubmed
Major, New regulators of Wnt/beta-catenin signaling revealed by integrative molecular screening. 2008, Pubmed
Margaritis, Poised RNA polymerase II gives pause for thought. 2008, Pubmed
Mir, How the mother can help: studying maternal Wnt signaling by anti-sense-mediated depletion of maternal mRNAs and the host transfer technique. 2008, Pubmed , Xenbase
Molenaar, XTcf-3 transcription factor mediates beta-catenin-induced axis formation in Xenopus embryos. 1996, Pubmed , Xenbase
Mosimann, Parafibromin/Hyrax activates Wnt/Wg target gene transcription by direct association with beta-catenin/Armadillo. 2006, Pubmed
Mosimann, Beta-catenin hits chromatin: regulation of Wnt target gene activation. 2009, Pubmed
Muse, RNA polymerase is poised for activation across the genome. 2007, Pubmed
Newport, A major developmental transition in early Xenopus embryos: I. characterization and timing of cellular changes at the midblastula stage. 1982, Pubmed , Xenbase
Ng, Targeted recruitment of Set1 histone methylase by elongating Pol II provides a localized mark and memory of recent transcriptional activity. 2003, Pubmed
Ng, Epigenetic memory of active gene transcription is inherited through somatic cell nuclear transfer. 2005, Pubmed , Xenbase
Ng, Epigenetic memory of an active gene state depends on histone H3.3 incorporation into chromatin in the absence of transcription. 2008, Pubmed , Xenbase
Pal, Human SWI/SNF-associated PRMT5 methylates histone H3 arginine 8 and negatively regulates expression of ST7 and NM23 tumor suppressor genes. 2004, Pubmed
Parker, Wingless signaling induces widespread chromatin remodeling of target loci. 2008, Pubmed
Prioleau, Competition between chromatin and transcription complex assembly regulates gene expression during early development. 1994, Pubmed , Xenbase
Qi, Identification of protein arginine methyltransferase 2 as a coactivator for estrogen receptor alpha. 2002, Pubmed
Radonjic, Genome-wide analyses reveal RNA polymerase II located upstream of genes poised for rapid response upon S. cerevisiae stationary phase exit. 2005, Pubmed
Rathert, Protein lysine methyltransferase G9a acts on non-histone targets. 2008, Pubmed
Rougvie, The RNA polymerase II molecule at the 5' end of the uninduced hsp70 gene of D. melanogaster is transcriptionally engaged. 1988, Pubmed
Saunders, Breaking barriers to transcription elongation. 2006, Pubmed
Schurter, Methylation of histone H3 by coactivator-associated arginine methyltransferase 1. 2001, Pubmed
Scott, Identification and characterization of two putative human arginine methyltransferases (HRMT1L1 and HRMT1L2). 1998, Pubmed
Shopland, HSF access to heat shock elements in vivo depends critically on promoter architecture defined by GAGA factor, TFIID, and RNA polymerase II binding sites. 1995, Pubmed
Sierra, The APC tumor suppressor counteracts beta-catenin activation and H3K4 methylation at Wnt target genes. 2006, Pubmed
Stancheva, Transient depletion of xDnmt1 leads to premature gene activation in Xenopus embryos. 2000, Pubmed , Xenbase
Strahl, The language of covalent histone modifications. 2000, Pubmed
Takahashi, Two novel nodal-related genes initiate early inductive events in Xenopus Nieuwkoop center. 2000, Pubmed , Xenbase
Toyoda, Characterization of RNA polymerase II-dependent transcription in Xenopus extracts. 1992, Pubmed , Xenbase
Tutter, Chromatin-specific regulation of LEF-1-beta-catenin transcription activation and inhibition in vitro. 2001, Pubmed
Vastenhouw, Chromatin signature of embryonic pluripotency is established during genome activation. 2010, Pubmed
Vleminckx, The C-terminal transactivation domain of beta-catenin is necessary and sufficient for signaling by the LEF-1/beta-catenin complex in Xenopus laevis. 1999, Pubmed , Xenbase
Wang, Methylation of histone H4 at arginine 3 facilitating transcriptional activation by nuclear hormone receptor. 2001, Pubmed , Xenbase
Yamaguchi, Marked Alteration at Midblastula Transition in the Effect of Lithium on Formation of the Larval Body Pattern of Xenopus laevis: (midblastula transition/LiCl/pattern formation/half-egg fragment/Xenopus laevis). 1989, Pubmed , Xenbase
Yang, Repression through a distal TCF-3 binding site restricts Xenopus myf-5 expression in gastrula mesoderm. 2002, Pubmed , Xenbase
Yang, Beta-catenin/Tcf-regulated transcription prior to the midblastula transition. 2002, Pubmed , Xenbase
Zeitlinger, RNA polymerase stalling at developmental control genes in the Drosophila melanogaster embryo. 2007, Pubmed
