Click here to close
Hello! We notice that you are using Internet Explorer, which is not supported by Xenbase and may cause the site to display incorrectly.
We suggest using a current version of Chrome,
FireFox, or Safari.
Development
2010 Oct 01;13719:3281-91. doi: 10.1242/dev.052480.
Show Gene links
Show Anatomy links
Mouse Emi2 as a distinctive regulatory hub in second meiotic metaphase.
Suzuki T, Suzuki E, Yoshida N, Kubo A, Li H, Okuda E, Amanai M, Perry AC.
???displayArticle.abstract???
The oocytes of vertebrates are typically arrested at metaphase II (mII) by the cytostatic factor Emi2 until fertilization. Regulatory mechanisms in Xenopus Emi2 (xEmi2) are understood in detail but contrastingly little is known about the corresponding mechanisms in mammals. Here, we analyze Emi2 and its regulatory neighbours at the molecular level in intact mouse oocytes. Emi2, but not xEmi2, exhibited nuclear targeting. Unlike xEmi2, separable N- and C-terminal domains of mouse Emi2 modulated metaphase establishment and maintenance, respectively, through indirect and direct mechanisms. The C-terminal activity was mapped to the potential phosphorylation target Tx(5)SxS, a destruction box (D-box), a lattice of Zn(2+)-coordinating residues and an RL domain. The minimal region of Emi2 required for its cytostatic activity was mapped to a region containing these motifs, from residue 491 to the C terminus. The cytostatic factor Mos-MAPK promoted Emi2-dependent metaphase establishment, but Mos autonomously disappeared from meiotically competent mII oocytes. The N-terminal Plx1-interacting phosphodegron of xEmi2 was apparently shifted to within a minimal fragment (residues 51-300) of mouse Emi2 that also contained a calmodulin kinase II (CaMKII) phosphorylation motif and which was efficiently degraded during mII exit. Two equimolar CaMKII gamma isoform variants were present in mII oocytes, neither of which phosphorylated Emi2 in vitro, consistent with the involvement of additional factors. No evidence was found that calcineurin is required for mouse mII exit. These data support a model in which mammalian meiotic establishment, maintenance and exit converge upon a modular Emi2hub via evolutionarily conserved and divergent mechanisms.
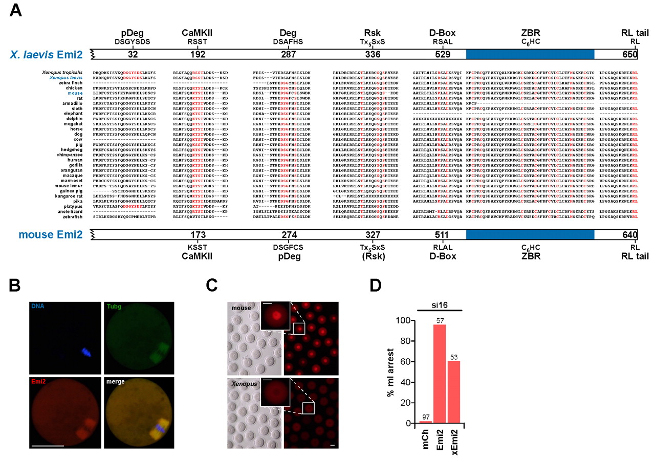
Mos establishes Emi2- and MAPK-dependent metaphase arrest but its presence is not required to sustain mII. (A) Histograms for GV oocyte injection with cRNA encoding mCherry (mCh) or mCherry fused to Mos or to the Mos dominant-negative double mutant S3A/S105A (Mosdn). Injections included the Mek inhibitor U0126 or si5â²Emi2#1 (Mos+siE), as indicated. Numbers above columns show oocyte numbers. (B) Anti-MAPK and -phospho-MAPK (pMAPK) immunoblotting of non-injected control IVM16, mII and GV oocytes or GV oocytes injected with cRNA as in A and held in IBMX (IB24) (see Fig. S1A in the supplementary material). Upper and lower panels show the same blot. (C) Percentages of oocytes arrested at mI in the IVM16 or si16 systems (see Fig. S1B,C in the supplementary material) following injection with cRNA encoding the Emi2T327A (T327A). Lo, the default [cRNA] throughout (0.5-1.0 mg/ml); Hi, [RNA]=2.0-2.5 mg/ml. (D) Densitometric quantification of anti-Mos immunoblots of oocytes at the times shown post-hCG. See also Fig. S2C in the supplementary material. (E) Paired Hofmann images of mature oocytes at the ages indicated post-hCG (in hours), and (underneath) the same or equivalent oocytes 6 hours after exposure to 10 mM SrCl2. Black arrowheads, Pb; red arrowheads, pronuclei; white arrowheads, protuberances caused by mII spindles/plates. Error bars indicate s.e.m. Scale bar: 100 μm.
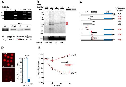
Features of Emi2 species orthologues. (A) Optimized alignment of regions of Emi2 from different species showing positional correspondence to functional domains and residues (red) in Xenopus laevis xEmi2. (p)Deg, (phospho)degron. (B) Fluorescence images after GV oocyte injection with cRNA encoding Emi2-mCherry in the IVM16 system (see Fig. S1B in the supplementary material), showing Emi2spindle localization. Tubg, γ-Tubulin. DNA is stained with DAPI. (C) GV oocytes injected with cRNA encoding full-length mouse or Xenopus Emi2 and held for 5 hours in IBMX prior to visualization. Insets show Emi2 nuclear localization in mouse, but not in Xenopus. (D) Percentages of mI arrest following GV oocyte injection with cRNA encoding mCherry (mCh), Emi2 or xEmi2 in the si16 system (see Fig. S1C in the supplementary material). Scale bars: 50 μm.
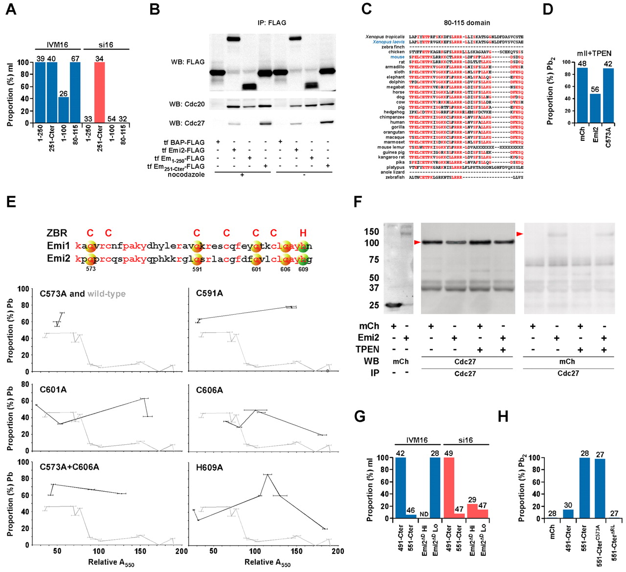
Mouse Emi2 comprises separable functional domains. (A) Percentages of oocytes arrested at mI in the IVM16 or si16 systems (see Fig. S1B,C in the supplementary material) following injection with cRNAs encoding different Emi2 constructs. Values below the x-axis correspond to Emi2 residue numbers. (B) Immunoblotting of lysates from NIH 3T3 cells transfected (tf) as indicated, in the presence or absence of nocodazole, and subjected to anti-FLAG immunoprecipitation (IP) with beads to capture complexes containing FLAG (uppermost), or endogenous Cdc20 (centre) or Cdc27. (C) Optimal species alignment with mouse Emi2 residues 80-115. Residues that are identical in more than 50% of the sequences are shown in red. (D) Intact mII oocytes were injected with cRNA encoding mCherry (mCh), Emi2-mCherry or Emi2C573A (C573A), exposed to TPEN (10 μM) after 4 hours then scored for Pb2 extrusion 1.5 hours later. (E) Alignment of parts of mouse Emi1 and Emi2 (with Emi2 residue numbering) ZBRs. Varying [cRNA] encoding Emi2 mutants were injected in the si16 system, and fluorescence quantified (x-axis) and plotted against the proportion emitting a Pb (average 14.8 oocytes/point). The wild-type Emi2 profile is shown on each plot for comparison (grey). (F) Western blotting of lysates from NIH 3T3 cells transfected with mCherry or Emi2-mCherry (Emi2) (leftmost) and following IP to capture endogenous Cdc27. Red arrowheads mark complexes containing Cdc27 (left) and Emi2-mCherry. Cells were incubated in 100 μM TPEN prior to collection as indicated. (G) cRNAs encoding Emi2491-Cter (491-Cter), Emi2551-Cter (551-Cter) or Emi2δD (D-box double mutant, R511A, L514A) injected in the IVM16 or si16 systems, showing the percentage arrested at mI. Low (Lo) and high (Hi) RNA concentration are, respectively, 0.5-1.0 and 2.0-2.5 mg/ml; the Lo value corresponds to the default used in other experiments. (H) Mature mII oocytes injected with cRNA encoding mCherry (mCh), Emi2491-Cter (491-Cter), or Emi2551-Cter (551-Cter) or Emi2551-Cter containing the mutations indicated were scored for mII exit as indicated by Pb2 emission 2 hours post-injection. Values above columns show oocyte numbers. Emi2 constructs were all expressed as mCherry fusions.
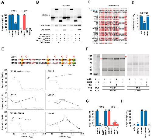
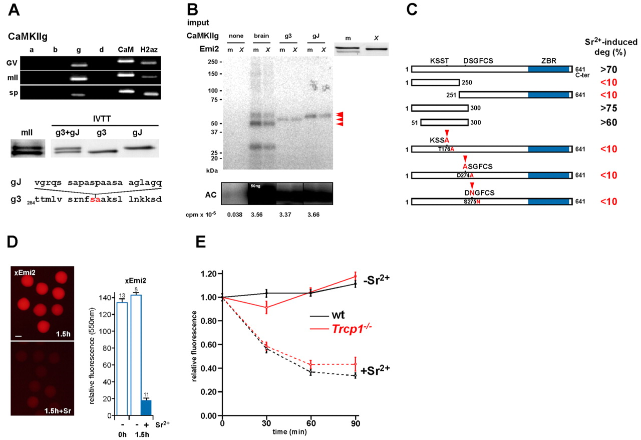
Molecular regulation of mII exit by Emi2. (A) Agarose gel electrophoresis of RT-PCR (top) detects transcripts for CaM and the CaMKII γ isoform (g), but not α, β or δ (a, b and g) in sperm (sp) or oocytes (GV and mII). Immunoblotting (centre) with anti-CaMKIIγ reveals two isoforms, γ3 and γJ, in mII oocytes, the variant sequences of which are shown below. IVTT, coupled in vitro transcription/translation. (B) SDS-PAGE of in vitro assays to measure phosphorylation of mouse Emi2 (m) and xEmi2 (X) produced in vitro, by CaMKIIγ mII oocyte isoforms (γ3 and γJ) produced in vitro (A) or a mixture of all CaMKII isoforms from bovine brain (brain). AC, positive control autocamtide peptide. Red arrowheads indicate autophosphorylated CaMKII monomers. (C) Data summary of ectopic Emi2 degradation following oocyte activation. mII oocytes injected with cRNA encoding mCherry fused to Emi2, or the Emi2 mutations indicated were exposed to 10 mM SrCl2 (see Fig. S1D in the supplementary material) and fluorescence levels recorded 1 hour after SrCl2 withdrawal. Complete data sets are presented in Fig. S10A,B in the supplementary material. (D) Fluorescence images (left) and histograms for mII oocytes injected with cRNA encoding xEmi2-mCherry (xEmi2), without (top) or with exposure to SrCl2 as in C. Recordings were made at the times indicated after oocytes had been exposed to SrCl2 for 1.5 hours. Scale bar: 50 μm. Values above columns show oocyte numbers. (E) Fluorescence levels in mII oocytes injected with cRNA encoding Emi2-mCherry and 4 hours later treated with 10 mM SrCl2 (+Sr2+, broken lines) or not treated (âSr2+, solid lines). Oocytes were from the hybrid B6D2F1 (black plots, wt) or homozygous null Trcpb1â/â mutants (red).
Mouse Emi2 as meiotic regulatory hub. Diagram showing interactions between principal components of mouse meiotic homeostasis and Emi2. APC, anaphase-promoting complex; CaMKIIg, calmodulin kinase II γ; D-box, destruction box; Emi2, endogenous meiotic inhibitor 2; MAPK, mitogen-activated protein (MAP) kinase; MAPKK, MAP kinase kinase; Mos, Moloney sarcoma oncogene; Plk1, polo-like kinase 1; ZBR, zinc-binding region. A broken line shows a presumptive, possibly indirect, stabilization role for Emi2 residues 80-115. There is no evidence for the indispensable involvement of CaN.
Amanai,
Injection of mammalian metaphase II oocytes with short interfering RNAs to dissect meiotic and early mitotic events.
2006, Pubmed
Amanai,
Injection of mammalian metaphase II oocytes with short interfering RNAs to dissect meiotic and early mitotic events.
2006,
Pubmed Backs,
The gamma isoform of CaM kinase II controls mouse egg activation by regulating cell cycle resumption.
2010,
Pubmed Bayer,
alphaKAP is an anchoring protein for a novel CaM kinase II isoform in skeletal muscle.
1998,
Pubmed Bhatt,
The protein kinase p90 rsk as an essential mediator of cytostatic factor activity.
1999,
Pubmed
,
Xenbase Bouniol-Baly,
Differential transcriptional activity associated with chromatin configuration in fully grown mouse germinal vesicle oocytes.
1999,
Pubmed Chang,
Calmodulin-dependent protein kinase gamma 3 (CamKIIgamma3) mediates the cell cycle resumption of metaphase II eggs in mouse.
2009,
Pubmed Choi,
The Mos/mitogen-activated protein kinase (MAPK) pathway regulates the size and degradation of the first polar body in maturing mouse oocytes.
1996,
Pubmed
,
Xenbase Dumont,
p90Rsk is not involved in cytostatic factor arrest in mouse oocytes.
2005,
Pubmed
,
Xenbase Gangopadhyay,
Regulation of Ca2+/calmodulin kinase II by a small C-terminal domain phosphatase.
2008,
Pubmed Gangopadhyay,
Differential functional properties of calmodulin-dependent protein kinase IIgamma variants isolated from smooth muscle.
2003,
Pubmed Gautier,
Cyclin is a component of maturation-promoting factor from Xenopus.
1990,
Pubmed
,
Xenbase Gautier,
Dephosphorylation and activation of Xenopus p34cdc2 protein kinase during the cell cycle.
1989,
Pubmed
,
Xenbase Glotzer,
Cyclin is degraded by the ubiquitin pathway.
1991,
Pubmed
,
Xenbase Gross,
The critical role of the MAP kinase pathway in meiosis II in Xenopus oocytes is mediated by p90(Rsk).
2000,
Pubmed
,
Xenbase Halet,
PKC signaling at fertilization in mammalian eggs.
2004,
Pubmed Hudmon,
Neuronal CA2+/calmodulin-dependent protein kinase II: the role of structure and autoregulation in cellular function.
2002,
Pubmed Inoue,
A direct link of the Mos-MAPK pathway to Erp1/Emi2 in meiotic arrest of Xenopus laevis eggs.
2007,
Pubmed
,
Xenbase Lee,
Rules for nuclear localization sequence recognition by karyopherin beta 2.
2006,
Pubmed Lefebvre,
Meiotic spindle stability depends on MAPK-interacting and spindle-stabilizing protein (MISS), a new MAPK substrate.
2002,
Pubmed Lu,
Regulation of the Ca2+/CaM-responsive pool of CaMKII by scaffold-dependent autophosphorylation.
2003,
Pubmed Marchler-Bauer,
CDD: specific functional annotation with the Conserved Domain Database.
2009,
Pubmed Masui,
Cytoplasmic control of nuclear behavior during meiotic maturation of frog oocytes.
1971,
Pubmed Miller,
Emi1 stably binds and inhibits the anaphase-promoting complex/cyclosome as a pseudosubstrate inhibitor.
2006,
Pubmed Mochida,
Calcineurin is required to release Xenopus egg extracts from meiotic M phase.
2007,
Pubmed
,
Xenbase Nakayama,
Impaired degradation of inhibitory subunit of NF-kappa B (I kappa B) and beta-catenin as a result of targeted disruption of the beta-TrCP1 gene.
2003,
Pubmed Nishiyama,
Transient activation of calcineurin is essential to initiate embryonic development in Xenopus laevis.
2007,
Pubmed
,
Xenbase Nishiyama,
Phosphorylation of Erp1 by p90rsk is required for cytostatic factor arrest in Xenopus laevis eggs.
2007,
Pubmed
,
Xenbase Ohe,
Emi2 inhibition of the anaphase-promoting complex/cyclosome absolutely requires Emi2 binding via the C-terminal RL tail.
2010,
Pubmed
,
Xenbase Perry,
Second meiotic arrest and exit in frogs and mice.
2008,
Pubmed
,
Xenbase Peters,
The anaphase promoting complex/cyclosome: a machine designed to destroy.
2006,
Pubmed Rauh,
Calcium triggers exit from meiosis II by targeting the APC/C inhibitor XErp1 for degradation.
2005,
Pubmed
,
Xenbase Runft,
Egg activation at fertilization: where it all begins.
2002,
Pubmed Sagata,
The c-mos proto-oncogene product is a cytostatic factor responsible for meiotic arrest in vertebrate eggs.
1989,
Pubmed
,
Xenbase Schmidt,
Xenopus polo-like kinase Plx1 regulates XErp1, a novel inhibitor of APC/C activity.
2005,
Pubmed
,
Xenbase Sharma,
Purification and subunit structure of bovine brain modulator binding protein.
1979,
Pubmed Shoji,
Mammalian Emi2 mediates cytostatic arrest and transduces the signal for meiotic exit via Cdc20.
2006,
Pubmed
,
Xenbase Stewart,
The protein phosphatases involved in cellular regulation. 5. Purification and properties of a Ca2+/calmodulin-dependent protein phosphatase (2B) from rabbit skeletal muscle.
1983,
Pubmed Suzuki,
Full-term mouse development by abolishing Zn2+-dependent metaphase II arrest without Ca2+ release.
2010,
Pubmed Tang,
Emi2-mediated inhibition of E2-substrate ubiquitin transfer by the anaphase-promoting complex/cyclosome through a D-box-independent mechanism.
2010,
Pubmed
,
Xenbase Terret,
DOC1R: a MAP kinase substrate that control microtubule organization of metaphase II mouse oocytes.
2003,
Pubmed
,
Xenbase Tung,
A role for the anaphase-promoting complex inhibitor Emi2/XErp1, a homolog of early mitotic inhibitor 1, in cytostatic factor arrest of Xenopus eggs.
2005,
Pubmed
,
Xenbase Verlhac,
Mos is required for MAP kinase activation and is involved in microtubule organization during meiotic maturation in the mouse.
1996,
Pubmed Webb,
Parthenogenesis and cytoskeletal organization in ageing mouse eggs.
1986,
Pubmed Wu,
Across the meiotic divide - CSF activity in the post-Emi2/XErp1 era.
2008,
Pubmed
,
Xenbase Wu,
Control of Emi2 activity and stability through Mos-mediated recruitment of PP2A.
2007,
Pubmed
,
Xenbase Wu,
A role for Cdc2- and PP2A-mediated regulation of Emi2 in the maintenance of CSF arrest.
2007,
Pubmed
,
Xenbase Yoshida,
Epigenetic discrimination by mouse metaphase II oocytes mediates asymmetric chromatin remodeling independently of meiotic exit.
2007,
Pubmed