XB-ART-41889
J Cell Biol
2010 Jun 28;1897:1129-42. doi: 10.1083/jcb.200912045.
Show Gene links
Show Anatomy links
The nucleoporin Nup188 controls passage of membrane proteins across the nuclear pore complex.
Theerthagiri G, Eisenhardt N, Schwarz H, Antonin W.
???displayArticle.abstract???
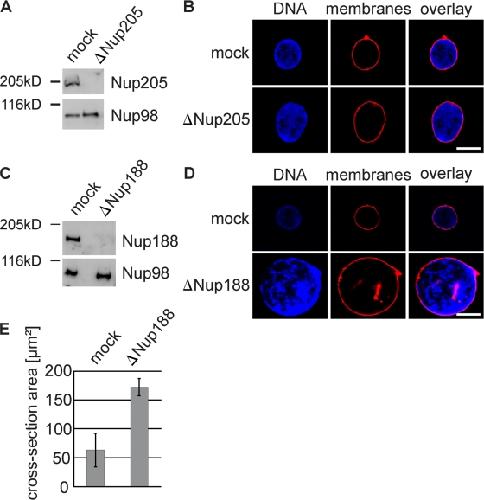
All transport across the nuclear envelope (NE) is mediated by nuclear pore complexes (NPCs). Despite their enormous size, approximately 60 MD in vertebrates, they are comprised of only approximately 30 distinct proteins (nucleoporins or Nups), many of which form subcomplexes that act as building blocks for NPC assembly. One of these evolutionarily conserved subcomplexes, the Nup93 complex, is a major structural component linking the NPC to the membranes of the NE. Using in vitro nuclear assembly assays, we show that two components of the Nup93 complex, Nup188 and Nup205, are dispensable for NPC formation. However, nuclei lacking Nup188 increase in size by several fold compared with wild type. We demonstrate that this phenotype is caused by an accelerated translocation of integral membrane proteins through NPCs, suggesting that Nup188 confines the passage of membrane proteins and is thus crucial for the homeostasis of the different nuclear membranes.
???displayArticle.pubmedLink??? 20566687
???displayArticle.pmcLink??? PMC2894445
???displayArticle.link??? J Cell Biol
Species referenced: Xenopus
Genes referenced: fubp1 lmnb1 lmnb2 nup155 nup188 nup205 nup35 nup62 nup93 nup98 rcc1 sqstm1
???displayArticle.antibodies??? Lmnb1 Ab1 Lmnb2 Ab1 Lmnb2 Ab4
???attribute.lit??? ???displayArticles.show???
References [+] :
Alber,
Determining the architectures of macromolecular assemblies.
2007, Pubmed
Alber, Determining the architectures of macromolecular assemblies. 2007, Pubmed
Antonin, The integral membrane nucleoporin pom121 functionally links nuclear pore complex assembly and nuclear envelope formation. 2005, Pubmed , Xenbase
Antonin, Nuclear pore complex assembly through the cell cycle: regulation and membrane organization. 2008, Pubmed
Baur, NSF- and SNARE-mediated membrane fusion is required for nuclear envelope formation and completion of nuclear pore complex assembly in Xenopus laevis egg extracts. 2007, Pubmed , Xenbase
Beck, Snapshots of nuclear pore complexes in action captured by cryo-electron tomography. 2007, Pubmed
Blow, Replication of purified DNA in Xenopus egg extract is dependent on nuclear assembly. 1990, Pubmed , Xenbase
Boehmer, Depletion of a single nucleoporin, Nup107, prevents the assembly of a subset of nucleoporins into the nuclear pore complex. 2003, Pubmed
Brohawn, Structural evidence for common ancestry of the nuclear pore complex and vesicle coats. 2008, Pubmed
Cook, Structural biology of nucleocytoplasmic transport. 2007, Pubmed
D'Angelo, Structure, dynamics and function of nuclear pore complexes. 2008, Pubmed
D'Angelo, Nuclear pores form de novo from both sides of the nuclear envelope. 2006, Pubmed , Xenbase
Deng, Spatially regulated ubiquitin ligation by an ER/nuclear membrane ligase. 2006, Pubmed
Englmeier, Receptor-mediated substrate translocation through the nuclear pore complex without nucleotide triphosphate hydrolysis. 1999, Pubmed
Fabre, Yeast genetics to dissect the nuclear pore complex and nucleocytoplasmic trafficking. 1997, Pubmed
Fornerod, CRM1 is an export receptor for leucine-rich nuclear export signals. 1997, Pubmed , Xenbase
Franz, MEL-28/ELYS is required for the recruitment of nucleoporins to chromatin and postmitotic nuclear pore complex assembly. 2007, Pubmed , Xenbase
Franz, Nup155 regulates nuclear envelope and nuclear pore complex formation in nematodes and vertebrates. 2005, Pubmed , Xenbase
Galy, Caenorhabditis elegans nucleoporins Nup93 and Nup205 determine the limit of nuclear pore complex size exclusion in vivo. 2003, Pubmed , Xenbase
Gomez-Ospina, Yeast nuclear pore complex assembly defects determined by nuclear envelope reconstruction. 2000, Pubmed
Grandi, Nup93, a vertebrate homologue of yeast Nic96p, forms a complex with a novel 205-kDa protein and is required for correct nuclear pore assembly. 1997, Pubmed , Xenbase
Harel, Removal of a single pore subcomplex results in vertebrate nuclei devoid of nuclear pores. 2003, Pubmed , Xenbase
Hawryluk-Gara, Nup53 is required for nuclear envelope and nuclear pore complex assembly. 2008, Pubmed , Xenbase
Hetzer, Pushing the envelope: structure, function, and dynamics of the nuclear periphery. 2005, Pubmed
Hinshaw, Nuclear pore complexes exceeding eightfold rotational symmetry. 2003, Pubmed , Xenbase
King, Karyopherin-mediated import of integral inner nuclear membrane proteins. 2006, Pubmed
Kramer, A pathway separate from the central channel through the nuclear pore complex for inorganic ions and small macromolecules. 2007, Pubmed , Xenbase
Lusk, Highway to the inner nuclear membrane: rules for the road. 2007, Pubmed
Makio, The nucleoporins Nup170p and Nup157p are essential for nuclear pore complex assembly. 2009, Pubmed
Mansfeld, The conserved transmembrane nucleoporin NDC1 is required for nuclear pore complex assembly in vertebrate cells. 2006, Pubmed , Xenbase
Mattaj, Sorting out the nuclear envelope from the endoplasmic reticulum. 2004, Pubmed
Meier, Nuclear pore complex assembly studied with a biochemical assay for annulate lamellae formation. 1995, Pubmed , Xenbase
Mettenleiter, Herpesvirus assembly: an update. 2009, Pubmed
Mohr, Characterisation of the passive permeability barrier of nuclear pore complexes. 2009, Pubmed
Naim, Passive and facilitated transport in nuclear pore complexes is largely uncoupled. 2007, Pubmed
Nehrbass, The yeast nucleoporin Nup188p interacts genetically and physically with the core structures of the nuclear pore complex. 1996, Pubmed
O'Connor, Enhancement of translation by the epsilon element is independent of the sequence of the 460 region of 16S rRNA. 2001, Pubmed
Ohba, Energy- and temperature-dependent transport of integral proteins to the inner nuclear membrane via the nuclear pore. 2004, Pubmed
Onischenko, Phosphomimetic mutation of the mitotically phosphorylated serine 1880 compromises the interaction of the transmembrane nucleoporin gp210 with the nuclear pore complex. 2007, Pubmed
Powell, Internuclear exchange of an inner nuclear membrane protein (p55) in heterokaryons: in vivo evidence for the interaction of p55 with the nuclear lamina. 1990, Pubmed
Rasala, ELYS is a dual nucleoporin/kinetochore protein required for nuclear pore assembly and proper cell division. 2006, Pubmed , Xenbase
Ribbeck, Kinetic analysis of translocation through nuclear pore complexes. 2001, Pubmed
Roosild, NMR structure of Mistic, a membrane-integrating protein for membrane protein expression. 2005, Pubmed
Rout, The nuclear pore complex as a transport machine. 2001, Pubmed
Rout, The yeast nuclear pore complex: composition, architecture, and transport mechanism. 2000, Pubmed
Shulga, Yeast nucleoporins involved in passive nuclear envelope permeability. 2000, Pubmed
Soullam, Signals and structural features involved in integral membrane protein targeting to the inner nuclear membrane. 1995, Pubmed
Ulbert, Direct membrane protein-DNA interactions required early in nuclear envelope assembly. 2006, Pubmed , Xenbase
Vasu, Novel vertebrate nucleoporins Nup133 and Nup160 play a role in mRNA export. 2001, Pubmed , Xenbase
Walther, The conserved Nup107-160 complex is critical for nuclear pore complex assembly. 2003, Pubmed , Xenbase
Weis, Regulating access to the genome: nucleocytoplasmic transport throughout the cell cycle. 2003, Pubmed
Zabel, Nic96p is required for nuclear pore formation and functionally interacts with a novel nucleoporin, Nup188p. 1996, Pubmed
Zuleger, Inner nuclear membrane protein transport is mediated by multiple mechanisms. 2008, Pubmed
