Click here to close
Hello! We notice that you are using Internet Explorer, which is not supported by Xenbase and may cause the site to display incorrectly.
We suggest using a current version of Chrome,
FireFox, or Safari.
PLoS One
2010 Aug 05;58:e11925. doi: 10.1371/journal.pone.0011925.
Show Gene links
Show Anatomy links
Calcineurin interacts with PERK and dephosphorylates calnexin to relieve ER stress in mammals and frogs.
Bollo M, Paredes RM, Holstein D, Zheleznova N, Camacho P, Lechleiter JD.
???displayArticle.abstract???
The accumulation of misfolded proteins within the endoplasmic reticulum (ER) triggers a cellular process known as the Unfolded Protein Response (UPR). One of the earliest responses is the attenuation of protein translation. Little is known about the role that Ca2+ mobilization plays in the early UPR. Work from our group has shown that cytosolic phosphorylation of calnexin (CLNX) controls Ca2+ uptake into the ER via the sarco-endoplasmic reticulum Ca2+-ATPase (SERCA) 2b. Here, we demonstrate that calcineurin (CN), a Ca2+ dependent phosphatase, associates with the (PKR)-like ER kinase (PERK), and promotes PERK auto-phosphorylation. This association, in turn, increases the phosphorylation level of eukaryotic initiation factor-2 alpha (eIF2-alpha) and attenuates protein translation. Data supporting these conclusions were obtained from co-immunoprecipitations, pull-down assays, in-vitro kinase assays, siRNA treatments and [35S]-methionine incorporation measurements. The interaction of CN with PERK was facilitated at elevated cytosolic Ca2+ concentrations and involved the cytosolic domain of PERK. CN levels were rapidly increased by ER stressors, which could be blocked by siRNA treatments for CN-Aalpha in cultured astrocytes. Downregulation of CN blocked subsequent ER-stress-induced increases in phosphorylated elF2-alpha. CN knockdown in Xenopus oocytes predisposed them to induction of apoptosis. We also found that CLNX was dephosphorylated by CN when Ca2+ increased. These data were obtained from [gamma32P]-CLNX immunoprecipitations and Ca2+ imaging measurements. CLNX was dephosphorylated when Xenopus oocytes were treated with ER stressors. Dephosphorylation was pharmacologically blocked by treatment with CN inhibitors. Finally, evidence is presented that PERK phosphorylates CN-A at low resting levels of Ca2+. We further show that phosphorylated CN-A exhibits decreased phosphatase activity, consistent with this regulatory mechanism being shut down as ER homeostasis is re-established. Our data suggest two new complementary roles for CN in the regulation of the early UPR. First, CN binding to PERK enhances inhibition of protein translation to allow the cell time to recover. The induction of the early UPR, as indicated by increased P-elF2alpha, is critically dependent on a translational increase in CN-Aalpha. Second, CN dephosphorylates CLNX and likely removes inhibition of SERCA2b activity, which would aid the rapid restoration of ER Ca2+ homeostasis.
???displayArticle.pubmedLink???
20700529 ???displayArticle.pmcLink???PMC2916823 ???displayArticle.link???PLoS One ???displayArticle.grants???[+]
Figure 1. CLNX is dephosphorylated during ER stress by CN.(A) IPs of [γ32P]ATP-labeled CLNX from oocytes in the absence (0 minutes) or presence (15, 30 and 60 minutes) of Tg (1 µM) were performed. The samples were resolved through 12% SDS-PAGE, transferred to nitrocellulose and P-CLNX visualized by autoradiography (top panel). For loading control, a Western blot of CLNX was performed in oocyte microsomal extracts before the IPs (bottom panel). Histogram depicts the relative intensity of each band relative to the corresponding density of the CLNX Western blot. Notice that exogenous CLNX is expressed at higher levels than endogenous CLNX and that its autoradiographic signal is significantly higher than the signal from endogenous levels of phosphorylatioed CLNX (Figure S1). (B) Immunodetection by Western blotting of control oocytes and CLNX overexpressing oocytes. Top panel shows endogenous and exogenous CLNX. Middle panels show phosphorylated eIF2α (P-elF2α) and BiP (Assay Designs cat# SPA-826) in each corresponding cytosolic fraction. Lower panel shows α-actin loading controls. (C) Samples from Tg-treated oocytes that were pre-incubated CsA (200 nM) and FK506 (20 nM) for 16 hours are presented in lane 3. Immunodetection of CLNX by Western blotting was used as a loading control (lower panels). Histogram depicts the mean intensity of each band relative to the corresponding density in the Western blots of overexpressed CLNX. DMSO (0.05% v/v) is used as the vehicle control. Notice that control oocytes injected only with CsA/FK506 do not exhibit increased stress as indicated by Western blot analysis of eIF2α -P or BiP (Figure S2). (D) Samples from Tm-treated oocytes (lanes 2 and 4) that were pre-incubated or not with inhibitors CsA and FK506 as indicated above are shown in lanes 3 and 4. The middle panels show Western blots of CLNX of the oocyte microsomal extracts before IPs. Histogram shows the relative intensities of P-CLNX compared to overexpressed CLNX. Methanol (0.05%v/v) is used as the vehicle control. Data represents 3 independent experiments with 10 oocytes per group.
Figure 2. Tm treatment increases cytosolic Ca2+.(A) Images of Fura-2 loaded oocytes before (0 minutes) and after (15 minutes) Tm treatment. Ca2+ levels are presented as fura-2 fluorescence ratios of 340 to 380 nm excitation. The intensity scale bar for these images is presented in B and C. (B) Time course of Fura-2 ratio (Ratio340/380) changes in response to Tm treatment (2.5 µg/ml, added at arrow). (C) Histogram of the average Ratio340/380 (n = 9 oocytes, pooled from 3 independent experiments) at rest (0 minutes) and after Tm treatment (15 minutes).
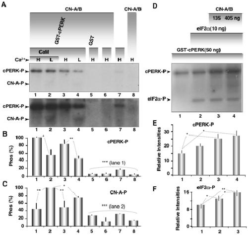
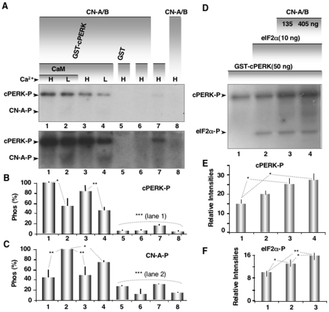
Figure 3. CN interacts with PERK and is Ca2+ dependent.(A) Immunodetection (Western blot) of CN-A in cytosolic extracts obtained from control oocytes (lane 1), oocytes treated with Tg for 15, 30 or 60 minutes (lanes 2, 3 and 4, respectively), or oocytes treated with DTT for 60 minutes and washed for 0, 20 or 60 minutes (lanes 5, 6 and 7, respectively). The samples were resolved through 12% SDS-PAGE and transferred to nitrocellulose (loading 0.2 oocyte equivalents per lane). α-actin loading controls are presented for the corresponding extract in the bottom panel. The samples correspond to the same experiment but were run on two separate gels with equal exposure times. Note also that lane 1 is the untreated control for both Tg and DTT treated oocytes. (B) Co-IP between CN-A and PERK corresponding to the same treatments (lanes) presented in A. The samples were resolved through 7% SDS-PAGE, loading the immunoprecipitate from an input of 20 oocytes per lane and transferred to nitrocellulose. The IP was performed first with anti CN-A antibody and was followed by immunodetection by Western blot with anti-PERK antibody. A line profile (Image J, NIH) of each lane is overlayed to highlight the distribution of the main peaks corresponding to the two variants of PERK (P-PERK is retarded with respect to PERK). Note the increased level of P-PERK in oocytes stressed for 60 minutes with Tg (lane 4) and DTT (lane 5). The level of P-PERK returned to normal levels after 60 minutes of wash (lane 7). The experiment was repeated 4 times. Changes in CN expression and PERK phosphorylation were only observed in response to ER stress when the resting level of CN was low (lane 1), indicative of initially unstressed oocytes. CN-A levels of the IP presented in Figure 3B are showed in Figure S3. We demonstrate the IP efficiency and specificity for PERK, and ruled out non-specific binding of PERK to beads (Figure S4 A, B). Moreover, we generated a new antibody for PERK and we present a characterization of its specificity in Figure S4 C–E. We show that the new antibody, labeled anti-PERKUT, recognizes a protein band around the expected molecular weight of PERK (150 kD) and that the antibody is competed off by incubation with the antigen peptide that was used to generate the antibody. (C) GST pull-down assay between CN-A α/B and GST-cPERK, at low Ca2+ (L = 46 nM) and high Ca2+ (H = 3.2 µM). CN-A pull-down levels are shown for GST alone (lane 1), GST-cPERK in the presence (lanes 2 and 3) and absence (lanes 4 and 5) of CaM for high and low Ca2+, GST-cPERK K/A in high Ca2+ (lane 6), GST-cPERK without CN-A (lane 7) and CN-A without GST-cPERK (lane 8). The proteins were incubated with glutathione sepharose 4B for 1 hour followed by boiling in Laemmli reducing Buffer, resolved through 12% SDS-PAGE followed by Western blotting using a monoclonal mouse anti CN-A. The Western blot on the panel right of lane 8 indicates the CN-A input. We calibrated the loading of GST-cPERK and GST-cPERK K/A using an albumin standard curve (Figure S5). This insured that equal molar amounts of protein were loaded in each lane. Histogram corresponds to densitometric analysis from the average of these experiments. One asterisk corresponds to a statistical significant difference (p<0.05, ANOVA test, n = 4 independent experiments) and two asterisks denote a statistical significant difference of (p<0.001; ANOVA test, n = 11 independent experiments) using Lane 4 as 100% control value.
Figure 4. PERK auto-phosphorylation and kinase activity increases with the interaction of CN-A and PERK.(A) GST-cPERK and CN-Aα/B were incubated with [γ32P]ATP, resolved through 12% SDS-PAGE and visualized by autoradiography as described in Materials and Methods. Phosphorylation levels are shown for GST-cPERK in the presence (lanes 1 and 2) and absence (lanes 3 and 4) of CaM for high (H, 1.2 µM) and low (L, 30 nM) Ca2+, for GST-alone (lane 5), for GST-cPERK K/A in high Ca2+ (lane 6), for GST-cPERK without CN-A (lane 7) and for CN-A α/B without GST-cPERK (lane 8). Histogram corresponding to densitometric analysis of cPERK auto-phosphorylation (B) or CN-A phosphorylation (C) from the average of three independent experiments (n = 3), using as 100% control value lane 1 in B and lane 2 in C, respectively. See the Commassie blue gel for the loading control of the autoradiogram (Figure S6). (D) Kinase assay was performed as described above in the presence of 2 µM Ca2+, but adding increasing amounts of CN-Aα/B and in the presence of eIF2α (50 nM). Histogram corresponding to densitometric analysis of cPERK auto-phosphorylation (E) or CN-A phosphorylation (F) from three independent experiments (n = 3). One asterisk corresponds to a statistical significant difference (p<0.05, ANOVA test) and two asterisks denote a statistical significant difference of (p<0.001; ANOVA test).
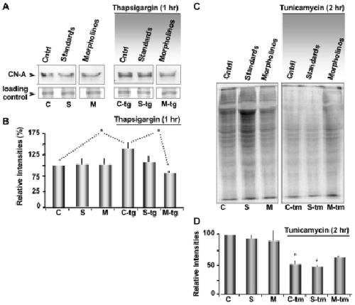
Figure 5. Knockdown of CN-A attenuate the protein synthesis inhibition under ER stress.(A) CN-A expression levels are shown for the following conditions: control oocytes (lanes C and C-tg)(Cntrl, lane 1), oocytes injected with standard control morpholinos (lanes S and S-tg) (Std Morpho, lane 2), oocytes injected CN-A morpholinos (lanes M and M-tg) (Morpho CN 1& 2, lane 3). A subgroup of each oocyte pool was also stressed for 30 minutes with Tg (lanes C-tg, S-tg and M-tg 4–6). Note that CN is decreased by the CN-A morpholinos treatment only after ER stress (lane M-tg 6). Expression levels are indicated by Western blot (top panels). Loading controls are presented in the bottom panels. All bands were from the same gel and received the same exposure time. (B) Histogram depicts the mean intensity of each band relative to the corresponding density in the Western blots of CN. Data pooled from three independent experiments (n = 3). (C) Autoradiography of total protein synthesized in control oocytes or injected with morpholinos as was described above, that has been untreated or exposed to Tm before a 45 minutes pulse label with [35S]-Methionine-Cysteine. The two panels are from the same gel and received the same exposure time. (D) Histogram corresponding to densitometric analysis of total protein. Data pooled from three independent experiments (n = 3).
Figure 6. Stress-induced increases in CN-Aα levels enhance phosphorylation of PERK and elF2α.(A) Western blot analysis of CN-Aα levels before and after 60 minutes of OGD treatment. Astrocyte cytosolic extracts were resolved on a 12% SDS-PAGE, transferred to nitrocellulose and probed with anti CN-A antibody (Assay Designs cat# SPA-610). A densitometry histogram normalized with actin levels is presented below (n = 5, p<0.05). (B) Co-IP between CN-Aα and PERK corresponding to untreated cells (0 minutes) and OGD treated (30 minutes). The samples were resolved on a 7% SDS-PAGE by loading the CN-Aα immunoprecipitate from astrocytes and transferred to nitrocellulose. The IP was performed with the same anti CN-A antibody, followed by a Western blot with anti PERK antibody (ABGENT cat# AP8054b). A sample from the immunoprecipitate was stained with Coomassie as loading control. Densitometry histogram normalized with Commassie (n = 4, p<0.05). (C) Western blot analysis of CN-Aα levels in astrocytes transfected with siRNA or reagents only (mock) and subsequently treated with vehicle (Veh) or thapsigarin (Tg) for 1 hour. Densitometry histogram is normalized with actin (n = 4, p<0.01). (D) Western blots of astrocyte extracts probed with anti P-eIF2α antibody. Densitometry histogram is normalized with actin (n = 4, p<0.01).
Figure 7. Knockdown of CN-A increases the appearance of apoptotic nuclei in Xenopus oocyte extracts.(A) Apoptotic potency of cytosolic extracts obtained from control oocytes treated with Tg (Cntrl + Tg) or from oocytes injected with CN-A morpholino 1 & 2 treated with Tg (Morpho CN 1&2 + Tg) compared with buffer alone. Images of liver nuclei were obtained at 2 hours. Note the large number apoptotic-like nuclei at 2 hours for Morpho + Tg oocyte extract. (B) Lineplot of the average of the percentage of apoptotic nuclei at 0, 2 and 4 hours for cytosolic extract obtained from control oocytes with and without Tg treatment (Cntrl, Cntrl + Tg), from oocytes injected with standard morpholino with and without Tg treatment (Std Morpho, Std Morpho + Tg) and from oocytes injected with CN-A morpholino oligos 1 & 2 with and without Tg treatment (Morpho CN1&2, Morpho CN1&2+ Tg), compared to nuclei incubated with buffer alone. Data were obtained from 4 independent experiments in which 150 oocytes per group were used for each condition. **p<0.01.
Figure 8. Role of CN in the early phases of ER stress.(1) Resting conditions of the ER: CLNX is phosphorylated, interacting with SERCA 2b and inhibiting its activity. CLNX is also interacting with the ribosome, increasing the capacity of protein folding. PERK is associated with BiP, which prevents its autophosphorylation. Protein processing and folding is optimal (depicted by spirals). (2) ER stress: unfolded proteins accumulate in the ER lumen, BiP dissociates from PERK, permitting its dimerization and autophosphorylation, which leads to attenuation of protein synthesis. At the same time, Ca2+ is released, activating CN, inducing dephosphorylation of CLNX, thereby removing pump inhibition. (3) CN levels are increased, leading to the association of CN with pre-activated PERK, which induces further PERK auto-phosphorylation, increasing the phosphorylation level of eIF2α. This emphasizes the protein translation inhibition. If cell Ca2+ levels are restored (1), CN becomes phosphorylated by PERK, decreasing its activity. CN expression also returns to resting levels further reducing its signaling. These steps, in combination with a full Ca2+ store and BiP re-association with PERK, restore normal protein translation and ER homeostasis.
Bergeron,
Calnexin: a membrane-bound chaperone of the endoplasmic reticulum.
1994, Pubmed
Bergeron,
Calnexin: a membrane-bound chaperone of the endoplasmic reticulum.
1994,
Pubmed Berridge,
Calcium signalling: dynamics, homeostasis and remodelling.
2003,
Pubmed Bertolotti,
Dynamic interaction of BiP and ER stress transducers in the unfolded-protein response.
2000,
Pubmed Brostrom,
Calcium dynamics and endoplasmic reticular function in the regulation of protein synthesis: implications for cell growth and adaptability.
2003,
Pubmed Calfon,
IRE1 couples endoplasmic reticulum load to secretory capacity by processing the XBP-1 mRNA.
2002,
Pubmed Camacho,
Calreticulin inhibits repetitive intracellular Ca2+ waves.
1995,
Pubmed
,
Xenbase Camacho,
Increased frequency of calcium waves in Xenopus laevis oocytes that express a calcium-ATPase.
1993,
Pubmed
,
Xenbase Carlberg,
Short exposures to tunicamycin induce apoptosis in SV40-transformed but not in normal human fibroblasts.
1996,
Pubmed Chevet,
Phosphorylation by CK2 and MAPK enhances calnexin association with ribosomes.
1999,
Pubmed Coe,
Endoplasmic reticulum stress in the absence of calnexin.
2008,
Pubmed Dumont,
p90Rsk is not involved in cytostatic factor arrest in mouse oocytes.
2005,
Pubmed
,
Xenbase Ehrlich,
Functional properties of intracellular calcium-release channels.
1995,
Pubmed Fabiato,
Calculator programs for computing the composition of the solutions containing multiple metals and ligands used for experiments in skinned muscle cells.
1979,
Pubmed Forman,
'Unfolding' pathways in neurodegenerative disease.
2003,
Pubmed Foyouzi-Youssefi,
Bcl-2 decreases the free Ca2+ concentration within the endoplasmic reticulum.
2000,
Pubmed Grynkiewicz,
A new generation of Ca2+ indicators with greatly improved fluorescence properties.
1985,
Pubmed Harding,
Protein translation and folding are coupled by an endoplasmic-reticulum-resident kinase.
1999,
Pubmed Harding,
Perk is essential for translational regulation and cell survival during the unfolded protein response.
2000,
Pubmed Hashimoto,
Regulation of calcineurin by phosphorylation. Identification of the regulatory site phosphorylated by Ca2+/calmodulin-dependent protein kinase II and protein kinase C.
1989,
Pubmed Hashimoto,
Regulatory interactions of calmodulin-binding proteins: phosphorylation of calcineurin by autophosphorylated Ca2+/calmodulin-dependent protein kinase II.
1988,
Pubmed Hayashi,
Sigma-1 receptor chaperones at the ER-mitochondrion interface regulate Ca(2+) signaling and cell survival.
2007,
Pubmed He,
Viruses, endoplasmic reticulum stress, and interferon responses.
2006,
Pubmed Hetz,
Proapoptotic BAX and BAK modulate the unfolded protein response by a direct interaction with IRE1alpha.
2006,
Pubmed Hitomi,
Involvement of caspase-4 in endoplasmic reticulum stress-induced apoptosis and Abeta-induced cell death.
2004,
Pubmed Hofer,
ATP regulates calcium leak from agonist-sensitive internal calcium stores.
1996,
Pubmed Hurtley,
Interactions of misfolded influenza virus hemagglutinin with binding protein (BiP).
1989,
Pubmed John,
Differential modulation of SERCA2 isoforms by calreticulin.
1998,
Pubmed
,
Xenbase Kitamura,
Induction of the unfolded protein response by calcineurin inhibitors: a double-edged sword in renal transplantation.
2010,
Pubmed Klee,
Calcineurin: a calcium- and calmodulin-binding protein of the nervous system.
1979,
Pubmed Koritzinsky,
Gene expression during acute and prolonged hypoxia is regulated by distinct mechanisms of translational control.
2006,
Pubmed Kumar,
Brain ischemia and reperfusion activates the eukaryotic initiation factor 2alpha kinase, PERK.
2001,
Pubmed Li,
Ca2+-dependent redox modulation of SERCA 2b by ERp57.
2004,
Pubmed
,
Xenbase Lodish,
Calcium is required for folding of newly made subunits of the asialoglycoprotein receptor within the endoplasmic reticulum.
1992,
Pubmed Lytton,
Functional comparisons between isoforms of the sarcoplasmic or endoplasmic reticulum family of calcium pumps.
1992,
Pubmed Ma,
Characterization of phosphopeptides from protein digests using matrix-assisted laser desorption/ionization time-of-flight mass spectrometry and nanoelectrospray quadrupole time-of-flight mass spectrometry.
2001,
Pubmed Ma,
SR compartment calcium and cell apoptosis in SERCA overexpression.
1999,
Pubmed MacLennan,
The mechanism of Ca2+ transport by sarco(endo)plasmic reticulum Ca2+-ATPases.
1997,
Pubmed Marciniak,
Activation-dependent substrate recruitment by the eukaryotic translation initiation factor 2 kinase PERK.
2006,
Pubmed Marciniak,
CHOP induces death by promoting protein synthesis and oxidation in the stressed endoplasmic reticulum.
2004,
Pubmed Michalak,
Calreticulin: one protein, one gene, many functions.
1999,
Pubmed Nakagawa,
Caspase-12 mediates endoplasmic-reticulum-specific apoptosis and cytotoxicity by amyloid-beta.
2000,
Pubmed Park,
Low-molecular-weight protein tyrosine phosphatase is a positive component of the fibroblast growth factor receptor signaling pathway.
2002,
Pubmed
,
Xenbase Perrino,
Calcium regulation of calcineurin phosphatase activity by its B subunit and calmodulin. Role of the autoinhibitory domain.
1995,
Pubmed Pinton,
Reduced loading of intracellular Ca(2+) stores and downregulation of capacitative Ca(2+) influx in Bcl-2-overexpressing cells.
2000,
Pubmed Prostko,
Phosphorylation of eukaryotic initiation factor (eIF) 2 alpha and inhibition of eIF-2B in GH3 pituitary cells by perturbants of early protein processing that induce GRP78.
1992,
Pubmed Roderick,
Cytosolic phosphorylation of calnexin controls intracellular Ca(2+) oscillations via an interaction with SERCA2b.
2000,
Pubmed
,
Xenbase Rutkowski,
That which does not kill me makes me stronger: adapting to chronic ER stress.
2007,
Pubmed Saelim,
Inhibition of apoptotic potency by ligand stimulated thyroid hormone receptors located in mitochondria.
2007,
Pubmed
,
Xenbase Sagoo,
Competitive inhibition of calcineurin phosphatase activity by its autoinhibitory domain.
1996,
Pubmed Schröder,
ER stress and the unfolded protein response.
2005,
Pubmed Schröder,
The unfolded protein response represses nitrogen-starvation induced developmental differentiation in yeast.
2000,
Pubmed Shi,
Identification and characterization of pancreatic eukaryotic initiation factor 2 alpha-subunit kinase, PEK, involved in translational control.
1998,
Pubmed Thastrup,
Thapsigargin, a tumor promoter, discharges intracellular Ca2+ stores by specific inhibition of the endoplasmic reticulum Ca2(+)-ATPase.
1990,
Pubmed Trombetta,
Purification to apparent homogeneity and partial characterization of rat liver UDP-glucose:glycoprotein glucosyltransferase.
1992,
Pubmed Urano,
Coupling of stress in the ER to activation of JNK protein kinases by transmembrane protein kinase IRE1.
2000,
Pubmed von Ahsen,
Cell-free apoptosis in Xenopus laevis egg extracts.
2000,
Pubmed
,
Xenbase Wada,
SSR alpha and associated calnexin are major calcium binding proteins of the endoplasmic reticulum membrane.
1991,
Pubmed Welihinda,
The unfolded protein response pathway in Saccharomyces cerevisiae. Oligomerization and trans-phosphorylation of Ire1p (Ern1p) are required for kinase activation.
1996,
Pubmed Wong,
Conserved in vivo phosphorylation of calnexin at casein kinase II sites as well as a protein kinase C/proline-directed kinase site.
1998,
Pubmed