|
Figure 1. Phylogenetic and splicing analyses of human and X. tropicalis ADAMs. A) Phylogenetic tree of human and X. tropicalis ADAMs. Protein sequences of human and X. tropicalis (XENTR) ADAMs were aligned, and a neighbor-joining tree was drawn using ClustalX. Clades are highlighted by different colors. See Additional File 1 for an expanded phylogenetic tree including other representative vertebrate species, and Additional File 6, A-C for trees generated using alternative models. B) Comparison of splicing patterns of human and X. tropicalis adam transcripts. Splice sites within different domains (as indicated at top) of X. tropicalis adam genes, as compared with their human orthologues, are shown. Human adams 33 and 10 were used in the comparison with X. tropicalis adams 13 and 10-like (ad10-l), respectively. Black vertical lines represent splice sites that are conserved between these two species, and solid and dotted red vertical lines represent splice sites that are used by X. tropicalis adams or their human orthologues, respectively, but not both. Adam genes are divided into different subgroups (adams 9/12/13/19, 15, 28a/b, 11/22/23, 10/10-l and 17) based on their splicing patterns, as in Ref. 46. S, signal peptide; PRO, propeptide; MP, metalloproteinase domain; D, disintegrin domain; C, cysteine-rich domain; E, EGF-like domain; T, transmembrane region; CT, cytoplasmic tail. |
|
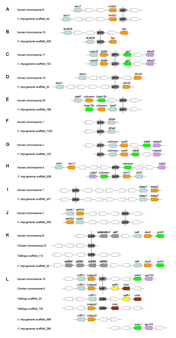
Figure 2. Synteny analyses of human and X. tropicalis ADAM genes. A-J) Synteny of most ADAM genes is conserved between human and X. tropicalis. K) The adam7/28/adamdec1 gene cluster in human is replaced by four tandem adam28 homologues in the X. tropicalis genome. L) The syntenic region surrounding adam8 in human separates into two fragments in the X. tropicalis genome, and adam8 seems to be lost. Chicken and fish (takifugu) genes are included in K and L for comparison, and results obtained from medaka and stickleback are similar to takifugu (not shown). ADAM and ADAMDEC1 genes are shown in grey, and orthologues are connected with a vertical line. Orthologues of other genes are shown in the same colors, and genes whose positions are not conserved in the species examined are shown in white. |
|
Figure 3. Sequence and expression analyses of ADAMs 12, 13/33, and 19. A) Phylogenetic analysis of selected ADAM family members including gene models from opossum and fish. A subset of the ADAM family from human, mouse, opossum (MONDO), bird (QUAIL, CHICK), X. tropicalis, and zebrafish (DANRE) was aligned and a neighbor-joining tree was drawn using ClustalX. The ADAM13/33 clade is highlighted, and numbers are bootstrap values (in percentage) from Neighbor (top), Protpars (middle), and Proml (bottom) analyses (see Additional File 6, D-F for trees generated using these models). B) Developmental expression of adams 12, 13, and 19. RNA from X. tropicalis embryos at the indicated stages was analyzed for the presence of adam12, 13, and 19 transcripts by RT-PCR. Primer pairs for all adams were designed to span at least one large intron, so that the PCR products will not be contaminated by amplification of genomic DNA. PCR products for all 3 adams were confirmed by DNA sequencing. |
|
Figure 4. Sequence comparison of mammalian and Xenopus ADAM15. Sequence alignment of human, chimpanzee (PANTR), canine (CANFA), bovine (BOVIN), mouse, rat, X. laevis (XENLA) and X. tropicalis ADAM15 was generated using ClustalX. Domain organization of ADAM15 is shown with insets displaying alignments of the zinc-binding motif (the Gln in Xenopus ADAM15 is highlighted in bold and underscored), the RGD integrin-binding sites, and the conserved proline residues in the cytoplasmic tail. Conserved residues are highlighted in grey. See Figure 1 legend for abbreviations of domain names and Additional File 2 for a complete sequence alignment that also includes zebrafish ADAM15 proteins. |
|
Figure 5. Sequence comparison of the cytoplasmic tails of ADAM9 from representative vertebrate species. Sequence alignment of human, mouse, chicken, X. tropicalis, X. laevis and zebrafish ADAM9 was generated using ClustalX. Residues in the transmembrane region are indicated with x, and the conserved proline residues (including those in the putative C-terminal SH3-binding motif) are highlighted in grey. Identical, conserved, and semi-conserved residues are indicated with *, ., and :, respectively. See Additional File 4 for complete sequence alignment. |
|
Figure 6. The truncated propeptide of X. tropicalis ADAM11 as a result of different exon usage. A) Sequence alignment of human, mouse, X. tropicalis and zebrafish ADAM11 was generated using ClustalX. Only the N-terminal signal peptide and propeptide are shown; arrow points to predicted signal peptide cleavage sites. See Additional File 5 for complete sequence alignment. B) Comparison of exon-intron structures in the signal (S) and propeptide (PRO) encoding regions of human and X. tropicalis adam11 transcript. Open boxes represent exons conserved in both species, and filled boxes represent exons in human adam11 that are completely or partially absent in X. tropicalis adam11. |
|
Figure 7. Alternative splicing of Xenopus adam22 transcripts. A) Exon usage of three X. tropicalis isoforms (Iso1-3) and one X. laevis isoform (Iso4) of adam22 mRNA. Splicing of the X. laevis isoform was predicted by alignment with X. tropicalis genome sequence. Open boxes represent exons shared by all four isoforms, and filled boxes represent alternatively spliced exons. Stop codons and nucleotides encoding the transmembrane region are indicated with * and T, respectively. B) Domain organization of the four Xenopus isoforms of ADAM22 protein. The C-terminal region shared by ISOs 1 and 4 is shown in grey, and the unique C-terminal region of ISO2 is shown in black. See Figure 1 legend for abbreviations of domain names. |
|
Figure 8. Phylogenetic analysis of ADAM10 and 17 homologues in vertebrates and invertebrates. ADAM10 and 17 homologues from C. elegans (CAEEL), Drosophila (DROME), chicken, zebrafish, frogs (XENTR and XENLA), mouse and human were aligned, and a neighbor-joining tree was drawn using Clustal X. The vertebrate ADAM10/ADAM10-like clade is highlighted, and numbers are bootstrap values (in percentage) from Neighbor (top), Protpars (middle), and Proml (bottom) analyses (see Additional File 6, G-I for trees generated using these models). AD10-l, ADAM10-like. |