XB-ART-41781
Development
2010 Aug 01;13716:2785-94. doi: 10.1242/dev.045997.
Show Gene links
Show Anatomy links
Macroscopic stiffening of embryonic tissues via microtubules, RhoGEF and the assembly of contractile bundles of actomyosin.
???displayArticle.abstract???
During morphogenesis, forces generated by cells are coordinated and channeled by the viscoelastic properties of the embryo. Microtubules and F-actin are considered to be two of the most important structural elements within living cells accounting for both force production and mechanical stiffness. In this paper, we investigate the contribution of microtubules to the stiffness of converging and extending dorsal tissues in Xenopus laevis embryos using cell biological, biophysical and embryological techniques. Surprisingly, we discovered that depolymerizing microtubules stiffens embryonic tissues by three- to fourfold. We attribute tissue stiffening to Xlfc, a previously identified RhoGEF, which binds microtubules and regulates the actomyosin cytoskeleton. Combining drug treatments and Xlfc activation and knockdown lead us to the conclusion that mechanical properties of tissues such as viscoelasticity can be regulated through RhoGTPase pathways and rule out a direct contribution of microtubules to tissue stiffness in the frog embryo. We can rescue nocodazole-induced stiffening with drugs that reduce actomyosin contractility and can partially rescue morphogenetic defects that affect stiffened embryos. We support these conclusions with a multi-scale analysis of cytoskeletal dynamics, tissue-scale traction and measurements of tissue stiffness to separate the role of microtubules from RhoGEF activation. These findings suggest a re-evaluation of the effects of nocodazole and increased focus on the role of Rho family GTPases as regulators of the mechanical properties of cells and their mechanical interactions with surrounding tissues.
???displayArticle.pubmedLink??? 20630946
???displayArticle.pmcLink??? PMC2910388
???displayArticle.link??? Development
???displayArticle.grants??? [+]
Species referenced: Xenopus laevis
Genes referenced: actl6a arhgef2 fn1 mapt rho
???attribute.lit??? ???displayArticles.show???
|
|
Fig. 1. Nocodazole stiffens embryonic tissues. (A) The elastic stiffness of early neural groove stage dorsal isolates (stage 16) are measured using a uniaxial unconfined compression test. (B) Representative plots of forces generated by two explants as they resist compression beginning at 0 seconds (blue line indicates explant incubated in DMSO; orange line indicates explant culture 40 minutes in 50 μM nocodazole). (C) Representative time-dependent elastic modulus of the two explants are calculated from the forces measured in B, the initial strain imposed on each isolate, and the transverse cross-sectional area of each isolate. Broken lines indicate the viscoelastic standard linear solid model fitted to the time-dependent modulus. (D) Residual elastic or Young's modulus, E(180), of 7 to 10 samples tested over three clutches or cohorts show nocodazole induces highly significant stiffening of dorsal isolates. We use the term `stiffness' for convenience when referring to E(180s). Double asterisks indicate highly significant differences (P<0.01). (E) Tau-GFP expressed in mesodermal cells in marginal zone explants reports the presence of microtubules and (F) that nocodazole reduces the amount of microtubules. (G,H) Moe-GFP expressed in mesodermal cells in marginal zone explants reports (G) the presence of F-actin and (H) that nocodazole-treatment leads to increased amounts of F-actin over the same timescale. |
|
|
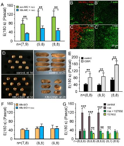
Fig. 2. Xlfc is both necessary and sufficient to stiffen dorsal isolates and induce F-actin assembly, and acts in part through Rho kinase. (A) Xlfc knock-down (Xlfc-MO) reduces nocodazole-induced stiffening of dorsal isolates. (B) Embryos with one blastomere injected at the four-cell stage with Xlfc-MO and rhodamine dextran amine (RDA) show no changes in endogenous F-actin levels. (Bâ²) F-actin levels alone in same field as in B. (C) Endogenous F-actin levels increase in the uninjected side once embryos are incubated with 50 μM nocodazole. (Bâ² and Câ² show levels of F-actin without RDA-labeled channels of B and C, respectively.) (D) Embryos expressing low quantities of the constitutively activated Xflc point-mutant Xflc-C55R close their blastopore but form dorsally shortened embryos. (E) Dorsal isolates from Xlfc-C55R-expressing embryos are twofold stiffer than controls. (F) Microtubules do not contribute to stiffness. Xlfc-MO injected embryos treated with and without nocodazole show that microtubules do not contribute directly to stiffness. (G) Nocodazole-induced stiffening is reduced by the Rho kinase inhibitor Y27632. Stiffness measurements of dorsal isolates incubated in DMSO carrier, 50 μM nocodazole, and nocodazole and 40 μM Y27632 show stiffness is restored to normal control levels after nocodazole and Y27632 are combined (P<0.01; one clutch). Stiffness of isolates from three clutches show stiffness of nocodazole-treated tissues are significantly reduced after Y27632 treatment. Additional trials from four clutches treated with both 50 μM nocodazole and 40 μM Y27632 are also significantly stiffer than those treated with Y27632 alone. Comparisons of dorsal isolate stiffness within each clutch are tested for significance using the Mann-Whitney U-test and significance of stiffness measurements among multiple clutches were calculated using one-way ANOVA (**P<0.01; ***P<0.005). |
|
|
Fig. 3. Traction maps reveals nocodazole increases physical contractility of tissue. (A) Assembly of marginal zone explants on displacement-reporting polyacrylamide gels. (B) Traction maps are calculated from confocal time-lapse sequences of gel, cell and tissue movements. (C) Confocal section of mesodermal cells expressing a mem-GFP cultured on fibronectin-conjugated polyacrylamide gel. (D) Confocal section collected at the same level shows the position of dark-red fluorescent microsphere beads on the surface of the gel. (E) Traction map shows the magnitude of bead displacements beneath mesodermal cells within an intact marginal zone explant incubated in DMSO. The inset histogram shows the frequency of bead displacements and the scale of displacements. Most displacements are limited to less than 0.3 μm within the color range of purple to blue; regions of high traction above 0.3 μm are within the color ranges of red to yellow. (F) Traction map of mesodermal cells in explants incubated in 50 μM nocodazole show large displacements spread over larger areas. The histogram shows a large increase in regions of high traction. (G,H) Combined displacement maps shown in E and F, respectively, with overlying cells outlines collected from a confocal section 5 μm deeper into the cells. High regions of traction in both DMSO and after incubation in nocodazole appear to colocalize with cell-cell junctions at the mediolateral ends of cells (arrowheads). (I) Mean displacements calculated from the full field of view collected from three explants from three clutches show significant and large increases in traction after explants are incubated in nocodazole. Variances from clutch to clutch may reflect slight changes in substrate preparation or clutch-to-clutch differences in cell-generated traction. (J) Mean displacements normalized for each clutch show nocodazole consistently increases traction in all cases. |
|
|
Fig. 4. Mechanical rescue of developmental defects. (A-D) Xlfc-MO produces a small but significant rescue of blastopore closure defects induced by nocodazole. (E,F) Xlfc-MO produces a moderate rescue of dorsal isolate elongation rates. (A) Embryos injected with control morpholinos close their blastopore. (B) Control morpholino-injected embryos cultured from stage 10.25 onwards in 30 μM nocodazole do not close their blastopore. (C) Embryos injected with Xlfc MO show some improvements in closing their blastopore. (D) Measurements of the diameter of the open-blastopore at stage 12.75 (just prior to closure in control embryos) show Xlfc MO provides a small but highly significant rescue of the nocodazole-induced open blastopore defect. (E) Dorsal isolates cultured from stage 13 onwards extend by nearly 50%. Incubation in 50 μM nocodazole reduces the degree of elongation, but prior injection with Xlfc MO can ameliorate that reduction. (F) Quantitative measurements of explants from three different clutches show that prior injection with XlfcMO can partly rescue the nocodazole-induced effects. By contrast, low doses of Y27632 do not provide significant rescue. |
References [+] :
Bakal,
The Rho GTP exchange factor Lfc promotes spindle assembly in early mitosis.
2005, Pubmed
Bakal, The Rho GTP exchange factor Lfc promotes spindle assembly in early mitosis. 2005, Pubmed
Barentin, An iterative method to calculate forces exerted by single cells and multicellular assemblies from the detection of deformations of flexible substrates. 2006, Pubmed
Beningo, Flexible substrata for the detection of cellular traction forces. 2002, Pubmed
Beningo, Flexible polyacrylamide substrata for the analysis of mechanical interactions at cell-substratum adhesions. 2002, Pubmed
Birkenfeld, Cellular functions of GEF-H1, a microtubule-regulated Rho-GEF: is altered GEF-H1 activity a crucial determinant of disease pathogenesis? 2008, Pubmed
Birukova, Microtubule disassembly induces cytoskeletal remodeling and lung vascular barrier dysfunction: role of Rho-dependent mechanisms. 2004, Pubmed
Brun, Neurulation in the Mexican salamander (Ambystoma mexicanum): a drug study and cell shape analysis of the epidermis and the neural plate. 1983, Pubmed
Burgess, The cytoskeleton and cytomusculature in embryogenesis--an overview. 1979, Pubmed
Burnside, The form and arrangement of microtubules: an historical, primarily morphological, review. 1975, Pubmed
Chan, Traction dynamics of filopodia on compliant substrates. 2008, Pubmed
Chang, GEF-H1 couples nocodazole-induced microtubule disassembly to cell contractility via RhoA. 2008, Pubmed
Cojoc, Properties of the force exerted by filopodia and lamellipodia and the involvement of cytoskeletal components. 2007, Pubmed
Collinsworth, Apparent elastic modulus and hysteresis of skeletal muscle cells throughout differentiation. 2002, Pubmed
Danilchick, Xenopus laevis: Practical uses in cell and molecular biology. Pictorial collage of embryonic stages. 1991, Pubmed , Xenbase
Danowski, Fibroblast contractility and actin organization are stimulated by microtubule inhibitors. 1989, Pubmed
Davidson, Measuring mechanical properties of embryos and embryonic tissues. 2007, Pubmed , Xenbase
Davidson, Multi-scale mechanics from molecules to morphogenesis. 2009, Pubmed
Davidson, Patterning and tissue movements in a novel explant preparation of the marginal zone of Xenopus laevis. 2004, Pubmed , Xenbase
Dennerll, Tension and compression in the cytoskeleton of PC-12 neurites. II: Quantitative measurements. 1988, Pubmed
Dzamba, Cadherin adhesion, tissue tension, and noncanonical Wnt signaling regulate fibronectin matrix organization. 2009, Pubmed , Xenbase
Engler, Matrix elasticity directs stem cell lineage specification. 2006, Pubmed
Esue, Alpha-actinin and filamin cooperatively enhance the stiffness of actin filament networks. 2009, Pubmed
Gardel, Chapter 19: Mechanical response of cytoskeletal networks. 2008, Pubmed
Gardel, Prestressed F-actin networks cross-linked by hinged filamins replicate mechanical properties of cells. 2006, Pubmed
Gittes, Flexural rigidity of microtubules and actin filaments measured from thermal fluctuations in shape. 1993, Pubmed
Hall, Rho GTPases and the control of cell behaviour. 2005, Pubmed
Harris, Silicone rubber substrata: a new wrinkle in the study of cell locomotion. 1980, Pubmed
Janmey, Mechanical properties of cytoskeletal polymers. 1991, Pubmed
Janmey, Viscoelastic properties of vimentin compared with other filamentous biopolymer networks. 1991, Pubmed
Kandow, Polyacrylamide hydrogels for cell mechanics: steps toward optimization and alternative uses. 2007, Pubmed
Karfunkel, The activity of microtubules and microfilaments in neurulation in the chick. 1972, Pubmed
Karfunkel, The role of microtubules and microfilaments in neurulation in Xenopus. 1971, Pubmed , Xenbase
Keller, Effects of colchicine, vinblastine and nocodazole on polarity, motility, chemotaxis and cAMP levels of human polymorphonuclear leukocytes. 1984, Pubmed
Koenderink, An active biopolymer network controlled by molecular motors. 2009, Pubmed
Kolodney, Contraction due to microtubule disruption is associated with increased phosphorylation of myosin regulatory light chain. 1995, Pubmed
Krendel, Nucleotide exchange factor GEF-H1 mediates cross-talk between microtubules and the actin cytoskeleton. 2002, Pubmed
Krieg, Tensile forces govern germ-layer organization in zebrafish. 2008, Pubmed
Kwan, A microtubule-binding Rho-GEF controls cell morphology during convergent extension of Xenopus laevis. 2005, Pubmed , Xenbase
Lane, Microtubule disruption reveals that Spemann's organizer is subdivided into two domains by the vegetal alignment zone. 1997, Pubmed , Xenbase
Leach, Neurite outgrowth and branching of PC12 cells on very soft substrates sharply decreases below a threshold of substrate rigidity. 2007, Pubmed
Lee, Actomyosin contractility and microtubules drive apical constriction in Xenopus bottle cells. 2007, Pubmed , Xenbase
Levental, Soft biological materials and their impact on cell function. 2007, Pubmed
Li, Spatial patterning of cell proliferation and differentiation depends on mechanical stress magnitude. 2009, Pubmed
Litman, Imaging of dynamic changes of the actin cytoskeleton in microextensions of live NIH3T3 cells with a GFP fusion of the F-actin binding domain of moesin. 2000, Pubmed
Machesky, Role of actin polymerization and adhesion to extracellular matrix in Rac- and Rho-induced cytoskeletal reorganization. 1997, Pubmed
Nagayama, Contribution of actin filaments and microtubules to quasi-in situ tensile properties and internal force balance of cultured smooth muscle cells on a substrate. 2008, Pubmed
Nakaya, RhoA and microtubule dynamics control cell-basement membrane interaction in EMT during gastrulation. 2008, Pubmed
Nandadasa, N- and E-cadherins in Xenopus are specifically required in the neural and non-neural ectoderm, respectively, for F-actin assembly and morphogenetic movements. 2009, Pubmed , Xenbase
Ninomiya, Epithelial coating controls mesenchymal shape change through tissue-positioning effects and reduction of surface-minimizing tension. 2008, Pubmed , Xenbase
Paszek, Tensional homeostasis and the malignant phenotype. 2005, Pubmed
Potard, Cytoskeletal mechanics in confluent epithelial cells probed through integrins and E-cadherins. 1997, Pubmed
Priess, Caenorhabditis elegans morphogenesis: the role of the cytoskeleton in elongation of the embryo. 1986, Pubmed
Puech, Measuring cell adhesion forces of primary gastrulating cells from zebrafish using atomic force microscopy. 2005, Pubmed
Ridley, Rho GTPases and actin dynamics in membrane protrusions and vesicle trafficking. 2006, Pubmed
Rieu, Direct mechanical force measurements during the migration of Dictyostelium slugs using flexible substrata. 2005, Pubmed
Rotsch, Drug-induced changes of cytoskeletal structure and mechanics in fibroblasts: an atomic force microscopy study. 2000, Pubmed
Ryan, The Rho-specific GEF Lfc interacts with neurabin and spinophilin to regulate dendritic spine morphology. 2005, Pubmed
Sakamoto, Blebbistatin, a myosin II inhibitor, is photoinactivated by blue light. 2005, Pubmed
Sater, Induction of neuronal differentiation by planar signals in Xenopus embryos. 1993, Pubmed , Xenbase
Sato, Application of the micropipette technique to the measurement of cultured porcine aortic endothelial cell viscoelastic properties. 1990, Pubmed
Schiff, Promotion of microtubule assembly in vitro by taxol. 1979, Pubmed
Settleman, Rac 'n Rho: the music that shapes a developing embryo. 2001, Pubmed
Sivaramakrishnan, Micromechanical properties of keratin intermediate filament networks. 2008, Pubmed
Smedley, Calcium and neurulation in mammalian embryos. II. Effects of cytoskeletal inhibitors and calcium antagonists on the neural folds of rat embryos. 1986, Pubmed
Solnica-Krezel, Microtubule arrays of the zebrafish yolk cell: organization and function during epiboly. 1994, Pubmed
Solon, Fibroblast adaptation and stiffness matching to soft elastic substrates. 2007, Pubmed
Somlyo, Signal transduction by G-proteins, rho-kinase and protein phosphatase to smooth muscle and non-muscle myosin II. 2000, Pubmed
Stamenović, Effect of the cytoskeletal prestress on the mechanical impedance of cultured airway smooth muscle cells. 2002, Pubmed
Stamenović, Cell prestress. II. Contribution of microtubules. 2002, Pubmed
Straight, Dissecting temporal and spatial control of cytokinesis with a myosin II Inhibitor. 2003, Pubmed
Tahinci, Distinct functions of Rho and Rac are required for convergent extension during Xenopus gastrulation. 2003, Pubmed , Xenbase
Takai, Osteoblast elastic modulus measured by atomic force microscopy is substrate dependent. 2005, Pubmed
Tao, G-protein-coupled signals control cortical actin assembly by controlling cadherin expression in the early Xenopus embryo. 2007, Pubmed , Xenbase
Tomasek, Analysis of the role of microfilaments and microtubules in acquisition of bipolarity and elongation of fibroblasts in hydrated collagen gels. 1984, Pubmed
Trickey, The role of the cytoskeleton in the viscoelastic properties of human articular chondrocytes. 2004, Pubmed
Tsapara, The RhoA activator GEF-H1/Lfc is a transforming growth factor-beta target gene and effector that regulates alpha-smooth muscle actin expression and cell migration. 2010, Pubmed
Valentine, Mechanical properties of Xenopus egg cytoplasmic extracts. 2005, Pubmed , Xenbase
Verin, Microtubule disassembly increases endothelial cell barrier dysfunction: role of MLC phosphorylation. 2001, Pubmed
von Dassow, Natural variation in embryo mechanics: gastrulation in Xenopus laevis is highly robust to variation in tissue stiffness. 2009, Pubmed , Xenbase
Wallingford, Dishevelled controls cell polarity during Xenopus gastrulation. 2000, Pubmed , Xenbase
Wang, Mechanical interactions among cytoskeletal filaments. 1998, Pubmed
Wang, Mechanical behavior in living cells consistent with the tensegrity model. 2001, Pubmed
Watanabe, Cooperation between mDia1 and ROCK in Rho-induced actin reorganization. 1999, Pubmed
Wozniak, Mechanotransduction in development: a growing role for contractility. 2009, Pubmed
Wu, Comparison of the viscoelastic properties of normal hepatocytes and hepatocellular carcinoma cells under cytoskeletal perturbation. 2000, Pubmed
Zhou, Actomyosin stiffens the vertebrate embryo during crucial stages of elongation and neural tube closure. 2009, Pubmed , Xenbase
