XB-ART-41778
Front Behav Neurosci
2010 Jun 28;4:16. doi: 10.3389/fnbeh.2010.00016.
Show Gene links
Show Anatomy links
How neurons generate behavior in a hatchling amphibian tadpole: an outline.
???displayArticle.abstract???
Adult nervous systems are so complex that understanding how they produce behavior remains a real challenge. We chose to study hatchling Xenopus tadpoles where behavior is controlled by a few thousand neurons but there is a very limited number of types of neuron. Young tadpoles can flex, swim away, adjust their trajectory, speed-up and slow-down, stop when they contact support and struggle when grasped. They are sensitive to touch, pressure, noxious stimuli, light intensity and water currents. Using whole-cell recording has led to rapid progress in understanding central networks controlling behavior. Our methods are illustrated by an analysis of the flexion reflex to skin touch. We then define the seven types of neuron that allow the tadpole to swim when the skin is touched and use paired recordings to investigate neuron properties, synaptic connections and activity patterns. Proposals on how the swim network operates are evaluated by experiment and network modeling. We then examine GABAergic inhibitory pathways that control swimming but also produce tonic inhibition to reduce responsiveness when the tadpole is at rest. Finally, we analyze the strong alternating struggling movements the tadpole makes when grasped. We show that the mechanisms for rhythm generation here are very different to those during swimming. Although much remains to be explained, study of this simple vertebrate has uncovered basic principles about the function and organization of vertebrate nervous systems.
???displayArticle.pubmedLink??? 20631854
???displayArticle.pmcLink??? PMC2903309
???displayArticle.link??? Front Behav Neurosci
???displayArticle.grants??? [+]
BB/G006652/1 Biotechnology and Biological Sciences Research Council , BB_BB/G006652/1 Biotechnology and Biological Sciences Research Council
Species referenced: Xenopus
Genes referenced: dlc fes tbx2
???attribute.lit??? ???displayArticles.show???
|
|
Figure 1. Hatchling Xenopus tadpole and its behavior. (A) Stage 37/38 tadpole (â¼5 mm long) at rest hanging by mucus from its cement gland (arrow) attached to the glass side of a tank. (BâE) Response to a short stroke with a hair (small arrow) seen from above in movies at 200 fps. (based on Boothby and Roberts, 1995) (B) Flexion (CâE) swimming (F) struggling when held at the neck (arrow). Points of maximum bending are shown by dots and circles, 64 fps. (based on Kahn and Roberts, 1982b). (G) Side view of the head end to show the main CNS regions. |
|
|
Figure 2. Pathway for a simple flexion reflex. (A) motor nerve recordings show that a skin stimulus on the right produces a short latency reflex response on the left. (B) Diagram of reflex pathway where sensory RB neurons excite dlc interneurons and they excite motoneurons on the opposite side. Paired recordings show that current to the RB (arrowhead) leads to an action potential and after delay, to a large EPSP or action potential in the dlc interneuron; an action potential in the dlc leads to a small EPSP in the motoneuron. (based on Li et al., 2003b). (C) A paired recording shows an aIN active during swimming (monitored by ventral root electrode, vr) and that some aIN spikes lead to IPSPs in a dlc interneuron (small arrows). If current is injected to make the aIN fire (right panel; arrowhead) an IPSP is seen in the dlc. (based on Li et al., 2002). |
|
|
Figure 3. Swimming: effects of lesions, activity patterns and excitation. (A) CNS in dorsal view to show suction electrode positions to record alternating ventral root (vr) spikes during swimming generated by an isolated 0.3-mm long region of CNS (gray). (B) Whole-cell recording from a cIN and hindbrain dIN (hdIN) show both fire once on each cycle of swimming and the hdIN has a long action potential; (C) spike evoked in the hdIN by current (arrowhead) leads to an EPSP in the cIN. (D) A dIN fires once to positive current but does not fire on rebound after negative current. (E) If large enough, negative current pulses during depolarization can lead to post-inhibitory rebound firing. (F) Recording from a pair of dINs in the hindbrain shows that when current is injected to make them fire (arrowheads) they produce long duration excitation in the other. (based on Li et al., 2006). |
|
|
Figure 4. Feedback excitation and post-inhibitory rebound hypothesis for the swimming circuit. (A) Responses of a single dIN illustrate the fundamental mechanisms. (1) Fast short excitation at time 0 makes dIN fire but short inhibition at 20 ms does not lead to rebound from the resting potential (black line). (2) when dIN feeds back long NMDA excitation, it holds the dIN depolarized but it does not fire (red). (3) if inhibition occurs during depolarization it leads to rebound dIN firing and a new cycle can start (blue). (B) The model network with populations equivalent to 30 of each type of neuron in each half-center. A skin stimulus to one RB neuron activates the network via sensory pathway interneurons. (C) Example of network swimming activity following a single RB impulse. (based on Sautois et al., 2007). |
|
|
Figure 5. Inhibitory pathways stop swimming and reduce responses. (A) Impulse recording from trigeminal sensory neuron innervating the cement gland shows the resting discharge and increased firing when the cement gland mucus strand is in tension. (based on Lambert et al., 2004a) (B) Intracellular recording from an mhr, with long descending contralateral axon in spinal cord, shows it is inhibited during swimming and fires when the cement gland is prodded and swimming stops (C). Injecting current to make this single mhr fire can stop swimming. (based on Perrins et al., 2002). |
|
|
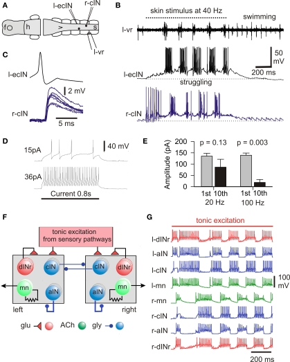
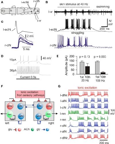
Figure 6. The struggling motor pattern, the neurons responsible and its mechanism of generation. (A,B) During 40-Hz skin stimuli struggling is evoked and a cIN and ecIN recorded in whole-cell mode are recruited. When stimulation stops the motor pattern switches to swimming and recorded neurons become silent. (C) Current injection into the ecIN makes it fire an action potential which produces a short latency EPSP in the cIN. (D) Longer injected current induces typical repetitive firing. (E) Measures of 1st and 10th compound IPSCs evoked in a dIN by stimulation of the opposite side show significant depression only with 100-Hz stimulation. (F) Half-center model of struggling network without length with three of each type of neuron on each side. (G) If cIN inhibition shows depression, this network can reliably generate struggling- like activity during tonic sensory excitation. (based on Li et al., 2007). |
References [+] :
Aiken,
Xenopus embryonic spinal neurons recorded in situ with patch-clamp electrodes--conditional oscillators after all?
2003, Pubmed,
Xenbase
Aiken, Xenopus embryonic spinal neurons recorded in situ with patch-clamp electrodes--conditional oscillators after all? 2003, Pubmed , Xenbase
Arshavsky YuI, Neuronal control of swimming locomotion: analysis of the pteropod mollusc Clione and embryos of the amphibian Xenopus. 1993, Pubmed , Xenbase
Berg, Balanced inhibition and excitation drive spike activity in spinal half-centers. 2007, Pubmed
Berkowitz, Roles for multifunctional and specialized spinal interneurons during motor pattern generation in tadpoles, zebrafish larvae, and turtles. 2010, Pubmed , Xenbase
Boothby, The stopping response of Xenopus laevis embryos: pharmacology and intracellular physiology of rhythmic spinal neurones and hindbrain neurones. 1992, Pubmed , Xenbase
Brown, On the nature of the fundamental activity of the nervous centres; together with an analysis of the conditioning of rhythmic activity in progression, and a theory of the evolution of function in the nervous system. 1914, Pubmed
Clarke, Sensory physiology, anatomy and immunohistochemistry of Rohon-Beard neurones in embryos of Xenopus laevis. 1984, Pubmed , Xenbase
Connors, Electrical synapses in the mammalian brain. 2004, Pubmed
Crisp, The development of motor coordination in Drosophila embryos. 2008, Pubmed
Dale, Resetting intrinsic purinergic modulation of neural activity: an associative mechanism? 2002, Pubmed , Xenbase
Dale, Reciprocal inhibitory interneurones in the Xenopus embryo spinal cord. 1985, Pubmed , Xenbase
Dale, Coordinated motor activity in simulated spinal networks emerges from simple biologically plausible rules of connectivity. 2003, Pubmed , Xenbase
Dale, The morphology and distribution of 'Kolmer-Agduhr cells', a class of cerebrospinal-fluid-contacting neurons revealed in the frog embryo spinal cord by GABA immunocytochemistry. 1987, Pubmed , Xenbase
Dale, Inhibitory neurones of a motor pattern generator in Xenopus revealed by antibodies to glycine. , Pubmed , Xenbase
Dale, Dual-component amino-acid-mediated synaptic potentials: excitatory drive for swimming in Xenopus embryos. 1985, Pubmed , Xenbase
Dale, Regulation of rhythmic movements by purinergic neurotransmitters in frog embryos. 1996, Pubmed , Xenbase
Del Negro, Respiratory rhythm: an emergent network property? 2002, Pubmed
Dittman, Worm watching: imaging nervous system structure and function in Caenorhabditis elegans. 2009, Pubmed
Drapeau, Development of the locomotor network in zebrafish. 2002, Pubmed
Edwards, Fifty years of a command neuron: the neurobiology of escape behavior in the crayfish. 1999, Pubmed
Frigon, Reconfiguration of the spinal interneuronal network during locomotion in vertebrates. 2009, Pubmed
Goulding, Circuits controlling vertebrate locomotion: moving in a new direction. 2009, Pubmed
Higashijima, Engrailed-1 expression marks a primitive class of inhibitory spinal interneuron. 2004, Pubmed
Jamieson, Responses of young Xenopus laevis tadpoles to light dimming: possible roles for the pineal eye. 2000, Pubmed , Xenbase
Jamieson, A possible pathway connecting the photosensitive pineal eye to the swimming central pattern generator in young Xenopus laevis tadpoles. 1999, Pubmed , Xenbase
Jonas, Corelease of two fast neurotransmitters at a central synapse. 1998, Pubmed
Kahn, The neuromuscular basis of swimming movements in embryos of the amphibian Xenopus laevis. 1982, Pubmed , Xenbase
Kahn, The neuromuscular basis of rhythmic struggling movements in embryos of Xenopus laevis. 1982, Pubmed , Xenbase
Kahn, The central nervous origin of the swimming motor pattern in embryos of Xenopus laevis. 1982, Pubmed , Xenbase
Kiehn, Locomotor circuits in the mammalian spinal cord. 2006, Pubmed
Kristan, Neuronal control of leech behavior. 2005, Pubmed
Lambert, Mechanisms and significance of reduced activity and responsiveness in resting frog tadpoles. 2004, Pubmed , Xenbase
Lambert, Brainstem control of activity and responsiveness in resting frog tadpoles: tonic inhibition. 2004, Pubmed , Xenbase
Li, The neuronal targets for GABAergic reticulospinal inhibition that stops swimming in hatchling frog tadpoles. 2003, Pubmed , Xenbase
Li, Locomotor rhythm maintenance: electrical coupling among premotor excitatory interneurons in the brainstem and spinal cord of young Xenopus tadpoles. 2009, Pubmed , Xenbase
Li, The spinal interneurons and properties of glutamatergic synapses in a primitive vertebrate cutaneous flexion reflex. 2003, Pubmed , Xenbase
Li, Persistent responses to brief stimuli: feedback excitation among brainstem neurons. 2006, Pubmed , Xenbase
Li, Reconfiguration of a vertebrate motor network: specific neuron recruitment and context-dependent synaptic plasticity. 2007, Pubmed , Xenbase
Li, Spinal inhibitory neurons that modulate cutaneous sensory pathways during locomotion in a simple vertebrate. 2002, Pubmed , Xenbase
Li, Primitive roles for inhibitory interneurons in developing frog spinal cord. 2004, Pubmed , Xenbase
Li, Glutamate and acetylcholine corelease at developing synapses. 2004, Pubmed , Xenbase
Li, Dorsal spinal interneurons forming a primitive, cutaneous sensory pathway. 2004, Pubmed , Xenbase
Mackie, Central neural circuitry in the jellyfish Aglantha: a model 'simple nervous system'. 2004, Pubmed
Mackie, Neuroid conduction and the evolution of conducting tissues. 1970, Pubmed
McLean, Metamodulation of a spinal locomotor network by nitric oxide. 2004, Pubmed , Xenbase
McLean, The development of neuromodulatory systems and the maturation of motor patterns in amphibian tadpoles. 2000, Pubmed , Xenbase
Olsen, Cracking neural circuits in a tiny brain: new approaches for understanding the neural circuitry of Drosophila. 2008, Pubmed
Perrins, Sensory activation and role of inhibitory reticulospinal neurons that stop swimming in hatchling frog tadpoles. 2002, Pubmed , Xenbase
Perrins, Cholinergic and electrical synapses between synergistic spinal motoneurones in the Xenopus laevis embryo. 1995, Pubmed , Xenbase
Prime, N-Methyl-D-aspartate-induced oscillations in whole cell clamped neurons from the isolated spinal cord of Xenopus laevis embryos. 1999, Pubmed , Xenbase
Roberts, Mutual Re-excitation with Post-Inhibitory Rebound: A Simulation Study on the Mechanisms for Locomotor Rhythm Generation in the Spinal Cord of Xenopus Embryos. 1990, Pubmed , Xenbase
Roberts, The neuroanatomy of an amphibian embryo spinal cord. 1982, Pubmed , Xenbase
Roberts, Early functional organization of spinal neurons in developing lower vertebrates. 2000, Pubmed , Xenbase
Roberts, Conducted impulses in the skin of young tadpoles. 1969, Pubmed
Roberts, Pineal eye and behaviour in Xenopus tadpoles. 1978, Pubmed , Xenbase
Roberts, Simple mechanisms organise orientation of escape swimming in embryos and hatchling tadpoles of Xenopus laevis. 2000, Pubmed , Xenbase
Roberts, Responses of hatchling Xenopus tadpoles to water currents: first function of lateral line receptors without cupulae. 2009, Pubmed , Xenbase
Roberts, The early development of neurons with GABA immunoreactivity in the CNS of Xenopus laevis embryos. 1987, Pubmed , Xenbase
Roberts, How does a nervous system produce behaviour? A case study in neurobiology. 1990, Pubmed , Xenbase
Roberts, Anatomy, physiology and behavioural rôle of sensory nerve endings in the cement gland of embryonic xenopus. 1975, Pubmed , Xenbase
Sakurai, Spike timing-dependent serotonergic neuromodulation of synaptic strength intrinsic to a central pattern generator circuit. 2003, Pubmed
Satterlie, Reciprocal inhibition and postinhibitory rebound produce reverberation in a locomotor pattern generator. 1985, Pubmed
Sautois, Role of type-specific neuron properties in a spinal cord motor network. 2007, Pubmed
Schlosser, Development of neurogenic placodes in Xenopus laevis. 2000, Pubmed , Xenbase
Sillar, The role of premotor interneurons in phase-dependent modulation of a cutaneous reflex during swimming in Xenopus laevis embryos. 1992, Pubmed , Xenbase
Sillar, A neuronal mechanism for sensory gating during locomotion in a vertebrate. 1988, Pubmed , Xenbase
Sillar, The development of swimming rhythmicity in post-embryonic Xenopus laevis. 1991, Pubmed , Xenbase
Sillar, Thermal activation of escape swimming in post-hatching Xenopus laevis frog larvae. 2009, Pubmed , Xenbase
Sillar, Control of frequency during swimming in Xenopus embryos: a study on interneuronal recruitment in a spinal rhythm generator. 1993, Pubmed , Xenbase
Silos-Santiago, Development of interneurons with ipsilateral projections in embryonic rat spinal cord. 1994, Pubmed
Soffe, The pattern of sensory discharge can determine the motor response in young Xenopus tadpoles. 1997, Pubmed , Xenbase
Soffe, Roles of Glycinergic Inhibition and N-Methyl-D-Aspartate Receptor Mediated Excitation in the Locomotor Rhythmicity of One Half of the Xenopus Embryo Central Nervous System. 1989, Pubmed , Xenbase
Soffe, Triggering and gating of motor responses by sensory stimulation: behavioural selection in Xenopus embryos. 1991, Pubmed , Xenbase
Soffe, Two distinct rhythmic motor patterns are driven by common premotor and motor neurons in a simple vertebrate spinal cord. 1993, Pubmed , Xenbase
Soffe, Defining the excitatory neurons that drive the locomotor rhythm in a simple vertebrate: insights into the origin of reticulospinal control. 2009, Pubmed , Xenbase
Tunstall, A longitudinal gradient of synaptic drive in the spinal cord of Xenopus embryos and its role in co-ordination of swimming. 1994, Pubmed , Xenbase
van Mier, Early development of descending pathways from the brain stem to the spinal cord in Xenopus laevis. 1984, Pubmed , Xenbase
van Mier, Structural and functional properties of reticulospinal neurons in the early-swimming stage Xenopus embryo. 1989, Pubmed , Xenbase
Vavoulis, Dynamic control of a central pattern generator circuit: a computational model of the snail feeding network. 2007, Pubmed
Wolf, Longitudinal neuronal organization and coordination in a simple vertebrate: a continuous, semi-quantitative computer model of the central pattern generator for swimming in young frog tadpoles. 2009, Pubmed
Wyart, Optogenetic dissection of a behavioural module in the vertebrate spinal cord. 2009, Pubmed
Yoshizawa, Shadow response in the blind cavefish Astyanax reveals conservation of a functional pineal eye. 2008, Pubmed
Zhang, Electrical coupling synchronises spinal motoneuron activity during swimming in hatchling Xenopus tadpoles. 2009, Pubmed , Xenbase
Zhao, Longitudinal distribution of components of excitatory synaptic input to motoneurones during swimming in young Xenopus tadpoles: experiments with antagonists. 1998, Pubmed , Xenbase
