XB-ART-41767
J Biol Chem
2010 Sep 17;28538:29525-34. doi: 10.1074/jbc.M110.127233.
Show Gene links
Show Anatomy links
Histone XH2AX is required for Xenopus anterior neural development: critical role of threonine 16 phosphorylation.
???displayArticle.abstract???
A role for histone H2AX, one of the variants of the nucleosome core histone H2A, has been demonstrated in DNA repair, tumor suppression, apoptosis, and cell cycle checkpoint function. However, the physiological function and post-translational modification of histone H2AX during vertebrate development have not been elucidated. Here, we provide evidence showing that Xenopus histone H2AX (XH2AX) has a role in the anterior neural plate for eye field formation during Xenopus embryogenesis. A loss-of-function study clearly demonstrated a critical role of XH2AX in anterior neural specification. Through a differentiation assay with Xenopus animal cap embryonic stem cells, we confirmed that XH2AX is required for the activin-induced anterior neural specification of the ectoderm. Furthermore, we found that Chk1 is an essential kinase to phosphorylate histone XH2AX at Thr(16), which is involved in the biological function of this histone. Taken together, our findings reveal that XH2AX has a specific role in anterior neural formation of Xenopus, which is mediated through phosphorylation of XH2AX at Thr(16) by Chk1.
???displayArticle.pubmedLink??? 20639511
???displayArticle.pmcLink??? PMC2937984
???displayArticle.link??? J Biol Chem
???displayArticle.grants??? [+]
CA077646 NCI NIH HHS , CA111536 NCI NIH HHS , CA120388 NCI NIH HHS , ES016548 NIEHS NIH HHS , R37 CA081064 NCI NIH HHS , R01 ES016548-04 NIEHS NIH HHS , R37 CA081064-13 NCI NIH HHS , R01 ES016548 NIEHS NIH HHS , R01 CA077646 NCI NIH HHS , R01 CA111536 NCI NIH HHS , R01 CA120388 NCI NIH HHS
Species referenced: Xenopus laevis
Genes referenced: actl6a chek1 chek2 h2ac21 h2ax h2axl hoxb9 myc ncam1 otx2 pax6 rax sox3 tubb2b uqcc6
???displayArticle.morpholinos??? chek1 MO1 h2ax MO1
???attribute.lit??? ???displayArticles.show???
|
|
FIGURE 1. Temporal and spatial expression profile of XH2AX during embryogenesis. A, RT-PCR analysis of temporal mRNA expression of XH2AX. Developmental stages are indicated above each lane. Histone H4 served as a loading control. âRT, control reaction without reverse transcriptase. BâI, whole-mount in situ hybridization showing the spatial expression of XH2AX during early Xenopus development. B and C, blastula stage: animal hemisphere view (B) and vegetal hemisphere view (C); D and E, gastrula stage: animal hemisphere view (D) and vegetal hemisphere view (E); F, neurula stage: anterior view with posterior right; G and H, tail bud stage: lateral view with anterior left (G) and dorsal view with anterior left (H); I, stages 33â34. The black lines represent the angle of sectioning for JâL. JâL, transverse section through a stage 33â34 embryo stained by whole-mount in situ hybridization for XH2AX mRNA. ba, branchial arches; br, brain; ey, eye; hg, hatching gland; mb, midbrain; ov, otic vesicle; so, somite. |
|
|
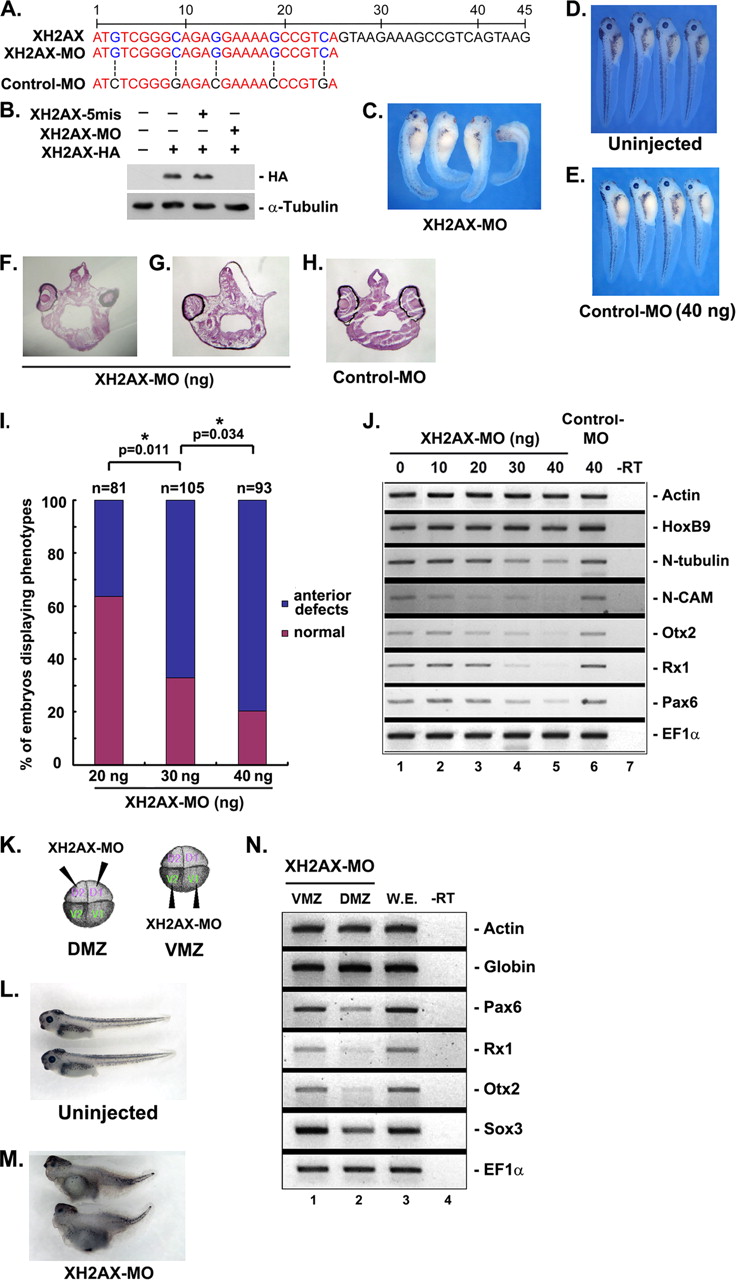
FIGURE 2. Depletion of XH2AX causes defective anterior neural formation. Control-MO or XH2AX-MO was injected at the one- or two-cell stage in the animal pole region, and embryos were cultured until the tadpole stage. A, the MO sequence targeting XH2AX. B, XH2AX-MO (30 ng) specifically knocked down the translation of the overexpressed C-terminal HA-tagged histone H2AX protein. α-Tubulin served as a specificity control. C, phenotypes of XH2AX-depleted embryos. D, β-gal mRNA (200 pg)-injected embryos were used as a control phenotype. E, injection of Control-MO did not result in severe defects. FâH, hematoxylin-stained transverse section of the head region of tadpole embryos from Type A (F and G) or Control-MO (H). I, quantitative results of relative defects in whole embryos. *, p < 0.05. J, RT-PCR analysis of whole embryos expressing XH2AX-MO. XH2AX-MO caused repression of anterior neural markers (Otx2, Rx1, and Pax6), the pan-neural marker (N-CAM), and the neural differentiation marker (N-tubulin) without changing the mesoderm marker actin and the posterior marker HoxB9. Control-MO did not change the anterior neural markers tested above. K, XH2AX-MO (20 ng) was injected into the DMZ or VMZ of four-cell stage embryos. L, ventrally XH2AX-MO-injected embryos showed a normal phenotype. M, dorsally injected XH2AX-MO caused a weak head defect with small eyes and shortened axis. N, RT-PCR analysis of whole embryos dorsally or ventrally expressing XH2AX-MO. Dorsally (but not ventrally) expressed XH2AX-MO repressed anterior neural markers, including neural markers, but not the actin and globin mesoderm markers, compared with the whole embryo (W.E.) that was not injected. âRT, control reaction without reverse transcriptase. |
|
|
FIGURE 3. XH2AX is required for anterior neural development. AâD, one- or two-cell stage embryos were injected with XH2AX-MO (30 ng) alone or in combination with the indicated dose of FLAG-XH2AX-8aa mRNA for rescue experiments. A, XH2AX-MO (30 ng) specifically knocked down the translation of the overexpressed C-terminal HA-tagged histone H2AX protein, but not the FLAG-H2AX-8aa protein, which lacks the MO target site. α-Tubulin served as a control for specificity. B, rescued phenotypes were classified into three types: Type A, severely defective embryo; Type B, moderately defective embryo; and Type C, fully rescued embryo. The control was an uninjected embryo. C, quantitative results of relative rescue in whole embryos are shown. *, p < 0.05; **, p < 0.01; ***, p < 0.001. D, RT-PCR analysis of sibling embryos: FLAG-XH2AX-8aa mRNA (150 pg) rescue of anterior neural markers (Otx2, Rx1, and Pax6) and the pan-neural marker (N-CAM) that were repressed by XH2AX-MO. W.E., whole embryo as a positive control for PCR; âRT, control reaction without reverse transcriptase. EâG, whole-mount in situ hybridizations on embryos injected as described for A with a Pax6 probe, an anterior neural marker. FLAG-XH2AX-8aa mRNA (G) rescued Pax6 expression previously repressed by XH2AX-MO (F and Fâ²). E, control-MO-injected embryo. |
|
|
FIGURE 4. XH2AX is required for the induction of anterior neural markers by activin. AâI, animal caps, explanted from embryos injected with Control-MO or XH2AX-MO (30 ng) either alone or in combination with the indicated dose of FLAG-XH2AX-8aa mRNA, were incubated with or without the activin protein (40 ng/ml) until stage 24, anterior neural markers (Otx2, Rx1, and Pax6), pan-neural markers (N-CAM and Sox3), a mesoderm marker (actin), and EF1α as a loading control. W.E., whole embryo as a positive control for PCR; âRT, control reaction without reverse transcriptase. A, RT-PCR analysis of animal cap explants. XH2AX-MO selectively blocked the activin-induced expression of Sox3, N-CAM, Pax6, and Otx2, but not actin (lane 4). Control-MO did not change activin induction of any of the genes (lane 2). BâG, phenotype of animal caps explanted from embryos injected as described for AâI. XH2AX-MO blocked activin-induced elongation of animal caps, and this phenotype was rescued by XH2AX-8aa mRNA in a dose-dependent manner. H, RT-PCR analysis of samples shown in BâG. XH2AX-8aa mRNA injection rescued activin induction of Sox3, Pax6, N-CAM in XH2AX-MO-injected animal caps. I, Western blot of embryonic extracts probed with anti-FLAG antibody, showing that all injected constructs were translated equally when injected into Xenopus embryos. Actin served as a loading control. |
|
|
FIGURE 5. Depletion of Chk1 causes defective anterior neural formation. A, Chk1-MO (20 ng) was injected into the DMZ or VMZ of four-cell stage embryos. B, Chk1-MO specifically knocked down the translation of an overexpressed C-terminal HA-tagged Chk1 protein. Actin served as a control for specificity. C and D, dorsally injected Chk1-MO caused severe head and eye defects with a shortened axis (C) compared with the normal embryo that was not injected (D). E, RT-PCR analysis of whole embryos dorsally or ventrally expressing Chk1-MO. Dorsally (but not ventrally) expressed Chk1-MO repressed anterior neural markers (Pax6, Rx1, and Otx2) and the neural marker (N-CAM), but not the actin and globin mesoderm markers, compared with whole embryos (W.E.) not injected. EF1α served as a loading control. âRT, control reaction without reverse transcriptase. F, whole-mount in situ hybridization showing the spatial expression of Chk1 at the tadpole stage. The upper panel shows a magnified anterior region of an embryo. |
|
|
FIGURE 6. XH2AX is phosphorylated by Chk1 at Thr16 of the N terminus. A, in vivo interaction between XH2AX and Chk1. Lysates from embryos injected with mRNAs for HA-tagged Xenopus Chk1 and Myc-tagged XH2AX expression were used to immunoprecipitate (IP) Myc-XH2AX (left panels) or HA-Xenopus Chk1 (right panels). IB, immunoblot. B, schematic representation of the structure of XH2AX. The histone fold domain (HFD) is a globular domain comprising the nucleosome core. αN, α-helix of the N-terminal tail; αC, α-helix of the C-terminal tail. C, Coomassie Brilliant Blue (CBB) staining of a bacterially expressed GST-XH2AX deletion mutant. DâG, Western blot using an anti-phosphothreonine antibody after an in vitro kinase reaction. D, Chk1 phosphorylated a threonine residue of XH2AX. E, Chk1 phosphorylated a threonine residue in the N terminus (but not the C terminus) of XH2AX. F, Chk1 phosphorylated a threonine residue in the N terminus of XH2AX (*), whereas Chk2 had little effect. G, phosphorylation of a threonine residue in the N terminus of XH2AX (*) was absent when Thr16 was mutated to alanine. HâJ, Western blot using anti-phospho-Thr16 XH2AX antibody after an in vitro kinase reaction. H, anti-phospho-Thr16 XH2AX antibody was used for detecting phosphorylation of XH2AX. The upper arrow indicates full-length GST-XH2AX, and the lower arrow indicates the N terminus of GST-XH2AX. Asterisks indicate phosphorylation of full-length XH2AX and its N terminus. I, phosphorylation of XH2AX at Thr16 by Chk1 is shown by an in vitro kinase assay using immunoprecipitated FLAG-tagged Chk1. Extracts from embryos injected or uninjected (control) with FLAG-Chk1 mRNA were immunoprecipitated using an anti-FLAG antibody, and the kinase reaction was performed with the indicated GST-recombinant protein as a substrate. Phosphorylation of the threonine residue was analyzed by Western blotting using anti-phospho-Thr16 XH2AX antibody. Western blotting with anti-FLAG antibody showed that equal amounts of Chk1 immunoprecipitates were loaded. The upper arrow indicates the N terminus of GST-XH2AX, and the lower arrow indicates the IgG light chain. The asterisk indicates phosphorylated XH2AX. J, immunoprecipitated Chk1 from DMZ-expressed FLAG-Chk1 mRNA phosphorylated Thr16 of XH2AX. Extracts from embryos dorsally or ventrally injected with FLAG-Chk1 mRNA were immunoprecipitated using an anti-FLAG antibody and subjected to a kinase reaction with the indicated GST-recombinant protein as a substrate. Western blotting using anti-FLAG antibody showed that equal amounts of Chk1 were immunoprecipitated. The upper arrow indicates the N terminus of GST-XH2AX, and the lower arrow indicates the IgG light chain. The asterisk indicates phosphorylated XH2AX. |
|
|
FIGURE 7. Thr16 of XH2AX has a critical role in neurogenesis. A and B, one or two-cell stage embryos injected with XH2AX-MO (30 ng) alone or in combination with 150 pg of FLAG-XH2AX-8aa or FLAG-XH2AX-T16A mRNA and cultured until the tadpole stage. A, severely defective embryo. B, fully rescued embryo. C, quantitative results of relative rescue in whole embryos shown in A and B. **, p < 0.01; ***, p < 0.001. DâI, animal caps explanted from embryos injected with XH2AX-MO (30 ng) alone or in combination with FLAG-XH2AX-8aa or FLAG-XH2AX-T16A mRNA were incubated with or without the activin protein (40 ng/ml) until stage 24. DâH, phenotype of animal cap explans. I, RT-PCR analysis of samples shown in EâH. The anterior neural marker Pax6 and the pan-neural markers N-CAM and Sox3 were used; EF1α served as a loading control. W.E., whole embryo as a positive control of PCR; âRT, control reaction without reverse transcriptase. |
|
|
h2ax (H2A.X variant histone) gene expression in Xenopus tropicalis embryo, assayed via in situ hybridization, NF stage 24, lateral view, anterior left, dorsal up. |
|
|
h2ax (H2A.X variant histone) gene expression in Xenopus tropicalis embryo, assayed via in situ hybridization, NF stage 34, lateral view, anterior left, dorsal up. |
References [+] :
Ariizumi, Isolation and differentiation of Xenopus animal cap cells. 2009, Pubmed , Xenbase
Ausió, Histone variants--the structure behind the function. 2006, Pubmed
Bartek, Chk1 and Chk2 kinases in checkpoint control and cancer. 2003, Pubmed
Bhaumik, Covalent modifications of histones during development and disease pathogenesis. 2007, Pubmed
Boddy, Replication checkpoint enforced by kinases Cds1 and Chk1. 1998, Pubmed
Chowdhury, gamma-H2AX dephosphorylation by protein phosphatase 2A facilitates DNA double-strand break repair. 2005, Pubmed
Cosgrove, How does the histone code work? 2005, Pubmed
Ehrenhofer-Murray, Chromatin dynamics at DNA replication, transcription and repair. 2004, Pubmed
Enders, Expanded roles for Chk1 in genome maintenance. 2008, Pubmed
EYAL-GILADI, Dynamic aspects of neural induction in amphibia. 1954, Pubmed
Fernandez-Capetillo, H2AX: the histone guardian of the genome. 2004, Pubmed
Furnari, Cdc25 mitotic inducer targeted by chk1 DNA damage checkpoint kinase. 1997, Pubmed
Grant, A tale of histone modifications. 2001, Pubmed
Green, Graded changes in dose of a Xenopus activin A homologue elicit stepwise transitions in embryonic cell fate. 1990, Pubmed , Xenbase
Green, Anteroposterior neural tissue specification by activin-induced mesoderm. 1997, Pubmed , Xenbase
Hadnagy, Histone tail modifications and noncanonical functions of histones: perspectives in cancer epigenetics. 2008, Pubmed
Heasman, Patterning the early Xenopus embryo. 2006, Pubmed , Xenbase
Iouzalen, H2A.ZI, a new variant histone expressed during Xenopus early development exhibits several distinct features from the core histone H2A. 1996, Pubmed , Xenbase
Isenberg, Histones. 1979, Pubmed
Joo, Regulation of cell cycle progression and gene expression by H2A deubiquitination. 2007, Pubmed , Xenbase
Kouzarides, Chromatin modifications and their function. 2007, Pubmed
Lu, Cell apoptosis: requirement of H2AX in DNA ladder formation, but not for the activation of caspase-3. 2006, Pubmed
Lupo, Homeobox genes in the genetic control of eye development. 2000, Pubmed , Xenbase
Margueron, The key to development: interpreting the histone code? 2005, Pubmed
Okabayashi, Tissue generation from amphibian animal caps. 2003, Pubmed
Papan, Formation of the dorsal marginal zone in Xenopus laevis analyzed by time-lapse microscopic magnetic resonance imaging. 2007, Pubmed , Xenbase
Redon, Histone H2A variants H2AX and H2AZ. 2002, Pubmed
Ridgway, Unique residues on the H2A.Z containing nucleosome surface are important for Xenopus laevis development. 2004, Pubmed , Xenbase
Ruiz i Altaba, Interaction between peptide growth factors and homoeobox genes in the establishment of antero-posterior polarity in frog embryos. 1989, Pubmed , Xenbase
Sanchez, Conservation of the Chk1 checkpoint pathway in mammals: linkage of DNA damage to Cdk regulation through Cdc25. 1997, Pubmed
Shechter, Extraction, purification and analysis of histones. 2007, Pubmed , Xenbase
Shih, The epithelium of the dorsal marginal zone of Xenopus has organizer properties. 1992, Pubmed , Xenbase
Shilatifard, Chromatin modifications by methylation and ubiquitination: implications in the regulation of gene expression. 2006, Pubmed
Shimada, Chk1 is a histone H3 threonine 11 kinase that regulates DNA damage-induced transcriptional repression. 2008, Pubmed
Steinbach, Somatic linker histones cause loss of mesodermal competence in Xenopus. 1997, Pubmed , Xenbase
Takai, Aberrant cell cycle checkpoint function and early embryonic death in Chk1(-/-) mice. 2000, Pubmed
Thomsen, Activins are expressed early in Xenopus embryogenesis and can induce axial mesoderm and anterior structures. 1990, Pubmed , Xenbase
Torres-Padilla, Histone arginine methylation regulates pluripotency in the early mouse embryo. 2007, Pubmed
Vermaak, The globular domain of histone H1 is sufficient to direct specific gene repression in early Xenopus embryos. 1998, Pubmed , Xenbase
Ward, Histone H2AX is phosphorylated in an ATR-dependent manner in response to replicational stress. 2001, Pubmed
Wuebbles, DNA repair in a chromatin environment. 2004, Pubmed
Wysocka, WDR5 associates with histone H3 methylated at K4 and is essential for H3 K4 methylation and vertebrate development. 2005, Pubmed , Xenbase
Xiao, WSTF regulates the H2A.X DNA damage response via a novel tyrosine kinase activity. 2009, Pubmed
Xu, Involvement of Ras/Raf/AP-1 in BMP-4 signaling during Xenopus embryonic development. 1996, Pubmed , Xenbase
Zaid, Histones as tumour suppressor genes. 2005, Pubmed
Zaugg, Cross-talk between Chk1 and Chk2 in double-mutant thymocytes. 2007, Pubmed
Zuber, Specification of the vertebrate eye by a network of eye field transcription factors. 2003, Pubmed , Xenbase
