XB-ART-41766
Dev Biol
2010 Oct 01;3461:39-53. doi: 10.1016/j.ydbio.2010.07.011.
Show Gene links
Show Anatomy links
The ATP-sensitive K(+)-channel (K(ATP)) controls early left-right patterning in Xenopus and chick embryos.
Aw S, Koster JC, Pearson W, Nichols CG, Shi NQ, Carneiro K, Levin M.
???displayArticle.abstract???
Consistent left-right asymmetry requires specific ion currents. We characterize a novel laterality determinant in Xenopus laevis: the ATP-sensitive K(+)-channel (K(ATP)). Expression of specific dominant-negative mutants of the Xenopus Kir6.1 pore subunit of the K(ATP) channel induced randomization of asymmetric organ positioning. Spatio-temporally controlled loss-of-function experiments revealed that the K(ATP) channel functions asymmetrically in LR patterning during very early cleavage stages, and also symmetrically during the early blastula stages, a period when heretofore largely unknown events transmit LR patterning cues. Blocking K(ATP) channel activity randomizes the expression of the left-sided transcription of Nodal. Immunofluorescence analysis revealed that XKir6.1 is localized to basal membranes on the blastocoel roof and cell-cell junctions. A tight junction integrity assay showed that K(ATP) channels are required for proper tight junction function in early Xenopus embryos. We also present evidence that this function may be conserved to the chick, as inhibition of K(ATP) in the primitive streak of chick embryos randomizes the expression of the left-sided gene Sonic hedgehog. We propose a model by which K(ATP) channels control LR patterning via regulation of tight junctions.
???displayArticle.pubmedLink??? 20643119
???displayArticle.pmcLink??? PMC2937067
???displayArticle.link??? Dev Biol
???displayArticle.grants??? [+]
HL093626 NHLBI NIH HHS , R01-GM077425 NIGMS NIH HHS , R01 EY018168-01A1 NEI NIH HHS , R01 GM077425-01A2 NIGMS NIH HHS , R01 EY018168 NEI NIH HHS , R01 GM077425 NIGMS NIH HHS , R21 HL093626 NHLBI NIH HHS
Species referenced: Xenopus laevis
Genes referenced: abcc8 abcc9 kcnj8 mrc1 myc nodal nodal1 nr4a1 shh tbx2
???attribute.lit??? ???displayArticles.show???
|
|
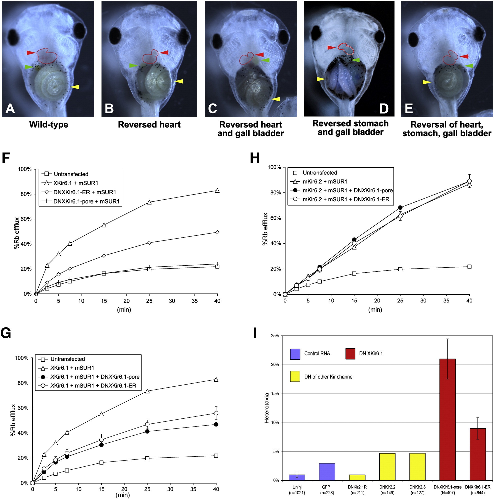
Fig. 1. The KATP channel is necessary for correct leftâright patterning. A) Untreated embryo exhibiting normal situs (situs solitus). BâE) Embryos treated with KATP channel blocker HMR-1098 (1.45Â mM) ([Dhein et al., 2000], [Edwards et al., 2009], [Jovanovic and Jovanovic, 2005], [Light et al., 2001] and [Suzuki et al., 2003]) from Stage 1 cell to Stage 16 (then washed out into 0.1Ã MMR and allowed to develop to Stage 46 before being scored for organ situs) exhibit heterotaxia, including B) reversed heart C) reversed heart and gall bladder D) reversed stomach and gall bladder E) Reversed heart, stomach and gall bladder. FâG) Rubidium flux assays of COSm6 cells expressing various KATP subunits. F) xKir6.1 with mouse SUR1 (mSUR1) dramatically increased the rate of efflux compared to untransfected cells by about four-fold, suggesting the formation of function KATP channels. Expression of DNxKir6.1-pore or DNxKir6.1-ER with mouse SUR1 (mSUR1) show that the ER mutant is able to conduct K+ currents with mSUR1, whilst the pore mutant is non-conductive. G,H) DNxKir6.1-pore and DNxKir6.1-ER knock down activity of KATP channels consisting of WTxKir6.1 and mouse SUR1 (F), but not those consisting of mouse Kir6.2 and mouse SUR1 (G). I) Injection of dominant-negatives against xKir6.1 causes significant levels of heterotaxia, but not injection of GFP, or dominant-negative mRNAs against other Kir channels DNKir2.1 (Zobel et al., 2003), DNKir2.2 (Zobel et al., 2003) and DNKir2.3 (Bannister et al., 1999). |
|
|
Fig. 2. The KATP channel functions in both early and late cleavage in LR patterning, and signals to the left-sided Nodal signaling cascade. A) Embryos were incubated in KATP channel blocker HMR-1098 starting from the indicated stages, and washed out at ~ Stage 19. Each differently-colored dot represents embryos from a different mother. The gray shaded area on the chart indicates 9% heterotaxia, which is the level of heterotaxia required in a dish of 100 embryos to achieve significance of heterotaxia over a dish of controls with 2% heterotaxia in a chi-squared test. Significant rates of heterotaxia were observed when embryos were incubated in HMR-1098 starting from one cell, and from about Stage 7 to Stage 8.5. MBT, mid-blastula transition (see text for details). B) Dominant-negative xKir6.1-pore does not cause significantly different rates of heterotaxia when it is injected on the left versus the right side of the embryo at four cell (difference is not significant, p > 0.6 by paired t-test). C) When asymmetric injections were repeated at one cell, it was found that injection on the left gives a consistently higher rate of heterotaxia than injection on the right, and left injected embryos exhibit a consistently higher rate of heterotaxia than right-injected embryos in every experiment (p < 0.01 by paired t-test). D) Injections in one half of the embryo at one cell causes approximately 3à as many embryos with heterotaxia as compared to injections in one half of the embryo at four cell, showing that the KATP channel has a role in LR patterning at the earliest cleavage stages. E) KATP channel blocker HMR-1098 randomizes Nodal. Wild-type embryos typically exhibit Nodal expression only on the left side of the embryo (Eâ²). Control embryos incubated in 0.1à MMR media alone exhibited only 4% incorrect Nodal staining (right-sided or bilateral staining), and control sibling embryos exhibited a similar 3% rate of background heterotaxia. However, embryos incubated in HMR-1098 exhibited 33% right-sided (image not shown) and bilateral Nodal staining (Eâ²), compared to the 40% rate of heterotaxia seen in sibling embryos incubated in HMR-1098 (E). |
|
|
Fig. 3. Immunolocalization of Xenopus Kir6.1 and SUR2A. A) Western blotting with anti-myc and anti-Kir6.1 antibodies against lysates from Stage 11 embryos injected at one cell with xKir6.1-myc mRNA. The blot confirms that both antibodies recognize products with molecular weights at multiples of 60Â kDa (lanes 2 and 5). Although this is slightly larger than the up to ~Â 51Â kDa size recognized for Kir6.1 in other studies ([Foster et al., 2008] and [Suzuki et al., 1997]), it runs at the same size as the Kir6.1-myc construct probed with anti-Myc (blue arrow, lane 2), confirming that the anti-Kir6.1 antibody recognizes xKir6.1 protein. The higher molecular weight bands were not observed in lysates from uninjected embryos (lanes 1 and 4). Lysates of uninjected one-cell Xenopus embryos shows that 1-cell embryos contain maternal xKir6.1 protein (lanes 4 and 7, blue arrow). Pre-incubation of the antibody with Kir6.1 peptide (lane 8), but not with a Kir6.2 peptide (lane 9), abolished immunoreactive bands. Anti-myc recognized a faint band at about 45-kDa in uninjected embryos (lane 1); this may be endogenous c-myc. B) A SUR2 antibody recognizes several bands in one-cell Xenopus lysates, including a 130Â kDa band, approximately the size of SUR2 (150Â kDa). CâK) Immunofluorescence with anti-Kir6.1 antibody on sections from early to late cleavage stage in Xenopus embryos. C) Control sections without primary or (D) secondary antibodies exhibit low level staining and low levels of yolk autofluorescence. E) Positive control anti-H/K-ATPase antibody shows expected leftâright asymmetric localization. F, G) At two to four cell stage, xKir6.1 exhibits low levels of expression and indistinct localization. H) At Stage 6, xKir6.1 is localized to intracellular domains (green arrows) and to isolated regions on plasma membranes facing the blastocoel (green arrowheads). I, J) At stage 7, Kir6.1 is localized to intracellular domains (I, green arrows) and membranes on the basal face of animal cap cells lining the blastocoel (J, green arrowheads). Intercellular punctate staining is also observed (J, blue arrows). K) At Stage 8, xKir6.1 remains localized to intracellular domains (K, green arrows) and to plasma membrane in many parts of the embryo (K, green arrowheads). LâN) When intracellular domains recognized by anti-Kir6.1 (L) are co-localized with nuclear DNA (M), they appear to lie peripheral to the nucleus (N), suggestive of endoplasmic reticulum localization. OâR) Immunofluorescence with anti-SUR2A antibody in early cleavage Xenopus embryos show punctate, tight junction-like staining at from two cell to stage 32/64 cell. Qâ² is a close up of the staining at the junction of a cleaving two to four cell embryo, indicated with a white arrow in Q. |
|
|
Fig. 5. Dominant-negative DNxKir6.1-pore against the KATP channel changes tight junction properties of early cleavage stage Xenopus embryos. A tight junction and membrane impermeable biotin that labels surface proteins allowed probing of tight junction integrity in Xenopus embryos (Merzdorf et al., 1998). A) Incubation of embryos in Ca2+ and Mg2+-free media caused breaking of tight junctions and extensive labeling of inner membranes. B) Control embryos injected with Venus-GFP mRNA showed faint staining of inner membranes, but not more than one cell layer deep (red arrowhead and inset). C) Embryos injected with DNxKir6.1-pore showed extensive staining of inner membranes, often several cell layers deep (red arrowheads and inset). D) In total, 3/16 embryos (19%) injected with control GFP mRNA exhibited staining of membranes one cell layer or more deep, and 8/15 (53%) of embryos injected with DNxKir6.1-pore mRNA exhibited staining of membranes one cell layer or more deep. |
References [+] :
Adams,
Inverse drug screens: a rapid and inexpensive method for implicating molecular targets.
2006, Pubmed
Adams, Inverse drug screens: a rapid and inexpensive method for implicating molecular targets. 2006, Pubmed
Adams, Early, H+-V-ATPase-dependent proton flux is necessary for consistent left-right patterning of non-mammalian vertebrates. 2006, Pubmed , Xenbase
Albrieux, Bilateral asymmetry of the inositol trisphosphate-mediated calcium signaling in two-cell ascidian embryos. 2000, Pubmed
Ashcroft, Glucose induces closure of single potassium channels in isolated rat pancreatic beta-cells. , Pubmed
Ashford, Adenosine-5'-triphosphate-sensitive ion channels in neonatal rat cultured central neurones. 1988, Pubmed
Aw, What's left in asymmetry? 2008, Pubmed
Aw, H,K-ATPase protein localization and Kir4.1 function reveal concordance of three axes during early determination of left-right asymmetry. 2008, Pubmed , Xenbase
Aw, Is left-right asymmetry a form of planar cell polarity? 2009, Pubmed , Xenbase
Bannister, Conserved extracellular cysteine residues in the inwardly rectifying potassium channel Kir2.3 are required for function but not expression in the membrane. 1999, Pubmed , Xenbase
Basu, Cilia multifunctional organelles at the center of vertebrate left-right asymmetry. 2008, Pubmed , Xenbase
Bény, An evaluation of potassium ions as endothelium-derived hyperpolarizing factor in porcine coronary arteries. 2000, Pubmed
Bienengraeber, ABCC9 mutations identified in human dilated cardiomyopathy disrupt catalytic KATP channel gating. 2004, Pubmed
Boorman, The evolution of left-right asymmetry in chordates. 2002, Pubmed
Brizuela, Overexpression of the Xenopus tight-junction protein claudin causes randomization of the left-right body axis. 2001, Pubmed , Xenbase
Brown, The development of handedness in left/right asymmetry. 1990, Pubmed
Burdine, Conserved and divergent mechanisms in left-right axis formation. 2000, Pubmed
Büssemaker, The Na-K-ATPase is a target for an EDHF displaying characteristics similar to potassium ions in the porcine renal interlobar artery. 2002, Pubmed
Campbell, The alternative carboxyl termini of avian cardiac and brain sarcoplasmic reticulum/endoplasmic reticulum Ca(2+)-ATPases are on opposite sides of the membrane. 1992, Pubmed
Chuang, An innexin-dependent cell network establishes left-right neuronal asymmetry in C. elegans. 2007, Pubmed , Xenbase
Chutkow, Episodic coronary artery vasospasm and hypertension develop in the absence of Sur2 K(ATP) channels. 2002, Pubmed
Dabrowski, Effect of repaglinide on cloned beta cell, cardiac and smooth muscle types of ATP-sensitive potassium channels. 2001, Pubmed , Xenbase
Danilchik, Intrinsic chiral properties of the Xenopus egg cortex: an early indicator of left-right asymmetry? 2006, Pubmed , Xenbase
Danos, Role of notochord in specification of cardiac left-right orientation in zebrafish and Xenopus. 1996, Pubmed , Xenbase
D'hahan, Pharmacological plasticity of cardiac ATP-sensitive potassium channels toward diazoxide revealed by ADP. 1999, Pubmed , Xenbase
Dhein, Effects of the I(K.ATP) blockers glibenclamide and HMR1883 on cardiac electrophysiology during ischemia and reperfusion. 2000, Pubmed
Doyle, The structure of the potassium channel: molecular basis of K+ conduction and selectivity. 1998, Pubmed
Duboc, Left-right asymmetry in the sea urchin embryo is regulated by nodal signaling on the right side. 2005, Pubmed
Edwards, PKC-permitted elevation of sarcolemmal KATP concentration may explain female-specific resistance to myocardial infarction. 2009, Pubmed
Ellertsdottir, A mutation in the zebrafish Na,K-ATPase subunit atp1a1a.1 provides genetic evidence that the sodium potassium pump contributes to left-right asymmetry downstream or in parallel to nodal flow. 2006, Pubmed
Esser, Mathematical model of morphogen electrophoresis through gap junctions. 2006, Pubmed , Xenbase
Ficker, Retention in the endoplasmic reticulum as a mechanism of dominant-negative current suppression in human long QT syndrome. 2000, Pubmed
Findlay, ATP-sensitive inward rectifier and voltage- and calcium-activated K+ channels in cultured pancreatic islet cells. 1985, Pubmed
Foster, Is Kir6.1 a subunit of mitoK(ATP)? 2008, Pubmed
Fujinaga, Evidence for an adrenergic mechanism in the control of body asymmetry. 1991, Pubmed
Fukumoto, Serotonin signaling is a very early step in patterning of the left-right axis in chick and frog embryos. 2005, Pubmed , Xenbase
García-Castro, N-Cadherin, a cell adhesion molecule involved in establishment of embryonic left-right asymmetry. 2000, Pubmed
Garic-Stankovic, A ryanodine receptor-dependent Ca(i)(2+) asymmetry at Hensen's node mediates avian lateral identity. 2008, Pubmed
Gloyn, Activating mutations in the gene encoding the ATP-sensitive potassium-channel subunit Kir6.2 and permanent neonatal diabetes. 2004, Pubmed , Xenbase
Gögelein, Effects of the cardioselective KATP channel blocker HMR 1098 on cardiac function in isolated perfused working rat hearts and in anesthetized rats during ischemia and reperfusion. 2001, Pubmed
Gromada, Effects of the hypoglycaemic drugs repaglinide and glibenclamide on ATP-sensitive potassium-channels and cytosolic calcium levels in beta TC3 cells and rat pancreatic beta cells. 1995, Pubmed
Hadjantonakis, Tbx6 regulates left/right patterning in mouse embryos through effects on nodal cilia and perinodal signaling. 2008, Pubmed
Harland, In situ hybridization: an improved whole-mount method for Xenopus embryos. 1991, Pubmed , Xenbase
Harvey, Microinjection of synthetic Xhox-1A homeobox mRNA disrupts somite formation in developing Xenopus embryos. 1988, Pubmed , Xenbase
Heginbotham, Mutations in the K+ channel signature sequence. 1994, Pubmed , Xenbase
Hegle, A voltage-driven switch for ion-independent signaling by ether-à-go-go K+ channels. 2006, Pubmed
Hibino, Ion flow regulates left-right asymmetry in sea urchin development. 2006, Pubmed
Hu, Ras-dependent induction of cellular responses by constitutively active phosphatidylinositol-3 kinase. 1995, Pubmed , Xenbase
Huopio, K(ATP) channels and insulin secretion disorders. 2002, Pubmed
Hyatt, The left-right coordinator: the role of Vg1 in organizing left-right axis formation. 1998, Pubmed , Xenbase
Jiang, X-ray structure of a voltage-dependent K+ channel. 2003, Pubmed
Jöns, K+-ATP-channel-related protein complexes: potential transducers in the regulation of epithelial tight junction permeability. 2006, Pubmed
Jovanović, High glucose regulates the activity of cardiac sarcolemmal ATP-sensitive K+ channels via 1,3-bisphosphoglycerate: a novel link between cardiac membrane excitability and glucose metabolism. 2005, Pubmed
Kääb, Selective block of sarcolemmal IKATP in human cardiomyocytes using HMR 1098. 2003, Pubmed
Kaczmarek, Non-conducting functions of voltage-gated ion channels. 2006, Pubmed
Kane, Cardiac KATP channels in health and disease. 2005, Pubmed
Kane, KCNJ11 gene knockout of the Kir6.2 KATP channel causes maladaptive remodeling and heart failure in hypertension. 2006, Pubmed
Kang, The GABRG2 mutation, Q351X, associated with generalized epilepsy with febrile seizures plus, has both loss of function and dominant-negative suppression. 2009, Pubmed
Kishimoto, Cystic kidney gene seahorse regulates cilia-mediated processes and Wnt pathways. 2008, Pubmed
Kitaguchi, Zic3 is involved in the left-right specification of the Xenopus embryo. 2000, Pubmed , Xenbase
Klein, The first cleavage furrow demarcates the dorsal-ventral axis in Xenopus embryos. 1987, Pubmed , Xenbase
Kono, The properties of the Kir6.1-6.2 tandem channel co-expressed with SUR2A. 2000, Pubmed
Koster, Targeted overactivity of beta cell K(ATP) channels induces profound neonatal diabetes. 2000, Pubmed
Kramer, PKCgamma regulates syndecan-2 inside-out signaling during xenopus left-right development. 2002, Pubmed , Xenbase
Kreiling, Suppression of the endoplasmic reticulum calcium pump during zebrafish gastrulation affects left-right asymmetry of the heart and brain. 2008, Pubmed
Kubo, International Union of Pharmacology. LIV. Nomenclature and molecular relationships of inwardly rectifying potassium channels. 2005, Pubmed
Kurpios, The direction of gut looping is established by changes in the extracellular matrix and in cell:cell adhesion. 2008, Pubmed
Lalli, Suppression of KATP currents by gene transfer of a dominant negative Kir6.2 construct. 1998, Pubmed
Lang, Functional significance of channels and transporters expressed in the inner ear and kidney. 2007, Pubmed
Levin, Left/right patterning signals and the independent regulation of different aspects of situs in the chick embryo. 1997, Pubmed
Levin, Two molecular models of initial left-right asymmetry generation. 1997, Pubmed , Xenbase
Levin, Is the early left-right axis like a plant, a kidney, or a neuron? The integration of physiological signals in embryonic asymmetry. 2006, Pubmed
Levin, Of minds and embryos: left-right asymmetry and the serotonergic controls of pre-neural morphogenesis. 2006, Pubmed
Levin, Left-right asymmetry and the chick embryo. 1998, Pubmed
Levin, Left-right patterning from the inside out: widespread evidence for intracellular control. 2007, Pubmed
Levin, Gap junctions are involved in the early generation of left-right asymmetry. 1998, Pubmed , Xenbase
Levin, Asymmetries in H+/K+-ATPase and cell membrane potentials comprise a very early step in left-right patterning. 2002, Pubmed , Xenbase
Levin, A molecular pathway determining left-right asymmetry in chick embryogenesis. 1995, Pubmed
Levin, Gap junction-mediated transfer of left-right patterning signals in the early chick blastoderm is upstream of Shh asymmetry in the node. 1999, Pubmed , Xenbase
Light, Distinct myoprotective roles of cardiac sarcolemmal and mitochondrial KATP channels during metabolic inhibition and recovery. 2001, Pubmed
Lockwood, The C. elegans zonula occludens ortholog cooperates with the cadherin complex to recruit actin during morphogenesis. 2008, Pubmed
Lohr, Left-right asymmetry of a nodal-related gene is regulated by dorsoanterior midline structures during Xenopus development. 1997, Pubmed , Xenbase
Lu, Channel activators regulate ATP-sensitive potassium channel (KIR6.1) expression in chick cardiomyocytes. 1997, Pubmed
Maisonneuve, Bicaudal C, a novel regulator of Dvl signaling abutting RNA-processing bodies, controls cilia orientation and leftward flow. 2009, Pubmed , Xenbase
Malhotra, Sodium channel beta subunits mediate homophilic cell adhesion and recruit ankyrin to points of cell-cell contact. 2000, Pubmed
Marcus, KCNJ10 (Kir4.1) potassium channel knockout abolishes endocochlear potential. 2002, Pubmed
Marshall, Na+ and K+ regulate the phosphorylation state of nucleoside diphosphate kinase in human airway epithelium. 1999, Pubmed
Masho, Close Correlation between the First Cleavage Plane and the Body Axis in Early Xenopus Embryos: (first cleavage plane/body axis/Xenopus laevis/intracellular injection/fluorescein dextran amine). 1990, Pubmed , Xenbase
Masia, A mutation in the TMD0-L0 region of sulfonylurea receptor-1 (L225P) causes permanent neonatal diabetes mellitus (PNDM). 2007, Pubmed
Matter, Signalling to and from tight junctions. 2003, Pubmed
McEwen, Heterophilic interactions of sodium channel beta1 subunits with axonal and glial cell adhesion molecules. 2004, Pubmed
McGrath, Two populations of node monocilia initiate left-right asymmetry in the mouse. 2003, Pubmed
Merzdorf, Formation of functional tight junctions in Xenopus embryos. 1998, Pubmed , Xenbase
Miki, Roles of KATP channels as metabolic sensors in acute metabolic changes. 2005, Pubmed
Morokuma, KCNQ1 and KCNE1 K+ channel components are involved in early left-right patterning in Xenopus laevis embryos. 2008, Pubmed , Xenbase
Newport, A major developmental transition in early Xenopus embryos: I. characterization and timing of cellular changes at the midblastula stage. 1982, Pubmed , Xenbase
Newport, A major developmental transition in early Xenopus embryos: II. Control of the onset of transcription. 1982, Pubmed , Xenbase
Nichols, KATP channels as molecular sensors of cellular metabolism. 2006, Pubmed
Nieto, In situ hybridization analysis of chick embryos in whole mount and tissue sections. 1996, Pubmed
Noma, ATP-regulated K+ channels in cardiac muscle. , Pubmed
Pagán-Westphal, The transfer of left-right positional information during chick embryogenesis. 1998, Pubmed
Peeters, Human laterality disorders. 2006, Pubmed
Pennekamp, The ion channel polycystin-2 is required for left-right axis determination in mice. 2002, Pubmed
Pountney, Is the molecular composition of K(ATP) channels more complex than originally thought? 2001, Pubmed
Pu, Cardiac sulfonylurea receptor short form-based channels confer a glibenclamide-insensitive KATP activity. 2008, Pubmed
Qiu, Localization and loss-of-function implicates ciliary proteins in early, cytoplasmic roles in left-right asymmetry. 2005, Pubmed , Xenbase
Rajasekaran, Interactions of tight junctions with membrane channels and transporters. 2008, Pubmed
Ramsdell, Left-right asymmetry and congenital cardiac defects: getting to the heart of the matter in vertebrate left-right axis determination. 2005, Pubmed
Raya, Notch activity acts as a sensor for extracellular calcium during vertebrate left-right determination. 2004, Pubmed
Reimann, Inwardly rectifying potassium channels. 1999, Pubmed
Sampath, Functional differences among Xenopus nodal-related genes in left-right axis determination. 1997, Pubmed , Xenbase
Sanders, Intercellular junctions in the Xenopus embryo prior to gastrulation. 1976, Pubmed , Xenbase
Sarmah, Inositol polyphosphates regulate zebrafish left-right asymmetry. 2005, Pubmed
Schneider, Calcium fluxes in dorsal forerunner cells antagonize beta-catenin and alter left-right patterning. 2008, Pubmed , Xenbase
Schwappach, Molecular basis for K(ATP) assembly: transmembrane interactions mediate association of a K+ channel with an ABC transporter. 2000, Pubmed , Xenbase
Schweickert, Cilia-driven leftward flow determines laterality in Xenopus. 2007, Pubmed , Xenbase
Seharaseyon, Evidence against functional heteromultimerization of the KATP channel subunits Kir6.1 and Kir6.2. 2000, Pubmed
Shibata, Gastric type H+,K+-ATPase in the cochlear lateral wall is critically involved in formation of the endocochlear potential. 2006, Pubmed
Shimeld, Evidence for the regulation of left-right asymmetry in Ciona intestinalis by ion flux. 2006, Pubmed
Shimomura, The K(ATP) channel and neonatal diabetes. 2009, Pubmed
Simard, Alterations in heart looping induced by overexpression of the tight junction protein Claudin-1 are dependent on its C-terminal cytoplasmic tail. 2006, Pubmed
Sivaprasadarao, Trafficking of ATP-sensitive potassium channels in health and disease. 2007, Pubmed
Slesinger, Functional effects of the mouse weaver mutation on G protein-gated inwardly rectifying K+ channels. 1996, Pubmed , Xenbase
Spéder, Strategies to establish left/right asymmetry in vertebrates and invertebrates. 2007, Pubmed
Spruce, Voltage-dependent ATP-sensitive potassium channels of skeletal muscle membrane. , Pubmed
Standen, Hyperpolarizing vasodilators activate ATP-sensitive K+ channels in arterial smooth muscle. 1989, Pubmed
Suzuki, Cardioprotective effect of diazoxide is mediated by activation of sarcolemmal but not mitochondrial ATP-sensitive potassium channels in mice. 2003, Pubmed
Suzuki, Kir6.1: a possible subunit of ATP-sensitive K+ channels in mitochondria. 1997, Pubmed
Tabin, A two-cilia model for vertebrate left-right axis specification. 2003, Pubmed
Tabin, Do we know anything about how left-right asymmetry is first established in the vertebrate embryo? 2005, Pubmed
Tinker, Regions responsible for the assembly of inwardly rectifying potassium channels. 1996, Pubmed , Xenbase
Toyoizumi, Xenopus nodal related-1 is indispensable only for left-right axis determination. 2005, Pubmed , Xenbase
Toyoizumi, Adrenergic neurotransmitters and calcium ionophore-induced situs inversus viscerum in Xenopus laevis embryos. 1997, Pubmed , Xenbase
van Bever, Pore loop-mutated rat KIR6.1 and KIR6.2 suppress KATP current in rat cardiomyocytes. 2004, Pubmed
Vandenberg, Perspectives and open problems in the early phases of left-right patterning. 2009, Pubmed
Vanhoven, The claudin superfamily protein nsy-4 biases lateral signaling to generate left-right asymmetry in C. elegans olfactory neurons. 2006, Pubmed
Van Itallie, ZO-1 stabilizes the tight junction solute barrier through coupling to the perijunctional cytoskeleton. 2009, Pubmed
Van Laer, The contribution of genes involved in potassium-recycling in the inner ear to noise-induced hearing loss. 2006, Pubmed
Vize, Assays for gene function in developing Xenopus embryos. 1991, Pubmed , Xenbase
Warner, Antibodies to gap-junctional protein selectively disrupt junctional communication in the early amphibian embryo. , Pubmed , Xenbase
Whitman, TGF-beta superfamily signaling and left-right asymmetry. 2001, Pubmed
Xu, Polarity reveals intrinsic cell chirality. 2007, Pubmed
Yamauchi, Fgf4 is required for left-right patterning of visceral organs in zebrafish. 2009, Pubmed
Yost, Establishment of left-right asymmetry. 2001, Pubmed
Yost, Diverse initiation in a conserved left-right pathway? 1999, Pubmed
Zerangue, A new ER trafficking signal regulates the subunit stoichiometry of plasma membrane K(ATP) channels. 1999, Pubmed , Xenbase
Zobel, Molecular dissection of the inward rectifier potassium current (IK1) in rabbit cardiomyocytes: evidence for heteromeric co-assembly of Kir2.1 and Kir2.2. 2003, Pubmed
