Click here to close
Hello! We notice that you are using Internet Explorer, which is not supported by Xenbase and may cause the site to display incorrectly.
We suggest using a current version of Chrome,
FireFox, or Safari.
Biochem Biophys Res Commun
2010 Jun 18;3971:75-81. doi: 10.1016/j.bbrc.2010.05.068.
Show Gene links
Show Anatomy links
Xclaudin 1 is required for the proper gastrulation in Xenopus laevis.
Chang DJ, Hwang YS, Cha SW, Chae JP, Hwang SH, Hahn JH, Bae YC, Lee HS, Park MJ.
???displayArticle.abstract???
Claudin 1 is one of the tight junctional proteins involved in the tight sealing of the cellular sheets and plays a crucial role in the maintenance of cell polarity. Although its structure and physiological function in intercellular adhesion is relatively well understood, we have little information about its possible involvement in early development of vertebrates. We found Xclaudin 1 is expressed maternally in the oocyte of Xenopus laevis and the zygotic expression initiates stage 9 in the animal hemisphere but not in the vegetal hemisphere, limited on the ectoderm and mesoderm until the end of gastrulation. We have investigated a potential role for claudin 1 at gastrulation by gain and loss-of-function studies. Over-expression of Xclaudin 1 resulted in gastrulation defect in a dose-dependent manner. Knockdown of Xclaudin 1 by antisense morpholino oligonucleotides (MOs) blocked convergent extension, whereas ectopic expression of Xclaudin 1-myc mRNA rescued these defects. However, altered expression of Xclaudin 1 did not inhibit mesodermal gene expression. Taken together, our results suggest that Xclaudin 1 is required for proper convergent extension movement during Xenopus gastrulation.
Fig. 1.
Temporal and spatial expression pattern of Xclaudin 1 during Xenopus development. (A) Temporal expression pattern of Xclaudin 1 was detected by RT-PCR. Ornithine decarboxylase (ODC) primers were used to normalize the amount of cDNA template. (B) RT-PCR of gastrula stage embryos (st.10.5). Xclaudin 1 mRNA is enriched in animal pole region and dorsal marginal zone in embryos. Chd (chordin) and BMP 4 were used as each gene control of explanted tissue and EF1α also used as a loading control. (CâJ) In situ hybridization of spatial expression of Xclaudin 1 during early Xenopus development. Whole-mount in situ hybridization was carried out using a digoxigenin-labeled riboprobe. (C) Oocyte, animal view. (D) 2-cell stage, animal view and vegetal view. (E) 4-cell stage, animal view and vegetal view. (F) One hundred and twenty-eight cell stage, animal view and vegetal view. (G) Gastrular stage, animal view. (H) Neurula stage, animal view. (I) stage 29/30 lateral view. pd, pronephric duct; pn, pronephrus; ov, optic vesicle; df, dorsal fin; ev, eye vesicle; br, branchial arch.
Fig. 2.
Gastrulation defects from over-expression of Xclaudin 1. (A) Injection of Xclaudin 1 mRNA 500 pg/embryo (n = 63) into designated blastomeres at 8-cell stage resulted in embryos with dorsally bent trunk and shorter or short anteroposterior axis in a dose-dependent manner. (B) Injection of Xclaudin 1 mRNA (500 pg/embryo) at four blastomeres of dorsal (n = 70), ventral (n = 65), animal (n = 68) or vegetal side (n = 65) of 8-cell stage embryos. The embryos were observed and analyzed at stage 23. (C) Morphology of embryos injected with various doses of Xclaudin 1 mRNA (250 pg/embryo (n = 58), 500 pg/embryo (n = 63) or 1 ng/embryo (n = 60)) and un-injected embryos (n = 67) was analyzed according to category of phenotypes. Numbers of embryos represents the percentage of embryos with normal morphology (open bar), a short (slanting line bar), shorter (gray solid bar), anteroposterior and dorsally curved trunk axis (black solid bar) out of total embryos examined.
Fig. 3.
Gastrulation defects from inhibition of Xclaudin 1. (A) Verification of Xclaudin 1 MO in translation blocking efficiency by using Western blotting co-injection of Xclaudin 1 MO (20 ng) completely blocked the translation of co-injected Xclaudin 1 mRNA (500 pg/embryo) that bears MO-targeted 5â²-UTR sequence, but not the one that misses MO-targeted sequence (500 pg/embryo) but bears only the whole coding region. Animal cap explant lysates from early gastrula stages following 2-cell stage injection at animal pole region were used for immunoblot (IB) analysis with anti-myc antibodies. β-Actin served as a loading control. (B) Four blastomeres at 8-cell stage embryos were injected at the dorso-animal blastomeres with Xclaudin 1 MO (20 ng). Unlike control embryos injected with control MO embryos (n = 70), embryos injected with Xclaudin 1 MO (n = 65) displayed slightly opened neural folds, dorsally bending trunk and shortened axis. These phenotypes were rescued by co-injection of Xclaudin 1 mRNA (ORF Xclaudin 1-myc) and MO (n = 67). (C) Gastrulation defects caused by Xclaudin 1 MO were rescued distinctively by the co-injection of Xclaudin 1 mRNA. The number of rescued embryos was increased when 20 pg of Xclaudin mRNA (n = 58) was injected from that with 10 pg (n = 54). Graph of numbers of embryos, which showed normal embryo (open bar), a short (slanting line bar), shorter (gray solid bar) anteroposterior and dorsally bending trunk axis (black solid bar) in injection of Xclaudin 1 mRNAs. (D) Xclaudin 1 knockdown retarded blastopore closure (n = 72). Frames from a representative time-lapse sequence showed that blastopore closure was delayed in either Xclaudin 1 MO (20 ng)- or mRNA-injected embryos until sibling control embryos reach equivalent midgastrula stage 13.
Fig. 4.
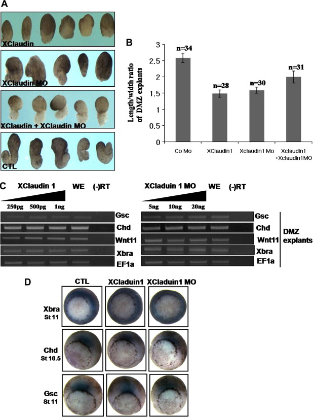
Injection of embryos with either Xclaudin 1 MO or mRNA inhibits convergent extension movements. (A) Two dorsal blastomeres of 4-cell stage embryos, onto their equatorial region were injected with the Xclaudin 1 mRNA (500 pg; n = 28) or the Xclaudin 1 MO (20 ng; n = 30) separately, or together (mRNA, 250 pg, MO, 20 ng; n = 31). Dorsal marginal zone was dissected at early gastrula (st.10.5) and then cultured until stage 18. The elongation of explants was inhibited by injection with either Xclaudin 1 mRNA or Xclaudin 1 MO. The inhibition was partially rescued by co-injection of Xclaudin 1 mRNA. (B) We measured length/width ratio of injected DMZ explants in DMZ elongation assay. n, total number of explants. Error bars indicate means ± SD. (C) RT-PCR analysis showed that injection with either Xclaudin 1 mRNA (250 pg, 500 pg and 1 ng), or Xclaudin 1 MO (5, 10 and 20 ng) do not affect organizer cell fate specification from DMZ explants tissues. The expression of Chd, Gsc, Wnt11 and Xbra was analyzed using primers specific for them. EF1α is a loading control. (â) RT, minus reverse transcription; controls sample. (D) Whole-mount in situ hybridization analysis was performed after injection of either Xclaudin 1 mRNA (1 ng/embryo) or MO (40 ng/embryo) into equatorial regions of two blastomeres at 2-cell stage. Mesodermal marker Xbra and dorsal mesodermal genes Chd and Gsc were used in WISH. Neither Xclaudin 1 mRNA nor Xclaudin 1 MO changed the expression of the mesodermal fate markers.
cldn1 (claudin 1) gene expression in Xenopus laevis embryo, assayed via in situ hybridization, NF stage 29 and 30, lateral view, anteriorleft, dorsal up.